|
Fig. 1. A hormone-inducible version of VegT (VegT-GR) causes animal
caps to undergo convergent extension (inset) and to activate expression of
Bix4. No effect is observed in the absence of dexamethasone. Animal caps
were dissected from embryos injected with 200 pg RNA encoding VegTGR.
They were cultured to mid-blastula stage 8.5 and animal pole regions
were dissected and cultured in the presence or absence of 2 mM
dexamethasone (Dex) until the equivalent of early gastrula stage when
they were frozen and assayed by real-time RT-PCR for expression of the
VegT target Bix4. Two animal caps were maintained in culture to confirm,
by the onset of convergent extension movements, that induction had
occurred (inset). |
|
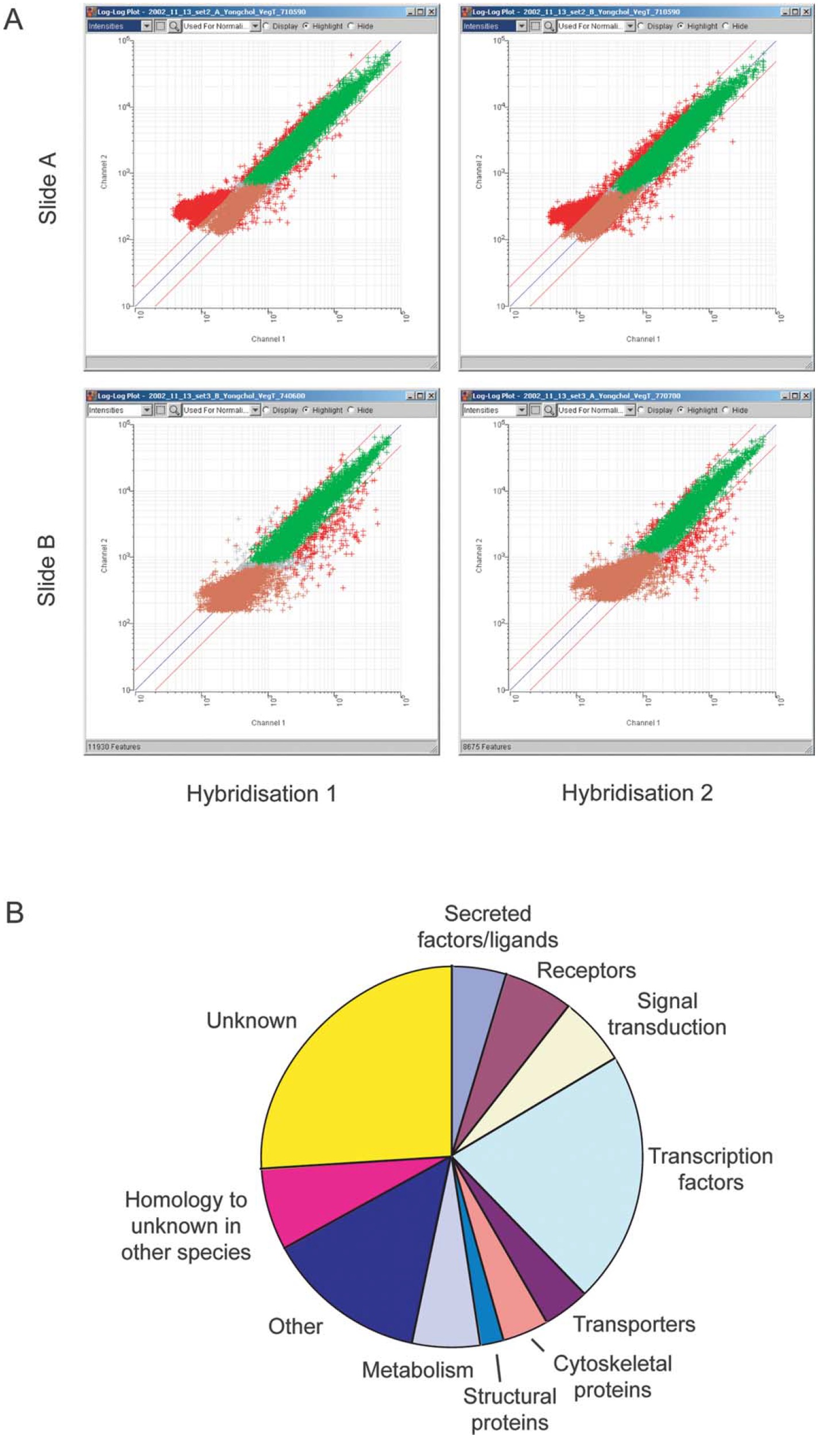
Fig. 2. Microarray analysis of VegT targets. (A) Scatter plots of Cy3 fluorescence (control animal caps; Y axis) against Cy5 fluorescence (dexamethasonetreated
caps; X axis). Pink spots were removed from further analysis because signal intensities were too low. Red spots represent genes that are differentially
expressed in response to VegT. (B) Classification by function of genes that are up-regulated by VegT. |
|
Fig. 3. In situ hybridisation analysis of genes that are up-regulated by VegT. Embryos were fixed at early gastrula stage 10, bisected, and subjected to in situ
hybridisation. The first image shows the expression pattern of VegT/Antipodean and the second a schematic representation of the three germ layers, colourcoded
as in Table 3, with ectoderm shaded red, mesoderm yellow, and endoderm blue. The images are labelled according to the clone identification number of
the gene in question. |
|
Fig. 4. Classification of VegT targets as ‘Direct’, ‘Indirect’, or ‘Induced by Cycloheximide’. Bix4 is classified as a direct target because it is activated by VegTGR
and dexamethasone in the presence of cycloheximide (CHI). Mixer is classified as indirect because it is not activated by VegT-GR and dexamethasone in
the presence of cycloheximide. Dkk1 is activated by cycloheximide alone, and no conclusions can be drawn as to its response to VegT. Animal caps were
dissected from embryos injected with 200 pg RNA encoding VegT-GR as described in the legend to Fig. 1 and treated with cycloheximide (CHI: 10 mM) or
dexamethasone (Dex: 2 mM) or both, as indicated, and cultured to the equivalent of early gastrula stage 10–10.25, when they were assayed by real-time RTPCR
for expression of Bix4, Mixer and Dkk1. |
|
Fig. 5. The promoter regions of Bix4 (Casey et al., 1999) and XtBix, illustrating the similar arrangements of T box binding sites. |
|
Fig. 6. Analysis of the expression of direct VegT targets in embryos lacking VegT. RNA was extracted at the equivalent of early gastrula stage 10.5 from
control embryos or from embryos depleted in maternal VegT mRNA. Expression of the indicated genes was analysed by real-time RT-PCR, with Xbra,
Xsox17a, Bix4 and Xlim-5 acting as positive controls; expression of the first three is known to be down-regulated in embryos lacking VegT, while expression of
Xlim-5 is enhanced. |
|
Fig. 7. Phenotypes of Xenopus tropicalis embryos over-expressing direct VegT targets. Xenopus tropicalis embryos were injected with 0.5 ng of the indicated
RNAs at the one-cell stage, and the embryos were allowed to develop to tadpole stages. The identities of the injected RNAs are indicated. The results illustrated
in (AâH) were obtained in one experiment, and those in (IâP) in another. The frequencies with which the illustrated phenotypes were obtained are as follows.
(A) Uninjected (normal development): 30/30; (B) b-galactosidase (normal development): 28/30; (C) XtBix (positive control): 29/29; (D) XtVent-1: 23/27; (E)
XtEsr5 (development disrupted): 14/28; (F) XtEsr5 (normal development): 13/28; (G) XtHesr1: 28/28; (H) XtSnail: 19/29; (I) b-galactosidase (normal
development): 29/30; (J) XtHesr1: 19/19; (K) XtSnail: 17/26; (L) XtEsr4: 26/27; (M) XtPinhead: 28/29; (N) XtPrickle: 29/29; (O) XtSDR: 22/26; (P) XtAngio1:
27/30. |
|
Fig. 8. Inhibition of proper splicing of XtSnail by an antisense morpholino oligonucleotide. (A) The structure of Xenopus tropicalis Snail. The red region
indicates the SNAG domain that is characteristic of the Snail family, while the blue regions represent the zinc fingers. The antisense morpholino
oligonucleotide is designed to bind to the splice donor site of intron 2, which is positioned immediately after the region encoding zinc finger 3. (B) RT-PCR
analysis indicates that normal splicing is inhibited by the antisense morpholino oligonucleotide. RNA was extracted from control or injected embryos at stage
10 and stage 13, as indicated, and analysed by RT-PCR. Injection of the specific oligonucleotide prevented proper splicing, represented by the lower arrow, and
instead caused the production of several PCR products, the largest of which (upper arrow) results from retention of intron 2. |
|
Fig. 9. Phenotypes of Xenopus tropicalis embryos expressing antisense
morpholino oligonucleotides directed against previously unstudied direct
targets of VegT. Antisense morpholino oligonucleotides (15 ng) were
injected into Xenopus tropicalis embryos at the one-cell stage, and embryos
were allowed to develop to tadpole stages, when they were fixed and
photographed. The results illustrated in (AâF) were obtained in one
experiment, and those in (GâL) in another. The frequencies with which the
illustrated phenotypes were obtained are as follows. (A) Uninjected (normal
development): 11/11; (B) control oligonucleotide (normal development):
7/8; (C) XtAngio1: 10/10; (D) XtEsr4: 11/14; (E) XtEsr5: 17/18; (F) XtSDR:
8/8; (G) uninjected (normal development): 11/14; (H) control oligonucleotide
(normal development): 12/13; (I) XtEdd: 11/11; (J) XtEsr4CXtEsr5:
11/11; (K) XtHesr: 9/11; (L) XtSnail: 9/11. |
|
copa (coatomer protein complex subunit alpha) gene expression in bissected Xenopus laevis embryo, assayed via in situ hybridization, NF stage 10, horizontal view, animal up, dorsal right. |
|
exosc5 (exosome component 5) gene expression in bissected Xenopus laevis embryo, assayed via in situ hybridization, NF stage 10, horizontal view, animal up, dorsal right. |
|
kif26a (kinesin family member 26A) gene expression in bissected Xenopus laevis embryo, assayed via in situ hybridization, NF stage 10, horizontal view, animal up, dorsal right.. |
|
pygm (phosphorylase, glycogen, muscle) gene expression in bissected Xenopus laevis embryo, assayed via in situ hybridization, NF stage 10, horizontal view, animal up, dorsal right. |
|
rnf19a (ring finger protein 19A, RBR E3 ubiquitin protein ligase) gene expression in bissected Xenopus laevis embryo, assayed via in situ hybridization, NF stage 10, horizontal view, animal up, dorsal right. |
|
rpl24 (ribosomal protein L24) gene expression in bissected Xenopus laevis embryo, assayed via in situ hybridization, NF stage 10, horizontal view, animal up, dorsal right. |
|
txnl4a (thioredoxin like 4A) gene expression in bissected Xenopus laevis embryo, assayed via in situ hybridization, NF stage 10, horizontal view, animal up, dorsal right. |
|
best2 (bestrophin 2) gene expression in bissected Xenopus laevis embryo, assayed via in situ hybridization, NF stage 10, horizontal view, animal up, dorsal right. |
|
utp4 (UTP4 small subunit processome component ) gene expression in bissected Xenopus laevis embryo, assayed via in situ hybridization, NF stage 10, horizontal view, dorsal right. |
|
stx6 (syntaxin 6) gene expression in bissected Xenopus laevis embryo, assayed via in situ hybridization, NF stage 10, horizontal view, dorsal right. |
|
mdn1 (midasin AAA ATPase 1) gene expression in bissected Xenopus laevis embryo, assayed via in situ hybridization, NF stage 10, horizontal view, dorsal right. |
|
ggt1 (gamma-glutamyltransferase 1) gene expression in bissected Xenopus laevis embryo, assayed via in situ hybridization, NF stage 10, horizontal view, dorsal right. |