Click here to close
Hello! We notice that you are using Internet Explorer, which is not supported by Xenbase and may cause the site to display incorrectly.
We suggest using a current version of Chrome,
FireFox, or Safari.
???displayArticle.abstract???
We have previously shown that the transcriptional product of the novel gene, Xenopus tudor repeat (Xtr), occurred exclusively in germline cells and early embryonic cells and that the putative Xtr contained plural tudor domains which are thought to play a role in the protein-protein interactions. To understand the role of Xtr, we produced an antibody against a polypeptide containing Xtr tudor domains as an antigen and investigated the distribution and the function of the Xtr. Immunoprecipitation/Western blot and immunohistochemical analyses indicated a similar occurrence of the Xtr to the mRNA except for a slightly different profile of its amount during spermatogenesis. In spite of a large amount of Xtr mRNA at late-secondary spermatogonial stage, the amount of Xtr was kept at a low level until this stage and increased after entering into the meiotic phase. Depletion of the Xtr function in the activated eggs by injection of the anti-Xtr antibody caused the inhibition both of microtubule assembly around nucleus and of karyokinesis progression after prophase, but not of the oscillation of H1 kinase activity. These results suggest that the karyokinesis of at least early embryonic cells are regulated by unique mechanisms in which the Xtr is involved.
Fig. 1. (A) Schematic illustrations of Xtr structures deduced
from the base sequences of cDNA reported previously (Ikema
et al. 2002; upper panel) and of Xtr genome (Accession No.
AB191036) (lower panel). Diagonal, shaded and closed areas
show partial and complete tudor domains and repeated
sequences, respectively. (B) Western blots of the samples
extracted from testis (T), ovary (O), liver (L) and oocytes injected
with (I) and without (N) Myc-Xtr mRNA. After immunoprecipitation
of those extracts with anti-Xtr antibody, sodium dodecyl
sulfate-polyacrylamide gel electrophoresis (SDS-PAGE) on 6%
gel, and electrotransfer onto membrane, the blots were treated
with anti-Xtr antibody (T, O, and L) or anti-cMyc antibody (I and
N). Double arrowhead represents heavy chain of rabbit antibody
used for immunoprecipitation.
Fig. 2. (A) Western blot of the samples extracted from oocytes
and embryos at various developmental stages. Both immunoprecipitation
and Western blot analyses were performed using
anti-Xtr antibody. IâVI, stage of oocyte (Dumont 1972); 2, 2-cell
stage; Mo, morula; G, gastrula; N, neurula; Tb, tailbud; Tp,
tadpole (stage 37/38). (B) Photomicrographs of testis sections
stained with hematoxylin/eosin (a) or anti-Xtr antibody followed
by treatment with fluorescein isothiocyanate (FITC)-conjugated
anti-rabbit IgG antibody (b). PG; primary spermatogonia; SG,
secondary spermatogonia; LZ, leptotene-zygotene spermatocytes;
Pa, pachytene spermatocytes; SC, secondary spermatocytes;
RT, round spermatids; MS, mature sperm. Arrowheads
and double arrowhead show PG and SG, respectively. Bar,
50 μm.
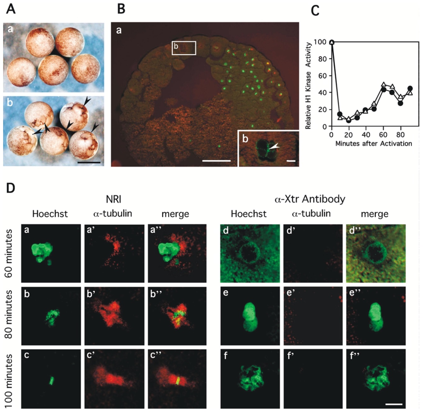
Fig. 3. Effects of anti-Xtr antibody on the cleavage of the embryos. (A) Overviews of the embryos of which one blastomere had been
injected with either normal rabbit immunoglobulin (NRI) (a) or anti-Xtr antibody (B) at 2-cell stage, followed by cultivation for 5 h.
Arrowheads represent the half sides at which the anti-Xtr antibody had been injected. (b) Photomicrographs of section of the embryo
in (A, b), which was stained with anti- -tubulin followed by treatment with anti-mouse IgG antibody (red) and Hoechst (green). The cells
at left half of the embryo were derived from a blastomere injected with the anti-Xtr antibody. Inset (b) is a higher magnification of boxed
areas in (a). Arrowhead in (b) shows the partially condensed chromatin. (C) Effect on mitotic Cdc2 cycle. Unfertilized eggs were injected
with either NRI (closed circles) or anti-Xtr antibody (open triangles) and collected at the time indicated for subjecting to H1 kinase
activity of Cdc2. H1 kinase activities are represented relatively. (D) Photomicrographs of sections of unfertilized eggs injected with
either NRI (aâc ) or anti-Xtr antibody (dâf ) together with demembraned sperm nuclei (about 50 nuclei), followed by cultivation for
60 min (aâa ,dâd ), 80 min (bâb ,eâe ), and 100 min (câc ,fâf ). The sections were stained with anti- -tubulin antibody followed by
treatment with anti-mouse IgG antibody (red) and Hoechst (green). Bars, 1 mm (A), 200 μm (B, a), and 20 μm (B, b; D).