Click here to close
Hello! We notice that you are using Internet Explorer, which is not supported by Xenbase and may cause the site to display incorrectly.
We suggest using a current version of Chrome,
FireFox, or Safari.
???displayArticle.abstract??? Pontin (Tip49) and Reptin (Tip48) are highly conserved components of multimeric protein complexes important for chromatin remodelling and transcription. They interact with many different proteins including TATA box binding protein (TBP), beta-catenin and c-Myc and thus, potentially modulate different pathways. As antagonistic regulators of Wnt-signalling, they control wing development in Drosophila and heart growth in zebrafish. Here we show that the Xenopus xPontin and xReptin in conjunction with c-Myc regulate cell proliferation in early development. Overexpression of xPontin or xReptin results in increased mitoses and bending of embryos, which is mimicked by c-Myc overexpression. Furthermore, the knockdown of either xPontin or xReptin resulted in embryonic lethality at late gastrula stage, which is abrogated by the injection of c-Myc-RNA. The N-termini of xPontin and xReptin, which mediate the mitogenic effect were mapped to contain c-Myc interaction domains. c-Myc protein promotes cell cycle progression either by transcriptional activation through the c-Myc/Max complex or by repression of cyclin dependent kinase inhibitors (p21, p15) through c-Myc/Miz-1 interaction. Importantly, xPontin and xReptin exert their mitogenic effect through the c-Myc/Miz-1 pathway as dominant negative Miz-1 and wild-type c-Myc but not a c-Myc mutant deficient in Miz-1 binding could rescue embryonic lethality. Finally, promoter reporter studies revealed that xPontin and xReptin but not the N-terminal deletion mutants enhance p21 repression by c-Myc. We conclude that xPontin and xReptin are essential genes regulating cell proliferation in early Xenopus embryogenesis through interaction with c-Myc. We propose a novel function of xPontin and xReptin as co-repressors in the c-Myc/Miz-1 pathway.
???displayArticle.pubmedLink???
15804567 ???displayArticle.link???Mech Dev
Fig. 1. xPontin and xReptin overexpression result in bending of Xenopus embryos. (A) Diagram of Xenopus wtPontin (457aa) and wtReptin (462aa) and the mutants used. The position of the Walker A (white box) and the Walker B (grey box) motifs are indicated. Point mutants "NEVH" were generated according to (Mezard et al., 1997): in Pontin this is D302N, in Reptin D299N. N-terminal deletions are PontinδN: δ1â135aa, ReptinδN: δ1â84aa. Walker A deletion: Pontinδ70â77, Reptinδ76â83, Walker B deletion: Pontinδ302â306, Reptin δ299â303. All constructs contain a myc-tag at the C-terminus. (B) Overexpression of xPontin and xReptin induces bending of embryos. Dorsal injections led to convex, ventral injections to concave shaped embryos. XPontin injected embryos are exemplarily shown. (C) Percentage of embryos displaying a convex phenotype upon injection of the indicated constructs into both dorsal blastomeres of Xenopus 4-cell stage embryos. Phenotypes were scored at stage 30 (Nieuwkoop and Faber, 1967). The numbers of injected embryos are given at the bottom.
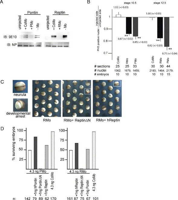
Fig. 2. xPontin and xReptin induce hyperproliferation in Xenopus embryos (A) Treatment of Pontin injected embryos with 20 mM hydroxyurea and 150 μM aphidicolin (+ HUA, inhibitors of cell division) resulted in a loss of bent phenotypes. Graph: Quantification of bent phenotypes of hydroxyurea and aphidicolin (+ HUA) treated embryos. (B) Quantification of the PH3 positive nuclei at stage 10.5 and 12.5. Values are given in relation to the non-injected side. 1 ng mRNA of the indicated construct was co-injected with 50 pg GFP mRNA into one blastomere of two-cell stage embryos. The PH3 positive nuclei of the non-injected side were taken as 1. **p-value in student t-test <0.005, * p-value in student t-test <0.02, ânsâ p-value in student t-test >0.02. XPo: xPontin, XRe: xReptin.
Fig. 3. xPontin and xReptin are required for proliferation and development beyond the gastrula stage in Xenopus embryos (A) Immunoblots documenting expression of xPontin and xReptin in early neurulae upon injection of the indicated morpholino oligonucleotides into two-cell stage embryos. Both blastomeres were co-injected with 1 ng myc-tagged Pontin or Reptin mRNA and 4.3 ng of the indicated morpholinos, PMo: antisense Pontin, RMo: antisense Reptin, CoMo: corresponding control morpholino, -Mo: without morpholino. Upper panel shows an immunoblot of embryo lysates stained with 9E10 antibody for the exogenous Pontin and Reptin. Lower panel shows staining for nucleoplasmin (NP) used as loading control. B) Quantification of PH3 positive nuclei in stage 10.5 and 12.5 embryos co-injected at the 2-cell stage with the indicated morpholino oligonucleotides and GFP mRNA. Values are given in relation to the non-injected side. The percentage of positive nuclei at the non-injected side was set to 1. ** p-value in student t-test < 0.005, ânsâ p-value in student t-test > 0.02. (C) Phenotype of embryos, in which both blastomeres of two-cell stage embryos were injected with Reptin antisense morpholino (RMo: 4.3 ng) alone or with the indicated mRNAs (1 ng RNA each). Phenotypes were analysed at early neurula stage. Left: higher magnification of embryos labelled by white rectangles shown on the right side. Note: lack of the dark line reveals the missing neural tube in embryos with developmental arrest. (D) Percentage of surviving embryos upon injection of 4.3 ng of indicated morpholino oligonucleotides and mRNAs (1 ng each). The numbers of injected embryos are indicated at the bottom.
Fig. 4. Neither overexpression of Pontin or c-Myc nor morpholino injections alter the expression of marker genes. 1 ng of the indicated constructs and 4.3 ng PMo were injected into both blastomeres of two-cell stage embryos. None of the marker genes (stage 10 Xbra, stage 11.5 chordin and stage 16 MyoD) was changed. Note: from neurula stage onwards only the surviving PMo injected embryos could be taken for in situ hybridization.
Fig. 5. Deletion of the N-terminus in xPontin and xReptin affects c-Myc binding but not homo- or heterodimerization. (A) GST pulldown assays reveal that N-terminal truncated Pontin and Reptin constructs bind to GST-β-catenin. NOP lysates of transfected HEK 293 cells were incubated with bacterially expressed immobilized GST-β-catenin. Bound proteins were eluted and stained in immunoblots with the 9E10 antibody for the presence of transfected xPontin and xReptin constructs. (B) GST pulldown assays documenting homo- and heterodimerization of full-length xPontin, xReptin and their N-terminally truncated mutants. NOP lysates corresponding to 5Ã106 HEK293 cells transfected with the indicated constructs were incubated with bacterially expressed immobilized GST-Pontin, GST-PontinδN, GST-Reptin, GST-ReptinδN or GST alone. Bound proteins were eluted and stained in immunoblots with the 9E10 antibody for the presence of exogenous xPontin and xReptin constructs. The transfected Reptin appears as double band. Most likely, the faster migrating band is due to protein degradation. (C) Binding of Pontin and Reptin to Myc requires the amino terminus. Shown are co-immunoprecipitation experiments from HEK293 cells transfected with flag-tagged murine Myc and 9E10 myc-tagged xPontin and xReptin constructs as indicated. Note: 9E10 specifically recognizes human (myc-tag) but not murine Myc protein. Lysates were precipitated with α-flag-antibody (âIP Mycâ); immunoblots were probed with the 9E10 antibody (IB 9E10) for the presence of exogenous xPontin and xReptin constructs or with α-flag-antibody (IB αflag) for exogenous c-Myc. Co-immunoprecipitations were done according to (Herold et al., 2002).
Fig. 6. c-Myc but not the c-MycV394D mutant deficient in Miz-1 binding phenocopies xPontin and xReptin. (A) Representative examples of embryos dorsally injected with 1 ng mRNA encoding either human c-Myc or human c-MycV394D (MycVD). (B) Coomassie stained gel and an immunoblot against human c-Myc-protein. The gel was loaded with lysates of injected embryos, documenting equal expression of the constructs. (C) Percentage of embryos showing a convex phenotype after injection of 1 ng RNA encoding the indicated proteins into both dorsal blastomeres of 4-cell stage embryos. Co-injection of c-Myc either with xPontin or xReptin increased the number of convex shaped embryos while c-MycVD decreased it. Note: xPontin and xReptin co-injection shows an additive effect compared to single injections either of xPontin or xReptin.
Fig. 7. Pontin and Reptin are co-repressors of c-Myc/Miz-1. c-Myc and dominant negative Miz-1 but not the c-MycV394D mutant, cyclin D2 or β-catenin rescue morpholino induced developmental arrest. Quantification of embryonic survival upon injection of the indicated constructs into both blastomeres of two-cell stage embryos. Phenotypes were analysed at early neurula stage. The survival coefficient is defined as the percentage of surviving embryos co-injected with the indicated constructs relative to morpholino-alone injected embryos of the same egg batch. Thus, the survival coefficient normalizes the different quality of egg batches so that a direct comparison of the injections is possible. Depending on the egg batch, PoMo led in 29â70% of the injected embryos to gastrula arrest, ReMo in 33â71%. The numbers of injected embryos are indicated at the bottom. (B) MizδZn is a dominant negative mutant of Miz-1. Shown are transient transfection assays in HeLa cells using the indicated CMV-based expression constructs. The p21 promoter was used as a reporter. The left panel documents the inability of MizδZn to activate the p21 reporter; the right panel documents the dominant negative activity towards wtMiz-1. (C) Xpontin and xReptin but not their N-terminal mutants enhance p21 repression in Hek293 cells in normal and co-transfected c-Myc background.
Fig. S2. Analysis of phosphohistone positive nuclei. Examples of sections of stage 10.5 and 12.5 embryos stained with
the phosphohistone H3 antibody (PH3). Embryos were unilaterally co-injected with GFP mRNA and the indicated
construct. The injected side was identified by GFP staining. The total number of nuclei is visualized by DAPI. For
quantitative comparison of injected and uninjected side as shown in Fig. 2 and Fig. 3, serial sections were analyzed.
Only embryos with proper GFP expression in orientation to the anteroposterior axis were taken into consideration.
Fig. S3. Endogenous Miz-1 transcripts are maternally provided (A) Scheme of human Miz-1 showing the position of the Zn-finger region, the amplification product of the RT-PCR shown in (B) and the fragment of xMiz-1 used for in situ hybridization in (C). (B) RT-PCR reveals that Xenopus Miz-1 is maternally expressed. Expression persists until neurula stage. Expression of histone H4 was used as control. Bottom panel shows control RT-PCR without reverse transcriptase. (C) In situ hybridizations of gastrula stages for xMiz-1 and xMyc. Embryos were transversally cut into halves to show the expression pattern from inside.
zbtb17 (zinc finger and BTB domain containing 17) gene expression in bisected Xenopus laevis/ tropicalis embryo, mid-sagittal section, assayed via in situ hybridization, NF stage 11, dorsal left, animal pole up.