|
Figure 1. (A) Regulation of &E,
DRTF1/E2F during X. laevis _ v m C z F- CZ
development. Extracts were - - -
prepared from unfertilized X eggs (UF, track 2), blastula i XI a
(track 3), gastrula (track 4), .4A -XI b
neurula (track 5), and tailbud I XI c
(track 6) stage embryos, together
with adult lung (track
7) and brain (track 8) tissue,
and assayed for DRTF1/E2F
DNA-binding activity. Note
that DRTF1/E2F was present 1 2 3 4 5 6 7 8
throughout development and
that complexed DRTF1/E2F
(indicated as Xla) was detected
in adult tissues and uncomplexed
DRTF1/E2F (Xl b/c) in
all the tissues examined. (B) B aDP-1 G
Properties of X. laevis DRTF1/ m
E2F. The DNA-binding speci- -- WTMTA 1 u CD
ficity of Xl DRTF1/E2F (track
2) was assessed by competing
with either the wild-type (track
3) or mutated (track 4) E2F site MI. (about 100-fold molar excess),
the presence of DP- 1 in Xl DRTF1/E2F by assessing the
effect of anti-DP-1 (A) in the 1 2 3 4 5 6 7 8
presence of either the homologous
(peptide A, track 5) or an unrelated (peptide 1, track 6) peptide.
*, the super shift caused by anti-DP-1 (A). The ability of pRb and
p107 to interact with Xl DRTF1/E2F was assessed by adding (-100
ng) either GST-pRb (track 7) or GST-p107 (track 8). ., slower migrating
complex formed upon the addition of either fusion protein.
Unfertilized egg extract, as for a, (track 2) was used which contains
mostly Xl b/c. |
|
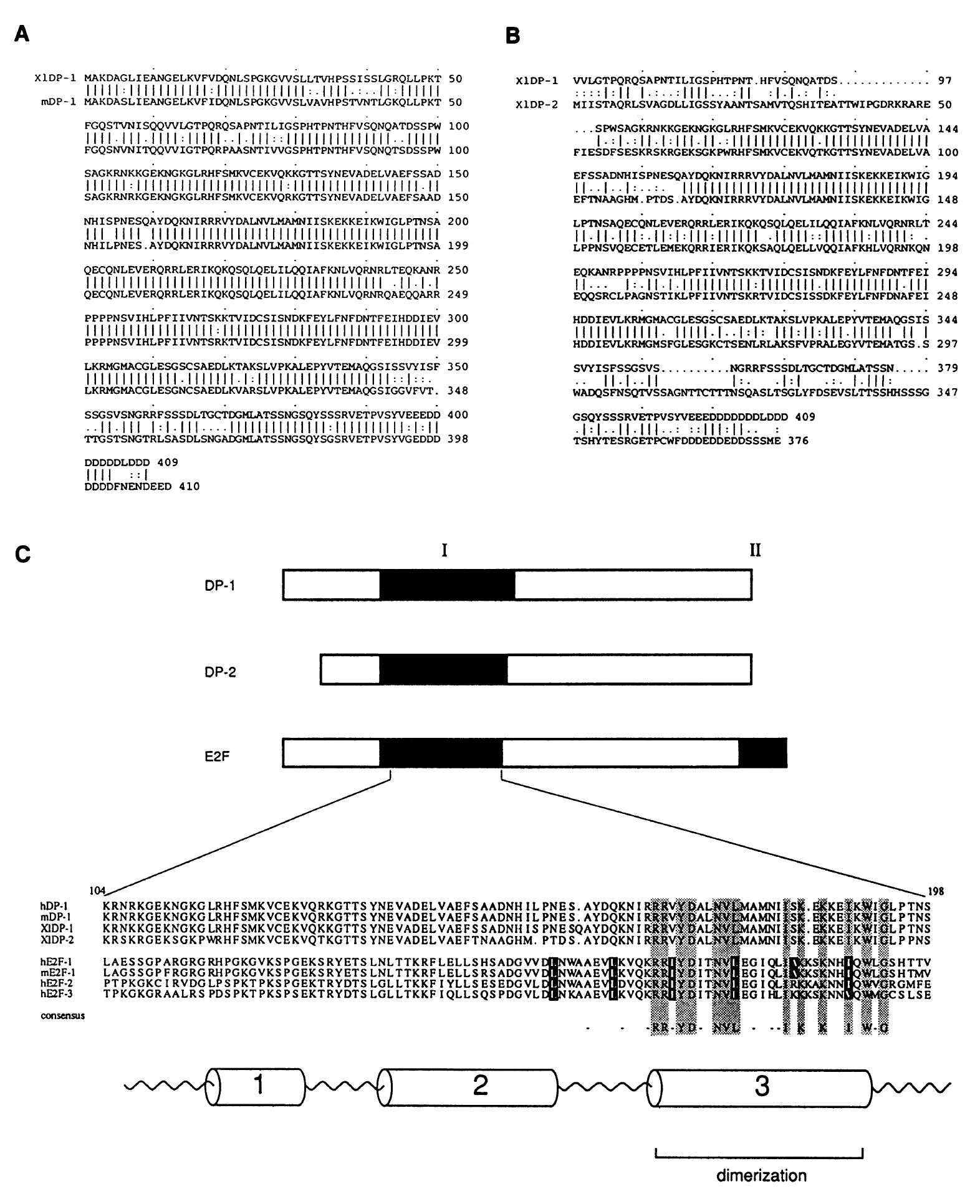
Figure 2. (A) Comparison of X. laevis (XI) and murine (m) DP-1 protein sequences. (B) Comparison of X. laevis DP-1 and DP-2. (C) Summary
of size and sequence similarity between DP and E2F proteins. The top cartoon summarizes DP-1 and DP-2 and compares them to a generic
E2F protein. Domain I comprises the DNA-binding domain, and domain II is the pocket protein-binding domain.
The protein sequence of the DNA-binding and dimerization domains are shown below for hDP-1, mDP-1 (Girling et al., 1993; Helin et al.,
1993), XI DP-1, and DP-2 (this study) and are compared to similar domains in hE2F-1, mE2F-1, hE2F-2, and hE2F-3 (Ivey-Hoyle et al., 1993;
Lees et al., 1993). Conserved residues between the DP and E2F proteins in the dimerization domain (the DEF box), which is comprised mostly
of helix 3, are indicated by shading. A consensus motif derived from this comparison is indicated below. Conserved residues in E2F proteins
that may contribute to a leucine zip-type dimerization interface are also highlighted. Note that the conserved residues in the leucine zip overlap
and interdigitate with those comprising the DEF box. The location of potential a helical regions in the DP proteins is indicated underneath. |
|
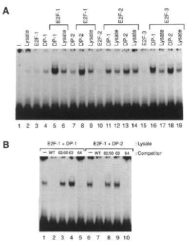
Figure 3. DP-1 and DP-2 interact with E2F-1, E2F-2, and E2F-3 to
generate complexes that specifically recognize the E2F site. (A) DP-1
and DP-2 interact in vitro with E2F-1, E2F-2, and E2F-3. The indicated
proteins, DP-1 (tracks 4, 5, 11, and 16), DP-2 (tracks 7, 8, 13, and
18), E2F-1 (tracks 3, 5, 6, 8, and 9), E2F-2 (tracks 10-14), and E2F-3
(tracks 15, 16, 17, 18 and 19) were transcribed and translated in vitro
and assessed either alone or together (as indicated) for binding activity
to the E2F site taken from the adenovirus E2a promoter. Lysate was
assessed as indicated (tracks 2, 6, 9, 12, 14, 17, and 19). Because of
low transcription and/or translational efficiency of E2F-2, the level
of DNA binding in tracks 11 and 13, whereas higher than control
tracks 12 and 14, is lower than in tracks 5, 8, 16, or 18. (B) Sequence
specificity of E2F-1/DP-1 and E2F-1/DP-2 heterodimers. The E2F
site DNA-binding activity of either the E2F-1/DP-1 (tracks 1-5) or
E2F-1/DP-2 (tracks 6-10) heterodimer was assessed in the presence
of the indicated binding sites as described previously (La Thangue et
al., 1990). Wild-type (WT), tracks 2 and 7; 62/60, tracks 3 and 8; 63,
tracks 4 and 9; or 64, tracks 5-10. |
|
Figure 4. DP-1 and DP-2 cooperate with E2F-1 in E2F site-dependent
transcriptional activation. (A) Summary of constructs. p3xWT and
pE2F-1 have been described previously (Zamanian and La Thangue,
1992). pDP-1 and pDP-2 express complete proteins. (B) SL2 cells
were transfected with p3xWT (5 ,g) (lanes 1-12) and the indicated
expression vectors. The amounts of expression vector transfected were
as follows: 25 ng pE2F-1 (lanes 2, 4-7, and 9-12), 10 jig DP-1 (lane
3), 1, 5, 10, or 20 ,ug DP-1 (lanes 4-7), 10 ,ug DP-2 (lane 8), and 1, 5,
10, or 20 ,ug DP-2 (lanes 9-12). Values are representative of three
separate experiments. |
|
Figure 5. DP-1 and DP-2 cooperate
with E2F-1 in transcriptional
activation of the
cellular B-myb promoter. (A)
Summary of constructs. pGL2-
wt B-myb and pGL-2-mt B-myb
have been previously described
(Lam and Watson, 1993). pDP-
1, pDP-2, and pE2F-1 were as
described in Figure 4. (B) SL2
cells were transfected with
pGL2-wt B-myb (5 zg, tracks
2-8 and 14-21) or pGL-2mt Bmyb
(5,g, tracks 9-13 and 22-
26) and the indicated expression
vectors: pE2F-1 (50 ng,
tracks 2-5, 10-13, 15-18, and
23-26), pDP-1 (tracks 3-8 and
11-13), or pDP-2 (tracks 16-21
and 24-26). The amounts of DP
expression vector transfected
were 5 (tracks 3, 6, 11, 16, 19,
and 24), 10 (tracks 4, 7, 12, 17,
20, and 25), or 15 Ag (tracks 5,
8, 13, 18, 21, and 26). |
|
Figure 6. Expression of DP-1 and DP-2 during X. laevis development
and in adult tissues. The levels of DP-1 (A) and DP-2 (B) transcripts
was assessed at the indicated developmental stages and in adult tissues
(kidney, testis, heart, spleen, and lung) by RNase protection using
probes specific for either X. laevis DP-1 or DP-2 RNA (D). As a control
for RNA integrity, the levels of the transcript encoding EFla was
assessed (C), which had the expected expression profile. |
|
Figure 7. Expression of DP-l and DP-2 protein during X. laevis
development and in adult tissues. The level of DP-1 (A) and DP-2
(C) polypeptides was assessed at the indicated developmental stages
and in adult tissues by immunoblotting using antisera that specifically
define DP-1 and DP-2 (see MATERIALS AND METHODS). In A
track 1 contained -40 jig of protein extract, tracks 2-6 contained
l0 Ag, tracks 7, 9, and 10 contained 80 ug, and track 8 contained
-20 ,g. In C track 1 contains -40 ,ug of protein extract, and tracks
2-6 contain --20 ,ug. The specificity of anti-DP-2 (20A) serum was
assessed in B where tracks 1 and 2 contain Xenopus embryo extract,
tracks 3 and 4 contain GST-DP-1, and- tracks 5 and 6 contain GSTDP-
2. GST-DP-2 (indicated by FP) is degraded upon synthesis but is
recognized by both antisera 20A and 18. The slower migrating polypeptide
(at -65 000 in tracks 5 and 6) was present in uninduced
bacteria and therefore unrelated to DP-2. |