XB-ART-201
Development
2006 Aug 01;13315:2845-54. doi: 10.1242/dev.02445.
Show Gene links
Show Anatomy links
Metastasis-associated kinase modulates Wnt signaling to regulate brain patterning and morphogenesis.
Kibardin A, Ossipova O, Sokol SY.
???displayArticle.abstract???
Wnt signaling is a major pathway regulating cell fate determination, cell proliferation and cell movements in vertebrate embryos. Distinct branches of this pathway activate beta-catenin/TCF target genes and modulate morphogenetic movements in embryonic tissues by reorganizing the cytoskeleton. The selection of different molecular targets in the pathway is driven by multiple phosphorylation events. Here, we report that metastasis-associated kinase (MAK) is a novel regulator of Wnt signaling during morphogenetic movements, and eye and brain development in Xenopus embryos. Injected MAK RNA suppressed Wnt transcriptional reporters and activated Jun N-terminal kinase. Furthermore, MAK was recruited to the cell membrane by Frizzled 3, formed a complex with Dishevelled and phosphorylated Dsh in vitro. The regional brain markers Otx2, En2 and Gbx2 were affected in embryos with modulated MAK activity in a manner consistent with a role for MAK in midbrain-hindbrain boundary formation. Confirming the inhibitory role for this kinase in Wnt/beta-catenin signaling, the midbrain patterning defects in embryos depleted of MAK were rescued by the simultaneous depletion of beta-catenin. These findings indicate that MAK may function in different developmental processes as a switch between the canonical and non-canonical branches of Wnt signaling.
???displayArticle.pubmedLink??? 16790480
???displayArticle.pmcLink??? PMC4428341
???displayArticle.link??? Development
???displayArticle.grants??? [+]
Species referenced: Xenopus
Genes referenced: chrd dvl1 dvl2 egr2 en2 fzd2 fzd3 fzd8 gal.2 gbx2 gbx2.2 gsc hunk jun mak mapk8 myc myod1 nuak1 otx2
???displayArticle.morpholinos??? ctnnb1 MO1 hunk MO1
???attribute.lit??? ???displayArticles.show???
|
|
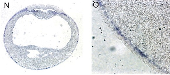
Fig. 1. xMAK expression is dynamically regulated during Xenopus development. (A) The analysis of xMAK expression at different developmental stages. Total RNA from embryos isolated at different developmental stages was used for RT-PCR. FGFR served as a loading control. RT-, no reverse transcriptase. (B-M) Spatial distribution of xMAK RNA revealed by whole-mount in situ hybridization of albino embryos at indicated stages. (B-E,J,K) xMAK antisense probe. (F,G,I,L,M) xMAK sense probe. (D) Anterior view; e, eye; MHB, midbrain-hindbrain boundary. (H) En2 and Krox20 probes, anterior view. En2 is expressed as a bright band at the MHB, located anterior to Krox20, which marks rhombomeres 3 and 5. (B,F) Animal pole view; (C,G) lateral view; (E,I) dorsal view, anterior is towards the left. (J-M) Lateral view, anterior is towards the left. (K) e, eye; ov, otic vesicle; ba, branchial arches; tb, tailbud. (N,O) A cross-section of a stage 17 neurula embryo after in situ hybridization with xMAK antisense probe. Staining is observed in the deep (sensorial) layer of epidermal ectoderm (magnified view shown in O) and in somitogenic mesoderm. |
|
|
Fig. 7. MAK functions in regional brain patterning, but does not affect organizer markers. (A-O) MAK regulates midbrain-hindbrain boundary. Dorsal-animal region of four-cell embryos was injected with 50 ng of MOs or 2 ng of MAK RNAs, as indicated, together with nβgal RNA as a lineage tracer. At stage 20, Otx2, En2 and Gbx2 were assessed by whole-mount in situ hybridization. MAK MO inhibited Otx2 and En2 (D,E), but upregulated Gbx2 (F). MAK RNA expanded and posteriorly shifted Otx2 and En2 on the injected side (J,K), and inhibited Gbx2 (L). Red arrows indicate altered expression; black arrows indicate marker expression on the uninjected side. (P) MAK depletion or overexpression does not affect organizer marker expression. Two to four-cell embryos were injected twice in the dorsal margin with MAK MO or COMO (100 ng), β-catenin MO (30 ng) or indicated RNA (4 ng). RT-PCR was carried out with total RNA from stage 10 embryos. DNA fragments were separated in 6% SDS-polyacrylamide gel. EF-1α is a loading control. Uninj, uninjected embryos. RT-, no reverse transcriptase. |
|
|
hunk (hormonally up-regulated Neu-associated kinase) gene expression in Xenopus laevis , bissected, neural stage aembryo, assayed via in situ hybridization, NF stage 17, dorsal up. |
|
|
hunk (hormonally up-regulated Neu-associated kinase) gene expression in Xenopus laevis embryo, assayed via in situ hybridization, NF stage 23, lateral view, anterior left, dorsal up. |
|
|
|
|
|
Fig. 2. MAK (hunk) causes morphogenetic defects and head abnormalities. Four-cell stage embryos were injected into dorsal equatorial region (A, two injections) or animal pole region (B-D, four injections), with RNAs encoding wild-type MAK, MAK KD or GFP, as indicated, at 2 ng per injection. (A) Morphological analysis of MAK-expressing embryos. Embryos were fixed at stage 38 and scored for axis elongation and head defects. (B) The effect of MAK on morphogenetic movements. Animal caps were isolated from injected midblastula embryos and treated with 50 ng/ml of activin. MAK, but not MAK KD, inhibited animal cap elongation in response to activin. (C) Expression levels of Myc-tagged MAK and MAK-KD, revealed by Western blot analysis with anti-Myc antibodies in lysates of injected embryos at stage 10. (D) MAK does not inhibit mesoderm markers induced in animal caps by activin. Animal cap induction was as in B. The mesodermal markers MyoD, Chordin and Goosecoid were assessed in animal caps by RT-PCR, when sibling embryos reached stage 14. Whole embryo (WE) RNA is a positive control. Uninj., animal caps from uninjected embryos. RT-, no reverse transcriptase. EF-1α is a loading control. |
|
|
Fig. 3. MAK (hunk) is an activator of JNK. JNK activity was analyzed in embryonic lysates by in vitro phosphorylation of GST-Jun(1-135). Four-cell embryos were injected marginally four times with GFP, MAK or MAK-KD RNA (1.5 ng per injection), or δN-Fz8 RNA (0.5 ng per injection) as a positive control. Lysates were collected at stage 14 for JNK activity determination by western analysis with anti-phospho-Jun antibodies. Assays were carried out in duplicates, with 10 embryos in each experimental group. Anti-GST and anti-β-tubulin antibodies indicate loading. |
|
|
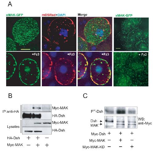
Fig. 4. MAK (hunk) interacts with Frizzled and Dishevelled. (A) Fz3 RNA recruits MAK to the cell membrane in animal pole cells. xMAK-GFP RNA was injected either with membrane-targeted dsRed RNA or with dsRed and Fz3 or Fz2 RNAs and GFP fluorescence was visualized in animal pole cells isolated from injected embryos at stage 10. xMAK-GFP is distributed in a punctate cytoplasmic pattern. Membrane-targeted dsRed RNA allows visualization of the cell membrane. Upon Fz3 RNA coexpression, xMAK-GFP is recruited to the cell membrane. The bottom right panel shows lack of effect of Fz2 RNA on xMAK-GFP localization (compare with top right panel). Bars on top left and top right panels are 5 μm. (B) MAK co-immunoprecipitates with Dsh. Lysates of embryos injected with Myc-MAK RNA (2 ng) and/or with HA-Dsh RNA (4 ng) into each cell of four-cell embryos were collected at stage 10 and immunoprecipitated with anti-HA antibodies. Western analysis with anti-Myc antibodies reveals a complex of Dsh and MAK. (C) In vitro phosphorylation of Dsh by MAK. Autoradiography (upper panel) reveals phosphorylation of in vitro translated Myc-Dsh that was co-immunoprecipitated with Myc-MAK or Myc-MAK-KD from in vitro translated lysates. Lower panel shows protein levels. |
|
|
Fig. 5. Axis elongation and eye defects in MAK-depleted embryos. (A) xMAK MO specifically inhibits in vitro translation of xMAK RNA. Autoradiography of in vitro translated 35S-methionine-labeled proteins is shown. No suppression is observed for mMAK RNA, which lacks morpholino target sequence. (B) MAK MO inhibits xMAK translation in vivo. Western analysis with anti-Flag antibodies shows that MAK MO, but not COMO, effectively downregulated levels of Cterminally tagged xMAK in injected embryos. Loading is controlled with anti-β-tubulin. (C) MAK MO or COMO was injected into two dorsal blastomeres of four-cell embryos. At stage 38, MAK-depleted embryos had shortened axes and eye deficiencies (see also Table 2). (D-H) Eye defects caused by MAK MO injection can be partially rescued by mouse MAK RNA in stage 38 embryos. Eight-cell embryos were injected into one animal dorsal blastomere with nβgal RNA as a lineage tracer, together with MAK MO (D,E), COMO (F) or MAK MO and mouse MAK RNA (G). (D,E) Both sides of the same injected embryo. Red staining (arrowheads) reflects lineage tracing. (H) The average eye index was calculated for each group of embryos at stage 38 as follows. 0, no visible eye; 1, severely disrupted retina with little pigmentation; 2, small or partially pigmented eye; 3, wild-type eye. |
|
|
Fig. 8. Depletion of β-catenin restores brain defects caused by MAK (hunk) MO. Embryos were injected with MAK MO (50 ng) and COMO (8 ng, A,C) or β-catenin MO (8 ng, B,D) into one dorsal animal blastomere at the four- to eight-cell stage. Whole-mount in situ hybridization of stage 19 embryos demonstrates that the effects of MAK MO on Otx2 and Gbx2 expression were partially reversed byβ -catenin MO (see also Table 2). Arrowheads in A and C indicate altered marker expression in MAK-depleted embryos. Nuclear βgal RNA served as a lineage tracer. |
References [+] :
Axelrod,
Differential recruitment of Dishevelled provides signaling specificity in the planar cell polarity and Wingless signaling pathways.
1998, Pubmed,
Xenbase
Axelrod, Differential recruitment of Dishevelled provides signaling specificity in the planar cell polarity and Wingless signaling pathways. 1998, Pubmed , Xenbase
Bainter, Neural induction takes a transcriptional twist. 2001, Pubmed , Xenbase
Becker, Molecular characterization of the xerC gene of Lactobacillus leichmannii encoding a site-specific recombinase and two adjacent heat shock genes. 1996, Pubmed
Blitz, Anterior neurectoderm is progressively induced during gastrulation: the role of the Xenopus homeobox gene orthodenticle. 1995, Pubmed , Xenbase
Böhm, Mammalian homologues of C. elegans PAR-1 are asymmetrically localized in epithelial cells and may influence their polarity. 1997, Pubmed
Boutros, Dishevelled activates JNK and discriminates between JNK pathways in planar polarity and wingless signaling. 1998, Pubmed
Bradley, The structure and expression of the Xenopus Krox-20 gene: conserved and divergent patterns of expression in rhombomeres and neural crest. 1993, Pubmed , Xenbase
Brivanlou, Expression of an engrailed-related protein is induced in the anterior neural ectoderm of early Xenopus embryos. 1989, Pubmed , Xenbase
Cavodeassi, Early stages of zebrafish eye formation require the coordinated activity of Wnt11, Fz5, and the Wnt/beta-catenin pathway. 2005, Pubmed
Chi, The isthmic organizer signal FGF8 is required for cell survival in the prospective midbrain and cerebellum. 2003, Pubmed
Ciani, WNTs in the vertebrate nervous system: from patterning to neuronal connectivity. 2005, Pubmed
Drewes, The protein kinase kin1, the fission yeast orthologue of mammalian MARK/PAR-1, localises to new cell ends after mitosis and is important for bipolar growth. 2003, Pubmed
Fan, Wnt signaling and transcriptional control of Siamois in Xenopus embryos. 1998, Pubmed , Xenbase
Gamse, Vertebrate anteroposterior patterning: the Xenopus neurectoderm as a paradigm. 2000, Pubmed , Xenbase
Gardner, Developmental role of the SNF1-related kinase Hunk in pregnancy-induced changes in the mammary gland. 2000, Pubmed
Gardner, Cloning and characterization of Hunk, a novel mammalian SNF1-related protein kinase. 2000, Pubmed
Gillhouse, Two Frodo/Dapper homologs are expressed in the developing brain and mesoderm of zebrafish. 2004, Pubmed , Xenbase
Glinka, Dickkopf-1 is a member of a new family of secreted proteins and functions in head induction. 1998, Pubmed , Xenbase
Gloy, Frodo interacts with Dishevelled to transduce Wnt signals. 2002, Pubmed , Xenbase
Habas, Coactivation of Rac and Rho by Wnt/Frizzled signaling is required for vertebrate gastrulation. 2003, Pubmed , Xenbase
Habas, Wnt/Frizzled activation of Rho regulates vertebrate gastrulation and requires a novel Formin homology protein Daam1. 2001, Pubmed , Xenbase
Hamblet, Dishevelled 2 is essential for cardiac outflow tract development, somite segmentation and neural tube closure. 2002, Pubmed
Hardie, The AMP-activated/SNF1 protein kinase subfamily: metabolic sensors of the eukaryotic cell? 1998, Pubmed
Harland, In situ hybridization: an improved whole-mount method for Xenopus embryos. 1991, Pubmed , Xenbase
Harland, Formation and function of Spemann's organizer. 1997, Pubmed
Hedgepeth, Xenopus axin interacts with glycogen synthase kinase-3 beta and is expressed in the anterior midbrain. 1999, Pubmed , Xenbase
Hidalgo-Sánchez, Specification of the meso-isthmo-cerebellar region: the Otx2/Gbx2 boundary. 2005, Pubmed
Hikasa, The involvement of Frodo in TCF-dependent signaling and neural tissue development. 2004, Pubmed , Xenbase
Itoh, Graded amounts of Xenopus dishevelled specify discrete anteroposterior cell fates in prospective ectoderm. 1997, Pubmed , Xenbase
Itoh, Nuclear localization is required for Dishevelled function in Wnt/beta-catenin signaling. 2005, Pubmed , Xenbase
Itoh, Interaction of dishevelled and Xenopus axin-related protein is required for wnt signal transduction. 2000, Pubmed , Xenbase
Joyner, En-1 and En-2, two mouse genes with sequence homology to the Drosophila engrailed gene: expression during embryogenesis. 1987, Pubmed
Korobko, [Identification of the new protein kinase specifically transcribed in mouse tumors with high metastatic potential]. 1997, Pubmed , Xenbase
Korobko, Subcellular localization of MAK-V/Hunk protein kinase expressed in COS-1 cells. 2004, Pubmed
Kunz, Autoregulation of canonical Wnt signaling controls midbrain development. 2004, Pubmed , Xenbase
Lee, Physiological regulation of [beta]-catenin stability by Tcf3 and CK1epsilon. 2001, Pubmed , Xenbase
Levin, Two yeast genes that encode unusual protein kinases. 1987, Pubmed
Lisovsky, Frizzled receptors activate a novel JNK-dependent pathway that may lead to apoptosis. 2002, Pubmed , Xenbase
Liu, Early anterior/posterior patterning of the midbrain and cerebellum. 2001, Pubmed
Logan, The Wnt signaling pathway in development and disease. 2004, Pubmed
Marlow, Zebrafish Rho kinase 2 acts downstream of Wnt11 to mediate cell polarity and effective convergence and extension movements. 2002, Pubmed , Xenbase
McMahon, The Wnt-1 (int-1) proto-oncogene is required for development of a large region of the mouse brain. 1990, Pubmed
Millet, A role for Gbx2 in repression of Otx2 and positioning the mid/hindbrain organizer. 1999, Pubmed
Molenaar, Differential expression of the HMG box transcription factors XTcf-3 and XLef-1 during early xenopus development. 1998, Pubmed , Xenbase
Moon, From cortical rotation to organizer gene expression: toward a molecular explanation of axis specification in Xenopus. 1998, Pubmed , Xenbase
Ossipova, Distinct PAR-1 proteins function in different branches of Wnt signaling during vertebrate development. 2005, Pubmed , Xenbase
Pannese, The Xenopus homologue of Otx2 is a maternal homeobox gene that demarcates and specifies anterior body regions. 1995, Pubmed , Xenbase
Park, The planar cell-polarity gene stbm regulates cell behaviour and cell fate in vertebrate embryos. 2002, Pubmed , Xenbase
Pellettieri, Anterior-posterior polarity in C. elegans and Drosophila--PARallels and differences. 2002, Pubmed
Rothbächer, Dishevelled phosphorylation, subcellular localization and multimerization regulate its role in early embryogenesis. 2000, Pubmed , Xenbase
Ruiz, Identification of novel protein kinases expressed in the myocardium of the developing mouse heart. 1994, Pubmed
Ruzov, Cloning and developmental expression of MARK/Par-1/MELK-related protein kinase xMAK-V in Xenopus laevis. 2004, Pubmed , Xenbase
Saneyoshi, The Wnt/calcium pathway activates NF-AT and promotes ventral cell fate in Xenopus embryos. 2002, Pubmed , Xenbase
Sheldahl, Dishevelled activates Ca2+ flux, PKC, and CamKII in vertebrate embryos. 2003, Pubmed , Xenbase
Shi, Expression of Xfz3, a Xenopus frizzled family member, is restricted to the early nervous system. 1998, Pubmed , Xenbase
Shulman, The Drosophila homolog of C. elegans PAR-1 organizes the oocyte cytoskeleton and directs oskar mRNA localization to the posterior pole. 2000, Pubmed
Slusarski, Interaction of Wnt and a Frizzled homologue triggers G-protein-linked phosphatidylinositol signalling. 1997, Pubmed , Xenbase
Sokol, Analysis of Dishevelled signalling pathways during Xenopus development. 1996, Pubmed , Xenbase
Sokol, Dorsalizing and neuralizing properties of Xdsh, a maternally expressed Xenopus homolog of dishevelled. 1995, Pubmed , Xenbase
Sokol, Wnt signaling and dorso-ventral axis specification in vertebrates. 1999, Pubmed
Sokol, A role for Wnts in morpho-genesis and tissue polarity. 2000, Pubmed
Sokol, Injected Wnt RNA induces a complete body axis in Xenopus embryos. 1991, Pubmed , Xenbase
Stennard, Markers of vertebrate mesoderm induction. 1997, Pubmed , Xenbase
Sun, PAR-1 is a Dishevelled-associated kinase and a positive regulator of Wnt signalling. 2001, Pubmed , Xenbase
Tada, Xwnt11 is a target of Xenopus Brachyury: regulation of gastrulation movements via Dishevelled, but not through the canonical Wnt pathway. 2000, Pubmed , Xenbase
Takeuchi, The prickle-related gene in vertebrates is essential for gastrulation cell movements. 2003, Pubmed , Xenbase
Tao, Maternal wnt11 activates the canonical wnt signaling pathway required for axis formation in Xenopus embryos. 2005, Pubmed , Xenbase
Tassan, An overview of the KIN1/PAR-1/MARK kinase family. 2004, Pubmed , Xenbase
Tomancak, A Drosophila melanogaster homologue of Caenorhabditis elegans par-1 acts at an early step in embryonic-axis formation. 2000, Pubmed
Turner, Expression of achaete-scute homolog 3 in Xenopus embryos converts ectodermal cells to a neural fate. 1994, Pubmed , Xenbase
Unterseher, Paraxial protocadherin coordinates cell polarity during convergent extension via Rho A and JNK. 2004, Pubmed , Xenbase
Veeman, A second canon. Functions and mechanisms of beta-catenin-independent Wnt signaling. 2003, Pubmed
von Bubnoff, The Xenopus laevis homeobox gene Xgbx-2 is an early marker of anteroposterior patterning in the ectoderm. 1996, Pubmed , Xenbase
Wallingford, Convergent extension: the molecular control of polarized cell movement during embryonic development. 2002, Pubmed , Xenbase
Wallingford, The developmental biology of Dishevelled: an enigmatic protein governing cell fate and cell polarity. 2005, Pubmed
Winklbauer, Frizzled-7 signalling controls tissue separation during Xenopus gastrulation. 2001, Pubmed , Xenbase
Winter, Drosophila Rho-associated kinase (Drok) links Frizzled-mediated planar cell polarity signaling to the actin cytoskeleton. 2001, Pubmed
Wu, Wnt-frizzled signaling in neural crest formation. 2003, Pubmed
Wu, Neural crest induction by the canonical Wnt pathway can be dissociated from anterior-posterior neural patterning in Xenopus. 2005, Pubmed , Xenbase
Wurst, Neural plate patterning: upstream and downstream of the isthmic organizer. 2001, Pubmed
Yanagawa, The dishevelled protein is modified by wingless signaling in Drosophila. 1995, Pubmed
Yang-Snyder, A frizzled homolog functions in a vertebrate Wnt signaling pathway. 1996, Pubmed , Xenbase
Zeng, A dual-kinase mechanism for Wnt co-receptor phosphorylation and activation. 2005, Pubmed , Xenbase
Zohn, Cell polarity pathways converge and extend to regulate neural tube closure. 2003, Pubmed , Xenbase
