|
Fig. 1. 32-cell blastomere designations and dorsal injections. Dorsal is to the right. (A) Diagram of one-half of a stage 6 embryo indicating the
tiers A-D, animal to vegetal, and the blastomere nomenclature of Nakamura and Kishiyama (1971). (B) Schematic diagram of dorsal lineage
label injections at the 32-cell stage. (C) Parasagittal section of a stage 6 embryo in which A1 was injected with FDA, B1 with TxRDA and C1
with CBDA. Scale bar is 160 mm. |
|
Fig. 2. The gastrula fates of the cleavage stage dorsal blastomeres. (A-C) Early gastrula, stage 10-; (D-F) late gastrula, stage 12. (A,D) Sagittal
sections; (B,E, and C,F) parasagittal sections 65 and 130 mm, from the midline, respectively. The green (FDA) cells are A1 progeny; the red
(TxRDA) cells are B1 progeny. The blue (CBDA) cells are C1 progeny. Dorsal is to the right. The dorsal lip is indicated by an arrow in A-C.
Scale bar is 160 mm. |
|
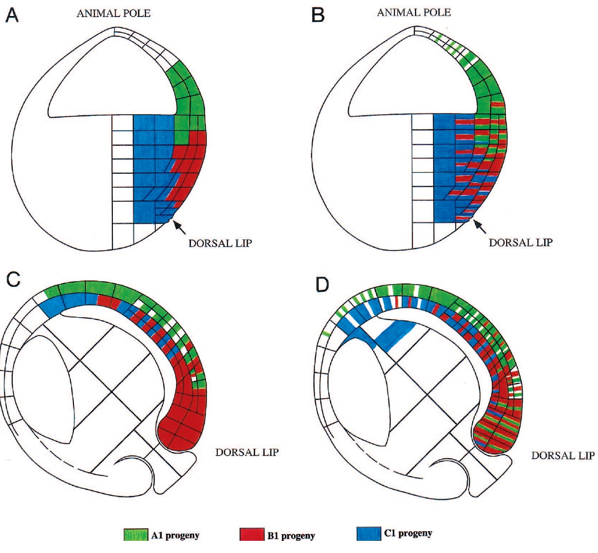
Fig. 3. Progeny locations
of dorsal blastomeres at
early (stage 10-) and late
(stage 12) gastrula.
(A,B) Stage 6-10 fate
maps; (C,D) stage 6-12
fate maps. (A,C) Modal
maps; (B,D) statistical
maps. Green indicates
regions populated by A1
progeny; red indicates
regions populated by B1
progeny and blue indicates
regions populated by C1
progeny. Location of
progeny and their ultimate
fates are described in text
for Figs 2, 3. Scatter in B
is due to variation between
embryos; scatter in D
primarily is due to cell
mixing. Dorsal is to the
right. Data include 30
sections for stage 10 and
18 for stage 12. See text
for details on construction
of fate maps. |
|
Fig. 4. Comparison of the locations
of dorsal and ventral cleavage stage
blastomere progeny at pregastrula
and gastrula stages. Late blastula,
stage 9 dorsally injected embryo
(A). Early gastrula stage 10-,
ventrally injected (B) and dorsally
injected (C). Late gastrula, stage
12, ventrally injected (D-E) and
dorsally injected (F-G). (E,G)
Close-ups of the involuted ventral
and dorsal mesoderm from D and
F, respectively. Green (FDA) cells
are descendants of A1 (A,C,F,G)
and A4 (B,D,E); red cells (TxRDA)
are descendants from B1 (A,C,F,G)
and B4 (B,D,E); blue cells (CBDA)
are descendants from C1 (A,C,F,G)
and C4 (B,D,E). All sections are
parasagittal, approximately 65 mm
from the midline; dorsal is to the
right, except in E and G, dorsal is at
the top with anterior to the left. The
dorsal lip is indicated by an arrow
in C. Scale bar for A-C,D,F is 220
mm; scale bar for E, G is 97 mm. |
|
Fig. 5. Animal blastomere injections. Early gastrula,
stage 10-, parasagittal section, 65 mm from the
midline. Green (FDA) cells are progeny of A4; blue
(CBDA) cells are progeny of A3; and red (TxRDA)
cells are progeny of A1. B is a close-up of the animal
cap region in A. Scale bar is 220 mm in A and 97 mm
in B. |
|
Fig. 6. Tailbud fates of dorsal blastomeres. A transverse section of
the right side of the head of a stage 35/36 tailbud. The brain is
indicated by short arrow, the notochord by curved short arrow and
the eye by long arrow. Green (FDA) cells are descendants from A1;
red cells (TxRDA) are descendants from B1; and blue cells (CBDA)
are descendants from C1. Scale bar is 80 mm. |
|
Fig. 7. Stage 10 Xbra, xNR3, noggin and goosecoid expression.
(A) Xbra in situ hybridization; (B) corresponding lineage label;
(C) another Xbra in situ hybridization showing staining in the
superficial layers and in the ventral marginal zone; (D) xNR3 in
situ hybridization; (E) corresponding lineage label; (F) another
xNR3 in situ hybridization demonstrating that intense staining
remains restricted to the superficial layer; (G) nog in situ
hybridization; (H) corresponding lineage label; (I) another
section from same embryo where lineage label does not interfere
with in situ hybridization signal and the full extent of nog
expression is visible; (J) gsc in situ hybridization;
(K) corresponding lineage label. All photographs are of dorsal
marginal zone of 20 mm parasagittal sections from stage 10
embryos. Green (FDA) cells are descendants of A1; red
(TxRDA) cells are descendants of B1; and blue (CBDA) cells
are descendants of C1. Dorsal is to the right and the dorsal lip is
indicated by an arrow or arrowhead in each frame. Scale bar is
220 mm. |
|
Fig. 8. Stage 12 Xbra, xNR3, noggin and goosecoid expression. (A) Xbra in
situ hybridization; (B) corresponding lineage label; (C) xNR3 in situ
hybridization with arrow indicating single positive staining cell; (D)
corresponding lineage label; (E) nog in situ hybridization; (F) lineage label of
contra-lateral section (because we sometimes encountered incompatibilities
between lineage label and hybridization signal, we used one section for
detecting nog expression on the unlabelled half of the embryo and a contralateral
section for lineage analysis); (G) nog in situ hybridization, albino
embryo: neural plate and chordal mesoderm staining both visible; (H) gsc in
situ hybridization; (I) corresponding lineage label: only TxRDA label
survived procedure. All 20 mm parasagittal sections. Green (FDA) cells are
descendants of A1; red (TxRDA) cells are descendants of B1; and blue
(CBDA) cells are descendants of C1. Dorsal is at the top with anterior to the
left. Scale bar is 220 mm in A,B,E,F,H,I; 187 mm in C and D; 172 mm in G. |
|
Fig. 9. Gene expression summary. Schematic section diagrams of
stage 10 dorsal marginal zone (A) and stage 12 dorsal half of an
embryo (B). Xbra expression is represented by dark blue-purple
triangles; nog expression by magenta circles; gsc expression by gold
rectangles and xNR3 expression by cyan squares. The dotted line in
the uninvoluted marginal zone is to indicate the approximate
boundary between anterior and posterior organizing influences (J. S.
Zoltewicz and J. C. Gerhart, personal communication). |