XB-ART-1887
J Gen Physiol
2005 Jun 01;1256:601-17. doi: 10.1085/jgp.200509258.
Show Gene links
Show Anatomy links
Cysteine accessibility in ClC-0 supports conservation of the ClC intracellular vestibule.
Engh AM, Maduke M.
???displayArticle.abstract???
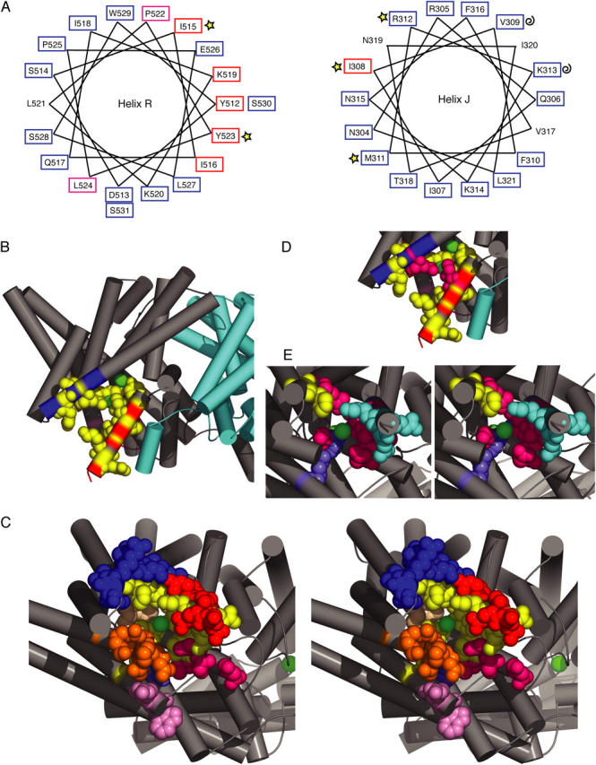
ClC chloride channels, which are ubiquitously expressed in mammals, have a unique double-barreled structure, in which each monomer forms its own pore. Identification of pore-lining elements is important for understanding the conduction properties and unusual gating mechanisms of these channels. Structures of prokaryotic ClC transporters do not show an open pore, and so may not accurately represent the open state of the eukaryotic ClC channels. In this study we used cysteine-scanning mutagenesis and modification (SCAM) to screen >50 residues in the intracellular vestibule of ClC-0. We identified 14 positions sensitive to the negatively charged thiol-modifying reagents sodium (2-sulfonatoethyl)methanethiosulfonate (MTSES) or sodium 4-acetamido-4'-maleimidylstilbene-2'2-disulfonic acid (AMS) and show that 11 of these alter pore properties when modified. In addition, two MTSES-sensitive residues, on different helices and in close proximity in the prokaryotic structures, can form a disulfide bond in ClC-0. When mapped onto prokaryotic structures, MTSES/AMS-sensitive residues cluster around bound chloride ions, and the correlation is even stronger in the ClC-0 homology model developed by Corry et al. (2004). These results support the hypothesis that both secondary and tertiary structures in the intracellular vestibule are conserved among ClC family members, even in regions of very low sequence similarity.
???displayArticle.pubmedLink??? 15897295
???displayArticle.pmcLink??? PMC2234078
???displayArticle.link??? J Gen Physiol
Species referenced: Xenopus
Genes referenced: tbx2
???attribute.lit??? ???displayArticles.show???
References [+] :
Accardi, Conformational changes in the pore of CLC-0. 2003, Pubmed , Xenbase
Accardi, Secondary active transport mediated by a prokaryotic homologue of ClC Cl- channels. 2004, Pubmed
Akabas, Channel-lining residues in the M3 membrane-spanning segment of the cystic fibrosis transmembrane conductance regulator. 1998, Pubmed , Xenbase
Akabas, Acetylcholine receptor channel structure probed in cysteine-substitution mutants. 1992, Pubmed , Xenbase
Bauer, Completely functional double-barreled chloride channel expressed from a single Torpedo cDNA. 1991, Pubmed , Xenbase
Becchetti, Cyclic nucleotide-gated channels. Pore topology studied through the accessibility of reporter cysteines. 1999, Pubmed , Xenbase
Bénitah, Adjacent pore-lining residues within sodium channels identified by paired cysteine mutagenesis. 1996, Pubmed , Xenbase
Benson, Identification of residues lining the anthrax protective antigen channel. 1998, Pubmed
Careaga, Structure and dynamics of Escherichia coli chemosensory receptors. Engineered sulfhydryl studies. 1992, Pubmed
Chen, Side-chain charge effects and conductance determinants in the pore of ClC-0 chloride channels. 2003, Pubmed
Chen, Structure and function of clc channels. 2005, Pubmed
Chen, Cysteine mapping in the ion selectivity and toxin binding region of the cardiac Na+ channel pore. 1997, Pubmed
Chen, Nonequilibrium gating and voltage dependence of the ClC-0 Cl- channel. 1996, Pubmed
Chen, Different fast-gate regulation by external Cl(-) and H(+) of the muscle-type ClC chloride channels. 2001, Pubmed , Xenbase
Chen, Electrostatic control and chloride regulation of the fast gating of ClC-0 chloride channels. 2003, Pubmed , Xenbase
Cleiren, Albers-Schönberg disease (autosomal dominant osteopetrosis, type II) results from mutations in the ClCN7 chloride channel gene. 2001, Pubmed
Corry, Conduction mechanisms of chloride ions in ClC-type channels. 2004, Pubmed
Dodier, Outer pore topology of the ECaC-TRPV5 channel by cysteine scan mutagenesis. 2004, Pubmed , Xenbase
Dutzler, X-ray structure of a ClC chloride channel at 3.0 A reveals the molecular basis of anion selectivity. 2002, Pubmed
Dutzler, Structural basis for ion conduction and gating in ClC chloride channels. 2004, Pubmed
Dutzler, Gating the selectivity filter in ClC chloride channels. 2003, Pubmed , Xenbase
Estévez, CLC chloride channels: correlating structure with function. 2002, Pubmed
Estévez, Conservation of chloride channel structure revealed by an inhibitor binding site in ClC-1. 2003, Pubmed , Xenbase
Fahlke, Residues lining the inner pore vestibule of human muscle chloride channels. 2001, Pubmed
Fahlke, Pore-forming segments in voltage-gated chloride channels. 1997, Pubmed
Faraldo-Gómez, Electrostatics of ion stabilization in a ClC chloride channel homologue from Escherichia coli. 2004, Pubmed
Flynn, Conformational changes in S6 coupled to the opening of cyclic nucleotide-gated channels. 2001, Pubmed , Xenbase
Gordon, Direct interaction between amino- and carboxyl-terminal domains of cyclic nucleotide-gated channels. 1997, Pubmed
Hanke, Single chloride channels from Torpedo electroplax. Activation by protons. 1983, Pubmed
Haug, Mutations in CLCN2 encoding a voltage-gated chloride channel are associated with idiopathic generalized epilepsies. 2003, Pubmed
Horenstein, Protein mobility and GABA-induced conformational changes in GABA(A) receptor pore-lining M2 segment. 2001, Pubmed , Xenbase
Iwaki, Cysteine-scanning mutagenesis of transmembrane segments 4 and 5 of the Tn10-encoded metal-tetracycline/H+ antiporter reveals a permeability barrier in the middle of a transmembrane water-filled channel. 2000, Pubmed
Jentsch, Molecular structure and physiological function of chloride channels. 2002, Pubmed
Jentsch, Physiological functions of CLC Cl- channels gleaned from human genetic disease and mouse models. 2005, Pubmed
Karlin, Substituted-cysteine accessibility method. 1998, Pubmed
Kornak, Loss of the ClC-7 chloride channel leads to osteopetrosis in mice and man. 2001, Pubmed
Lin, Elimination of the slow gating of ClC-0 chloride channel by a point mutation. 1999, Pubmed , Xenbase
Lin, Cysteine modification of a putative pore residue in ClC-0: implication for the pore stoichiometry of ClC chloride channels. 2000, Pubmed , Xenbase
Lin, Probing the pore of ClC-0 by substituted cysteine accessibility method using methane thiosulfonate reagents. 2003, Pubmed
Lloyd, A common molecular basis for three inherited kidney stone diseases. 1996, Pubmed , Xenbase
Lu, Cytoplasmic amino and carboxyl domains form a wide intracellular vestibule in an inwardly rectifying potassium channel. 1999, Pubmed , Xenbase
Ludewig, Independent gating of single pores in CLC-0 chloride channels. 1997, Pubmed
Ludewig, Analysis of a protein region involved in permeation and gating of the voltage-gated Torpedo chloride channel ClC-0. 1997, Pubmed , Xenbase
Ludewig, Two physically distinct pores in the dimeric ClC-0 chloride channel. 1996, Pubmed , Xenbase
Ludewig, Inward rectification in ClC-0 chloride channels caused by mutations in several protein regions. 1997, Pubmed
Lutsenko, Identification of two conformationally sensitive cysteine residues at the extracellular surface of the Na,K-ATPase alpha-subunit. 1997, Pubmed
Maduke, High-level expression, functional reconstitution, and quaternary structure of a prokaryotic ClC-type chloride channel. 1999, Pubmed
Maduke, Formation of CLC-0 chloride channels from separated transmembrane and cytoplasmic domains. 1998, Pubmed , Xenbase
Matulef, Multimerization of the ligand binding domains of cyclic nucleotide-gated channels. 2002, Pubmed , Xenbase
Middleton, Homodimeric architecture of a ClC-type chloride ion channel. 1996, Pubmed
Miller, Open-state substructure of single chloride channels from Torpedo electroplax. 1982, Pubmed
Miloshevsky, Anion pathway and potential energy profiles along curvilinear bacterial ClC Cl- pores: electrostatic effects of charged residues. 2004, Pubmed
Naesens, Bartter's and Gitelman's syndromes: from gene to clinic. 2004, Pubmed
Nilius, Amazing chloride channels: an overview. 2003, Pubmed
Pusch, Chloride dependence of hyperpolarization-activated chloride channel gates. 1999, Pubmed , Xenbase
Pusch, Myotonia caused by mutations in the muscle chloride channel gene CLCN1. 2002, Pubmed
Pusch, Structural insights into chloride and proton-mediated gating of CLC chloride channels. 2004, Pubmed
Pusch, Gating of the voltage-dependent chloride channel CIC-0 by the permeant anion. 1995, Pubmed , Xenbase
Qu, Mouse bestrophin-2 is a bona fide Cl(-) channel: identification of a residue important in anion binding and conduction. 2004, Pubmed
Quitterer, Investigation of the extracellular accessibility of the connecting loop between membrane domains I and II of the bradykinin B2 receptor. 1999, Pubmed
Reeves, Structural and electrostatic properties of the 5-HT3 receptor pore revealed by substituted cysteine accessibility mutagenesis. 2001, Pubmed
Richard, Steady-state coupling of ion-channel conformations to a transmembrane ion gradient. 1990, Pubmed
Shuck, Analysis of the pore structure of the influenza A virus M(2) ion channel by the substituted-cysteine accessibility method. 2000, Pubmed , Xenbase
Simon, Mutations in the chloride channel gene, CLCNKB, cause Bartter's syndrome type III. 1997, Pubmed
Smith, CFTR: covalent and noncovalent modification suggests a role for fixed charges in anion conduction. 2001, Pubmed , Xenbase
Steinmeyer, Inactivation of muscle chloride channel by transposon insertion in myotonic mice. 1991, Pubmed
Uchida, Function of chloride channels in the kidney. 2005, Pubmed
Wang, Proximity relationships between helices I and XI or XII in the lactose permease of Escherichia coli determined by site-directed thiol cross-linking. 1999, Pubmed
White, A voltage-gated anion channel from the electric organ of Torpedo californica. 1979, Pubmed
Wilson, Acetylcholine receptor channel structure in the resting, open, and desensitized states probed with the substituted-cysteine-accessibility method. 2001, Pubmed , Xenbase
Yu, A general method for mapping tertiary contacts between amino acid residues in membrane-embedded proteins. 1995, Pubmed
