XB-ART-187
J Gen Physiol
2006 Jul 01;1281:15-36. doi: 10.1085/jgp.200609485.
Show Gene links
Show Anatomy links
Regulation of maximal open probability is a separable function of Ca(v)beta subunit in L-type Ca2+ channel, dependent on NH2 terminus of alpha1C (Ca(v)1.2alpha).
Kanevsky N, Dascal N.
???displayArticle.abstract???
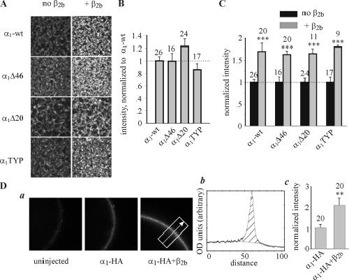
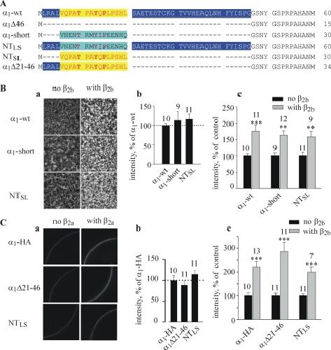
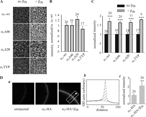
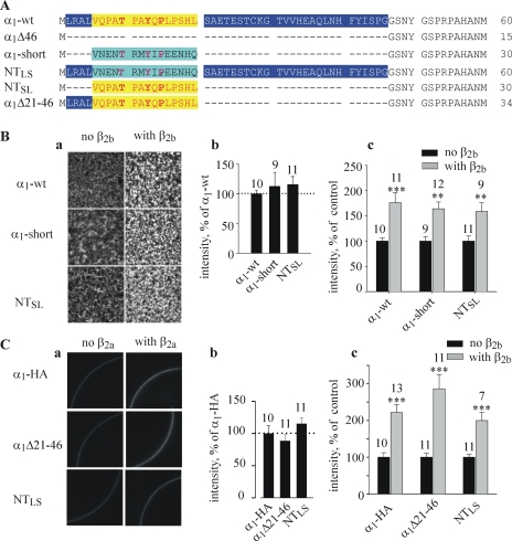
beta subunits (Ca(v)beta) increase macroscopic currents of voltage-dependent Ca2+ channels (VDCC) by increasing surface expression and modulating their gating, causing a leftward shift in conductance-voltage (G-V) curve and increasing the maximal open probability, P(o,max). In L-type Ca(v)1.2 channels, the Ca(v)beta-induced increase in macroscopic current crucially depends on the initial segment of the cytosolic NH2 terminus (NT) of the Ca(v)1.2alpha (alpha1C) subunit. This segment, which we term the "NT inhibitory (NTI) module," potently inhibits long-NT (cardiac) isoform of alpha1C that features an initial segment of 46 amino acid residues (aa); removal of NTI module greatly increases macroscopic currents. It is not known whether an NTI module exists in the short-NT (smooth muscle/brain type) alpha(1C) isoform with a 16-aa initial segment. We addressed this question, and the molecular mechanism of NTI module action, by expressing subunits of Ca(v)1.2 in Xenopus oocytes. NT deletions and chimeras identified aa 1-20 of the long-NT as necessary and sufficient to perform NTI module functions. Coexpression of beta2b subunit reproducibly modulated function and surface expression of alpha1C, despite the presence of measurable amounts of an endogenous Ca(v)beta in Xenopus oocytes. Coexpressed beta2b increased surface expression of alpha1C approximately twofold (as demonstrated by two independent immunohistochemical methods), shifted the G-V curve by approximately 14 mV, and increased P(o,max) 2.8-3.8-fold. Neither the surface expression of the channel without Ca(v)beta nor beta2b-induced increase in surface expression or the shift in G-V curve depended on the presence of the NTI module. In contrast, the increase in P(o,max) was completely absent in the short-NT isoform and in mutants of long-NT alpha1C lacking the NTI module. We conclude that regulation of P(o,max) is a discrete, separable function of Ca(v)beta. In Ca(v)1.2, this action of Ca(v)beta depends on NT of alpha1C and is alpha1C isoform specific.
???displayArticle.pubmedLink??? 16801381
???displayArticle.pmcLink??? PMC2151559
???displayArticle.link??? J Gen Physiol
Species referenced: Xenopus laevis
Genes referenced: cacna1c cav1 tbx2
???attribute.lit??? ???displayArticles.show???
References [+] :
Abernethy,
Structure-functional diversity of human L-type Ca2+ channel: perspectives for new pharmacological targets.
2002, Pubmed
Abernethy, Structure-functional diversity of human L-type Ca2+ channel: perspectives for new pharmacological targets. 2002, Pubmed
Aggarwal, Contribution of the S4 segment to gating charge in the Shaker K+ channel. 1996, Pubmed , Xenbase
Agler, G protein-gated inhibitory module of N-type (ca(v)2.2) ca2+ channels. 2005, Pubmed
Aldrich, A reinterpretation of mammalian sodium channel gating based on single channel recording. , Pubmed
Altier, Trafficking of L-type calcium channels mediated by the postsynaptic scaffolding protein AKAP79. 2002, Pubmed
Barrett, Gating deficiency in a familial hemiplegic migraine type 1 mutant P/Q-type calcium channel. 2005, Pubmed
Bichet, The I-II loop of the Ca2+ channel alpha1 subunit contains an endoplasmic reticulum retention signal antagonized by the beta subunit. 2000, Pubmed , Xenbase
Biel, Primary structure and functional expression of a high voltage activated calcium channel from rabbit lung. 1990, Pubmed , Xenbase
Biel, Tissue-specific expression of high-voltage-activated dihydropyridine-sensitive L-type calcium channels. 1991, Pubmed
Birnbaumer, Structures and functions of calcium channel beta subunits. 1998, Pubmed , Xenbase
Blumenstein, A novel long N-terminal isoform of human L-type Ca2+ channel is up-regulated by protein kinase C. 2002, Pubmed , Xenbase
Brice, Importance of the different beta subunits in the membrane expression of the alpha1A and alpha2 calcium channel subunits: studies using a depolarization-sensitive alpha1A antibody. 1997, Pubmed
Bünemann, Functional regulation of L-type calcium channels via protein kinase A-mediated phosphorylation of the beta(2) subunit. 1999, Pubmed
Cantí, The metal-ion-dependent adhesion site in the Von Willebrand factor-A domain of alpha2delta subunits is key to trafficking voltage-gated Ca2+ channels. 2005, Pubmed
Cantí, Identification of residues in the N terminus of alpha1B critical for inhibition of the voltage-dependent calcium channel by Gbeta gamma. 1999, Pubmed , Xenbase
Cantí, Evidence for two concentration-dependent processes for beta-subunit effects on alpha1B calcium channels. 2001, Pubmed , Xenbase
Castellano, Cloning and expression of a neuronal calcium channel beta subunit. 1993, Pubmed , Xenbase
Catterall, Structure and regulation of voltage-gated Ca2+ channels. 2000, Pubmed
Chen, Structural basis of the alpha1-beta subunit interaction of voltage-gated Ca2+ channels. 2004, Pubmed
Chien, Membrane targeting of L-type calcium channels. Role of palmitoylation in the subcellular localization of the beta2a subunit. 1998, Pubmed
Chien, Roles of a membrane-localized beta subunit in the formation and targeting of functional L-type Ca2+ channels. 1995, Pubmed
Chien, Identification of palmitoylation sites within the L-type calcium channel beta2a subunit and effects on channel function. 1996, Pubmed
Chu, Distribution and relative expression levels of calcium channel beta subunits within the chambers of the rat heart. 2004, Pubmed
Cohen, Unique modulation of L-type Ca2+ channels by short auxiliary beta1d subunit present in cardiac muscle. 2005, Pubmed
Colecraft, Novel functional properties of Ca(2+) channel beta subunits revealed by their expression in adult rat heart cells. 2002, Pubmed
Costantin, Facilitation by the beta2a subunit of pore openings in cardiac Ca2+ channels. 1998, Pubmed , Xenbase
Dai, A new promoter for alpha1C subunit of human L-type cardiac calcium channel Ca(V)1.2. 2002, Pubmed
Dalton, A single CaVbeta can reconstitute both trafficking and macroscopic conductance of voltage-dependent calcium channels. 2005, Pubmed
Dascal, The use of Xenopus oocytes for the study of ion channels. 1987, Pubmed , Xenbase
Dascal, Calcium channel currents in Xenopus oocytes injected with rat skeletal muscle RNA. 1992, Pubmed , Xenbase
De Waard, Structural and functional diversity of voltage-activated calcium channels. 1996, Pubmed
Dolphin, Beta subunits of voltage-gated calcium channels. 2003, Pubmed
Ertel, Nomenclature of voltage-gated calcium channels. 2000, Pubmed
Finkbeiner, Ca2+ channel-regulated neuronal gene expression. 1998, Pubmed
Gao, C-terminal fragments of the alpha 1C (CaV1.2) subunit associate with and regulate L-type calcium channels containing C-terminal-truncated alpha 1C subunits. 2001, Pubmed
Gao, Complexes of the alpha1C and beta subunits generate the necessary signal for membrane targeting of class C L-type calcium channels. 1999, Pubmed
García, The beta1a subunit regulates the functional properties of adult frog and mouse L-type Ca2+ channels of skeletal muscle. 2002, Pubmed
Gerster, Current modulation and membrane targeting of the calcium channel alpha1C subunit are independent functions of the beta subunit. 1999, Pubmed
Gregg, Absence of the beta subunit (cchb1) of the skeletal muscle dihydropyridine receptor alters expression of the alpha 1 subunit and eliminates excitation-contraction coupling. 1996, Pubmed
Harry, New short splice variants of the human cardiac Cavbeta2 subunit: redefining the major functional motifs implemented in modulation of the Cav1.2 channel. 2004, Pubmed
Hohaus, Modulation of the smooth-muscle L-type Ca2+ channel alpha1 subunit (alpha1C-b) by the beta2a subunit: a peptide which inhibits binding of beta to the I-II linker of alpha1 induces functional uncoupling. 2000, Pubmed
Hullin, Cardiac L-type calcium channel beta-subunits expressed in human heart have differential effects on single channel characteristics. 2003, Pubmed
Hullin, Calcium channel beta subunit heterogeneity: functional expression of cloned cDNA from heart, aorta and brain. 1992, Pubmed , Xenbase
Isom, Auxiliary subunits of voltage-gated ion channels. 1994, Pubmed
Ivanina, Modulation of L-type Ca2+ channels by gbeta gamma and calmodulin via interactions with N and C termini of alpha 1C. 2000, Pubmed
Jones, Calcium channels: when is a subunit not a subunit? 2002, Pubmed , Xenbase
Josephson, The beta subunit increases Ca2+ currents and gating charge movements of human cardiac L-type Ca2+ channels. 1996, Pubmed
Jurkat-Rott, The impact of splice isoforms on voltage-gated calcium channel alpha1 subunits. 2004, Pubmed
Kamp, Enhancement of ionic current and charge movement by coexpression of calcium channel beta 1A subunit with alpha 1C subunit in a human embryonic kidney cell line. 1996, Pubmed
Klöckner, Involvement of the carboxyl-terminal region of the alpha 1 subunit in voltage-dependent inactivation of cardiac calcium channels. 1995, Pubmed
Kobrinsky, Voltage-gated rearrangements associated with differential beta-subunit modulation of the L-type Ca(2+) channel inactivation. 2004, Pubmed
Koch, cDNA cloning of a dihydropyridine-sensitive calcium channel from rat aorta. Evidence for the existence of alternatively spliced forms. 1990, Pubmed
Lacinová, The block of the expressed L-type calcium channel is modulated by the beta 3 subunit. 1995, Pubmed
Leroy, Interaction via a key tryptophan in the I-II linker of N-type calcium channels is required for beta1 but not for palmitoylated beta2, implicating an additional binding site in the regulation of channel voltage-dependent properties. 2005, Pubmed
Leuranguer, Antisense depletion of beta-subunits fails to affect T-type calcium channels properties in a neuroblastoma cell line. 1998, Pubmed
Liman, Subunit stoichiometry of a mammalian K+ channel determined by construction of multimeric cDNAs. 1992, Pubmed , Xenbase
Lipscombe, L-type calcium channels: the low down. 2004, Pubmed
Lory, Characterization of beta subunit modulation of a rabbit cardiac L-type Ca2+ channel alpha 1 subunit as expressed in mouse L cells. 1993, Pubmed
Maltez, Essential Ca(V)beta modulatory properties are AID-independent. 2005, Pubmed , Xenbase
McGee, Calcium channel function regulated by the SH3-GK module in beta subunits. 2004, Pubmed , Xenbase
Mikala, Characterization of auto-regulation of the human cardiac alpha1 subunit of the L-type calcium channel: importance of the C-terminus. 2003, Pubmed
Mikami, Primary structure and functional expression of the cardiac dihydropyridine-sensitive calcium channel. 1989, Pubmed , Xenbase
Mori, Primary structure and functional expression from complementary DNA of a brain calcium channel. 1991, Pubmed , Xenbase
Namkung, Targeted disruption of the Ca2+ channel beta3 subunit reduces N- and L-type Ca2+ channel activity and alters the voltage-dependent activation of P/Q-type Ca2+ channels in neurons. 1998, Pubmed
Neely, Folding of active calcium channel beta(1b) -subunit by size-exclusion chromatography and its role on channel function. 2004, Pubmed , Xenbase
Neely, Ca(2+)-dependent inactivation of a cloned cardiac Ca2+ channel alpha 1 subunit (alpha 1C) expressed in Xenopus oocytes. 1994, Pubmed , Xenbase
Neely, Potentiation by the beta subunit of the ratio of the ionic current to the charge movement in the cardiac calcium channel. 1993, Pubmed , Xenbase
Olcese, The amino terminus of a calcium channel beta subunit sets rates of channel inactivation independently of the subunit's effect on activation. 1994, Pubmed , Xenbase
Opatowsky, Structural analysis of the voltage-dependent calcium channel beta subunit functional core and its complex with the alpha 1 interaction domain. 2004, Pubmed
Pang, Tissue-specific expression of two human Ca(v)1.2 isoforms under the control of distinct 5' flanking regulatory elements. 2003, Pubmed
Peleg, G(alpha)(i) controls the gating of the G protein-activated K(+) channel, GIRK. 2002, Pubmed , Xenbase
Pérez-García, Functional properties of cardiac L-type calcium channels transiently expressed in HEK293 cells. Roles of alpha 1 and beta subunits. 1995, Pubmed
Perez-Reyes, Cloning and expression of a cardiac/brain beta subunit of the L-type calcium channel. 1992, Pubmed , Xenbase
Pragnell, Calcium channel beta-subunit binds to a conserved motif in the I-II cytoplasmic linker of the alpha 1-subunit. 1994, Pubmed
Qin, Unique regulatory properties of the type 2a Ca2+ channel beta subunit caused by palmitoylation. 1998, Pubmed , Xenbase
Qin, Identification of a second region of the beta-subunit involved in regulation of calcium channel inactivation. 1996, Pubmed , Xenbase
Reuter, Calcium channel modulation by neurotransmitters, enzymes and drugs. , Pubmed
Saada, Smooth muscle uses another promoter to express primarily a form of human Cav1.2 L-type calcium channel different from the principal heart form. 2003, Pubmed
Schreibmayer, Voltage clamping of Xenopus laevis oocytes utilizing agarose-cushion electrodes. 1994, Pubmed , Xenbase
Schultz, Cloning, chromosomal localization, and functional expression of the alpha 1 subunit of the L-type voltage-dependent calcium channel from normal human heart. 1993, Pubmed , Xenbase
Sharon, Positive and negative coupling of the metabotropic glutamate receptors to a G protein-activated K+ channel, GIRK, in Xenopus oocytes. 1997, Pubmed , Xenbase
Shi, Molecular determinants of voltage-dependent slow inactivation of the Ca2+ channel. 2002, Pubmed , Xenbase
Shistik, Crucial role of N terminus in function of cardiac L-type Ca2+ channel and its modulation by protein kinase C. 1998, Pubmed , Xenbase
Shistik, Ca2+ current enhancement by alpha 2/delta and beta subunits in Xenopus oocytes: contribution of changes in channel gating and alpha 1 protein level. 1995, Pubmed , Xenbase
Shistik, The N terminus of the cardiac L-type Ca(2+) channel alpha(1C) subunit. The initial segment is ubiquitous and crucial for protein kinase C modulation, but is not directly phosphorylated. 1999, Pubmed , Xenbase
Singer, The roles of the subunits in the function of the calcium channel. 1991, Pubmed , Xenbase
Singer-Lahat, Cardiac calcium channels expressed in Xenopus oocytes are modulated by dephosphorylation but not by cAMP-dependent phosphorylation. 1994, Pubmed , Xenbase
Singer-Lahat, Imaging plasma membrane proteins in large membrane patches of Xenopus oocytes. 2000, Pubmed , Xenbase
Slish, Evidence for the existence of a cardiac specific isoform of the alpha 1 subunit of the voltage dependent calcium channel. 1989, Pubmed , Xenbase
Snutch, Distinct calcium channels are generated by alternative splicing and are differentially expressed in the mammalian CNS. 1991, Pubmed , Xenbase
Soldatov, Genomic structure of human L-type Ca2+ channel. 1994, Pubmed
Spafford, Uncoupling of calcium channel alpha1 and beta subunits in developing neurons. 2004, Pubmed
Stotz, Structural determinants of fast inactivation of high voltage-activated Ca(2+) channels. 2001, Pubmed
Striessnig, Pharmacology, structure and function of cardiac L-type Ca(2+) channels. 1999, Pubmed
Strube, Reduced Ca2+ current, charge movement, and absence of Ca2+ transients in skeletal muscle deficient in dihydropyridine receptor beta 1 subunit. 1996, Pubmed
Takahashi, A CaVbeta SH3/guanylate kinase domain interaction regulates multiple properties of voltage-gated Ca2+ channels. 2005, Pubmed
Takahashi, Membrane-associated guanylate kinase-like properties of beta-subunits required for modulation of voltage-dependent Ca2+ channels. 2004, Pubmed
Tang, Transcript scanning reveals novel and extensive splice variations in human l-type voltage-gated calcium channel, Cav1.2 alpha1 subunit. 2004, Pubmed
Tareilus, A Xenopus oocyte beta subunit: evidence for a role in the assembly/expression of voltage-gated calcium channels that is separate from its role as a regulatory subunit. 1997, Pubmed , Xenbase
Van Petegem, Structure of a complex between a voltage-gated calcium channel beta-subunit and an alpha-subunit domain. 2004, Pubmed
Varadi, Molecular determinants of Ca2+ channel function and drug action. 1995, Pubmed
Varadi, Acceleration of activation and inactivation by the beta subunit of the skeletal muscle calcium channel. 1991, Pubmed
Wakamori, Single-channel analysis of a cloned human heart L-type Ca2+ channel alpha 1 subunit and the effects of a cardiac beta subunit. 1993, Pubmed , Xenbase
Walker, Subunit interaction sites in voltage-dependent Ca2+ channels: role in channel function. 1998, Pubmed
Walker, A new beta subtype-specific interaction in alpha1A subunit controls P/Q-type Ca2+ channel activation. 1999, Pubmed , Xenbase
Wei, Modification of Ca2+ channel activity by deletions at the carboxyl terminus of the cardiac alpha 1 subunit. 1994, Pubmed , Xenbase
Wei, Increase in Ca2+ channel expression by deletions at the amino terminus of the cardiac alpha 1C subunit. 1996, Pubmed , Xenbase
Wei, Heterologous regulation of the cardiac Ca2+ channel alpha 1 subunit by skeletal muscle beta and gamma subunits. Implications for the structure of cardiac L-type Ca2+ channels. 1991, Pubmed , Xenbase
Wei, Ca(2+) channel modulation by recombinant auxiliary beta subunits expressed in young adult heart cells. 2000, Pubmed
West, Calcium regulation of neuronal gene expression. 2001, Pubmed
Williams, Structure and functional expression of alpha 1, alpha 2, and beta subunits of a novel human neuronal calcium channel subtype. 1992, Pubmed , Xenbase
Yamaguchi, Cloning of the beta(2a) subunit of the voltage-dependent calcium channel from human heart: cooperative effect of alpha(2)/delta and beta(2a) on the membrane expression of the alpha(1C) subunit. 2000, Pubmed , Xenbase
Yamaguchi, Multiple modulation pathways of calcium channel activity by a beta subunit. Direct evidence of beta subunit participation in membrane trafficking of the alpha1C subunit. 1998, Pubmed , Xenbase
Yasuda, Auxiliary subunit regulation of high-voltage activated calcium channels expressed in mammalian cells. 2004, Pubmed , Xenbase
Zerangue, A new ER trafficking signal regulates the subunit stoichiometry of plasma membrane K(ATP) channels. 1999, Pubmed , Xenbase
