Click here to close
Hello! We notice that you are using Internet Explorer, which is not supported by Xenbase and may cause the site to display incorrectly.
We suggest using a current version of Chrome,
FireFox, or Safari.
Metazoan Scc4 homologs link sister chromatid cohesion to cell and axon migration guidance.
Seitan VC, Banks P, Laval S, Majid NA, Dorsett D, Rana A, Smith J, Bateman A, Krpic S, Hostert A, Rollins RA, Erdjument-Bromage H, Tempst P, Benard CY, Hekimi S, Newbury SF, Strachan T.
???displayArticle.abstract???
Saccharomyces cerevisiae Scc2 binds Scc4 to form an essential complex that loads cohesin onto chromosomes. The prevalence of Scc2 orthologs in eukaryotes emphasizes a conserved role in regulating sister chromatid cohesion, but homologs of Scc4 have not hitherto been identified outside certain fungi. Some metazoan orthologs of Scc2 were initially identified as developmental gene regulators, such as Drosophila Nipped-B, a regulator of cut and Ultrabithorax, and delangin, a protein mutant in Cornelia de Lange syndrome. We show that delangin and Nipped-B bind previously unstudied human and fly orthologs of Caenorhabditis elegans MAU-2, a non-axis-specific guidance factor for migrating cells and axons. PSI-BLAST shows that Scc4 is evolutionarily related to metazoan MAU-2 sequences, with the greatest homology evident in a short N-terminal domain, and protein-protein interaction studies map the site of interaction between delangin and human MAU-2 to the N-terminal regions of both proteins. Short interfering RNA knockdown of human MAU-2 in HeLa cells resulted in precocious sister chromatid separation and in impaired loading of cohesin onto chromatin, indicating that it is functionally related to Scc4, and RNAi analyses show that MAU-2 regulates chromosome segregation in C. elegans embryos. Using antisense morpholino oligonucleotides to knock down Xenopus tropicalis delangin or MAU-2 in early embryos produced similar patterns of retarded growth and developmental defects. Our data show that sister chromatid cohesion in metazoans involves the formation of a complex similar to the Scc2-Scc4 interaction in the budding yeast. The very high degree of sequence conservation between Scc4 homologs in complex metazoans is consistent with increased selection pressure to conserve additional essential functions, such as regulation of cell and axon migration during development.
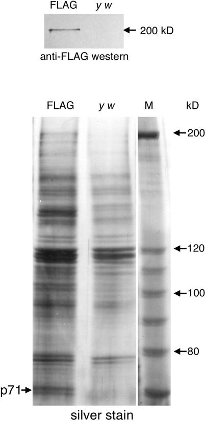
Figure 1. A 71-kDa Protein Co-Purifies with FLAG-Nipped-B by Anti-FLAG Affinity ChromatographyNuclear extracts of
y w; P[
Chip-FLAG-Nipped-B, w+] (FLAG) embryos and
y w control embryos were bound to anti-FLAG beads, washed, and eluted with FLAG peptide as described in the text. FLAG-Nipped-B fusion protein was detected in the
y w; P[
Chip-FLAG-Nipped-B, w+] eluate, but not in the
y w eluate, by anti-FLAG Western blot (top panel). Other eluted proteins were detected by silver stain (bottom panel). A 71-kDa protein specific to the FLAG-Nipped-B eluate was identified by mass spectrometry as the product of the
Drosophila CG4203 gene. It is closely related to the human MAU-2 protein. Higher molecular weight bands specific to the FLAG-Nipped-B extract contain multiple proteins whose identities could not be established unambiguously. In the bottom panel, the p71 protein and several other proteins, including the markers, became doublets when the gel was dried for photography. All appeared as single bands before drying.
Figure 2. Human MAU-2 and Delangin Are Nuclear Proteins(A) Confocal microscopy studies on HeLa cells. The nuclear localization of delangin is illustrated in the top panels using a FITC-labeled secondary antibody detecting monoclonal rat anti-human delangin (see
Materials and Methods). Panel on the right shows merging of DNA image (left panel, red) and delangin staining (center panel, green). Expression of a GFP-human MAU-2 fusion protein revealed by confocal fluorescence microscopy of transiently transfected HeLa cells is shown in the center and bottom panels. The fusion protein appears present in both the nucleus and the cytoplasm, sometimes with a strong nuclear localization, as shown in the center panels, but in other cells cytoplasmic expression predominated. Bottom panels show retention of the GFP-human MAU-2 protein in nuclei isolated from transiently transfected HeLa cells and subsequently extracted in 0.5% Triton-X. Center and bottom panels show DNA staining with TOPRO3 (left), the GFP fluorescence signal (center), and merged images (right).
(B) Nuclear location for epitopes specific to human MAU-2. Top panel: Antisera against human MAU-2 cross reacted with four major bands in whole cell extracts from HeLa cells that had been treated with the negative (-ve) control siRNA oligonucleotide. The two bands indicated by the arrows were severely reduced in intensity (by ˜90%) when the same antisera was used to blot whole cell extracts from HeLa cells that had been subjected to human MAU-2 siRNA, using the M1 siRNA oligonucleotide (see
Materials and Methods). Beta actin is shown as loading control. Bottom panel: HeLa cells were separated into cytoplasmic (C) and nuclear (N) fractions (see
Materials and Methods). When these fractions were immunoblotted with human MAU-2 antisera, the bands specific to human MAU-2 were almost exclusively detected in the nuclear fraction, while the background bands appeared to be cytoplasmic.
Figure 3. Co-Immunoprecipitation Studies Support Interaction between Delangin and Human MAU-2(A) Delangin co-immunoprecipitates with a GFP-human MAU-2 fusion protein. HeLa cells were transiently transfected with a GFP-human MAU-2 fusion protein construct (see
Materials and Methods) or, as a negative control, with the GFP vector on its own. Cells were fractionated into nuclear (N) and cytoplasmic (C) fractions, and aliquots of the nuclear fractions were used for immunoprecipitation with an anti-GFP antibody to generate immunoprecipitation fractions. Individual fractions were size fractionated by SDS-PAGE and immunoblotted, using antibodies against delangin (top panel) or against GFP (bottom panel) as described in
Materials and Methods. The immunoprecipitation fraction from immunoprecipitating the GFP-human MAU-2 fusion protein reveals a specific band at ˜100 kDa (arrow) that is not found in the negative control sample. This is the size expected for the fusion protein (˜70 kDa for human MAU-2 and ˜ 30 kDa for GFP). The upper panel shows that the delangin antibodies identify a band of ˜ 300 kDa that is co-precipitated in the GFP-human MAU-2 immunoprecipitation sample but not in the GFP vector-only control sample.
(B) Delangin siRNA. In order to validate the specificity of the monoclonal antibody to delangin, HeLa cells were transfected with siRNA oligonucleotides designed to knock down delangin using individual oligonucleotides D1–D3 (see
Materials and Methods) or all three combined, D123. D2 produced the most effective delangin knockdown. The same band that was recognized by the antibody in the immunoprecipitation fraction (see A) was knocked down by ˜ 90% in cells transfected with the D2 siRNA oligonucleotide, when referenced against negative (−ve) and mock-transfected HeLa cell (MT) controls.
Figure 4. Alignment of the Conserved N-terminal Region of the Scc4/MAU-2 Family(A) Alignment of animal and plant MAU-2 homologs referenced against the human MAU-2 sequence shown at the top.(B) Alignment of fungal Scc4 homologs referenced against the
S. cerevisiae Scc4 sequence shown at the top. Numbers in parentheses at left refer to a short sequence of 16–19 amino acids that has been omitted for clarity. Protein database accession numbers at right are followed by amino acid co-ordinates for the N-terminal sequences that have been aligned. The alignment was made with the MAFFT alignment tool [
62] and colored using the CHROMA software to highlight conserved residues [
63].
Figure 5. Physical Interaction between Delangin and Human MAU-2 Involves N-Terminal Binding Sites(A) Structure of delangin and human MAU-2 proteins and the positions of test constructs referred to in (B).(B) A yeast two-hybrid-based system was employed to test interaction between components of the delangin and human MAU-2 proteins as illustrated in (A) (see
Materials and Methods). The system incorporated a β-galactosidase colony-lift filter assay so that positive interactions were scored by a blue color; colorless colonies signified no interaction. Full-length human MAU-2 was tested with different N-terminal components of delangin, spanning amino acids 1–277, amino acids 280–685, or amino acids 686–1170. Further mapping localized the N-terminal binding site to amino acids 1–139 of the delangin protein, which showed very strong interaction with an N-terminal human MAU-2 fragment spanning amino acids 1–115, but no binding to the remainder of the MAU-2 sequence from amino acids 116–613. A positive control showed interaction between murine p53 and SV40 large T-antigen expressed from constructs cloned in the vectors pGBK-T7 and pACT-2, respectively. A negative control demonstrated lack of interaction between the same vectors alone.
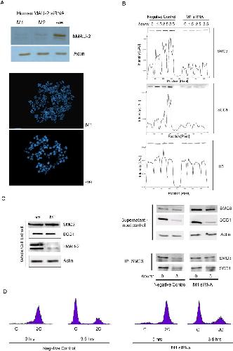
Figure 6. Human MAU-2 Regulates Sister Chromatid Cohesion and Is Required for Loading Cohesins onto Chromatin(A) Assay for PSCS. HeLa cells were transfected with siRNA oligonucleotides (M1 and M2) designed to knock down human MAU-2 (hMAU-2). The cells were synchronized at the G2/M stage by addition of nocodazole. After 3 h, the cells in the supernatant were collected and knockdown efficiency was assayed by immunoblotting using specific antibodies against human MAU-2. Top panel, both M1 and M2 effectively knocked down human MAU-2 (˜90% and 80% knockdown, respectively) when referenced against a negative (-ve) control oligonucleotide supplied by the manufacturer; beta actin is shown as a loading control. Metaphase spreads were prepared (see
Materials and Methods) from these synchronized cells and assayed for PSCS separation. Middle panel, an example of PSCS in a metaphase of HeLa cells transfected with M1. Bottom panel, a metaphase from HeLa cells transfected with a negative (-ve) control oligonucleotide (see
Materials and Methods).
(B) By cohesin loading assay. HeLa cells transfected with a negative control oligonucleotide or subjected to human MAU-2 knockdown using the M1 oligonucleotide were synchronised in G2/M by nocodazole treatment and then released to progress into the cell cycle. Chromatin fractions prepared from aliquots collected at 0, 1.5, 2.5, and 3.5 h were subjected to Western blotting with anti-SMC3 and anti-SCC1 antibodies to monitor loading of cohesin on the chromatin. Histone H3 was used as a loading control (lower panel). The intensity of the bands was quantified as described in
Materials and Methods.
(C) Left panels: Western blotting of whole Hela cell extracts that had been subjected to M1 siRNA knockdown or controls shows that the effects seen in (B) did not result from non-specific knockdown of cohesins (SMC3 and SCC1). Panels to the right: to assess the integrity of the cohesin complexes present in the supernatant, SMC3 was immunoprecipitated (see
Materials and Methods) and co-immunoprecipitation of SCC1 was tested. The ratio of SMC3:SCC1 present in the immunoprecipitated samples is identical in negative control cells and cells subjected to human MAU-2 knockdown indicating that the integrity of the cohesin complexes is not affected. In the negative control there is a marked difference in the amount of immunoprecipitated SMC3 between time 0 and 3 h later, as in these cells cohesin gets loaded on the chromatin and there is fewer SMC3 available for immunoprecipitation in the supernatant (see B). In contrast, in cells subjected to human MAU-2 this difference is notably smaller, as in these cells cohesin fails to load on the chromatin to a comparable extent (see B).
(D) Cohesin-loading defects observed in cells subjected to human MAU-2 knockdown are not the result of cell-cycle arrest. HeLa cells were treated as in (B) and aliquots were collected at 0 and 3.5 h. The cell-cycle profile of the cell population in each sample was analyzed by flow cytometry.
Figure 7. MAU-2 and PQN-85 Regulate Chromosome Segregation in Early
C. elegans Embryos
(A) Individual RNAi knockdowns. Chromosome-segregation defects are not obvious in the progeny of
histone::GFP hermaphrodites injected with double-stranded
mau-2 RNA. However, lagging anaphase chromosomes were evident in the case of
pqn-85(RNAi) and
scc-3(RNAi) embryos (white arrows).
(B) Double RNAi knockdowns. Early
mau-2 +
pqn-85 (RNAi) embryos showed chromosome lagging (white arrow) where some ensuing cells appear to be unaffected and others have multiple and misshapen nuclei (right image). Early
mau-2 +
scc-3 (RNAi) and
pqn-85 +
scc-3 (RNAi) embryos consistently showed severe chromosome segregation defects where the DNA does not appear to move to either pole. This results in the phenotype in which all cells either have multiple nuclei or have none at all. Precise assignment of cell-cycle stages was not possible because of the severity of the chromosomal phenotype.
Figure 8. Delangin and MAU-2 Regulate Similar Processes in
Xenopus tropicalis Embryonic Development
Antisense morpholino oligonucleotides (MO) were used to target specific mRNAs to inhibit production of
X. tropicalis delangin or MAU-2 (see
Materials and Methods). Embryos injected with control MO exhibit normal development (A). Embryos targeted to knock down delangin or MAU-2 both exhibit a delay in development from gastrula stages relative to control MO-injected embryos, however they look normal at this stage. By late tailbud stage (stage 28), delangin morphants (B) are severely truncated along the A-P axis and ventralized, exhibiting retarded dorsal tissue development, particularly in the neural tube and somites. Head, eye, and tail development are also defective. MAU-2 morphants (C) exhibit a very similar but less severe phenotype than is evident in delangin morphants, including shortening of the A-P axis, ventralization and defects in neural, somite, head, eye, and tail development relative to the control MO-injected embryos.
Altschul,
Gapped BLAST and PSI-BLAST: a new generation of protein database search programs.
1997, Pubmed
Altschul,
Gapped BLAST and PSI-BLAST: a new generation of protein database search programs.
1997,
Pubmed Andrade,
Comparison of ARM and HEAT protein repeats.
2001,
Pubmed Arumugam,
ATP hydrolysis is required for cohesin's association with chromosomes.
2003,
Pubmed Bénard,
mau-2 acts cell-autonomously to guide axonal migrations in Caenorhabditis elegans.
2004,
Pubmed Bhuiyan,
Genotype-phenotype correlations of 39 patients with Cornelia De Lange syndrome: the Dutch experience.
2006,
Pubmed Borck,
NIPBL mutations and genetic heterogeneity in Cornelia de Lange syndrome.
2004,
Pubmed Brenner,
The genetics of Caenorhabditis elegans.
1974,
Pubmed Chan,
Chromosome cohesion is regulated by a clock gene paralogue TIM-1.
2003,
Pubmed Chang,
Targeting of cohesin by transcriptionally silent chromatin.
2005,
Pubmed Ciosk,
Cohesin's binding to chromosomes depends on a separate complex consisting of Scc2 and Scc4 proteins.
2000,
Pubmed Cummings,
The Coprinus cinereus adherin Rad9 functions in Mre11-dependent DNA repair, meiotic sister-chromatid cohesion, and meiotic homolog pairing.
2002,
Pubmed de Boer,
Efficient biotinylation and single-step purification of tagged transcription factors in mammalian cells and transgenic mice.
2003,
Pubmed Dorsett,
Effects of sister chromatid cohesion proteins on cut gene expression during wing development in Drosophila.
2005,
Pubmed Dorsett,
Adherin: key to the cohesin ring and cornelia de Lange syndrome.
2004,
Pubmed Fenyö,
Protein identification using mass spectrometric information.
1998,
Pubmed Fire,
Potent and specific genetic interference by double-stranded RNA in Caenorhabditis elegans.
1998,
Pubmed Furuya,
Faithful anaphase is ensured by Mis4, a sister chromatid cohesion molecule required in S phase and not destroyed in G1 phase.
1998,
Pubmed Gillespie,
Scc2 couples replication licensing to sister chromatid cohesion in Xenopus egg extracts.
2004,
Pubmed
,
Xenbase Gillis,
NIPBL mutational analysis in 120 individuals with Cornelia de Lange syndrome and evaluation of genotype-phenotype correlations.
2004,
Pubmed Giordano,
RNAi triggered by symmetrically transcribed transgenes in Drosophila melanogaster.
2002,
Pubmed Giot,
A protein interaction map of Drosophila melanogaster.
2003,
Pubmed Glynn,
Genome-wide mapping of the cohesin complex in the yeast Saccharomyces cerevisiae.
2004,
Pubmed Goodstadt,
CHROMA: consensus-based colouring of multiple alignments for publication.
2001,
Pubmed Gruber,
Chromosomal cohesin forms a ring.
2003,
Pubmed Haering,
Molecular architecture of SMC proteins and the yeast cohesin complex.
2002,
Pubmed Hagstrom,
Condensin and cohesin: more than chromosome compactor and glue.
2003,
Pubmed Huang,
Rings, bracelet or snaps: fashionable alternatives for Smc complexes.
2005,
Pubmed Ivanov,
A topological interaction between cohesin rings and a circular minichromosome.
2005,
Pubmed Jones,
Protein secondary structure prediction based on position-specific scoring matrices.
1999,
Pubmed Kamakaka,
Accurate and efficient RNA polymerase II transcription with a soluble nuclear fraction derived from Drosophila embryos.
1991,
Pubmed Katoh,
MAFFT version 5: improvement in accuracy of multiple sequence alignment.
2005,
Pubmed Kaur,
Precocious sister chromatid separation (PSCS) in Cornelia de Lange syndrome.
2005,
Pubmed Khokha,
Techniques and probes for the study of Xenopus tropicalis development.
2002,
Pubmed
,
Xenbase Krantz,
Cornelia de Lange syndrome is caused by mutations in NIPBL, the human homolog of Drosophila melanogaster Nipped-B.
2004,
Pubmed Lamb,
Tetratrico peptide repeat interactions: to TPR or not to TPR?
1995,
Pubmed Lechner,
The mammalian heterochromatin protein 1 binds diverse nuclear proteins through a common motif that targets the chromoshadow domain.
2005,
Pubmed Lengronne,
Cohesin relocation from sites of chromosomal loading to places of convergent transcription.
2004,
Pubmed Losada,
Dynamic molecular linkers of the genome: the first decade of SMC proteins.
2005,
Pubmed Mann,
Error-tolerant identification of peptides in sequence databases by peptide sequence tags.
1994,
Pubmed Mann,
Use of mass spectrometric molecular weight information to identify proteins in sequence databases.
1993,
Pubmed Méndez,
Chromatin association of human origin recognition complex, cdc6, and minichromosome maintenance proteins during the cell cycle: assembly of prereplication complexes in late mitosis.
2000,
Pubmed
,
Xenbase Michaelis,
Cohesins: chromosomal proteins that prevent premature separation of sister chromatids.
1997,
Pubmed Milutinovich,
Molecular biology. SMC complexes--wrapped up in controversy.
2003,
Pubmed Mito,
Distinct developmental function of two Caenorhabditis elegans homologs of the cohesin subunit Scc1/Rad21.
2003,
Pubmed Miyake,
Four novel NIPBL mutations in Japanese patients with Cornelia de Lange syndrome.
2005,
Pubmed Morcillo,
Chip, a widely expressed chromosomal protein required for segmentation and activity of a remote wing margin enhancer in Drosophila.
1997,
Pubmed
,
Xenbase Morgan,
The left-right determinant inversin has highly conserved ankyrin repeat and IQ domains and interacts with calmodulin.
2002,
Pubmed
,
Xenbase Nasmyth,
The structure and function of SMC and kleisin complexes.
2005,
Pubmed Neuwald,
HEAT repeats associated with condensins, cohesins, and other complexes involved in chromosome-related functions.
2000,
Pubmed
,
Xenbase Pirrotta,
Vectors for P-mediated transformation in Drosophila.
1988,
Pubmed Robinson,
Ancient protein partners take on additional roles in multicellular animals.
2010,
Pubmed Rodriguez,
GATA-1 forms distinct activating and repressive complexes in erythroid cells.
2005,
Pubmed Rollins,
Nipped-B, a Drosophila homologue of chromosomal adherins, participates in activation by remote enhancers in the cut and Ultrabithorax genes.
1999,
Pubmed Rollins,
Drosophila nipped-B protein supports sister chromatid cohesion and opposes the stromalin/Scc3 cohesion factor to facilitate long-range activation of the cut gene.
2004,
Pubmed Schüle,
Inactivating mutations in ESCO2 cause SC phocomelia and Roberts syndrome: no phenotype-genotype correlation.
2005,
Pubmed Seitz,
The rad9 gene of Coprinus cinereus encodes a proline-rich protein required for meiotic chromosome condensation and synapsis.
1996,
Pubmed Sjögren,
Sister chromatid cohesion is required for postreplicative double-strand break repair in Saccharomyces cerevisiae.
2001,
Pubmed Strachan,
Cornelia de Lange Syndrome and the link between chromosomal function, DNA repair and developmental gene regulation.
2005,
Pubmed Ström,
Postreplicative recruitment of cohesin to double-strand breaks is required for DNA repair.
2004,
Pubmed Strome,
Spindle dynamics and the role of gamma-tubulin in early Caenorhabditis elegans embryos.
2001,
Pubmed Takagi,
Cellular and axonal migrations are misguided along both body axes in the maternal-effect mau-2 mutants of Caenorhabditis elegans.
1997,
Pubmed Takahashi,
Recruitment of Xenopus Scc2 and cohesin to chromatin requires the pre-replication complex.
2004,
Pubmed
,
Xenbase Thiru,
Structural basis of HP1/PXVXL motif peptide interactions and HP1 localisation to heterochromatin.
2004,
Pubmed Tomonaga,
Characterization of fission yeast cohesin: essential anaphase proteolysis of Rad21 phosphorylated in the S phase.
2000,
Pubmed Tonkin,
NIPBL, encoding a homolog of fungal Scc2-type sister chromatid cohesion proteins and fly Nipped-B, is mutated in Cornelia de Lange syndrome.
2004,
Pubmed Toyoda,
Requirement of chromatid cohesion proteins rad21/scc1 and mis4/scc2 for normal spindle-kinetochore interaction in fission yeast.
2002,
Pubmed Unal,
DNA damage response pathway uses histone modification to assemble a double-strand break-specific cohesin domain.
2004,
Pubmed Vega,
Roberts syndrome is caused by mutations in ESCO2, a human homolog of yeast ECO1 that is essential for the establishment of sister chromatid cohesion.
2005,
Pubmed Wang,
Caenorhabditis elegans EVL-14/PDS-5 and SCC-3 are essential for sister chromatid cohesion in meiosis and mitosis.
2003,
Pubmed