Click here to close
Hello! We notice that you are using Internet Explorer, which is not supported by Xenbase and may cause the site to display incorrectly.
We suggest using a current version of Chrome,
FireFox, or Safari.
???displayArticle.abstract???
As the fertilized Xenopus egg undergoes sequential cell divisions to form a blastula, each cell develops a network of cortical actin that provides shape and skeletal support for the whole embryo. Disruption of this network causes loss of shape and rigidity of the embryo, and disrupts gastrulation movements. We previously showed that lysophosphatidic acid (LPA) signaling controls the change in cortical actin density that occurs at different stages of the cell cycle. Here, we use a gain-of-function screen, using an egg cDNA expression library, to identify an orphan G protein-coupled cell-surface receptor (XFlop) that controls the overall amount of cortical F-actin. Overexpression of XFlop increases the amount of cortical actin, as well as embryo rigidity and wound healing, whereas depletion of maternal XFlop mRNA does the reverse. Both overexpression and depletion of XFlop perturb gastrulation movements. Reciprocal rescue experiments, and comparison of the effects of their depletion in early embryos, show that the XLPA and XFlop signaling pathways play independent roles in cortical actin assembly, and thus that multiple signaling pathways control the actin skeleton in the blastula.
Fig. 1. (A-C) Plan of the assays used in this study. Animal caps (B) were excised from embryos at the late blastula stage (A) and cultured for 10 minutes before fixation and staining for F-actin. The remainder of the embryos, the bases (C), were cultured for 1-2 hours to assay the degree of rigidity, the shape, and the ability to heal the wound left by animal cap excision. (D) Embryos from which the animal caps were removed 45 minutes previously: control embryos (upper row) and embryos injected at the two-cell stage with 5 ng mRNA from pool 12D (lower row). 12D-expressing embryos are more compact and rigid, and have an exaggerated wound-healing response. The margin of one of the wounds is indicated (arrow, D). (E) A control embryo (left), and an embryo injected with 1 ng mRNA from pool 12D, column 10 (right), treated identically to those embryos shown in D. The more rapidly healing wound of the 12D10-injected embryo is indicated (arrow). (F) Alexa-488 conjugated Phalloidin staining of animal caps from a control embryo (left) and an embryo injected with 100 pg mRNA from the single pool 12D10D (right). The animal cap expresses increased levels of cortical actin and has an exaggerated wound response. The purse-string that forms the boundary between the inside and outside surfaces of the cap is indicated in the 12D10D-injected cap (arrow). mRNA from this clone mimicked all of the effects of the whole pool 12D, and the column 12D10.
Fig. 3. XFlop is sufficient for actin assembly in early Xenopus embryos. (A) XFlop increases the rate of the wound healing in a dose-dependent manner. Photographs were taken 45 minutes after the excision of animal caps from embryos injected at the two-cell stage with 10-250 pg doses of XFlop mRNA. (B) Injection of 100 pg of XFlop mRNA at the two-cell stage (lower embryos) caused an increased thickness of the blastocoel roof when compared with control embryos (upper) at stage 9. Embryos were fixed in FG fix and split open for photography along the animal/vegetal axis. (C) The internal (blastocoelic) surfaces of animal caps from stage 9 embryos injected at the two-cell stage with 10-250 pg XFlop mRNA and cultured for ten minutes before fixation and staining with Alexa-488 Phalloidin. XFlop increases cortical actin assembly in a dose-dependent manner (arrow indicates a dividing cell); shown are images of whole caps (upper row) and their pixel intensity measurements (lower row). (D) Quantitative analysis of pixel intensities measured from the experiment shown in C. Five to six caps for each treatment were measured for pixel intensity quantitation. Student's t-test shows that XFlop increases the overall amount of cortical actin significantly in a dose-dependent manner (P<0.01 at all doses). (E) The wound-healing rate of bases was significantly changed by either overexpressing (P<0.01, yellow) or underexpressing (P<0.001, red) XFlop. The width of the wound from each base was measured 1 hour after animal cap removal. The ratio of the width of the wound to the diameter of the whole embryo represents the wound healing rate (y axis, mean±s.d.). Forty-four bases from control, 14 from Xflop-overexpressing and 33 from Xflop-depleted embryos were scored.
Fig. 4. High magnification confocal images showing that overexpression of XFlop increases the overall amount of cortical actin. (A,B) The cortical actin network stained with Alex-488 conjugated Phalloidin from the inner surface of control (A) and XFlop-overexpressing (B) caps. (C,D) The cortical actin network stained with Alex-488 conjugated Phalloidin from the outer surface of control (C) and XFlop-overexpressing (D) caps.
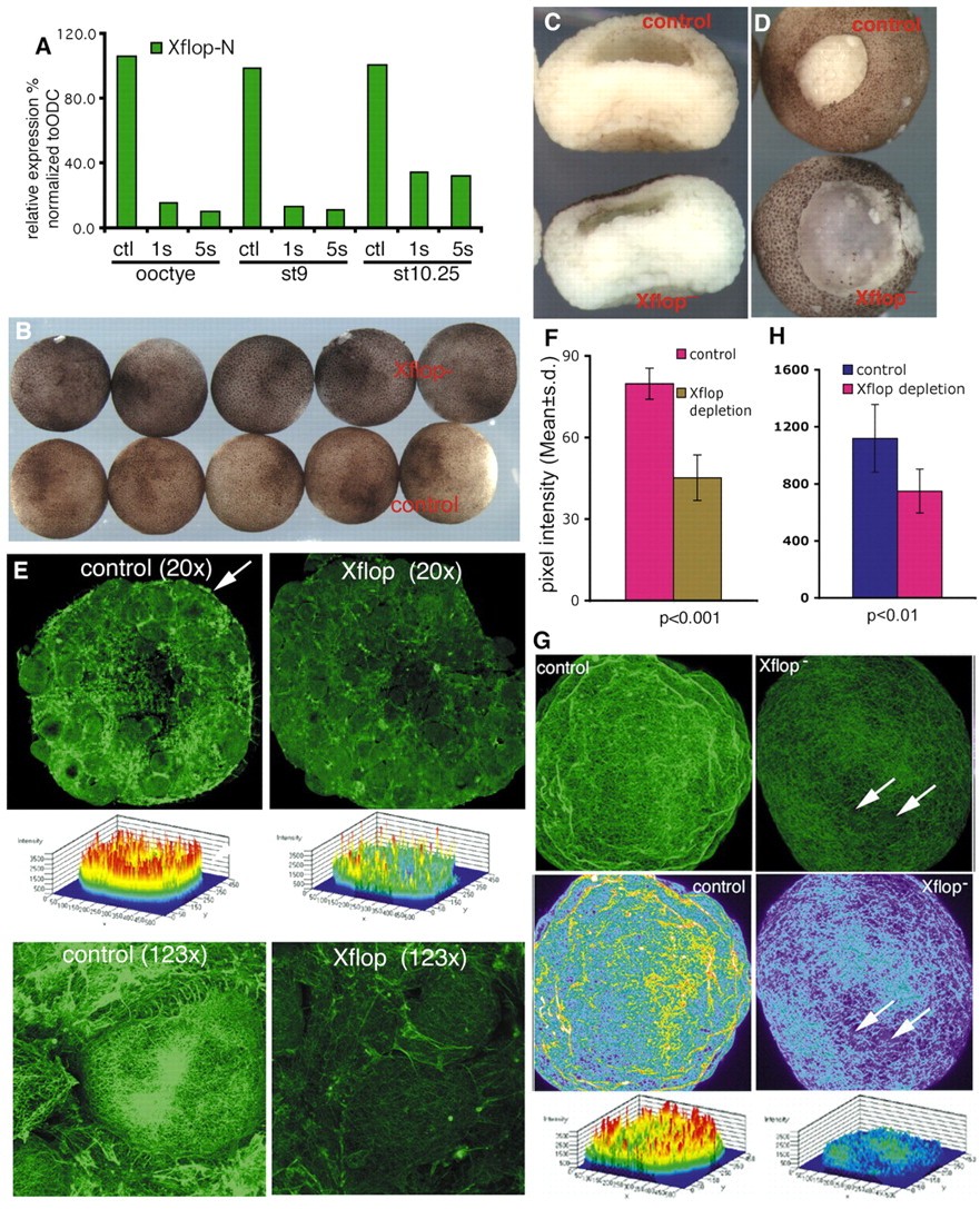
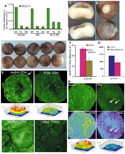
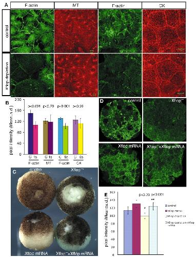
Fig. 5. XFlop is necessary for cortical actin assembly. Two antisense oligos (1s and 5s) were used to deplete the maternal store of XFlop mRNA in oocytes, which were then fertilized to assess the effect of maternal XFlop depletion. (A) The efficiency of depletion of XFlop mRNA by oligos 1s (10 ng/oocyte) and 5s (8 ng/oocyte); XFlop mRNA is not resynthesized before the gastrula stage. Oocyte, st.9 and st.10.25 represent the levels of XFlop mRNA, normalized to the level of ODC mRNA at the oocyte, late blastula and early gastrula stages. 1s and 5s represent the levels at the same stages after injection of oligo 1s and 5s, respectively. XFlop-depleted embryos were flattened when compared with control embryos, as shown from above (B), and from the side of bisected embryos (C). (D) XFlop depletion resulted in slower wound healing. Quantitation of this effect is shown, and is compared with that caused by the overexpression of XFlop in the same experiment, shown in Fig. 3E. (E) The effect of XFlop depletion on cortical actin at stage 9. XFlop depletion reduced the overall amount of cortical actin (upper panel, low-magnification confocal images; middle panel, pixel intensity; lower panel, high-magnification confocal images). (F) The decrease of the overall amount of the cortical actin caused by XFlop depletion is significant (P<0.001, n=5 independent experiments). (G) The effects of XFlop depletion on F-actin in single dissociated cells further indicate that XFlop is required for the cortical actin assembly. Twenty control and 28 XFlop-depleted cells were imaged and the pixel intensity was measured. (H) Quantitative analysis shows the decrease of the pixel intensity is significant (P<0.01).
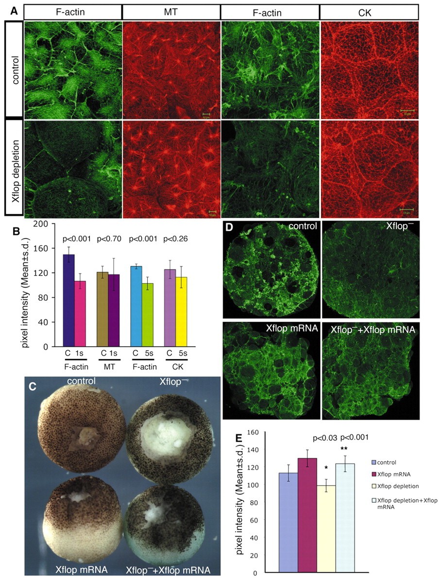
Fig. 6. XFlop depletion specifically affects the actin skeleton. (A) The microtubule and intermediate filament networks are not significantly affected by XFlop depletion. In a single experiment, control (upper row) and XFlop-depleted (lower row; oligo 1s, 12 ng; oligo 5s, 10 ng) late blastulae were divided into two groups (with five to six embryos in each). The first group was assayed for F-actin by phalloidin staining. The second group was fixed with FG fix with or without 0.5 μM Taxol for microtubule (MT) staining or cytokeratin (CK) staining, respectively. Although significant depletion of the F-actin network was seen, no significant defects in microtubule or cytokeratin filament staining was seen. (B) The decrease of F-actin observed in the experiment shown in A is significant (P<0.001; five to six caps were scored in each case). (C) The bases of control and XFlop-depleted embryos with or without injection of 100 pg XFlop mRNA into the animal cytoplasm at the two-cell stage. XFlop mRNA rescues the wound healing and loss of rigidity caused by the depletion of XFlop mRNA in the oocyte. (D) Cortical actin is also rescued, as shown in animal caps from the same embryos stained with Alexa-488 phalloidin. (E) Quantitative analysis of the overall amount of the cortical actin from the experiment shown in C and D (compare the control with the XFlop-depleted animal caps, P<0.03; XFlop depletion with XFlop mRNA rescue, P<0.001). The rescue experiments have been repeated four times with the similar results. In each experiment, five to six caps from each treatment were analyzed.
Fig. 7. XFlop is required for normal gastrulation movements and the formation of axial structures. (A) Control (blue) and XFlop-depleted (oligo 5s, 10 ng/oocyte, brown) embryos, shown when the controls were at the mid-gastrula stage (stage 11). Note, XFlop depletion caused delayed blastopore closure. (B,C) Later defects caused by depletion of the maternal XFlop mRNA, ranging from open neural folds and poorly formed axial structures in 50% of cases (B, n=10), to distorted body axes in the other 50% (C, n=9). (D,E) Overexpression of XFlop interferes with epiboly and gastrulation movements. (D) Embryos at the end of gastrulation that were injected with either 500 pg β-galactosidase mRNA only (upper embryo), or with 500 pg β-galactosidase mRNA and 100 pg XFlop mRNA, into a single animal cytoplasm at the eight-cell stage. In control embryos, the blueβ -galactosidase stain has spread around the embryo surface as epiboly of the animal cap cells takes place. In XFlop mRNA-injected embryos, the clone from the injected animal cell has failed to undergo epiboly. (E) The same experiment that is shown in D shown in bleached and mid-sagitally bisected embryos. (F-I) Real-time RT-PCR analysis for early zygotic markers of germ layer specification and dorsal axis formation. See text for details.
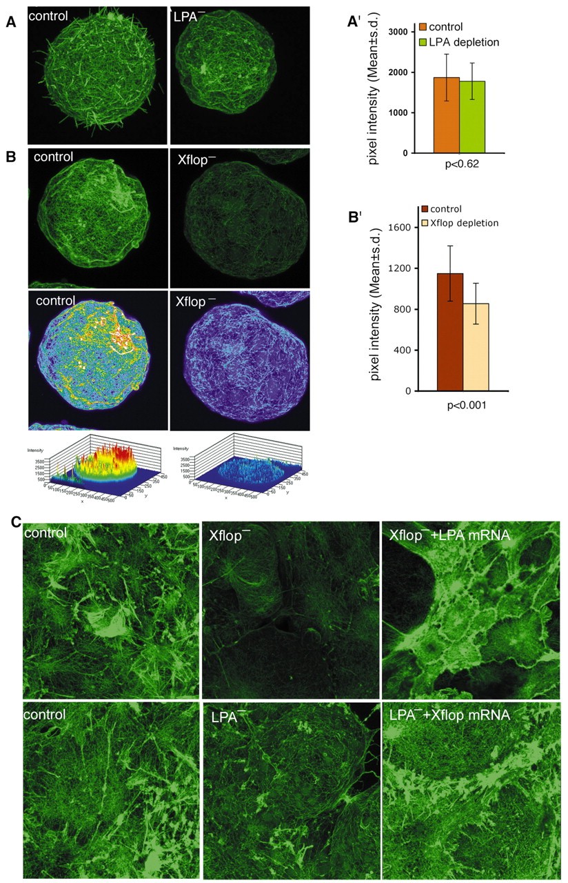
Fig. 8. XFlop and LPA have distinct roles in cortical actin assembly. (A,Aâ²) Single dissociated cells from control, and LPA1 and LPA2 receptor-depleted embryos (15 ng of the morpholino oligo was used against each receptor). Depletion of the LPA receptors reduced the density of cortical actin to that of control dissociated cells (see also Lloyd et al., 2005). (B,Bâ²) Single dissociated cells from control and XFlop-depleted (12 ng/oocyte, oligo 1s) embryos. XFlop depletion reduces cortical actin significantly when compared with control dissociated cells. (C) XFlop and LPA mRNA can each rescue the effects of depletion of the other, indicating that they have distinct functions in actin assembly. For experimental details, see text.