|
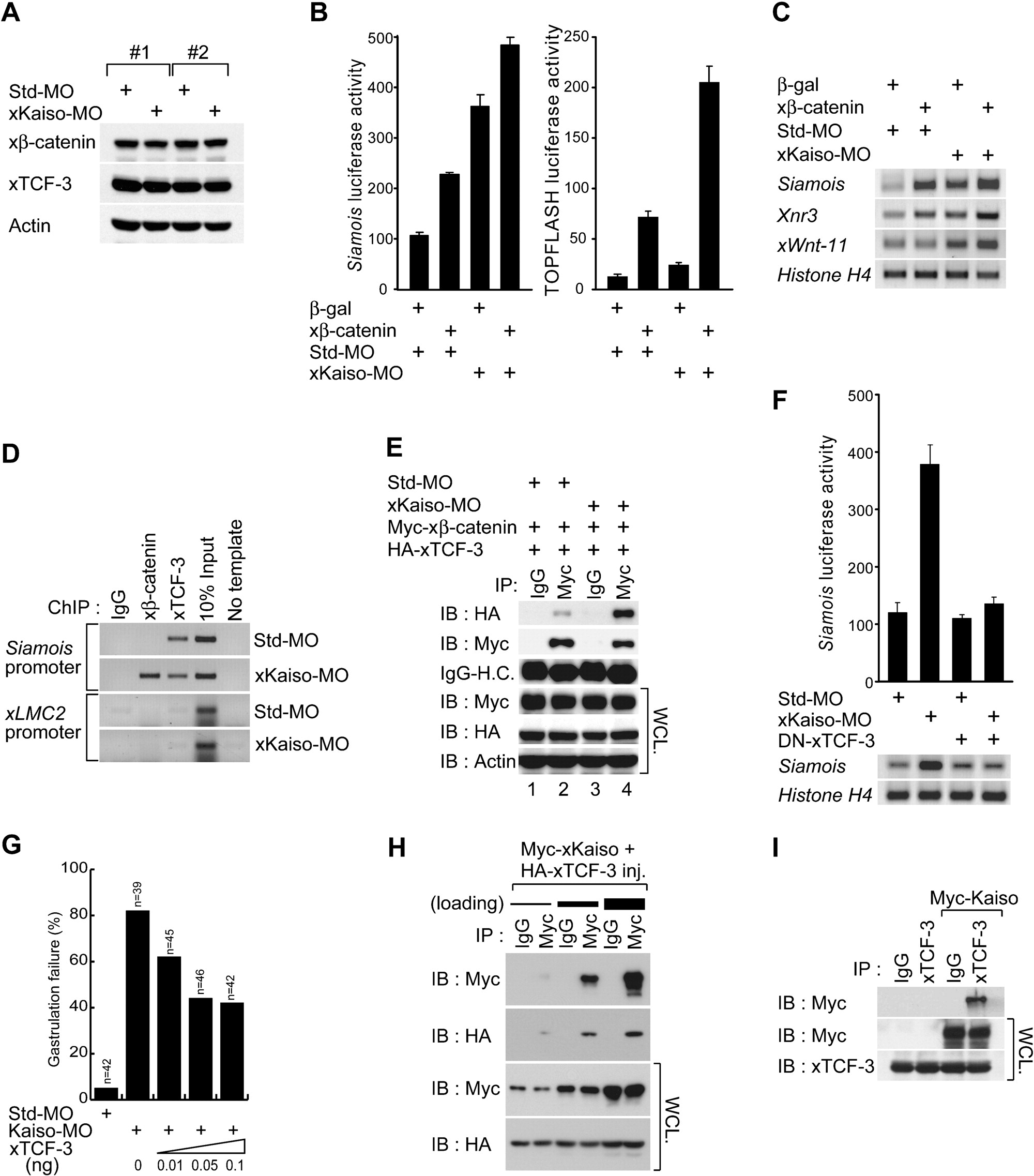
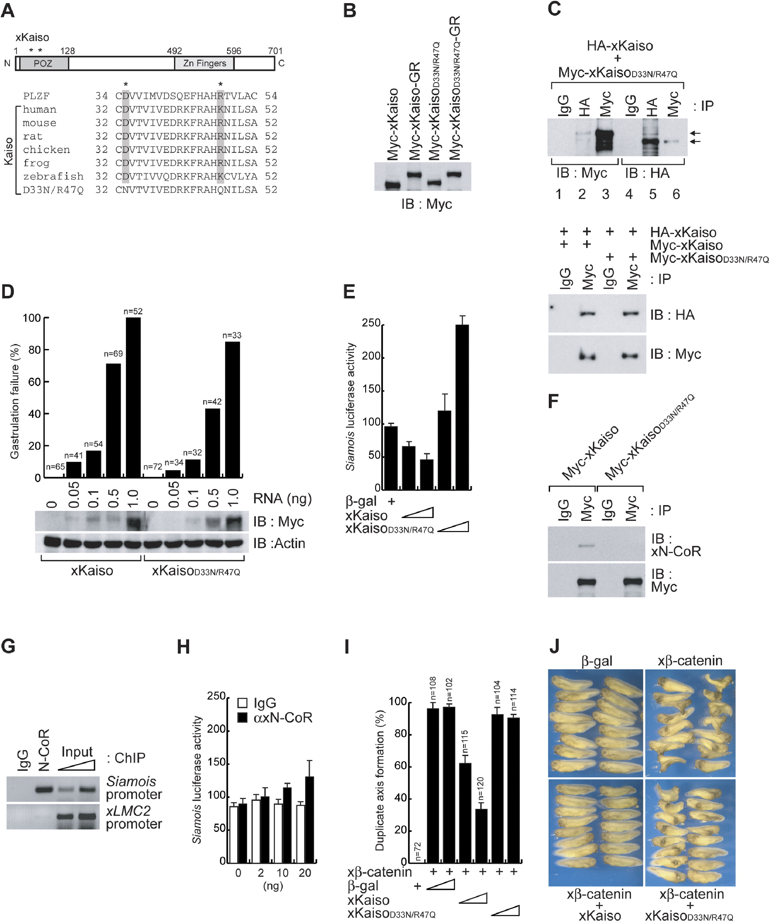
Figure 1. xKaiso Represses Transcription of β-Catenin Target Genes(A) Derepression of Siamois and Xnr3 following xKaiso depletion. xKaiso morpholino (xKaiso-MO) or standard control morpholino (Std-MO) was injected into each blastomere at the 2-cell stage (40 ng total delivery). Semiquantitative RT-PCR was performed using standard primer pairs to detect Siamois, Xnr3, xWnt-11, Xbra, and Histone H4 transcripts. Reactions conducted in the absence of reverse transcriptase (âRT) served as a negative control.(B) Increased Siamois mRNA accumulated in the animal cap region upon Kaiso depletion. xKaiso-MO or Std-MO was injected into both blastomeres at 2-cell stage. Whole-mount in situ hybridization was performed from the injected embryos using a Siamois mRNA probe at stage 10 (a, animal view; b, vegetal view; and c, transverse sectioning; arrows indicate blastopore lips).(C) Siamois gene activity is increased upon xKaiso depletion and reduced upon xKaiso overexpression in a dose-dependent manner. The indicated amounts of xKaiso-MO or xKaiso-mRNA were coinjected with an established Siamois luciferase reporter (0.5 ng), and dose-dependent increases or reductions of Siamois promoter activity were observed.(D and E) xKaiso represses additional β-catenin target genes.(D) Established TBE1/2 (c-Myc), â163 Cyclin D1, and TOPFLASH (3à TCF binding elements from c-Fos) luciferase constructs were coinjected with β-catenin (0.5 ng), xKaiso-MO (20 ng), or Std-MO (negative control, 20 ng) into one cell at the 2-cell stage for assay of promoter activity.(E) Endogenous xCyclin D1, Siamois, and Histone H4 (negative control) were assayed via RT-PCR for responsiveness to xKaiso depletion and normalized to the Histone H4 response (xKaiso-MO versus Std-MO injection, 20 ng).(F) Chromatin modification following xKaiso depletion. Std-MO (20 ng) or xKaiso-MO (20 ng)-injected embryos were subjected to ChIP assays using antibodies directed against acetylated Histone H3-K9, acetylated Histone H4, or dimethylated Histone H3-K4. Input DNA (5%, 10%, and 20%) was used as a positive control for ChIP-semiquantitative-PCR.Error bars in this and all subsequent figures represent one standard deviation of the mean. |
|
Figure 2. Sequence-Specific Binding of xKaiso to Siamois Promoter
(A) Schematic diagram of Kaiso consensus sequence (KCS: CTGCNA) and TCF binding sites (CTTTGA/TA/T) on Siamois promoter. The arrows indicate the position of primers used for chromatin immunoprecipitations (ChIPs). The lower embryos injected with xKaiso-FS (negative control frame-shift open reading frame) or Myc-xKaiso mRNAs were subjected to ChIP and semiquantitative PCR.
(B) xKaiso represses endogenous Siamois transcription in a DNA methylation-independent manner. Following incubation with 5′-Aza-deoxycytidine (5-Aza-dCT, 50 μM), embryos were microinjected with xKaiso or β-galactosidase (β-gal, negative control) mRNAs and later processed for semiquantitative RT-PCR. Xbra served as a positive control and Histone H4 as a negative control.
(C) xKaiso associates with the Siamois promoter in a DNA methylation-independent manner. Myc-xKaiso mRNA was injected into embryos subsequently treated versus not with 5-Aza-dCT and prepared for ChIP analysis at the midgastrulation stage (10.5).
(D and E) xKaiso binds the Siamois promoter oligonucleotide harboring the Kaiso consensus sequence. Purified GST-xKaiso-ZF (zinc finger) fusion protein was employed in electrophoretic mobility shift analysis (EMSA). GST-xKaiso was incubated with either wild-type Kaiso consensus sequence (KCS) or mutant KCS oligonucleotides. Underlines indicate the position of the KCS, and the asterisk indicates a one base-pair substitution mutation (G→T). The xWnt-11 probe served as a positive control for Kaiso:DNA binding.
(F) Mutation of the Siamois promoter KCS eliminated responsiveness to xKaiso depletion. Wild-type (wt) versus mutant KCS (mtKCS) Siamois luciferase-reporter plasmid (0.5 ng) was coinjected with xKaiso-MO (20 ng). For (A), (B), and (C), 0.5 ng of each mRNA was injected into each cell at the 2-cell stage (1 ng total load). |
|
Figure 3. xKaiso Inhibits β-Catenin-Dependent Transcriptional Activation
(A) Endogenous β-catenin and xTCF-3 protein levels assayed via immunoblot remain unchanged following xKaiso depletion (xKaiso-MO, 20 ng). Two different batches of embryos were employed (1 and 2). The standard control morpholino (Std-MO, 20 ng) and actin immunoblot served as injection and loading controls, respectively.
(B and C) xKaiso depletion heightens the response of β-catenin target genes to β-catenin overexpression.
(B) For luciferase assays, Siamois reporter (0.5 ng) or TOPFLASH reporter (0.5 ng) were coinjected with β-catenin mRNA (0.5 ng) or xKaiso morpholino (20 ng) or with the respective mRNA or morpholino injection controls, β-galactosidase (β-gal, 0.5 ng), and standard control morpholino (Std-MO).
(C) For assay of endogenous gene transcripts, injected embryos were collected at stage 10.5 and processed for semiquantitative RT-PCR.
(D) xKaiso inhibits β-catenin association with Siamois promoter. xKaiso-MO (20 ng)-injected embryos were chromatin immunoprecipitated (ChIP) using rabbit IgG (negative control) or antibodies directed against β-catenin or xTCF-3. PCR from the ChIP DNA was performed using primers flanking the Siamois TCF and Kaiso consensus sites. Primers complimentary to the xLMC2 promoter (not flanking TCF and Kaiso consensus sites) served as a negative control.
(E) xKaiso prevents the association of xTCF-3 with β-catenin. As indicated, embryos were coinjected with xKaiso-MO (20 ng), Std-MO (20 ng), Myc-β-catenin mRNA (0.5 ng), and/or HA-xTCF-3 mRNA (0.5 ng). Exogenous β-catenin within lysates was precipitated using anti-Myc antibodies (versus IgG-negative control) and xTCF-3 was detected by immunoblot using anti-HA antibodies. Other immunoblots control for antibody immunoprecipitation loads (IgG heavy chain) or construct expression within whole-cell lysates (WCL). The results shown are representative of three independent experiments.
(F) xKaiso depletion does not increase Siamois expression in the presence of dominant-negative xTCF-3 (DN-xTCF-3). Top: DN-xTCF-3 was coinjected with xKaiso-MO (20 ng) and the Siamois luciferase reporter (0.5 ng). Standard control morpholino (Std-MO, 20 ng) served as negative control. Bottom: RT-PCR of endogenous Siamois transcripts further indicates that DN-xTCF-3 inhibits the effects of xKaiso depletion.
(G) xKaiso-depletion effects upon embryo gastrulation are partially rescued by xTCF-3. xKaiso-MO (20 ng) and the indicated amounts of xTCF-3 mRNA were injected into one cell of 2-cell embryos and assessed for gastrulation phenotypes.
(H and I) xKaiso and xTCF-3 associate within a complex. Lysates from embryos expressing Myc-xKaiso (0.5 ng) were precipitated with anti-Myc antibody followed by immunoblot with antibodies directed against endogenous xTCF-3 and vice versa (WCL, whole-cell lysates).
|
|
Figure 4. Xp120-Catenin Relieves xKaiso Repressor Activity in a Dose-Dependent Manner
(A) Dose-dependent decreases in Siamois luciferase reporter activity is observed following the morpholino-directed depletion of Xp120 (Xp120-MO), while increased activity occurs upon the reporter’s coinjection with Xp120. The Siamois reporter (0.5 ng) and the indicated amounts of Xp120 morpholino or mRNA were coinjected into each cell of 2-cell embryos, followed by the measurement of luciferase activities in lysates from gastrula stage (10.5) embryos.
(B) Endogenous Siamois expression is graphically reduced in a dose-dependent manner upon Xp120 depletion, while endogenous Xnr3 expression shows a definite but more subtle response. Histone H4 was employed as an mRNA/RT-PCR loading control.
(C) Xp120-mediated relief of Siamois repression is counteracted by exogenous xKaiso. Siamois reporter activity increases following coinjection of the indicated amounts of Xp120 mRNA. This increase was countered upon coexpression with the indicated amounts (mRNA) of xKaiso. Injections were into one cell of 2-cell embryos and lysates collected at gastrulation stage (10.5). |
|
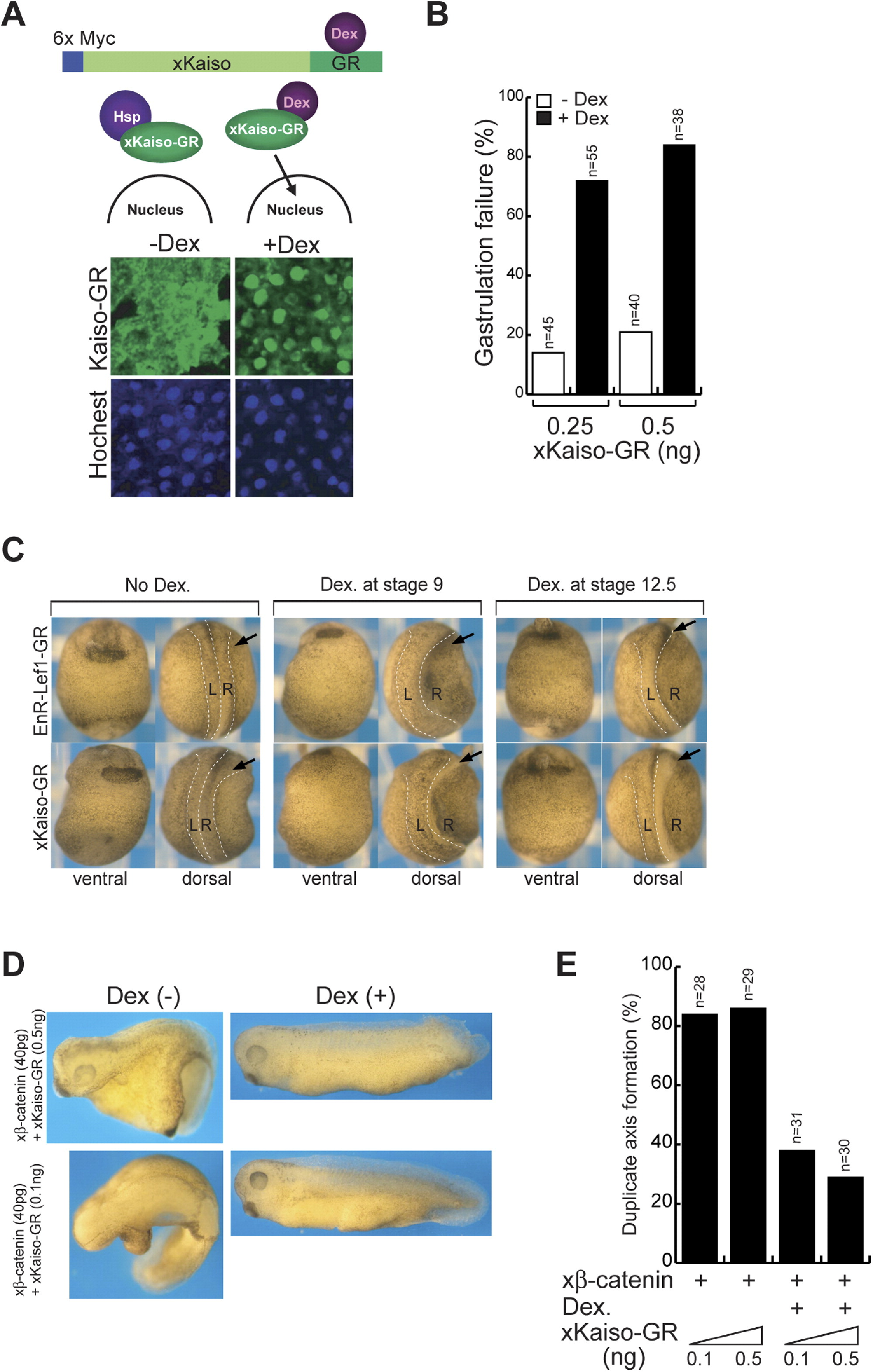
Figure 5. xKaiso Suppresses β-Catenin Activity In Vivo
(A) Schematic diagram of xKaiso-glucocorticoid receptor (GR) fusion construct. Top: Immunofluorescent (Myc-epitope) visualization of xKaiso-GR nuclear translocation in animal cap cells following the dexamethasone treatment (10 μM, 3 hr) of embryos. Bottom: Nuclear staining of corresponding animal cap cells with Hochest 33258.
(B) Dexamethasone induction of xKaiso-GR results in failed gastrulation (stage 11). Embryos were injected with xKaiso-GR mRNA (0.25, 0.5 ng) into each cell of 2-cell embryos and immediately treated with dexamethasone.
(C) Dexamethasone-induced nuclear entry of xKaiso-GR phenocopies embryo neural fold defects also observed following translocation of EnR-LefÎN-GR755A. Inductions occurred at the indicated stages following the earlier construct microinjection (0.5 ng) into one cell of 2-cell embryos. Arrows indicate the side of embryo (right) injected. L and R indicate left and right neural folds.
(D and E) xKaiso blocks β-catenin-mediated duplicate axis formation. β-catenin (40 pg) and the indicated amount of xKaiso-GR mRNAs were coinjected ventrally into one cell of 4-cell embryos, followed immediately by dexamethasone addition (versus not). The extent of secondary axis formation was evaluated at neurulation (17) and tadpole (32) stages. |
|
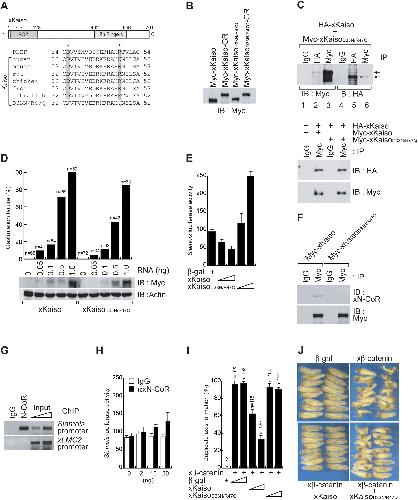
Figure 6. xKaiso Point Mutant Fails to Inhibit β-Catenin Transcriptional Activity
(A) Linear schematic diagram of xKaiso structure with indication of point mutations (D33N and R47Q, asterisks and shading) in conserved amino acids within xKaisoâs BTB/POZ domain. Alignments were made to the corresponding regions of PLZF and Kaiso (BTB/POZ domains) across various species as indicated.
(B) To insure proper expression, lysates from embryos injected with the indicated epitope-tagged xKaiso constructs were immunoblotted (IB) with anti-Myc antibody.
(C) Myc-epitope-tagged xKaisoD33N/R47Q associates with HA-tagged wild-type xKaiso (HA-xKaiso). Myc-xKaisoD33N/R47Q and HA-xKaiso were coinjected into one cell of 2-cell embryos and lysates prepared at the gastrula (10.5) stage, followed by immunoprecipitation (IP) and immunoblotting (IB) as indicated. Left lanes (1â3) show precipitated xKaisoD33N/R47Q, and right lanes (4â6) show precipitated wild-type xKaiso. Arrows indicate expected sizes of Myc-tagged (upper) and HA-tagged (lower) xKaiso constructs.
(D) Overexpression of mutant xKaiso results in gastrulation failure. The indicated doses of wild-type or xKaisoD33N/R47Q were injected into one cell of 2-cell embryos and subsequent gastrulation (10.5â12.5) stage phenotypes assessed (representative of three independent experiments). Construct protein expression was assessed via immunoblotting (IB) using anti-Myc antibodies, with actin serving as a loading control.
(E) Mutant xKaiso exhibits dose-dependent derepression of Siamois luciferase reporter activity. The Siamois reporter (0.5 ng) was coinjected with wild-type (0.1 ng, 0.5 ng) or xKaisoD33N/R47Q mRNAs (0.1 ng, 0.5 ng) into one cell of 2-cell embryos, and subsequent luciferase activities were measured at the gastrula (10.5) stage. β-galactosidase (β-gal, 0.5 ng)-injected embryos served to establish baseline luciferase activity.
(F) Mutant xKaiso does not interact with N-CoR. Epitope-tagged wild-type versus xKaisoD33N/R47Q plasmids were injected into embryos and extracts immunoprecipitated (IP) using anti-Myc antibody followed by immunoblot (IB) for associating endogenous N-CoR.
(G) N-CoR associates with the Siamois promoter. Embryos were collected at stage 10.5 and ChIP assays conducted using anti-N-CoR versus negative-control IgG antibodies.
(H) Partial dose-dependent relief of Siamois reporter (0.5 ng) repression upon coinjection with anti-N-CoR (versus negative control IgG) antibodies (2, 10, and 20 ng).
(I and J) Mutant xKaiso does not suppress β-catenin-mediated axis duplication. β-catenin (0.1 ng) mRNA was coinjected into the ventral vegetal region of one cell of 4-cell embryos with β-galactosidase (β-gal, 0.05, 0.1 ng, negative control), xKaiso (0.05, 0.1 ng), or xKaisoD33N/R47Q (0.05, 0.1 ng). Secondary axis formation was evaluated at neurulation (17) and tailbud (23) stages. All data are representative of three or more experiments. |