|
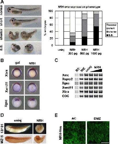
Fig. 1. Gain of NRH function induces severe gastrulation defects but does not affect transcription regulation. (A) Embryos received an NRH mRNA injection (200 pg (n = 67), 500 pg (n = 75), and 1000 pg (n = 73)) in two dorsal cells at the 4-cell stage were classified into short or shorter anteroposterior (A�P) axis and spina bifida (S.B.). Embryos whose A�P axis was shortened compared with uninjected embryos (n = 70) were further classified into two categories according to the severity of the phenotype: that is, embryos were categorized as having a short A�P axis (short) or a very short A�P axis (shorter). (B) Whole-mount in situ hybridization (WISH) analysis was performed with a lineage tracer that was introduced into two dorsal cells at the 4-cell stage. Mesodermal markers Xbra and Xwnt11 and the presumptive head marker Xgsc were used in the WISH analysis. (C) Semi-quantitative RT-PCR analyses were carried out to obtain molecular clues regarding the role of NRH in mesodermal induction and the FGF signaling pathway. Primer pairs for known non-canonical FGF target genes, Xspry2 and Xmc, as well as canonical FGF target genes, Xbra and Xwnt11, were used in this assay. (D) In later stages, embryos that received the NRH mRNA injection were stained with 12/101 antibody (somites) or MZ15 antibody (notochord). There was no change in the differentiation of the somites and the notochord. (E) The subcellular localization of NRH was examined using the C-terminal Vns-tethered construct (100 pg) in dissected animal cap (AC) and involuting dorsal marginal zone (DMZ) explants. The subcellular localization was visualized by confocal microscopy. Scale bar, 100 μm |
|
Fig. 2. NRH is required for convergent extension cell movements. (A) We confirmed that the NRH Mo specifically inhibited NRH mRNA translation. ACs received a co-injection of antisense morpholino oligonucleotides (Mos) (16.8 ng) and Venus-tagged constructs (100 pg) and Venus (100 pg). The ACs were then isolated and the constructs were detected by with an anti-GFP antibody. We confirmed both that the NRH Mo completely abolished translation of the NRH construct that included the 5′ UTR, and that this inhibition was fully rescued by the Venus-tagged NRH full-length (FL) construct. (B) Embryos whose NRH was depleted (n = 82) displayed gastrulation defects, spina bifida or a short trunk, and those phenotypes were compared with embryos that received injections of the control Mo (con Mo) (n = 80). These phenotypes were partially rescued by the co-injection of 500 pg (n = 78) but not 250 pg (n = 75) of FL NRH mRNA. (C, D, E) NRH Mo-injected embryos showed no difference from normal embryos in their mesodermal induction or expression of FGF signaling components. In addition, staining with the 12/101 antibody (somites) and the MZ15 antibody (the notochord) clearly showed that NRH did not alter the mesodermal development. |
|
Fig. 3. NRH Mo introduced cells fail to intercalate with con Mo introduced cells and transformed into spindle-shaped cells. (Aa) We attempted to visualize the cellular intercalation event by injecting different fluorescent proteins, membrane-bound form of Venus (mb-Vns) and membrane RFP (mb-RFP), into each side of the embryo at the 4-cell-stage. (Ab) Ratio of mediolateral length (ML) to anteroposterior length (AP) was measured. (Ba) The side of embryos that received a con Mo injection showed good intercalation and highly coordinated cell movements during gastrulation. (Bc) Embryos that received NRH Mo injections (red) failed to intercalate with cells from the other side of the embryo that carried the control Mo (green). (Bb, d) As shown in mediolateral axis (longer axis) to anteroposterior axis (shorter axis) ratio, NRH Mo-bearing cells showed about half values as those of con Mo-introduced cells. NRH Mo-injected cells did not exhibit spindle-like cell shapes and still remained pebble-like cell shape compared with the con Mo-bearing cells. Scale bar, 50 μm. |
|
Fig. 4. NRH is essential for the regulation of cell morphology. Scale bar, 50 μm. (A, B) Cell shape changes in ACs and VMZ (ventral marginal zone) cells in response to changes in NRH expression. ACs or VMZs received injections of NRH mRNA (500 pg) and membrane-bound RFP (150 pg) into two animal cells at 2-cell stage embryos and two ventral cells at 4-cell stage embryos, respectively. ACs were cultured on glass-bottomed dishes and VMZ cells were cultured on fibronectin (0.1 mg/ml)-coated glass-bottomed dishes. In ACs expressing exogenous NRH, the number, length, and thickness of protrusions were remarkably increased. (C) DMZ cells received an injection of con Mo (16.8 ng) or NRH Mo (16.8 ng) in the two dorsal cells at the 4-cell stage to study NRH Mo-induced cytoskeletal changes. Membrane-bound RFP (150 pg) was co-injected to mark the cell membrane. (D) Using NIH image processing software, we counted the number of filopodia per one cell and measured the length of filopodia to assess an effect of NRH and NRH Mo in cell morphology. NRH mRNA injection received VMZ cells showed not only over 2 times increased number of filopodia per cell but also much longer average length of filopodia than those of mb-RFP injection received VMZ cells (con). At the same time, NRH Mo introduced DMZ cells exhibited almost 3 times smaller number of filopodia per cell and shorter average length of filopodia than those of con Mo-injected cells. |
|
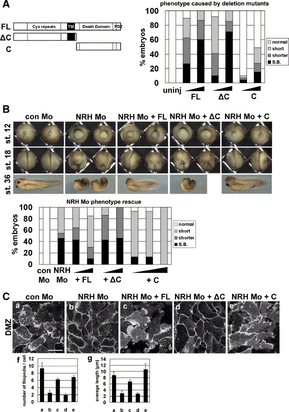
Fig. 5. The carboxyl-terminal portion of NRH is essential for NRH function and could rescue NRH Mo-induced phenotypes. (A) Two types of cleavage mutants and their effects on whole embryo: ΔC fragment (amino acids 1�240), which lacks the intracellular domain (ICD) and cytosolic fragment (C fragment) (amino acids 238�388), which includes the palmitoylation site (amino acid 244) and the entire ICD. The frequency of the phenotypes caused by the FL (250 pg and 500 pg (both, n = 90)), ΔC (250 pg (n = 90) and 500 pg (n = 89)), and C (250 pg (n = 72) and 500 pg (n = 82)) are plotted on the graph. Uninjected embryos (n = 90) developed normally. (B) Co-injections with NRH Mo: FL (250 pg (n = 56), 500 pg (n = 40)), ΔC fragment (250 pg and 500 pg (both, n = 58)), and C fragment (250 pg, 500 pg, and 1000 pg (all, n = 45)). The FL construct and C fragment partially rescued the NRH Mo-induced phenotype (n = 44). Compared with FL, the C fragment showed a higher efficacy of phenotype rescue. The ΔC fragment failed to rescue the NRH Mo phenotype, and even resulted in stronger phenotypes than those caused by the NRH Mo alone. Embryos receiving con Mo injections (n = 40) showed normal development. (C) Using the same injection series as in B, we observed changes in DMZ cell shape at the mid-gastrula stage. The NRH FL (c) and C fragment (e) constructs markedly rescued the NRH Mo-induced inhibition of filopodia formation (b) both in number and average length of filopodia as shown in f and g. However, C fragment deleted construct (d) failed to rescue NRH Mo-driven phenotypes. Scale bar, 50 μm.
|
|
Fig. 6. NRH could rescue perturbed non-canonical Wnt/PCP pathway-driven protrusive morphology. Scale bars, 50 μm. (A) Exogenous co-injection of Xwnt11 and Xfz7 into animal cells (200 pg each, b) was capable of producing well-developed filopodia in animal cells and these protrusions were almost completely suppressed by Xdd1 (1000 pg, c), PDZ domain deleted form of Disheveled. NRH mRNA (400 pg) could partially recover filopodia formation in number (e) but almost fully in average length of filopodia (f). (B) All mRNAs were injected into two dorsal cells at 4-cell stage embryos. Filopodia of DMZ (a) were suppressed by Xdd1 introduction (b) both in number (d) and average length (e) and those effects by Xdd1 were restored by NRH co-injection (c) though they were partially rescued (d, e). |
|
Fig. 7. NRH Mo induced-filopodia disruption was mainly rescued by active form of RhoA (CA RhoA) and partially by active form of Rac (CA Rac) but not by active form of Cdc42 (CA Cdc42). Constitutive active forms of small GTPases were introduced into two dorsal cells of 4-cell stage embryo with or without NRH Mo. Scale bars, 50 μm. NRH Mo bearing DMZ cells (b) showed poorly developed filopodia than those of con Mo bearing cells (a). However, CA RhoA (50 pg) which itself is capable of inducing filopodia (d) introduced cells rescued NRH Mo-induced phenotype (c) both in the number of filopodia (e) and the average length of filopodia (f). Coinjection with CA Rac (20 pg) showed partially rescued the number of filopodia (g, i) and the average length of filopodia (g, h). CA Cdc42 (5�20 pg) seems not to rescue filopodia formation in these experiments (k, l, m, n). |
|
Fig. 8. FGF signaling is responsible for filopodial formation via its target gene, NRH. Scale bar, 50 μm. (A) DMZs were isolated at the early gastrula stage and cultured on fibronectin-coated glass-bottomed dishes. Control DMZs that expressed membrane-bound RFP (150 pg) showed well-developed filopodial extension (a). These protrusions were completely abolished when the FGFR-specific inhibitor, SU5402 (50 μM), was added to the culture medium (b, d, e). Nevertheless, NRH mRNA (400 pg) rescued the inhibitor-induced filopodial defect both in number and average length (c, d, e). (B) The addition of bFGF (50�100 ng/ml) to membrane-bound RFP (150 pg)-expressing AC cells led to a marked increase both in the number and in the average length of cellular protrusions (b, e, f). The formation of filopodia was dramatically suppressed when the NRH Mo (16.8 ng) was introduced (c, e, f). However, the effect of the NRH Mo was reversed with the co-injection (400 pg) of FL NRH mRNA that lacked the 5′ UTR (d) though the number of filopodia and average length of filopodia were not higher than those of con Mo-introduced cells (e, f). |
|
Fig. S1. NRH inhibits activin-induced elongation. Since animal cap cells expressing exogenous activin can mimic mesodermal cells, we used this animal cap assay with NRH and the NRH Mo. Interestingly, both NRH and NRH Mo inhibited activin-induced elongation and the NRH Mo-driven inhibition was completely rescued by co-injecting NRH mRNA. Since no combination of injections caused transcriptional changes in the molecular markers Xbra and Xwnt11, we thought NRH might regulate gastrulation cell movements rather than mesodermal induction and patterning. |
|
Fig. S2. NRH regulates RhoA activity and JNK activity. (A) NRH mRNA (500 pg) was introduced into VMZs while the con Mo (16.8 ng) or the NRH Mo (16.8 ng) was injected into DMZs. One hundred explants were isolated at stage 10.5 and used in the pull-down assay as described ( Habas et al., 2003 and Ren et al., 1999). NRH mRNA introduced VMZ cells showed up-regulation of RhoA activity, which is almost quiescent in uninjected VMZ cells. NRH Mo introduced DMZ cells exhibited down-regulation of RhoA activity, which is much highly activated in DMZ cells. (B) Using AC cells, we investigated whether NRH could induce JNK activation. NRH (500 pg), Xfz7 (400 pg), and NRH Mo (16.8 ng) were co-injected with GAL4-DBD (100 pg) into the two blastomeres at the 2-cell stage as described (Kinoshita et al., 2003). At the blastula stage, animal cap cells were isolated and immediately processed for western blotting. Anti-phosphorylated c-Jun antibody (rabbit) and anti-GAL4 antibody (mouse) were used to detect JNK activation. |
|
Fig. S3. Stacks of images that were sliced along Z axis showed NRH Mo caused filopodia perturbation in involuting dorsal cells. To observe overall cell shape changes induced by NRH Mo, we adopted Z stack application of LSM 510 software. We set the lowest focus and the highest focus then we configured the depth of each plane. Once we set the numbers of planes that we need, the dept would be determined automatically. Generally, it was set to have 0.9�1.2 μm depth. In this figure, con Mo introduced cells and NRH Mo introduced cells were sliced with the depth of 1.05 μm and 1.06 μm from the lowest plane (the leftmost panel, 0 μm) to the highest plane, respectively. While NRH Mo introduced involuting dorsal cells showed poorly developed filopodia, con Mo introduced cells showed well-developed filopodia Both average number and length of filopodia on con Mo and NRH Mo introduced cells displayed anti-sigmoid curves. |
|
Fig. S4. NRH induced filopodia did not rescued by Xdd1, dominant negative form of Xdsh and NRH Mo-driven cell protrusion defects were not rescued by Xfz7, suggesting that NRH and Wnt/PCP pathway regulate cell protrusions independent manner. (A) Overexpression of NRH induced filopodia on animal cells but those protrusions were not repressed by inhibition of Wnt/PCP pathway component, Xdd1 (1000 pg). (B) NRH Mo (16.8 ng) and Xfz7 (50 pg) were coinjected into 2 dorsal cells at 4 cell stage embryos to investigate whether Xfz7 could rescue NRH Mo driving filopodia perturbation. Xfz7 could not reverse NRH Mo inducing phenotype even though Xfz7, whose downstream effectors like small GPTases and JNK are also known to regulate cytoskeleton, was introduced into DMZ cells with NRH Mo. We further asked whether JNK function which is required for gastrulation cell movements (Yamanaka et al., 2002) was important to cell protrusion regulation so we introduced constitutive active form of JNK, MKK7, with NRH Mo into DMZ cells. However, JNK activity was found to unable to fully rescue NRH Mo inducing filopodia perturbation, if any, it was only partial effect, suggesting that JNK activity is not directly relevant to NRH function of cell protrusion regulation. |
|
Fig. S5. Xspry2 seems to negatively function in filopodia formation. Xspry2 (500 pg) expressing dorsal cells exhibited filopodia perturbation. Co-expression with Xspry2 and lower concentration of NRH in DMZ cells showed partially rescued filopodia. Interestingly, when higher concentration of NRH was co-expressed, we could observe not only filopodia formation but also other phenotypes like cell�cell or cell�matrix interactions or adhesions. These interactions or adhesions seemed to be weakened as we observed round shaped and sometimes detached single cell during confocal microscopy. Such phenotypes were further enhanced under the presence of Xspry2, suggesting Xspry2 and NRH might be related to cell�cell interaction or cell�matrix adhesion. |