Click here to close
Hello! We notice that you are using Internet Explorer, which is not supported by Xenbase and may cause the site to display incorrectly.
We suggest using a current version of Chrome,
FireFox, or Safari.
Over-expression of Aurora-A targets cytoplasmic polyadenylation element binding protein and promotes mRNA polyadenylation of Cdk1 and cyclin B1.
Sasayama T, Marumoto T, Kunitoku N, Zhang D, Tamaki N, Kohmura E, Saya H, Hirota T.
???displayArticle.abstract???
Aurora-A is a centrosomal serine-threonine kinase that regulates mitosis. Over-expression of Aurora-A has been found in a wide range of tumors and has been implicated in oncogenic transformation. However, how Aurora-A over-expression contributes to promotion of carcinogenesis remains elusive. Immunohistochemical analysis of breast tumors revealed that over-expressed Aurora-A is not restricted to the centrosomes but is also found in the cytoplasm. This over-expressed Aurora-A appeared to be phosphorylated on Thr288, which is known to be required for its enzymatic activation. In analogy to Aurora-A's role in oocyte maturation and the early embryonic cell cycle, here we investigated whether ectopically over-expressed Aurora-A can similarly stimulate polyadenylation of mRNA in human somatic cultured cells by interacting with a human ortholog of cytoplasmic polyadenylation element binding protein, h-CPEB. In vitro experiments revealed that Aurora-A binds directly to, and phosphorylates, h-CPEB. We found that polyadenylation of mRNA tails of cyclin B1 and Cdk1 was synergistically stimulated when Aurora-A and h-CPEB were over-expressed, and they were further promoted in the presence of an Aurora-A activator Ajuba. Our results suggest a function of ectopically over-expressed Aurora-A that might be relevant for carcinogenesis.
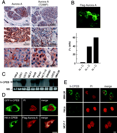
Figure 1
Expression and localization of Aurora-A and CPEB in cancer cells. (A) Immunohistochemical studies of Aurora-A in breast tumor. The frozen sections were prepared from invasive ductal breast carcinomas and immunostained with anti-Aurora-A polyclonal antibodies (left column), or with anti-phospho-Aurora-A (T288P) polyclonal antibodies (right column). Note that high levels of Aurora-A with phosphorylation on Thr288 were found in the cytoplasm. (B) Cytoplasmic distribution of exogenously expressed Aurora-A. HEK293T cells were transfected with plasmid encoding Flag-tagged Aurora-A cDNA, and 48 h after the transfection, cells were fixed and stained with anti-Flag antibodies and labeled with FITC (upper panel). 100 transfected cells were scored for the distribution of Flag-Aurora-A protein; nuclear dominant (N > C), cytoplasmic dominant (N < C) or equally distributed (N = C) (lower panel). (C) Northern blot analysis of h-CPEB in human cancer cell lines. A membrane transferred with 40 µg of electrophoresed total RNA from a human cancer cell was hybridized with 32P-labeled h-CPEB DNA probe. The single 3.3 kb transcript is marked. Ethidium bromide staining for detection of 18S rRNA of the total RNA is shown as a loading control. (D,E) Subcellular localization of h-CPEB. (D) HeLa cells were transfected with plasmid encoding GFP-h-CPEB, and GFP fluorescence (green) with DNA which was stained with propidium iodide (red) and their merged picture is shown (upper panels). NIH3T3 cells were co-transfected with HA-h-CPEB and Flag-Aurora-A, and immunostained with anti-HA (green) or anti-Flag monoclonal antibodies (red) and merged picture is shown (lower panels). Scale bar indicates 10 µm. (E) MM-LM, HeLa and MCF cells were fixed and stained with polyclonal antibodies to h-CPEB and labeled with FITC (green). DNA was counterstained with propidium iodide, PI (red). Scale bar indicates 10 µm.
Figure 2
Interaction of h-CPEB with Aurora-A. (A) Interaction of ectopically expressed h-CPEB with Aurora-A in HEK293T cells. Total extracts of cells expressing Flag-Aurora-A, HA-h-CPEB or both proteins were subjected to immunoblot analysis with antibodies to Flag or to HA, as indicated (bottom panels). The same cell lysates were subjected to immunoprecipitation with antibodies to HA or to Flag epitopes and the resulting precipitates were subjected to immunoblot analysis with antibodies to Flag or HA (upper and middle panels). Note that both Flag-Aurora-A (Fig. 1B) and HA-h-CPEB (data not shown) distributed diffusely in cytoplasm. (B) Interaction of maltose binding protein (MBP)-fused h-CPEB and His6-Aurora-A in an in vitro binding assay. MBP-h-CPEB protein or MBP were incubated either with His6-wild-type (WT) or kinase-inactive mutant of Aurora-A (KD), or without Aurora-A (–), and then precipitated with amylose resin beads. Bead-bound proteins were subjected to immunoblot analysis with antibodies to Aurora-A. (C) Schematic representation of wild-type and deletion mutants of Aurora-A. (D) Interaction between h-CPEB and deletion mutants of Aurora-A. Lysates of cells expressing wild-type or deletion mutants (ΔC1 and ΔC2) of Flag-Aurora-A and HA-h-CPEB were subjected to immunoprecipitation as in (A).
Figure 3
Phosphorylation of h-CPEB by Aurora-A. (A) Phosphorylation of h-CPEB by Aurora-A in vitro. Purified His6-h-CPEB was incubated for 30 min with purified GST-Aurora-A, either wild-type (WT) or the kinase-inactive mutant (KD), in the presence of [γ-32P]ATP. Incorporation of 32P was then visualized by SDS-PAGE and autoradiography. (B) Change in electrophoretic mobility of CPEB by co-expressing Aurora-A. MCF-7 cells were transfected with a combination of an expression plasmid for Flag-h-CPEB, HA-Aurora-A (wild-type or kinase-inactive mutant) and Myc-Ajuba, as shown in the panel. Cell extracts were subjected to immunoblot analysis with antibodies to Flag, HA, or Myc, as indicated. (C) Phosphorylation of Flag-h-CPEB. Extracts of MCF7 cells expressing Flag-h-CPEB, HA-Aurora-A and Myc-Ajuba were incubated with or without 5 unit of calf intestinal alkaline phosphatase (CIAP) and 50 mmβ-glycerophosphate for 2 h at 37 °C, as indicated. The extracts were then subjected to immunoblot analysis with anti-Flag monoclonal antibody. (D) Phosphorylation of h-CPEB in the in-gel kinase assay. Total cell extracts prepared from SW480, HCT15, Colo205, U251, MCF-7 and MM-LM cell lines were tested for h-CPEB phosphorylating activity in gels containing 25 µg/mL of GST-h-CPEB (first panel) or 100 µg/mL of GST (second panel). In parallel, extracts were subjected to immunoblot analysis (IB) with antibodies to Aurora-A (third panel), or α-tubulin (fourth panel) as a loading control.
Figure 4
Phosphorylation sites of h-CPEB by Aurora-A. (A) Schematic representation of wild-type and mutants of h-CPEB. Domain organization in h-CPEB protein is shown as follows: CHD2, 3: CPEB homology domain 2, 3; RRM1, 2: RNA recognition motif 1, 2; Zn-f: Zinc-finger domain; PEST: PEST sequence. The N-terminal half of hCPEB, h-CPEBΔC, were further divided into five polypeptides; ΔC1 (aa1–30), ΔC2 (aa31–51), ΔC3 (aa52–90), ΔC4 (aa91–122) and ΔC5 (aa123–157). ΔC1 and ΔC5 contain leucine rich (L rich) sequence, and ΔC2 and ΔC4 contain many serine or threonine residues (S/T rich). Amino acid sequence of ΔC4 fragment is shown. Two Aurora phosphorylation motifs are underlined, and PEST sequence is boxed. Asterisks mark serine and threonine. (B) Phosphorylation of deletion mutants of h-CPEB by Aurora-A in vitro. Purified GST, GST-h-CPEB ΔN or ΔC were incubated with purified His6-Aurora-A of either wild-type (WT) or a kinase inactive mutant (KD) in the presence of [γ-32P]ATP, and incorporation of 32P was then analyzed by SDS-PAGE and autoradiography (upper panel). The gel was also stained with Coomassie Brilliant Blue (CBB) (lower panel). (C) Phosphorylation of h-CPEB ΔC mutants by Aurora-A. GST-CPEB ΔC mutants (ΔC1∼5) were incubated with His6-Aurora-A in the presence of [γ-32P]ATP and analyzed as in (B) (upper panel). The gel was also stained with Coomassie Brilliant Blue (CBB) (lower panel).
Figure 5
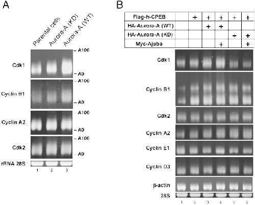
Analysis of poly(A) length. (A) Poly(A) tail extension in cells with exogenous expression of Aurora-A. Total RNA were extracted from Rat1 cells (Parental cell), or Rat1 cells that stably express Aurora-A wild-type (WT) or the kinase inactive form (KD). A PAT assay was performed using specific primers to rat Cdk1, Cdk2, cyclin B1 and cyclin A2. The products were resolved on 3% agarose gel and visualized by ethidium bromide staining. The sizes of their poly(A) tails are indicated. The amounts of 28S rRNA verify the total RNA used in the PAT assay (bottom panel). Similar results were obtained in three independent experiments. (B) Enhancement of poly(A) extension by expression of h-CPEB and Aurora-A. MCF-7 cells were transfected with the indicated combination of plasmid DNA encoding Flag-h-CPEB, HA-Aurora-A(WT), HA-Aurora-A(KD), and Myc-Ajuba. Following RNA extraction, a PAT assay was performed using specific primers to indicated proteins. Note that poly(A) length of Cdk1 and cyclin B1 mRNA were synergistically elongated by Aurora-A(WT) and CPEB expression, while poly(A) lengths of Cdk2, cyclin A2, cyclin E1, cyclin D3 or β-actin were not detectably affected. Similar results were obtained in three independent experiments.