XB-ART-1728
J Cell Biol
2005 Jun 20;1696:859-69. doi: 10.1083/jcb.200503031.
Show Gene links
Show Anatomy links
Histone H1 is essential for mitotic chromosome architecture and segregation in Xenopus laevis egg extracts.
Maresca TJ, Freedman BS, Heald R.
???displayArticle.abstract???
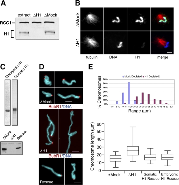
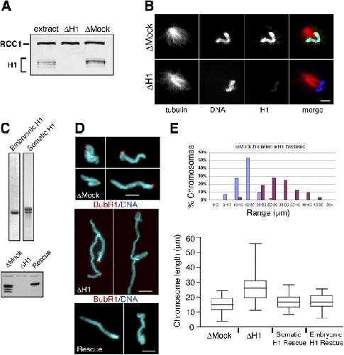
During cell division, condensation and resolution of chromosome arms and the assembly of a functional kinetochore at the centromere of each sister chromatid are essential steps for accurate segregation of the genome by the mitotic spindle, yet the contribution of individual chromatin proteins to these processes is poorly understood. We have investigated the role of embryonic linker histone H1 during mitosis in Xenopus laevis egg extracts. Immunodepletion of histone H1 caused the assembly of aberrant elongated chromosomes that extended off the metaphase plate and outside the perimeter of the spindle. Although functional kinetochores assembled, aligned, and exhibited poleward movement, long and tangled chromosome arms could not be segregated in anaphase. Histone H1 depletion did not significantly affect the recruitment of known structural or functional chromosomal components such as condensins or chromokinesins, suggesting that the loss of H1 affects chromosome architecture directly. Thus, our results indicate that linker histone H1 plays an important role in the structure and function of vertebrate chromosomes in mitosis.
???displayArticle.pubmedLink??? 15967810
???displayArticle.pmcLink??? PMC2171634
???displayArticle.link??? J Cell Biol
???displayArticle.grants??? [+]
Species referenced: Xenopus laevis
Genes referenced: bub1b cenpa kidins220 kif11 kif22 ndc80 rcc1
???displayArticle.antibodies??? H1-8 Ab1
???attribute.lit??? ???displayArticles.show???
References [+] :
Black,
Structural determinants for generating centromeric chromatin.
2004, Pubmed
Black, Structural determinants for generating centromeric chromatin. 2004, Pubmed
Blower, The role of Drosophila CID in kinetochore formation, cell-cycle progression and heterochromatin interactions. 2001, Pubmed
Boggs, Immunofluorescent studies of human chromosomes with antibodies against phosphorylated H1 histone. 2000, Pubmed
Cleveland, Centromeres and kinetochores: from epigenetics to mitotic checkpoint signaling. 2003, Pubmed
Croston, A general method for purification of H1 histones that are active for repression of basal RNA polymerase II transcription. 1991, Pubmed
Dasso, Nuclear assembly is independent of linker histones. 1994, Pubmed , Xenbase
Dimitrov, Chromatin transitions during early Xenopus embryogenesis: changes in histone H4 acetylation and in linker histone type. 1993, Pubmed , Xenbase
Dimitrov, Remodeling sperm chromatin in Xenopus laevis egg extracts: the role of core histone phosphorylation and linker histone B4 in chromatin assembly. 1994, Pubmed , Xenbase
Dworkin-Rastl, The maternal histone H1 variant, H1M (B4 protein), is the predominant H1 histone in Xenopus pregastrula embryos. 1994, Pubmed , Xenbase
Earnshaw, Topoisomerase II is a structural component of mitotic chromosome scaffolds. 1985, Pubmed
Edwards, Identification of xenopus CENP-A and an associated centromeric DNA repeat. 2005, Pubmed , Xenbase
Fan, H1 linker histones are essential for mouse development and affect nucleosome spacing in vivo. 2003, Pubmed
Glynn, Genome-wide mapping of the cohesin complex in the yeast Saccharomyces cerevisiae. 2004, Pubmed
Haering, Building and breaking bridges between sister chromatids. 2003, Pubmed
Hagstrom, C. elegans condensin promotes mitotic chromosome architecture, centromere organization, and sister chromatid segregation during mitosis and meiosis. 2002, Pubmed , Xenbase
Hansen, Conformational dynamics of the chromatin fiber in solution: determinants, mechanisms, and functions. 2002, Pubmed
Harvey, What functions do linker histones provide? 2004, Pubmed
Heck, Condensins, cohesins, and chromosome architecture: how to make and break a mitotic chromosome. 1997, Pubmed
Hudson, Condensin is required for nonhistone protein assembly and structural integrity of vertebrate mitotic chromosomes. 2003, Pubmed
Kapoor, Probing spindle assembly mechanisms with monastrol, a small molecule inhibitor of the mitotic kinesin, Eg5. 2000, Pubmed , Xenbase
Kimura, ATP-dependent positive supercoiling of DNA by 13S condensin: a biochemical implication for chromosome condensation. 1997, Pubmed , Xenbase
Laloraya, Chromosomal addresses of the cohesin component Mcd1p. 2000, Pubmed
Losada, Identification and characterization of SA/Scc3p subunits in the Xenopus and human cohesin complexes. 2000, Pubmed , Xenbase
Maddox, Direct observation of microtubule dynamics at kinetochores in Xenopus extract spindles: implications for spindle mechanics. 2003, Pubmed , Xenbase
Malik, Recurrent evolution of DNA-binding motifs in the Drosophila centromeric histone. 2002, Pubmed
Mao, Activating and silencing the mitotic checkpoint through CENP-E-dependent activation/inactivation of BubR1. 2003, Pubmed , Xenbase
Mayer, Small molecule inhibitor of mitotic spindle bipolarity identified in a phenotype-based screen. 1999, Pubmed , Xenbase
Murray, Cell cycle extracts. 1991, Pubmed
Ohsumi, Chromosome condensation in Xenopus mitotic extracts without histone H1. 1993, Pubmed , Xenbase
Ono, Spatial and temporal regulation of Condensins I and II in mitotic chromosome assembly in human cells. 2004, Pubmed
Ono, Differential contributions of condensin I and condensin II to mitotic chromosome architecture in vertebrate cells. 2003, Pubmed , Xenbase
Poirier, Mitotic chromosomes are chromatin networks without a mechanically contiguous protein scaffold. 2002, Pubmed
Shen, Linker histones are not essential and affect chromatin condensation in vivo. 1995, Pubmed
Steffensen, A role for Drosophila SMC4 in the resolution of sister chromatids in mitosis. 2001, Pubmed
Swedlow, The making of the mitotic chromosome: modern insights into classical questions. 2003, Pubmed
Thoma, Influence of histone H1 on chromatin structure. 1977, Pubmed
Thoma, Involvement of histone H1 in the organization of the nucleosome and of the salt-dependent superstructures of chromatin. 1979, Pubmed
Tymowska, A comparative study of the karyotypes of eight Xenopus species and subspecies possessing a 36-chromosome complement. 1977, Pubmed , Xenbase
Van Hooser, Specification of kinetochore-forming chromatin by the histone H3 variant CENP-A. 2001, Pubmed
Vernos, Motors involved in spindle assembly and chromosome segregation. 1996, Pubmed
Wignall, The condensin complex is required for proper spindle assembly and chromosome segregation in Xenopus egg extracts. 2003, Pubmed , Xenbase
Woodcock, Higher-order structure of chromatin and chromosomes. 2001, Pubmed
