Click here to close
Hello! We notice that you are using Internet Explorer, which is not supported by Xenbase and may cause the site to display incorrectly.
We suggest using a current version of Chrome,
FireFox, or Safari.
J Cell Biol
1997 Jan 27;1362:411-20. doi: 10.1083/jcb.136.2.411.
Show Gene links
Show Anatomy links
Adenomatous polyposis coli tumor suppressor protein has signaling activity in Xenopus laevis embryos resulting in the induction of an ectopic dorsoanterior axis.
???displayArticle.abstract???
Mutations in the adenomatous polyposis coli (APC) tumor suppressor gene are linked to both familial and sporadic human colon cancer. So far, a clear biological function for the APC gene product has not been determined. We assayed the activity of APC in the early Xenopus embryo, which has been established as a good model for the analysis of the signaling activity of the APC-associated protein beta-catenin. When expressed in the future ventral side of a four-cell embryo, full-length APC induced a secondary dorsoanterior axis and the induction of the homeobox gene Siamois. This is similar to the phenotype previously observed for ectopic beta-catenin expression. In fact, axis induction by APC required the availability of cytosolic beta-catenin. These results indicate that APC has signaling activity in the early Xenopus embryo. Signaling activity resides in the central domain of the protein, a part of the molecule that is missing in most of the truncating APC mutations in colon cancer. Signaling by APC in Xenopus embryos is not accompanied by detectable changes in expression levels of beta-catenin, indicating that it has direct positive signaling activity in addition to its role in beta-catenin turnover. From these results we propose a model in which APC acts as part of the Wnt/beta-catenin signaling pathway, either upstream of, or in conjunction with, beta-catenin.
Figure 2. Comparison of Xenopus and human APC sequences. Linear representation of the amino acid sequence similarities between human and Xenopus APC. Numbers indicate the similarity of the sequences that were aligned by the Clustal method (PAM matrix 250, MegAlign; DNASTAR, Inc., Madison, WI). The described structural domains including the oligomerization domain (oligom.), armadillo repeats (arm. repeats), 15-aa repeats, 20-aa repeats, basic domain, and Dlg binding site are shown. Numbers beneath the sequences indicate the sequence similarity of the whole protein, or of the NH2-terminal 1,000 amino acids, the middle 1,000 amino acids, and the COOH-terminal 850 amino acids, respectively. The Xenopus APC sequence data are available from EMBL/GenBank/DDBJ under accession number U64442.
Figure 3. Full-length Xenopus APC or fragments containing the central domain induce an ectopic dorsoanterior axis. (A) Linear representation of the full-length Xenopus APC (xAPC FL) and the various fragments used (xAPC 1, 4, and 5). The amino acid positions of each fragment are indicated by the flanking numbers. The motifs, identified in the human APC and conserved in the Xenopus APC cDNA, are shown on top, including the oligomerization domain (oligom.), armadillo repeats (arm. repeats), 15- and 20-aa repeats, basic domain, and Dlg binding site. (B) Expression levels of APC fragments resulting from the injection of mRNA of XAPC 1, XAPC 4, and XAPC FL, respectively. Expression was detected by immunoblotting using the anti–myc tag mAb. (C) Bar graph summarizing the frequency of axis induction by the different Xenopus APC fragments, expressed from injected synthetic mRNA in four-cell stage embryos. Secondary axis formation is plotted as a percentage, and the total number of embryos analyzed is indicated to the right of each bar (n).
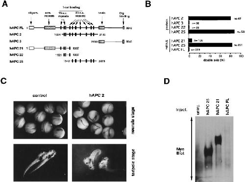
Figure 4. Human APC fragments induce an ectopic dorsoanterior axis in early Xenopus embryos. (A) Linear representation of the fulllength human APC (hAPC FL) and the various fragments used (hAPC 2, 3, 21, 22, and 25). The amino acid positions of each fragment are indicated by the flanking numbers. Several known motifs are shown on top, including the oligomerization domain (oligom.), armadillo repeats (arm. repeats), the 15- and 20-aa repeats (both known to bind β-catenin), basic domain, and Dlg binding site. (B) Bar graph summarizing the frequency of axis induction by the different APC fragments, either injected as recombinant protein (upper) or expressed from synthetic mRNA (lower) in four-cell stage embryos. Secondary axis formation is plotted as a percentage, and the total number of embryos (n) analyzed is indicated to the right of each bar. (C) Micrographs showing the double axis phenotype in embryos injected with recombinant hAPC 2 protein. Embryos are shown at stage 14 (neurula stage), where the forming neural tubes are visible as darkly pigmented lines, and at the tadpole stage, showing embryos with two complete heads, including two eye pairs. (D) Expression levels of APC fragments resulting from the injection of mRNA for hAPC 25, hAPC 21, and hAPC FL, respectively. APC fragments were detected by immunoblots using the antiâmyc tag mAb.
Figure 5. APC induces the expression of the Hox gene, Siamois. (A) Siamois expression is induced only by APC fragments with axis-inducing activity. RNA was extracted from animal caps injected with synthetic RNA encoding either Xenopus fulllength APC (XAPC FL) or the NH2-terminal third of the APC cDNA (XAPC 1) and analyzed for Siamois expression by RT-PCR. The ubiquitously expressed elongation factor 1 (EF-1) was also included as a loading control. As a positive control, RTPCR reactions from whole embryos were loaded. To rule out the possible contamination of genomic DNA, a sample that was not treated with reverse transcriptase was included (−RT). (B) RT-PCR analysis of the expression of Siamois in animal caps injected with increasing amounts of synthetic RNA encoding human hAPC 25 mRNA. Whole embryo and uninjected animal caps were loaded as positive and negative controls, respectively.
Figure 6. The induction of an ectopic dorsal axis by APC requires free cytosolic β-catenin. APC signaling is inhibited by coinjected C-cadherin, which sequesters β-catenin at the membrane. Bar graph summarizing the frequency of axis induction of embryos injected at the four-cell stage at their ventral site with 4 ng of hAPC 25 and XAPC FL mRNA, injected either alone or in combination with 2 ng of C-cadherin mRNA.
Figure 7. Overexpression of APC in Xenopus does not cause major changes in levels of β-catenin. (A) Levels of endogenous β-catenin in animal caps that were isolated from embryos injected four times in their animal pole with either hAPC 25 or XAPC FL. β-Catenin expression was detected by immunoblotting. For a loading control, samples were blotted for C-cadherin. (B) Expression levels of myc-tagged β-catenin from exogenous mRNA in stage 7 and stage 9 embryos that were injected earlier at four-4-cell stage either with 1 ng of myc-tagged β-catenin mRNA alone or in combination with 4 ng of hAPC 25 or XAPC FL mRNA.
Baeg,
The tumour suppressor gene product APC blocks cell cycle progression from G0/G1 to S phase.
1995, Pubmed
Baeg,
The tumour suppressor gene product APC blocks cell cycle progression from G0/G1 to S phase.
1995,
Pubmed Behrens,
Functional interaction of beta-catenin with the transcription factor LEF-1.
1996,
Pubmed
,
Xenbase Dohrmann,
Expression of activin mRNA during early development in Xenopus laevis.
1993,
Pubmed
,
Xenbase Dominguez,
Role of glycogen synthase kinase 3 beta as a negative regulator of dorsoventral axis formation in Xenopus embryos.
1995,
Pubmed
,
Xenbase Evan,
Isolation of monoclonal antibodies specific for human c-myc proto-oncogene product.
1985,
Pubmed
,
Xenbase Fagotto,
Binding to cadherins antagonizes the signaling activity of beta-catenin during axis formation in Xenopus.
1996,
Pubmed
,
Xenbase Fagotto,
Induction of the primary dorsalizing center in Xenopus by the Wnt/GSK/beta-catenin signaling pathway, but not by Vg1, Activin or Noggin.
1997,
Pubmed
,
Xenbase Funayama,
Embryonic axis induction by the armadillo repeat domain of beta-catenin: evidence for intracellular signaling.
1995,
Pubmed
,
Xenbase Groden,
Identification and characterization of the familial adenomatous polyposis coli gene.
1991,
Pubmed Groden,
Response of colon cancer cell lines to the introduction of APC, a colon-specific tumor suppressor gene.
1995,
Pubmed Guger,
beta-Catenin has Wnt-like activity and mimics the Nieuwkoop signaling center in Xenopus dorsal-ventral patterning.
1995,
Pubmed
,
Xenbase He,
Glycogen synthase kinase-3 and dorsoventral patterning in Xenopus embryos.
1995,
Pubmed
,
Xenbase Heasman,
Overexpression of cadherins and underexpression of beta-catenin inhibit dorsal mesoderm induction in early Xenopus embryos.
1994,
Pubmed
,
Xenbase Hinck,
Beta-catenin: a common target for the regulation of cell adhesion by Wnt-1 and Src signaling pathways.
1994,
Pubmed Huber,
Nuclear localization of beta-catenin by interaction with transcription factor LEF-1.
1996,
Pubmed
,
Xenbase Hülsken,
E-cadherin and APC compete for the interaction with beta-catenin and the cytoskeleton.
1994,
Pubmed Inomata,
Alteration of beta-catenin expression in colonic epithelial cells of familial adenomatous polyposis patients.
1996,
Pubmed Joslyn,
Identification of deletion mutations and three new genes at the familial polyposis locus.
1991,
Pubmed Karnovsky,
Anterior axis duplication in Xenopus induced by the over-expression of the cadherin-binding protein plakoglobin.
1995,
Pubmed
,
Xenbase Kinzler,
Identification of FAP locus genes from chromosome 5q21.
1991,
Pubmed Klingensmith,
Signaling by wingless in Drosophila.
1994,
Pubmed Lemaire,
Expression cloning of Siamois, a Xenopus homeobox gene expressed in dorsal-vegetal cells of blastulae and able to induce a complete secondary axis.
1995,
Pubmed
,
Xenbase Matsumine,
Binding of APC to the human homolog of the Drosophila discs large tumor suppressor protein.
1996,
Pubmed McCrea,
Induction of a secondary body axis in Xenopus by antibodies to beta-catenin.
1993,
Pubmed
,
Xenbase Miller,
Signal transduction through beta-catenin and specification of cell fate during embryogenesis.
1996,
Pubmed Molenaar,
XTcf-3 transcription factor mediates beta-catenin-induced axis formation in Xenopus embryos.
1996,
Pubmed
,
Xenbase Morin,
Apoptosis and APC in colorectal tumorigenesis.
1996,
Pubmed Munemitsu,
The APC gene product associates with microtubules in vivo and promotes their assembly in vitro.
1994,
Pubmed Munemitsu,
Regulation of intracellular beta-catenin levels by the adenomatous polyposis coli (APC) tumor-suppressor protein.
1995,
Pubmed Näthke,
The adenomatous polyposis coli tumor suppressor protein localizes to plasma membrane sites involved in active cell migration.
1996,
Pubmed Nishisho,
Mutations of chromosome 5q21 genes in FAP and colorectal cancer patients.
1991,
Pubmed Nusse,
Wnt genes.
1992,
Pubmed Oshima,
Loss of Apc heterozygosity and abnormal tissue building in nascent intestinal polyps in mice carrying a truncated Apc gene.
1995,
Pubmed Oshima,
Evidence against dominant negative mechanisms of intestinal polyp formation by Apc gene mutations.
1995,
Pubmed Peifer,
Regulating cell proliferation: as easy as APC.
1996,
Pubmed Peifer,
Cell adhesion and signal transduction: the Armadillo connection.
1995,
Pubmed Pierce,
Regulation of Spemann organizer formation by the intracellular kinase Xgsk-3.
1995,
Pubmed
,
Xenbase Polakis,
Mutations in the APC gene and their implications for protein structure and function.
1995,
Pubmed Powell,
APC mutations occur early during colorectal tumorigenesis.
1992,
Pubmed Riggleman,
Spatial expression of the Drosophila segment polarity gene armadillo is posttranscriptionally regulated by wingless.
1990,
Pubmed Rubinfeld,
Association of the APC gene product with beta-catenin.
1993,
Pubmed Rubinfeld,
Binding of GSK3beta to the APC-beta-catenin complex and regulation of complex assembly.
1996,
Pubmed Rubinfeld,
The APC protein and E-cadherin form similar but independent complexes with alpha-catenin, beta-catenin, and plakoglobin.
1995,
Pubmed Rupp,
Xenopus embryos regulate the nuclear localization of XMyoD.
1994,
Pubmed
,
Xenbase Schneider,
Beta-catenin translocation into nuclei demarcates the dorsalizing centers in frog and fish embryos.
1996,
Pubmed
,
Xenbase Smith,
Wild-type but not mutant APC associates with the microtubule cytoskeleton.
1994,
Pubmed Smith,
The APC gene product in normal and tumor cells.
1993,
Pubmed Sokol,
Dorsalizing and neuralizing properties of Xdsh, a maternally expressed Xenopus homolog of dishevelled.
1995,
Pubmed
,
Xenbase Sokol,
Injected Wnt RNA induces a complete body axis in Xenopus embryos.
1991,
Pubmed
,
Xenbase Su,
APC binds to the novel protein EB1.
1995,
Pubmed Su,
Association of the APC tumor suppressor protein with catenins.
1993,
Pubmed Turner,
Expression of achaete-scute homolog 3 in Xenopus embryos converts ectodermal cells to a neural fate.
1994,
Pubmed
,
Xenbase van Leeuwen,
Biological activity of soluble wingless protein in cultured Drosophila imaginal disc cells.
1994,
Pubmed Whitehead,
Expression cloning of oncogenes by retroviral transfer of cDNA libraries.
1995,
Pubmed Yost,
The axis-inducing activity, stability, and subcellular distribution of beta-catenin is regulated in Xenopus embryos by glycogen synthase kinase 3.
1996,
Pubmed
,
Xenbase