XB-ART-1696
Development
2005 Jul 01;13214:3267-79. doi: 10.1242/dev.01905.
Show Gene links
Show Anatomy links
Cooperative requirement of the Gli proteins in neurogenesis.
Nguyen V, Chokas AL, Stecca B, Ruiz i Altaba A.
???displayArticle.abstract???
The Gli proteins are critical components of multiple processes in development, homeostasis and disease, including neurogenesis and tumorigenesis. However, it is unclear how the Gli code, the sum of their combinatorial positive and negative functions, dictates cell fate and behavior. Using an antisense approach to knockdown gene function in vivo, we find that each of the three Gli proteins is required for the induction of all primary neurons in the amphibian neural plate and regulates the bHLH/Notch neurogenic cascade. Analyses of endogenous Gli function in Gli-mediated neurogenesis and tumorigenesis, and in animal cap assays, reveal specific requirements that are context specific. Nuclear colocalization and binding studies suggest the formation of complexes, with the first two zinc fingers of the Gli five zinc-finger domain acting as a protein-protein interaction site. The Gli proteins therefore appear to form a dynamic physical network that underlies cooperative function, greatly extending the combinatorial possibilities of the Gli code, which may be further fine-tuned in cell fate specification by co-factor function.
???displayArticle.pubmedLink??? 15983404
???displayArticle.pmcLink??? PMC1405824
???displayArticle.link??? Development
???displayArticle.grants??? [+]
R01 NS037352-08 NINDS NIH HHS
Species referenced: Xenopus laevis
Genes referenced: ascl2 foxa4 gal.2 gli1 gli2 gli3 myc myt1 neurod1 neurog1 runx1 shh snai1 snai2 sox3 tbx2 tubb2b zic2
???displayArticle.antibodies??? Myc Ab6
???displayArticle.morpholinos??? gli1 MO1 gli2 MO1 gli3 MO1
???attribute.lit??? ???displayArticles.show???
|
|
Fig. 2. Effects of Gli3 in neural plate patterning. Whole-mount in situ hybridizations on stage 14 embryos injected (inj.) with MO-C or MO-3 with probes as indicated on the left side of each panel. The β-gal tracer is red except in Pintallavis-MO-3 and the BrdU panels, in which it is blue. Arrows indicate the inhibition of Gli1, Xash3, XMyt1, Xaml, Slug and Snail expressions. Double-headed arrows indicate the size of the neural plate assessed by Sox3 expression. BrdU incorporation in stage 14 embryos injected with MO-3 is shown in brown. A high magnification panel (bottom right) shows BrdU incorporation in the neural plate of a unlilaterally injected MO-3+lacZ embryo. |
|
|
Fig. 3. Gli1, Gli2 and Gli3 are required for ectopic neurogenesis by activated neurogenic pathways. (Left panels) N-tubulin expression (purple) on stage 14-15 embryos co-injected (inj.) with Ngn1, NeuroD or Delta1Stu and MO-C or MO-3, as indicated. Arrows indicate ectopic neuronal differentiation caused by Ngn1, NeuroD or Delta1Stu. Panels show dorsal views and the β-gal injection tracer is in red/pink for Delta1Stu+MO-3. (Right panel) Lateral views of injected embryos at stage 13 showing the β-gal injection tracer in light blue. Ectopic neurogenesis as determined by N-tubulin expression (purple, arrow) is only detected after injection of 1ng Ngn1a RNA plus MO-C, but not after co-injection of Ngn1a plus MO-1 or MO-2. Dorsal side is upwards, anterior towards the right. |
|
|
Fig. 4. Gli-induced neurogenesis requires endogenous Gli function. (A,C) N-tubulin expression on stage 14 embryos co-injected (inj.) with Gli1 or human GLI1 and each MO. Arrows indicate ectopic neuronal differentiation. The β-gal tracer is red. (B,D) Percentage change of primary neurons: motoneurons (M), interneurons (I), sensory neurons (S) and total neurons (T) in stage 14 embryos injected with Gli1 (B) or human GLI1 (D) and each MO. Neurons were counted in the embryos that showed a phenotype. The percentage of each cell type was calculated by dividing the number of neurons on the injected side by the number of neurons on the control side. The statistical analysis was performed using Student's t-test. Error bars are s.e.m. |
|
|
Fig. 1. Primary neurogenesis requires Gli1, Gli2 and Gli3. (A) PAGE analyses of in vitro transcription/translation of Gli1, Gli2 and Gli3 cDNAs mixed with 1 μM of each MO. (B) Percentage of reduction of N-tubulin+ primary neurons: motoneurons (M), interneurons (I), sensory neurons (S) and total neurons (T) in stage 14 embryos injected with each MO. Neurons were counted in the embryos with reduced N-tubulin expression. The percentage of each cell type was calculated by dividing the number of neurons on the injected side by the number of neurons on the control side. The statistical analysis was performed using Student's t-test. Error bars are s.e.m. (C-H) Examples of N-tubulin expression on stage 14 embryos injected (inj.) with MO-1 (C), MO-2 (D), MO-3 (E,G), MO-C (F) and MO-3 plus GLI3 RNA (H), the latter showing phenotypic rescue. The β-gal tracer is red. |
|
|
Fig. 5. GLI1-induced tumorigenesis requires endogenous Gli1 and Gli3 function. (A) Tadpoles injected with human GLI1 and each MO. Arrows show tumors in tadpoles injected with GLI1 and MO-C or MO-2. (B) Sets of tadpoles injected with GLI1 and MO-C or MO-3 showing varying overall deformities present in tumor-bearing GLI1+MO-C-injected embryos but absent in GLI1+MO-3-injected siblings. The β-gal tracer is blue. |
|
|
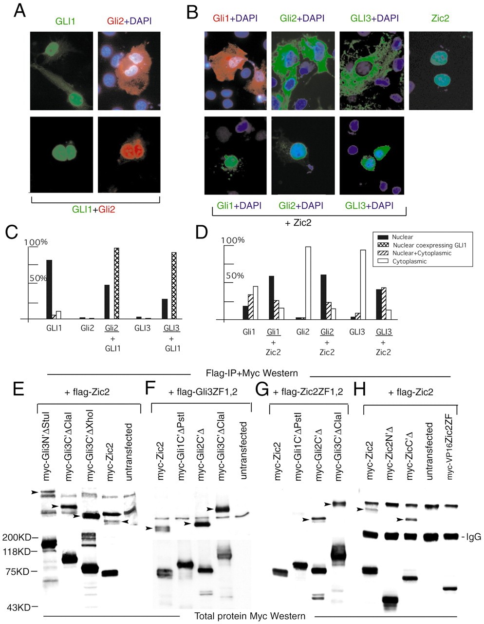
Fig. 7. Cooperative effects and physical interactions within the Gli superfamily. (A) (Top left) Human GLI1 is nuclear in transfected COS cells, here detected with specific polyclonal anti-human GLI antibodies (Lee et al., 1997). (Top right) Myc-tagged Gli2 is cytoplasmic. (Bottom left) Co-expression of GLI1 and Gli2 results in nuclear localization of Gli2 (bottom right). (B) (Top panels) Expression of Myc-tagged frog Gli1, Myc-tagged-Gli2, Myc-tagged GLI3 and FLAG-tagged Zic2 in COS cells. (Bottom panels) Co-expression with Zic2 forces the Gli1, Gli2 and GLI3 cytoplasmic proteins into the nucleus. DAPI staining highlights nuclei (blue). The color of the font indicates the protein visualized by immunostaining. (C,D) Quantification of the subcellular compartmentalization of Gli proteins when transfected alone versus co-transfection with human GLI1 (C), and when transfected alone versus co-transfection with Zic2 (D). (C) Only nuclear values are given for co-transfection of Gli2 and GLI1 and for GLI3 and GLI1. (E-H) (Top panels) Immunoprecipitation of Flag-tagged proteins with anti-FLAG Ab as labeled, followed by western blotting with anti-Myc Ab. Arrowheads indicate the immunoprecipitated species. (Bottom panels) Corresponding western analysis of total Myc-protein input from transfected COS cells as labeled. The horizontal alignment of bottom panels corresponds to the molecular weight markers on the left. |
|
|
gli1.1 (GLI family zinc finger 1, gene 1) gene expression in Xenopus laevis embryo via in situ hybridization, NF stage 14, dorsal view, anterior top. |
|
|
gli2 (GLI family zinc finger 2) gene expression in Xenopus laevis embryo via in situ hybridization, NF stage 17, dorsal view, anterior top. |
|
|
gli3 (GLI family zinc finger 3) gene expression in Xenopus laevis embryo via in situ hybridization, NF stage 17, dorsal view, anterior top. |
|
|
runx1 (RUNX family transcription factor 1) gene expression in Xenopus laevis embryo, assayed via in situ hybridization, NF stage 17, dorsal view, anterior left. |
|
|
ascl2 ( achaete-scute family bHLH transcription factor 2 ) gene expression in Xenopus laevis embryo, assayed via in situ hybridization, NF stage 14, dorsal view, anterior up. |
References [+] :
Agren,
Expression of the PTCH1 tumor suppressor gene is regulated by alternative promoters and a single functional Gli-binding site.
2004, Pubmed
Agren, Expression of the PTCH1 tumor suppressor gene is regulated by alternative promoters and a single functional Gli-binding site. 2004, Pubmed
Aza-Blanc, Proteolysis that is inhibited by hedgehog targets Cubitus interruptus protein to the nucleus and converts it to a repressor. 1997, Pubmed
Aza-Blanc, Expression of the vertebrate Gli proteins in Drosophila reveals a distribution of activator and repressor activities. 2000, Pubmed
Bai, Gli2, but not Gli1, is required for initial Shh signaling and ectopic activation of the Shh pathway. 2002, Pubmed
Bai, All mouse ventral spinal cord patterning by hedgehog is Gli dependent and involves an activator function of Gli3. 2004, Pubmed
Bai, Gli1 can rescue the in vivo function of Gli2. 2001, Pubmed , Xenbase
Balak, Neural cell adhesion molecule expression in Xenopus embryos. 1987, Pubmed , Xenbase
Bellefroid, X-MyT1, a Xenopus C2HC-type zinc finger protein with a regulatory function in neuronal differentiation. 1996, Pubmed , Xenbase
Belloni, Identification of Sonic hedgehog as a candidate gene responsible for holoprosencephaly. 1996, Pubmed
Brewster, Gli2 functions in FGF signaling during antero-posterior patterning. 2000, Pubmed , Xenbase
Brewster, Gli/Zic factors pattern the neural plate by defining domains of cell differentiation. 1998, Pubmed , Xenbase
Briscoe, A homeodomain protein code specifies progenitor cell identity and neuronal fate in the ventral neural tube. 2000, Pubmed
Chen, Direct interaction with Hoxd proteins reverses Gli3-repressor function to promote digit formation downstream of Shh. 2004, Pubmed
Chiang, Cyclopia and defective axial patterning in mice lacking Sonic hedgehog gene function. 1996, Pubmed
Chitnis, Sensitivity of proneural genes to lateral inhibition affects the pattern of primary neurons in Xenopus embryos. 1996, Pubmed , Xenbase
Chitnis, Primary neurogenesis in Xenopus embryos regulated by a homologue of the Drosophila neurogenic gene Delta. 1995, Pubmed , Xenbase
Chitnis, Neural induction and neurogenesis in amphibian embryos. 1995, Pubmed , Xenbase
Dahmane, The Sonic Hedgehog-Gli pathway regulates dorsal brain growth and tumorigenesis. 2001, Pubmed
Dahmane, Activation of the transcription factor Gli1 and the Sonic hedgehog signalling pathway in skin tumours. 1997, Pubmed , Xenbase
Dai, Ski is involved in transcriptional regulation by the repressor and full-length forms of Gli3. 2002, Pubmed
Ding, Diminished Sonic hedgehog signaling and lack of floor plate differentiation in Gli2 mutant mice. 1998, Pubmed , Xenbase
Ding, Mouse suppressor of fused is a negative regulator of sonic hedgehog signaling and alters the subcellular distribution of Gli1. 1999, Pubmed
Dunaeva, Characterization of the physical interaction of Gli proteins with SUFU proteins. 2003, Pubmed
Ferreiro, XASH genes promote neurogenesis in Xenopus embryos. 1994, Pubmed , Xenbase
Franco, Functional association of retinoic acid and hedgehog signaling in Xenopus primary neurogenesis. 1999, Pubmed , Xenbase
Gershon, The homeodomain-containing gene Xdbx inhibits neuronal differentiation in the developing embryo. 2000, Pubmed , Xenbase
Hardcastle, Distinct effects of XBF-1 in regulating the cell cycle inhibitor p27(XIC1) and imparting a neural fate. 2000, Pubmed , Xenbase
Hui, A mouse model of greig cephalopolysyndactyly syndrome: the extra-toesJ mutation contains an intragenic deletion of the Gli3 gene. 1993, Pubmed
Hynes, Control of cell pattern in the neural tube by the zinc finger transcription factor and oncogene Gli-1. 1997, Pubmed
Johnson, Extra-toes: anew mutant gene causing multiple abnormalities in the mouse. 1967, Pubmed
Kang, Gene structure and allelic expression assay of the human GLI3 gene. 1997, Pubmed , Xenbase
Karlstrom, Genetic analysis of zebrafish gli1 and gli2 reveals divergent requirements for gli genes in vertebrate development. 2003, Pubmed , Xenbase
Karlstrom, Comparative synteny cloning of zebrafish you-too: mutations in the Hedgehog target gli2 affect ventral forebrain patterning. 1999, Pubmed
Kintner, Neurogenesis in embryos and in adult neural stem cells. 2002, Pubmed
Koebernick, Molecular cloning and expression analysis of the Hedgehog receptors XPtc1 and XSmo in Xenopus laevis. 2001, Pubmed , Xenbase
Kogerman, Mammalian suppressor-of-fused modulates nuclear-cytoplasmic shuttling of Gli-1. 1999, Pubmed
Koyabu, Physical and functional interactions between Zic and Gli proteins. 2001, Pubmed
Lai, Sonic hedgehog regulates adult neural progenitor proliferation in vitro and in vivo. 2003, Pubmed
Lee, Gli1 is a target of Sonic hedgehog that induces ventral neural tube development. 1997, Pubmed , Xenbase
Lee, Conversion of Xenopus ectoderm into neurons by NeuroD, a basic helix-loop-helix protein. 1995, Pubmed , Xenbase
Litingtung, Specification of ventral neuron types is mediated by an antagonistic interaction between Shh and Gli3. 2000, Pubmed , Xenbase
Liu, Carboxy-terminally truncated Gli3 proteins associate with Smads. 1998, Pubmed , Xenbase
Liu, Cloning and characterization of Xenopus Id4 reveals differing roles for Id genes. 2003, Pubmed , Xenbase
Ma, Identification of neurogenin, a vertebrate neuronal determination gene. 1996, Pubmed , Xenbase
Machold, Sonic hedgehog is required for progenitor cell maintenance in telencephalic stem cell niches. 2003, Pubmed
Mao, Regulation of Gli1 transcriptional activity in the nucleus by Dyrk1. 2002, Pubmed
Matise, Gli2 is required for induction of floor plate and adjacent cells, but not most ventral neurons in the mouse central nervous system. 1998, Pubmed
McDermott, Gli2 and Gli3 have redundant and context-dependent function in skeletal muscle formation. 2005, Pubmed
Méthot, An absolute requirement for Cubitus interruptus in Hedgehog signaling. 2001, Pubmed
Meyer, The amino-terminal region of Gli3 antagonizes the Shh response and acts in dorsoventral fate specification in the developing spinal cord. 2003, Pubmed , Xenbase
Mizugishi, Molecular properties of Zic proteins as transcriptional regulators and their relationship to GLI proteins. 2001, Pubmed , Xenbase
Mullor, Wnt signals are targets and mediators of Gli function. 2001, Pubmed
Nakata, Xenopus Zic family and its role in neural and neural crest development. 1998, Pubmed , Xenbase
Palma, Sonic hedgehog controls stem cell behavior in the postnatal and adult brain. 2005, Pubmed
Palma, Hedgehog-GLI signaling regulates the behavior of cells with stem cell properties in the developing neocortex. 2004, Pubmed
Park, Mouse Gli1 mutants are viable but have defects in SHH signaling in combination with a Gli2 mutation. 2000, Pubmed , Xenbase
Pavletich, Crystal structure of a five-finger GLI-DNA complex: new perspectives on zinc fingers. 1993, Pubmed
Penzel, Characterization and early embryonic expression of a neural specific transcription factor xSOX3 in Xenopus laevis. 1997, Pubmed , Xenbase
Persson, Dorsal-ventral patterning of the spinal cord requires Gli3 transcriptional repressor activity. 2002, Pubmed , Xenbase
Pierani, A sonic hedgehog-independent, retinoid-activated pathway of neurogenesis in the ventral spinal cord. 1999, Pubmed
Radhakrishna, Mutation in GLI3 in postaxial polydactyly type A. 1997, Pubmed , Xenbase
Roessler, Mutations in the human Sonic Hedgehog gene cause holoprosencephaly. 1996, Pubmed
Roessler, Loss-of-function mutations in the human GLI2 gene are associated with pituitary anomalies and holoprosencephaly-like features. 2003, Pubmed , Xenbase
Ruiz i Altaba, The emergent design of the neural tube: prepattern, SHH morphogen and GLI code. 2003, Pubmed
Ruiz i Altaba, Retinoic acid modifies the pattern of cell differentiation in the central nervous system of neurula stage Xenopus embryos. 1991, Pubmed , Xenbase
Ruiz i Altaba, Hedgehog--Gli signaling in brain tumors: stem cells and paradevelopmental programs in cancer. 2004, Pubmed
Ruiz i Altaba, Restrictions to floor plate induction by hedgehog and winged-helix genes in the neural tube of frog embryos. 1995, Pubmed , Xenbase
Ruiz i Altaba, Combinatorial Gli gene function in floor plate and neuronal inductions by Sonic hedgehog. 1998, Pubmed , Xenbase
Ruiz i Altaba, Catching a Gli-mpse of Hedgehog. 1997, Pubmed
Ruiz i Altaba, Gli proteins encode context-dependent positive and negative functions: implications for development and disease. 1999, Pubmed , Xenbase
Ruiz i Altaba, Pintallavis, a gene expressed in the organizer and midline cells of frog embryos: involvement in the development of the neural axis. 1992, Pubmed , Xenbase
Sanchez, Inhibition of prostate cancer proliferation by interference with SONIC HEDGEHOG-GLI1 signaling. 2004, Pubmed
Schimmang, Expression of the zinc finger gene Gli3 is affected in the morphogenetic mouse mutant extra-toes (Xt). 1992, Pubmed
Sharpe, The control of Xenopus embryonic primary neurogenesis is mediated by retinoid signalling in the neurectoderm. 2000, Pubmed , Xenbase
Shin, GLI3 mutations in human disorders mimic Drosophila cubitus interruptus protein functions and localization. 1999, Pubmed , Xenbase
Takabatake, Distinct expression of two types of Xenopus Patched genes during early embryogenesis and hindlimb development. 2000, Pubmed , Xenbase
Thayer, Hedgehog is an early and late mediator of pancreatic cancer tumorigenesis. 2003, Pubmed
Theil, Gli3 is required for Emx gene expression during dorsal telencephalon development. 1999, Pubmed , Xenbase
Tole, Dorsoventral patterning of the telencephalon is disrupted in the mouse mutant extra-toes(J). 2000, Pubmed , Xenbase
Tracey, A Xenopus homologue of aml-1 reveals unexpected patterning mechanisms leading to the formation of embryonic blood. 1998, Pubmed , Xenbase
Tyurina, Zebrafish Gli3 functions as both an activator and a repressor in Hedgehog signaling. 2005, Pubmed
von Mering, Distinct and regulated activities of human Gli proteins in Drosophila. 1999, Pubmed , Xenbase
Vortkamp, GLI3 zinc-finger gene interrupted by translocations in Greig syndrome families. 1991, Pubmed , Xenbase
Wang, Hedgehog-regulated processing of Gli3 produces an anterior/posterior repressor gradient in the developing vertebrate limb. 2000, Pubmed , Xenbase
Watkins, Hedgehog signalling within airway epithelial progenitors and in small-cell lung cancer. 2003, Pubmed
Weiner, Induction of medulloblastomas in mice by sonic hedgehog, independent of Gli1. 2002, Pubmed
Zákány, A dual role for Hox genes in limb anterior-posterior asymmetry. 2004, Pubmed
Zúñiga, Gli3 (Xt) and formin (ld) participate in the positioning of the polarising region and control of posterior limb-bud identity. 1999, Pubmed , Xenbase
