Click here to close
Hello! We notice that you are using Internet Explorer, which is not supported by Xenbase and may cause the site to display incorrectly.
We suggest using a current version of Chrome,
FireFox, or Safari.
???displayArticle.abstract???
Gli-type zinc finger proteins play important regulatory roles in vertebrate and invertebrate embryogenesis. In Xenopus, the Gli-type proteins XGli-3 and XGli-4 are first expressed in earliest stages of mesoderm and neural development. Transient transfection assays reveal that XGli-3 and XGli-4 can function as transcription repressors. Counteracting the Gli-protein repressor activity by ectopic expression of a fusion protein that contains the Gli-zinc finger cluster connected to the E1A activator domain in Xenopus embryos results in specific morphological alterations in the developing somites and in the central nervous system. Altered expression characteristics for a broad set of molecular markers highlighting specific aspects of mesodermal and neural differentiation demonstrate an important role for Gli-type zinc finger proteins in the early mesodermal and neural patterning of Xenopus embryos.
???displayArticle.pubmedLink???
9203143 ???displayArticle.link???Mech Dev
Fig. 1. Structural comparison of Xenopus XGli-3 and Xgli-4. (A) cDNA structure of XGli-3 and Xgli-4. Composite cDNA sequences were generated from
sets of overlapping partial clones as indicated. XGli-3 and XGli-4 cDNAs contain multiple in frame termination sites upstream of the putative initiator
methionine in the 5¢-untranslated region as well as a polyadenylation signal and a poly(A) tail at their 3¢-ends. (B) Protein sequence comparison of XGli-3 and
XGli-4 (EMBL accession numbers are U42461 and U42462, respectively). Boxed regions (1–7) indicate the conserved sequence elements as defined by
Ruppert et al. (1990) from a comparison of the human Gli and Gli-3 protein sequences. ZF denotes the zinc finger domain. Boxed sequence elements A, B
and C denote a set of novel highly conserved sequence elements in vertebrate and invertebrate Gli-type proteins, as defined in this study. Each one of these
contains a perfect copy of a PKA recognition site (Kennely and Krebs, 1991), which is in bold and underlined. Other conserved PKA consensus sequences
within the same structural domain of the vertebrate Gli-type proteins (box 4) are also in bold and underlined.
Fig. 2. Primary sequence conservation in Gli-type and Gli-related proteins from vertebrates and invertebrates. The position of conserved sequence elements
as defined by Ruppert et al. (1990) and in this study are indicated (see also legend of Fig. 1) for different Gli-type proteins. In Gli-related proteins, primary
sequence conservation is restricted to the zinc finger domain.
Fig. 3. Temporal pattern of XGli expression in embryonic development and distribution of XGli-3/XGli-4 mRNA in adult tissue. RT-PCR reactions were
carried out with equal amounts of total RNA preparations from the different embryonic stages and adult tissues (as indicated) with sets of primers specific for
either XGli-3 or XGli-4, and, as a control for RNA integrity, with primers specific for histone H4 mRNA.
Fig. 4. Spatial distribution of XGli-3 and XGli-4 encoding mRNAs in
Xenopus embryos. XGli-3 (AâH) and XGli-4 (IâS) gene transcripts were
detected by whole mount in situ hybridization. XGli-3 is first detected in
the anteriormost portion of the prospective neural plate in stage 12.5
(advanced gastrula) embryos (A). In the process of neurulation this primary
domain of expression is maintained and extends in two lines along
the anterioposterior-axis as the neural tube starts to close (stage 17). Neural
tube stage embryos (stage 20) reveal strong XGli-3 expression in the area
of the prospective brain, as well as weaker expression in the dorsal portion
of the caudal neural tube (AâC). Xenopus tadpoles (stage 34) exhibit XGli-
3-specific signals in forebrain, midbrain and hindbrain, but also in the
branchial arches, which are derived from the cephalic neural crest (D,E).
Within the neural tube, XGli-3 transcripts are restricted to the ventricular
zone (FâH, transverse section at the level fore-, mid- and hindbrain). XGli-
4-specific transcripts are first detected in the involuting mesodermal mantle
of early and late gastrula (stage 11) Xenopus embryos (I). Axial mesoderm
is excluded from the expression domain (J, transverse section). Upon
folding of the neural tube (stage 16/17) a second phase of XGli-4 expression
becomes apparent within the anterior portion of the neuroectoderm,
whereas mesodermal expression appears to be reduced, first on the ventral
side and later on the dorsal side (K, parasagittal section, and L). An area of
strong mesodermal expression becomes concentrated in the posterior portion
of the embryo (M). Late neurula stage (stage 18) Xenopus embryos
start to develop a segmented mesodermal pattern of XGli-4 gene transcription
corresponding to somites formation. Posterior and somitic mesoderm
signals persist in later tailbud stage (stage 25) embryos, which also maintain
XGli-4 expression in the anteriorneuroectoderm (N). In stage 34
tadpole embryos, the somitic staining pattern has become most obvious,
and the posterior mesodermal expression now defines the proliferating tail
tip. XGli-4 signals are also visible in the anterior neural system, i.e. midbrain,
forebrain and, more strongly, the rhombencephalon, as well as in the
branchial arches and in the otic vesicle (O,P). The most anterior portion of
tadpole stage embryos reveals an area of XGli-4 expression that is anterior
to the forebrain and dorsal relative to the cement gland. This area is also
visible in the anteriormost transverse section (Q), and we assume that it
may correspond to the mandibular neural crest. Staining is also very pronounced
in the branchial arch structures (R, transverse section at the level
of the midbrain) as well as in the otic vesicles (S, transverse section at the
level of the hindbrain).
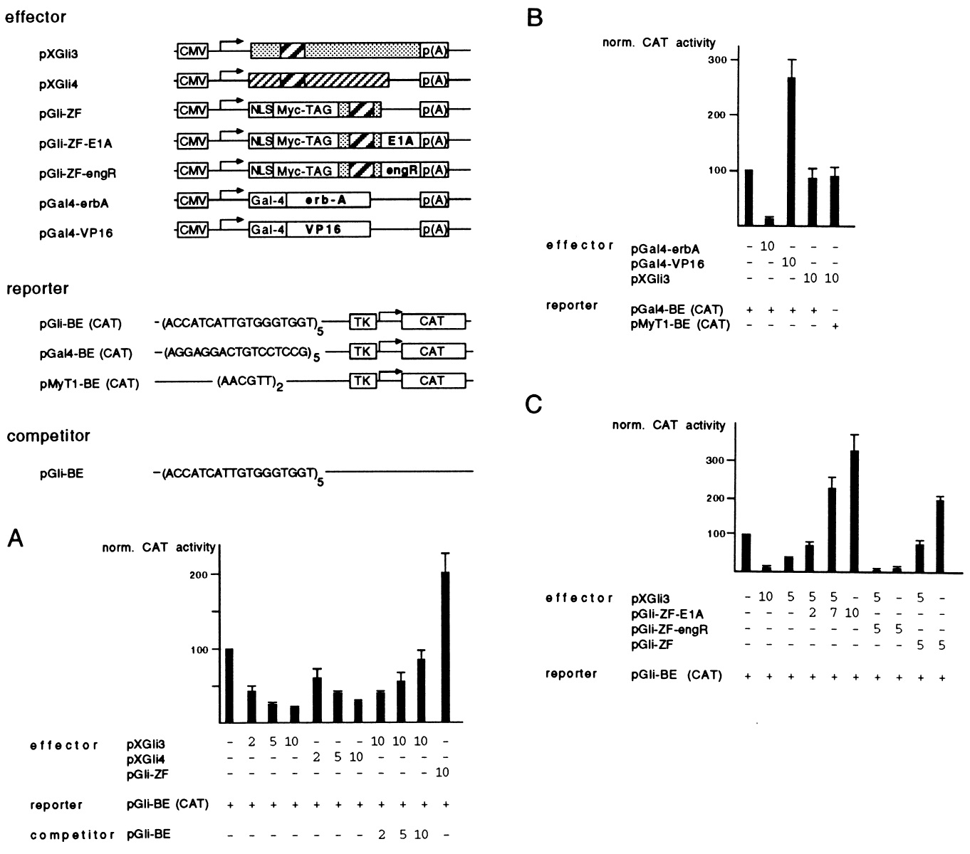
Fig. 5. Xenopus Gli-type proteins function as transcription repressors. Various effector plasmids and combinations hereof were transfected into two different
cell lines (COS-1 and HeLa) and the activity of proteins encoded by these constructs in transcription regulation measured as CAT-activity driven by the
corresponding reporter plasmids. The structure of the various effector and reporter constructs is illustrated schematically in the top left of the figure. The zinc
finger domains are represented by small transversally hachured boxes. The length of the various functional domains combined in these artificial fusion
proteins is not to scale (see Section 4 for details). (A) XGli-3 and XGli-4 function as transcription repressors; the isolated zinc finger cluster stimulates
transcription. The activity of either full-length XGli-3, XGli-4 or the Gli zinc finger cluster was tested on a promoter that contains five copies of the Gli
protein DNA binding element in tandem repeat. XGli-3 and XGli-4 repress basal levels of expression in a dose-dependent manner; the zinc finger cluster
alone mediates a significant stimulation of transcription. Cotransfection of increasing amounts of competitor binding sites with the XGli-3 expression vector
counteracts the repressor activity of Xgli-3. (B) The repressor activity of Xenopus Gli-type proteins is mediated directly via the Gli-recognition elements. A
reporter plasmid that contains multiple Gal4 binding sites is negatively regulated by a fusion protein carrying the Gal4 DNA binding domain connected to the
erb-A repressor domain, and positively regulated by a fusion protein containing the Gal4 DNA binding site connected to the VP16 activator domain. XGli-3
has no effect on this reporter plasmid and similarly no effect on a reporter plasmid that contains binding sites for a different Xenopus zinc finger protein
(XMyT1). (C) The Gli zinc finger cluster alone or connected to the E1A activator domain can counteract repression of transcription by Xenopus Gli-type
proteins. The XGli-3 protein was coexpressed with increasing amounts of the Gli-ZF-E1A fusion protein. Transcription levels from a Gli-binding sitedependent
promoter were stimulated in a dose-dependent manner. The zinc finger cluster alone exhibits an anti-repressor effect similar to the one obtained
with XGli-3. The artificial repressor fusion Gli-ZF-engR leads to increased levels of repression if coinjected with XGli-3.
Fig. 6. Ectopic expression of the Gli-ZF-E1A activator interferes with the
proper development of mesoderm- and neuroectoderm-derived structures
in Xenopus embryos. (A) Representative embryos expressing the different
Xenopus Gli-derived protein variants (as indicated). Microinjection of the
corresponding mRNAs into one cell of a two-cell stage Xenopus embryo
was performed in a mixture with lacZ mRNA in order to identify the
treated cells (injected). Embryos were stained for b-gal activity (sky
blue) and for expression of the pan-neural marker XMyT1 (reddish
brown). Only the injected side is shown. Non-injected sides of embryos
appeared to develop normally. (B) Horizontal section of Gli-ZF-E1A activator-
and Gli-ZF-engR repressor-injected embryos. The b-gal staining in
the injected half of the embryo highlights somitic segmentation. (C)
Expression of different molecular markers for muscle development in
Gli-ZF-E1A activator-injected embryos. MyoD expression or cardiac
actin expression was analyzed by whole mount in situ hybridization (as
indicated). IS is the injected side of the embryo, NIS is the non-injected
side of the same embryo.
Fig. 7. Ectopic expression of the Gli-ZF-E1A activator affects neural differentiation. Xenopus embryos were injected with Gli-ZF-E1A-encoding mRNA at
the two-cell stage and stained for expression of various neural markers (as indicated). NIS is the non-injected side of the embryo, IS is the injected side. Pax-6
expression in early embryos follows eye development. The number of Pax-6-expressing cells is severely reduced in the injected side of neurula stage
embryos. The transverse section is at the level of the eye. cont, for control, is a non-injected embryo. MyT1/N-tub/NeuroD/Delta are molecular markers for
primary neuronal differentiation. MyT1/N-tub/NeuroD expression is severely reduced in the injected half of neurula stage embryos. Transverse sections of
MyT1-stained embryos are at the level of the eye and otic vesicle, respectively (as indicated). Delta mRNA levels are significantly increased in the injected
half of the embryo (as identified by coinjection of lacZ mRNA). Delta-stained embryos are shown from the anterior, dorsal and posterior view, respectively.
Krox-20 gene expression identifies the developing rhombomeres 3 and 5 in the hindbrain area, as well as neural crest cells originating from rhombomere 5.
The transverse section is at the level of rhombomere 5. twi serves as a molecular marker for cephalic neural crest. Gli-ZF-E1A expression maintains the
rhombomeric segmentation of the hindbrain, but inhibits neural crest cell migration and twi expression.