|
Fig. 3. XDal is expressed during Xenopus embryogenesis. (A) RT-PCR analysis of xDal during Xenopus development. Stages are according to Nieukoop and Faber (1967). XDal was expressed maternally, and its expression began to increase at the two-day tadpole stage. UF, unfertilized egg; ODC, ornithine decalboxyrase. RT(-) indicates the RT-PCR without reverse transcription reaction. (Bâ I) Whole-mount in situ hybridization analysis of xDal. (B), (D), (F), (H), and (I) show the results with the antisense probe (AS), whereas (C), (E), and (G) show the results with the sense probe (S) for negative controls. (B, C) Gastrula (Stage 10.5, vegetal view; dorsal is top), (D, E) neurula (Stage 15, dorsal view; anterior is left), (F, G) late tailbud (Stage 30, lateral view; anterior is left), (H) magnified image of the anterior view of neurula. Arrowhead shows intense expression of xDal at the presumptive midbrain region, whereas a square rectangle shows a presumptive forebrain. (I) A magnified image of the head region of tadpole. Several neural tissues express xDal. EV, eye vesicle; OP, olfactory placode; OV, otic vesicle; PP, pharyngeal pouch. D, dorsal; V, ventral; A, anterior; P, posterior. |
|
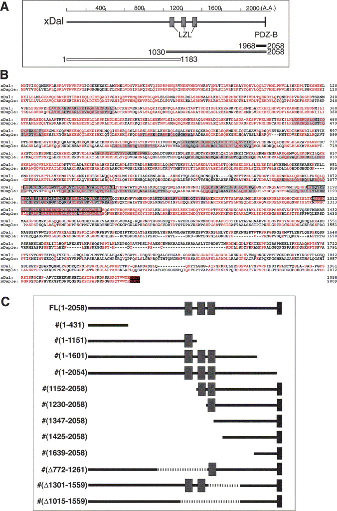
Fig. 1. Structure and amino acid sequence of xDal. (A) Structural features of xDal. The gray boxes and black box represent leucine zipper-like (LZL) regions, which contain at least six leucines, and the PDZ domain-binding (PDZ-B) motif, respectively. The black horizontal line indicates the fragment homologous with mDaple found in the Xenopus EST database. The gray horizontal line represents a fragment isolated by screening the stage-10 Xenopus cDNA library. The white horizontal line represents a fragment isolated by screening the stage-42 Xenopus-specific cDNA library. (B) Alignment of the deduced amino acid sequences of xDal and mDaple. Red characters indicate identical residues in both sequences. The gray boxes represent leucine-heptad repeats, which contain at least four leucines. The black boxes represent the PDZ domain-binding motif. The open boxes represent LZLs (leucine zipper-like region) that contain at least six leucines. (C) Schematic representation of xDal deletion mutants used in this study. The gray boxes represent the leucine zipper-like region. The black boxes represent a putative PDZ-domain-binding motif. The dotted portion of the lines represents a deletion. |
|
Fig. 2. Direct interaction of xDal with xdsh. (A) mycâmDaple (1000 pg; lane 1), 150 pg of mycâxDal #(1â2058) (150 pg; lane 2, 300 pg; lane 3) were injected into embryos and the protein expression was checked by western blotting with an anti-myc antibody. (B) Immunoprecipitation assays were carried out with full-length xDal and several deletion mutants. mRNAs of EGFP-dsh (500 pg; lane 1), mycâxDal #(1â2058) (1 ng; lane 2), EGFP-dsh and mycâxDal #(1â2058) (lane 3), EGFP-dsh and mycâxDal #(1â431) (500 pg; lane 4), EGFP-dsh and mycâxDal #(1152â2058) (500 pg; lane 5), EGFP-dsh and mycâxDal #(1â2054) (1 ng; lane 6), or EGFP-dsh and mycâxDal #(δ1301â1559) (1 ng; lane 7) were injected into the animal pole of two-cell stage embryos. Injected embryos were harvested at stage 12. Whole-embryo lysates were prepared and 3% were analyzed by western blotting with anti-myc (upper column) or anti-GFP (middle column) antibody. The remainder of the lysates were immunoprecipitated with anti-myc antibody and blotted with anti-GFP antibody (lower column). Positive signal was detected following injection with mycâxDal #(1â2058), mycâxDal #(1152â2058) and mycâxDal #(δ1301â1559). |
|
Fig. 4. XDal is a positive regulator of Wnt/β-catenin signaling. (AâE) Dorsal blastomeres of four-cell embryos were injected with 400 pg of EFGP (A), mDaple (C) or xDal mRNA (D), and then embryos were cultured to the tadpole stage. Injection of mDaple caused loss of head formation, but xDal injection did not. (E) These results are shown using the average of the dorso-anterior index (DAI). (F, G) One nanogram of xDal (F) or mDaple (G) was injected into a single ventral blastomere of an eight-cell embryo. Injection with xDal, not mDaple, induced partial secondary axes (arrow). (H) Tailbud embryos injected with xDal (1 ng) into the ventral blastomere were immunostained with a muscle-specific antibody (12/101). Ectopic axis (large arrowhead) and a segmental pattern (small arrow) were seen. (I) Animal caps were excised from embryos injected with xdsh mRNA (500 pg; lane 2), mdaple mRNA (400 pg; lane 3, 200 pg; lane 4) or xDal mRNA (1 ng; lane 5, 500 pg; lane 6). The explants were cultured until control sibling embryos reached stage 9.5, and total RNA was isolated from explants for RT-PCR analysis. Ectopic expression of xdsh or xDal, but not mDaple, induced expression of both siamois and Xnr-3. |
|
Fig. 5. Different effects of xDal and mDaple on xdsh activity. (AâE) Synergistic induction of secondary axes by co-injection with xDal mRNA and xdsh mRNA. xdsh mRNA (50 pg; A), xDal mRNA (500 pg; B), xdsh and xDal, or xdsh and mDaple (50 pg and 1000 pg; D) were injected into a ventral blastomere at the four-cell stage. Injection with xdsh mRNA or xDal mRNA alone did not induce any secondary axes, whereas co-injection of xDal mRNA and xdsh mRNA induced secondary axes (arrow). Co-injection with mDaple did not induce the secondary axis. These results are shown in the graph (E). The open bars indicate the percentages of induction of incomplete secondary axis with no head. (F) RT-PCR assay to examine positive activity of xDal for xdsh. Xdsh (50 pg, lane2), xdsh and xDal (50 and 250 pg, lane 3; 50 and 500 pg, lane 4), xdsh and mDaple (50 and 500 pg, lane 5) were injected into the animal pole of four-cell embryos. At stage 8.5, animal caps were dissected, and then harvested at stage 10. When a low dose of xdsh was injected, siamois expression was not induced. On the other hand, co-injection with xdsh and xDal synergistically induced siamois expression. Xnr-3 expression was enhanced by xDal, but mDaple inhibited it. (GâK) xDal showed no inhibitory activity for xdsh. When a high dose of xdsh (500 pg) was injected into a ventral blastomere, complete secondary axis was induced (G). Co-injection with mDaple inhibited this ectopic axis formation (H). Conversely, co-injection with xDal retained secondary axis formation (I, J). This result was indicated by the graph. The filled bars indicate the percentages of complete secondary axis formation containing the head structure. (L) XDal and mDaple effects for embryos injected with high doses of xdsh were examined by RT-PCR. Injection with 500 pg of xdsh effectively induced expression of both siamois and Xnr-3 (lane 2). Co-injection with 250 pg of mDaple inhibited expression of both siamosis and Xnr-3 (lane 3), but xDal, even 500 pg, did not inhibit expression of these genes (lanes 4 and 5). |
|
Fig. 6. Superficial defects induced by injection with xDalMO. (A) Inhibition of xDalMO for xDal translation was examined. XDal (UTR-1293)âmyc, which contains the sequence for xDalMO, was co-injected with 40 ng of standard control MO (lane 3) or xDalMO (10 ng, lane 4; 20 ng, lane 5) into embryos. These embryos were harvested at stage 12, and western blot analysis was performed with an anti-myc antibody (column 1). Anti-α-tubulin antibody (column 2) was also used as a quantitative control. When 20 ng of xDalMO was co-injected with xDal (UTR-1293)âmyc, xDal translation was effectively suppressed (lanes 2â5). In contrast, xDalMO did not inhibit mycâxDal, which contains no sequence for xDalMO (lanes 6 and 7). (B, C) Superficial phenotypes of the embryos injected with xDalMO (B) or xDalMO and 500 pg of xDal mRNA (C) into dorsal blastomeres of four-cell embryos. When xdalMO was injected, short axis and weak head defect was observed (B). Co-injection with xDal mRNA completely rescued both phenotypes (C). (DâF) xDalMO inhibited xdsh-induced secondary axis formation. Xdsh (500 pg, D), xdsh and xDalMO (500 pg and 20 ng, E; 500 pg and 40 ng, F) were injected into a ventro-vegetal portion of the embryo. When xDalMO was co-injected, secondary axis formation by xdsh was almost completely suppressed (F). (GâI) Co-injection assay with β-catenin and xDalMO. β-Catenin (500 pg, G) or β-catenin and xDalMO (500 pg and 20 ng, H; 500 pg and 40 ng, I) were injected into a ventro-vegetal portion of the embryo. Co-injection with β-catenin and xDalMO still showed complete secondary axis (I). (J) These results are shown by two graphs. The percentage of incomplete axis and complete axis formation is shown by open and filled bars, respectively. |
|
Fig. 7. XDal is a potent activator of the JNK pathway. (AâF) Dorsal blastomeres of four-cell embryos were injected with EGFP mRNA (1 ng; A, B), xDal mRNA (1 ng; C, D), mDaple mRNA (200 pg; E) or xStbm mRNA (400 pg; F), and the embryos were cultured to the tadpole stage. These embryos were examined at the neurula-stage (A, C) or tadpole-stage (B, DâF). Embryos injected with EGFP mRNA (1 ng) were used as controls. Injection with xDal mRNA (C, D), mDaple (E) and the PCP gene, xStbm (F), results in gastrulation-defective phenotypes. (G) Gastrulation-defective phenotypes were caused in a dose-dependent manner. (HâJ) Activin-dependent animal cap elongation assay. A 1 ng dose of xDal mRNA was injected (J), then animal caps were dissected at stage 8.5, treated with activin (I, J), and harvested at stage 17. XDal blocked the activin-induced elongation of animal cap explants (J). (K) Induction of mesodermal markers in animal caps by activin was observed by RT-PCR. Lane 1, uninjected and untreated animal caps. Lane 2, uninjected and activin-treated animal caps. Lane 3, xDal mRNA-injected and activin-treated animal caps. xDal did not affect expression of any of the markers (lane 3). Bra, brachyury; Chd, chordin; Gsc, goosecoid. (L) Enhancement of c-jun phosphorylation by xDal. C-jun mRNA (200 pg) was co-injected with xFrizzled-7 mRNA (500 pg; lane 2) or xDal mRNA (1 ng; lane 3), and western blotting was performed using an anti-phosphorylated c-jun antibody (P-c-Jun; column 1) or anti c-jun antibody (c-jun; column 2). XDal enhanced the phosphorylation level of both c-jun (lane 2) and xFz-7 (lane 3). |
|
Fig. 8. Both the leucine zipper-like regions (LZL) and the putative PDZ-domain-binding motif are required for xDal function. (AâX) A single ventral blastomere or both dorsal blastomeres of four-cell embryos were injected with mRNA (1 ng). Dorsal or ventral injection of xDal deletion-mutant mRNA: #(1â1151), #(1â1601), #(1â2054), #(1230â2058), #(1347â2058), #(1425â2058), #(1639â2058), or #(δ1015â1559), did not induce partial secondary axes or gastrulation-defective phenotypes. The other deletion mutants, which had greater than one LZL and a putative PDZ-domain-binding motif; #(1152â2058), #(1230â2058), #(δ771â1261), and #(δ1301â1559) had xDal activity. (Y) The above experiments are summarized in the graph. Black and gray bars indicate the frequency of axial formation defects. The black bars indicate severely deformed phenotypes that have open blastopores. The gray bars show mildly deformed phenotypes that have a shorter axis. Blue bars indicate the frequency of partial secondary axis formation. |
|
ccdc88c (coiled-coil domain containing 88C) gene expression in Xenopus laevis embryo, assayed via in situ hybridization, NF stage 18, dorsal view, anterior left.
|
|
ccdc88c (coiled-coil domain containing 88C)gene expression in Xenopus laevis embryo, assayed via in situ hybridization, NF stage 28, lateral view, anterior left, dorsal up. |
|
ccdc88c (coiled-coil domain containing 88C) gene expression in Xenopus laevis embryo, assayed via in situ hybridization, NF stage18, dorsal view, anterior neural plate region, anterior down. |