Click here to close
Hello! We notice that you are using Internet Explorer, which is not supported by Xenbase and may cause the site to display incorrectly.
We suggest using a current version of Chrome,
FireFox, or Safari.
???displayArticle.abstract???
Intracellular Ca2+ is released from intracellular stores in the endoplasmic reticulum (ER) in response to the second messenger inositol (1,4,5) trisphosphate (InsP3) [1,2]. Then, a poorly understood cellular mechanism, termed capacitative Ca2+ entry, is activated [3,4]; this permits Ca2+ to enter cells through Ca(2+)-selective Ca(2+)-release-activated ion channels [5,6] as well as through less selective store-operated channels [7]. The level of stored Ca2+ is sensed by Ca(2+)-permeant channels in the plasma membrane, but the identity of these channels, and the link between them and Ca2+ stores, remain unknown. It has been argued that either a diffusible second messenger (Ca2+ influx factor; CIF) [8] or a physical link [9,10] connects the ER Ca(2+)-release channel and store-operated channels; strong evidence for either mechanism is lacking, however [7,10]. Petersen and Berridge [11] showed that activation of the lysophosphatidic acid receptor in a restricted region of the oocyte membrane results in stimulation of Ca2+ influx only in that region, and concluded that a diffusible messenger was unlikely. To investigate the relationship between ER stores and Ca2+ influx, we used centrifugation to redistribute into specific layers the organelles inside intact Xenopus laevis oocytes, and used laser scanning confocal microscopy with the two-photon technique to 'uncage' InsP3 while recording intracellular Ca2+ concentration. Ca2+ release was localized to the stratified ER layer and Ca2+ entry to regions of the membrane directly adjacent to this layer. We conclude that Ca2+ depletion and entry colocalize to the ER and that the mechanism linking Ca2+ stores to Ca2+ entry is similarly locally constrained.
Figure 1. The stratified oocyte. (a) Normal (top) and stratified (bottom) oocytes (of ∼ 1 mm diameter) are shown, with the lipid (L), endoplasmic reticulum (ER), mitochondrial (M) and yolk (Y) layers of the stratified oocyte indicated. Transmission electron micrographs through (b) the ER and (c) the mitochondrial layers. The scale bar represents 500 nm.
Figure 2. Localization of Ca2+ release in the stratified oocyte. (a–d) Two-photon uncaging of InsP3 (at sites labeled with arrows) in sequential layers of the stratified oocyte. Maximal uncaging in (a) lipid, (b) ER, (c) mitochondrial, (d) and yolk layers. (e) A schematic of the layers of the stratified oocyte (labeled as in Figure 1) and a color-coded bar of [Ca2+]i. Note that a significant Ca2+ increase (red spot) is measured only in the ER layer (b). (f) Time course of InsP3-induced Ca2+ release. The image interval is 1.4 s and the scale bar is 100 μm. (g) Time course of the [Ca2+]i oscillations in the ER layer resulting from the uncaging of InsP3 throughout the layer by the UV-raster scan (purple line). (h) Time course of the propagation of a Ca2+ wave along the ER layer elicited by UV-raster scan uncaging of InsP3. (i) Time course of the propagation and annihilation of two waves generated at opposite ends of the ER layer.
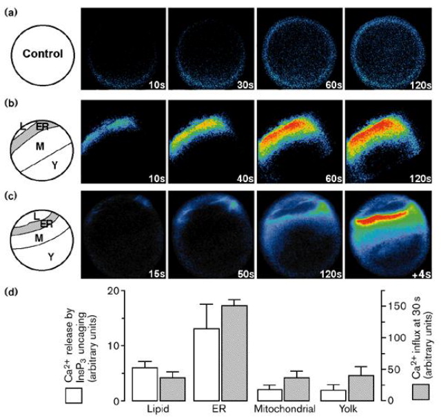
Figure 3. (a–c) Comparison of store-dependent Ca2+ influx in normal and stratified oocytes. A schematic of each oocyte (labeled as in Figure 1) is shown alongside a time course of the increase of [Ca2+]i (color-coded as in Figure 2) upon re-addition of external Ca2+ (10 mM) to the bath (at time zero). (a) Control thapsigargin-treated oocyte. Confocal gain and oocyte position was optimized to the most sensitive level for Ca2+ detection. (b) Stratified thapsigargin-treated oocyte. (c) Stratified InsP3-treated oocyte: the ER in the oocyte was depleted of Ca2+ by repetitive uncaging of InsP3 using UV-laser photoactivation in the absence of extracellular Ca2+. After [Ca2+]i changes were no longer observed (15 s), readdition of Ca2+ to the extracellular medium produced an increase in [Ca2+]i that once again colocalized with the ER (50–120 s). Subsequent photorelease of InsP3, 4 s after uncaging, demonstrated that the stores had refilled and regained the ability to release Ca2+ (+ 4 s). (d) Fluorescence increase was used to quantitate both the Ca2+ influx 30 s after Ca2+ re-addition (shaded bars) in different layers of the stratified, store-depleted (thapsigargin-treated) oocyte and the relative levels of InsP3-induced Ca2+ release (open bars) within different layers of undepleted, stratified oocytes.