XB-ART-1497
J Gen Physiol
2005 Sep 01;1263:227-41. doi: 10.1085/jgp.200509321.
Show Gene links
Show Anatomy links
The NH2 terminus of RCK1 domain regulates Ca2+-dependent BK(Ca) channel gating.
Krishnamoorthy G, Shi J, Sept D, Cui J.
???displayArticle.abstract???
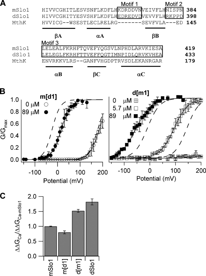
Large conductance, voltage- and Ca2+-activated K+ (BK(Ca)) channels regulate blood vessel tone, synaptic transmission, and hearing owing to dual activation by membrane depolarization and intracellular Ca2+. Similar to an archeon Ca2+-activated K+ channel, MthK, each of four alpha subunits of BK(Ca) may contain two cytosolic RCK domains and eight of which may form a gating ring. The structure of the MthK channel suggests that the RCK domains reorient with one another upon Ca2+ binding to change the gating ring conformation and open the activation gate. Here we report that the conformational changes of the NH2 terminus of RCK1 (AC region) modulate BK(Ca) gating. Such modulation depends on Ca2+ occupancy and activation states, but is not directly related to the Ca2+ binding sites. These results demonstrate that AC region is important in the allosteric coupling between Ca2+ binding and channel opening. Thus, the conformational changes of the AC region within each RCK domain is likely to be an important step in addition to the reorientation of RCK domains leading to the opening of the BK(Ca) activation gate. Our observations are consistent with a mechanism for Ca2+-dependent activation of BK(Ca) channels such that the AC region inhibits channel activation when the channel is at the closed state in the absence of Ca2+; Ca2+ binding and depolarization relieve this inhibition.
???displayArticle.pubmedLink??? 16103277
???displayArticle.pmcLink??? PMC2266574
???displayArticle.link??? J Gen Physiol
???displayArticle.grants??? [+]
Species referenced: Xenopus laevis
Genes referenced: tbx2 trim9
???attribute.lit??? ???displayArticles.show???
References [+] :
Adelman,
Calcium-activated potassium channels expressed from cloned complementary DNAs.
1992, Pubmed,
Xenbase
Adelman, Calcium-activated potassium channels expressed from cloned complementary DNAs. 1992, Pubmed , Xenbase
Ahluwalia, The large-conductance Ca2+-activated K+ channel is essential for innate immunity. 2004, Pubmed
Armstrong, Voltage-gated K channels. 2003, Pubmed
Atkinson, A component of calcium-activated potassium channels encoded by the Drosophila slo locus. 1991, Pubmed
Bao, Mapping the BKCa channel's "Ca2+ bowl": side-chains essential for Ca2+ sensing. 2004, Pubmed , Xenbase
Bao, Elimination of the BK(Ca) channel's high-affinity Ca(2+) sensitivity. 2002, Pubmed , Xenbase
Bian, Ca2+-binding activity of a COOH-terminal fragment of the Drosophila BK channel involved in Ca2+-dependent activation. 2001, Pubmed
Braun, Contribution of potential EF hand motifs to the calcium-dependent gating of a mouse brain large conductance, calcium-sensitive K(+) channel. 2001, Pubmed
Brenner, Vasoregulation by the beta1 subunit of the calcium-activated potassium channel. 2000, Pubmed
Butler, mSlo, a complex mouse gene encoding "maxi" calcium-activated potassium channels. 1993, Pubmed , Xenbase
Cox, Allosteric gating of a large conductance Ca-activated K+ channel. 1997, Pubmed , Xenbase
Cox, Role of the beta1 subunit in large-conductance Ca(2+)-activated K(+) channel gating energetics. Mechanisms of enhanced Ca(2+) sensitivity. 2000, Pubmed , Xenbase
Cui, Allosteric linkage between voltage and Ca(2+)-dependent activation of BK-type mslo1 K(+) channels. 2000, Pubmed
Cui, Intrinsic voltage dependence and Ca2+ regulation of mslo large conductance Ca-activated K+ channels. 1997, Pubmed , Xenbase
Doyle, The structure of the potassium channel: molecular basis of K+ conduction and selectivity. 1998, Pubmed
Du, Calcium-sensitive potassium channelopathy in human epilepsy and paroxysmal movement disorder. 2005, Pubmed , Xenbase
Duncan, Variation in large-conductance, calcium-activated potassium channels from hair cells along the chicken basilar papilla. 2003, Pubmed
Fettiplace, Mechanisms of hair cell tuning. 1999, Pubmed
Horrigan, Coupling between voltage sensor activation, Ca2+ binding and channel opening in large conductance (BK) potassium channels. 2002, Pubmed , Xenbase
Hu, Participation of the S4 voltage sensor in the Mg2+-dependent activation of large conductance (BK) K+ channels. 2003, Pubmed
Hudspeth, Kinetic analysis of voltage- and ion-dependent conductances in saccular hair cells of the bull-frog, Rana catesbeiana. 1988, Pubmed
Hudspeth, A model for electrical resonance and frequency tuning in saccular hair cells of the bull-frog, Rana catesbeiana. 1988, Pubmed
Humphrey, VMD: visual molecular dynamics. 1996, Pubmed
Jacobson, A hierarchical approach to all-atom protein loop prediction. 2004, Pubmed
Jiang, Crystal structure and mechanism of a calcium-gated potassium channel. 2002, Pubmed
Jiang, Structure of the RCK domain from the E. coli K+ channel and demonstration of its presence in the human BK channel. 2001, Pubmed , Xenbase
Jiang, The open pore conformation of potassium channels. 2002, Pubmed
Jiang, X-ray structure of a voltage-dependent K+ channel. 2003, Pubmed
Kuo, Crystal structure of the potassium channel KirBac1.1 in the closed state. 2003, Pubmed
Liu, Gated access to the pore of a voltage-dependent K+ channel. 1997, Pubmed
Magleby, Gating mechanism of BK (Slo1) channels: so near, yet so far. 2003, Pubmed
Marty, Ca-dependent K channels with large unitary conductance in chromaffin cell membranes. 1981, Pubmed
McManus, Accounting for the Ca(2+)-dependent kinetics of single large-conductance Ca(2+)-activated K+ channels in rat skeletal muscle. 1991, Pubmed
Moczydlowski, Gating kinetics of Ca2+-activated K+ channels from rat muscle incorporated into planar lipid bilayers. Evidence for two voltage-dependent Ca2+ binding reactions. 1983, Pubmed
Moss, Ca2+-dependent gating mechanisms for dSlo, a large-conductance Ca2+-activated K+ (BK) channel. 1999, Pubmed , Xenbase
Nelson, Relaxation of arterial smooth muscle by calcium sparks. 1995, Pubmed
Niu, Linker-gating ring complex as passive spring and Ca(2+)-dependent machine for a voltage- and Ca(2+)-activated potassium channel. 2004, Pubmed , Xenbase
Niu, Stepwise contribution of each subunit to the cooperative activation of BK channels by Ca2+. 2002, Pubmed
Orio, Differential effects of beta 1 and beta 2 subunits on BK channel activity. 2005, Pubmed , Xenbase
Pallotta, Single channel recordings of Ca2+-activated K+ currents in rat muscle cell culture. 1981, Pubmed
Piskorowski, Calcium activation of BK(Ca) potassium channels lacking the calcium bowl and RCK domains. 2002, Pubmed , Xenbase
Qian, Beta1 subunits facilitate gating of BK channels by acting through the Ca2+, but not the Mg2+, activating mechanisms. 2003, Pubmed , Xenbase
Robitaille, Functional colocalization of calcium and calcium-gated potassium channels in control of transmitter release. 1993, Pubmed
Schreiber, A novel calcium-sensing domain in the BK channel. 1997, Pubmed , Xenbase
Schreiber, Transplantable sites confer calcium sensitivity to BK channels. 1999, Pubmed , Xenbase
Shi, Intracellular Mg(2+) enhances the function of BK-type Ca(2+)-activated K(+) channels. 2001, Pubmed , Xenbase
Shi, Mechanism of magnesium activation of calcium-activated potassium channels. 2002, Pubmed
Silberberg, Wanderlust kinetics and variable Ca(2+)-sensitivity of Drosophila, a large conductance Ca(2+)-activated K+ channel, expressed in oocytes. 1996, Pubmed , Xenbase
Tseng-Crank, Cloning, expression, and distribution of functionally distinct Ca(2+)-activated K+ channel isoforms from human brain. 1994, Pubmed , Xenbase
Wainger, Molecular mechanism of cAMP modulation of HCN pacemaker channels. 2001, Pubmed
Webster, Intracellular gate opening in Shaker K+ channels defined by high-affinity metal bridges. 2004, Pubmed
Wei, Calcium sensitivity of BK-type KCa channels determined by a separable domain. 1994, Pubmed
Xia, Ligand-dependent activation of Slo family channels is defined by interchangeable cytosolic domains. 2004, Pubmed , Xenbase
Xia, Multiple regulatory sites in large-conductance calcium-activated potassium channels. 2002, Pubmed
Yazejian, Direct measurements of presynaptic calcium and calcium-activated potassium currents regulating neurotransmitter release at cultured Xenopus nerve-muscle synapses. 1997, Pubmed , Xenbase
Zeng, Divalent cation sensitivity of BK channel activation supports the existence of three distinct binding sites. 2005, Pubmed , Xenbase
Zhang, Allosteric regulation of BK channel gating by Ca(2+) and Mg(2+) through a nonselective, low affinity divalent cation site. 2001, Pubmed , Xenbase
