XB-ART-1399
J Cell Biol
2005 Sep 12;1706:873-80. doi: 10.1083/jcb.200505040.
Show Gene links
Show Anatomy links
Microtubule capture by CENP-E silences BubR1-dependent mitotic checkpoint signaling.
Mao Y, Desai A, Cleveland DW.
???displayArticle.abstract???
The mitotic checkpoint is the major cell cycle control mechanism for maintaining chromosome content in multicellular organisms. Prevention of premature onset of anaphase requires activation at unattached kinetochores of the BubR1 kinase, which acts with other components to generate a diffusible "stop anaphase" inhibitor. Not only does direct binding of BubR1 to the centromere-associated kinesin family member CENP-E activate its essential kinase, binding of a motorless fragment of CENP-E is shown here to constitutively activate BubR1 bound at kinetochores, producing checkpoint signaling that is not silenced either by spindle microtubule capture or the tension developed at those kinetochores by other components. Using purified BubR1, microtubules, and CENP-E, microtubule capture by the CENP-E motor domain is shown to silence BubR1 kinase activity in a ternary complex of BubR1-CENP-E-microtubule. Together, this reveals that CENP-E is the signal transducing linker responsible for silencing BubR1-dependent mitotic checkpoint signaling through its capture at kinetochores of spindle microtubules.
???displayArticle.pubmedLink??? 16144904
???displayArticle.pmcLink??? PMC2171436
???displayArticle.link??? J Cell Biol
???displayArticle.grants??? [+]
Species referenced: Xenopus
Genes referenced: bub1 bub1b cdk1 cenpe mad2l1 mapk1 mxd1 rps27 tbx2
???attribute.lit??? ???displayArticles.show???
|
|
Figure 1. Motorless CENP-Etail activates BubR1 kinase activity and mitotic checkpoint signaling in Xenopus egg extracts. (A) Xenopus CENP-E protein structure showing the relative position of the NH2-terminal microtubule motor domain, the rod domain, and the COOH-terminal kinetochore binding tail domain. (B) Purification of recombinant Xenopus CENP-Etail. Initial Escherichia coli lysates encoding 6-His-CENP-Etail (lane 1) and the recombinant protein (arrowhead) after purification over Ni-NTA agarose beads (QIAGEN; lane 2). (C) CENP-Etail activates BubR1 kinase activity in Xenopus egg extracts. After immunodepletion of endogenous BubR1, recombinant GST–BubR1 was added to a molar level comparable to the initial level of endogenous BubR1 in CSF-arrested egg extracts. Sperm nuclei and nocodazole were then added to egg extracts containing either endogenous CENP-E (mock depleted) or CENP-Etail (CENP-E–depleted extracts supplemented with CENP-E tail fragment) as indicated. After 30 min, GST–BubR1 was immunoprecipitated using specific anti-GST antibody and immunoblotted with anti-BubR1 antibody (bottom row) or kinase activity assayed after addition of histone H1 and [γ-32P]ATP (top row). (D) CENP-Etail is sufficient for activating mitotic checkpoint signaling. Xenopus egg extracts were (a and b) mock depleted, or (c) CENP-E depleted, and then supplemented with either (d and e) recombinant CENP-E or (f and g) CENP-Etail. After incubation of sperm nuclei with or without nocodazole, as indicated, CSF activity was inactivated by addition of calcium. Aliquots were taken from each extract at indicated times and then assayed by autoradiography for Cdk1 kinase activity (left) using added histone H1 as a substrate and (right) maintenance of chromatin condensation. (E) CENP-Etail–induced mitotic arrest is dependent on the mitotic checkpoint. CSF-arrested egg extracts were depleted with anti-IgG (1 and 2) or anti-CENP-E antibodies and supplemented with CENP-Etail (3–5) and incubated with sperm nuclei and nocodazole as indicated for 30 min. IgG (1–4) or Mad2 antibodies (5) were then added to reactions as indicated. Subsequently, Cdk1 kinase activity was measured (on histone H1, top) at 0, 30, and 60 min (as indicated) after calcium addition, and chromatin was visualized with DAPI (bottom). |
|
|
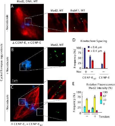
Figure 2. Microtubule capture by CENP-E is required for preventing Mad2 recruitment to sister kinetochores under tension in Xenopus egg extracts. (A–C) CENP-E–depleted egg extracts containing sperm nuclei were cycled through interphase and arrested with CSF activity at the following metaphase. (A) Recombinant CENP-E or (B and C) CENP-Etail were added. (B) Nocodazole or (A and C) no drug was added for 30 min, as indicated, and kinetochore recruitment of Mad2 (green) and spindle microtubules (red) were visualized by indirect immunofluorescence, and chromatin was visualized with DAPI (blue). Paired kinetochores (labeled by [A] Mad2 and BubR1, or [B and C] Mad2 are boxed and shown magnified in insets [right]). (D and E) Quantification of (D) the spacing between paired kinetochores (blue: 0–0.4 μm, red: >0.4 μm); and (E) the normalized integrated intensity of Mad2 signals at kinetochores in D. At least 10 kinetochores from more than three spindles were quantified for each bar. P < 0.05. Error bars represent standard errors. |
|
|
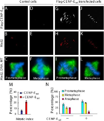
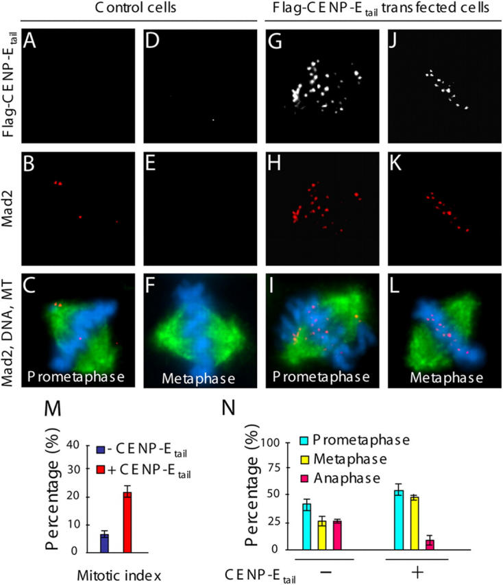
Figure 3. Continued recruitment of mammalian Mad2 to bioriented, sister kinetochores under tension in the presence of CENP-Etail. (A–L) Transient expression of CENP-Etail in cultured human T98B cells. (A, D, G, and J) Flag:hCENP-Etail and (B, C, E, F, H, I, K, and L; red) Mad2 were observed by immunofluorescence with mouse anti-flag, rabbit anti-hMad2, and (C, F, I, and L; green) rat anti-tubulin antibodies, respectively. (C, F, I, and L; blue) Chromatin was visualized with DAPI. (M) The mitotic index and (N) the proportions of mitotic cells exhibiting prometaphase, metaphase, and anaphase chromosome alignments in cells transfected with Flag:hCENP-Etail and control cells. 200 cells were counted in three independent transfections. P < 0.001. Error bars represent standard errors. |
|
|
Figure 4. Microtubule capture by CENP-E in vitro produces a ternary complex of microtubule–CENP-E–BubR1 in which CENP-E–activated BubR1 kinase activity is silenced. (A) In vitro kinase assays were performed with combinations of purified GST–BubR1 (lane a), CENP-E (lane b), and 1 μM, 0.1 μM, 10 nM, 1 nM, or 0.1 nM GMPCPP microtubules (lanes 4–8, respectively), 1 μM tubulin (lane 9), or 33 μM GMPCPP (lane 10). (B and C) CENP-E, BubR1, and microtubules form a ternary complex. After centrifugation through a 40% sucrose cushion, BubR1–CENP-E–GMPCPP microtubule complex formation was assayed by (B) immunoblot or (C) triple immunofluorescence for BubR1 (red), CENP-E (green), and microtubules (blue). |
|
|
Figure 5. CENP-Etail activation in vitro of BubR1 kinase cannot be silenced by addition of microtubules. (A) In vitro kinase assays were performed with combinations of purified CENP-E, CENP-Etail, and GSTâBubR1 in the presence or absence of GMPCPP microtubules (1 μM), as indicated. Histone H1 was added as a substrate. (B) The CENP-EtailâBubR1 complex cannot bind microtubules. After centrifugation through a 40% sucrose cushion, BubR1âCENP-EtailâGMPCPP microtubule complex formation was assayed by triple immunofluorescence for BubR1 (red), CENP-Etail (green), and microtubules (blue). (C) Schematic of silencing BubR1-dependent, mitotic checkpoint signaling upon microtubule capture by CENP-E. (Left) Activities of four kinetochore associated kinases (MapK, Mps1, Bub1, and BubR1) are essential for generation by unattached kinetochores of a âstop anaphaseâ mitotic checkpoint inhibitor (for detailed review see Cleveland et al., 2003). CENP-E activates the essential BubR1 kinase activity resulting in rapid cycling of Mad2 onto unattached kinetochores and release in a form that is a âstop anaphaseâ inhibitor. (Right) Spindle microtubule capture by CENP-E silences CENP-Eâdependent BubR1 kinase activity without dissociation from BubR1. In the absence of active BubR1 kinase, Mad2 and its stably bound kinetochore tether, Mad1 (Shah et al., 2004; De Antoni et al., 2005), as well as the RodâZw10âdynactinâcytoplasmic dynein complex, are released from kinetochores (Kops et al., 2005), thus silencing mitotic checkpoint signaling at kinetochores. |
References [+] :
Abrieu, CENP-E as an essential component of the mitotic checkpoint in vitro. 2000, Pubmed , Xenbase
Abrieu, Mps1 is a kinetochore-associated kinase essential for the vertebrate mitotic checkpoint. 2001, Pubmed , Xenbase
Ault, Tension, microtubule rearrangements, and the proper distribution of chromosomes in mitosis. 1989, Pubmed
Basto, Rough deal and Zw10 are required for the metaphase checkpoint in Drosophila. 2000, Pubmed
Cahill, Mutations of mitotic checkpoint genes in human cancers. 1998, Pubmed
Chan, Human Zw10 and ROD are mitotic checkpoint proteins that bind to kinetochores. 2000, Pubmed
Chan, Characterization of the kinetochore binding domain of CENP-E reveals interactions with the kinetochore proteins CENP-F and hBUBR1. 1998, Pubmed
Chen, Spindle checkpoint protein Xmad1 recruits Xmad2 to unattached kinetochores. 1998, Pubmed , Xenbase
Chen, BubR1 is essential for kinetochore localization of other spindle checkpoint proteins and its phosphorylation requires Mad1. 2002, Pubmed , Xenbase
Chen, Association of spindle assembly checkpoint component XMAD2 with unattached kinetochores. 1996, Pubmed , Xenbase
Cleveland, Centromeres and kinetochores: from epigenetics to mitotic checkpoint signaling. 2003, Pubmed
De Antoni, The Mad1/Mad2 complex as a template for Mad2 activation in the spindle assembly checkpoint. 2005, Pubmed
Fang, Checkpoint protein BubR1 acts synergistically with Mad2 to inhibit anaphase-promoting complex. 2002, Pubmed
Garcia-Saez, Crystal structure of the motor domain of the human kinetochore protein CENP-E. 2004, Pubmed
Hanks, Constitutional aneuploidy and cancer predisposition caused by biallelic mutations in BUB1B. 2004, Pubmed
Hoyt, S. cerevisiae genes required for cell cycle arrest in response to loss of microtubule function. 1991, Pubmed
Hyman, Role of GTP hydrolysis in microtubule dynamics: information from a slowly hydrolyzable analogue, GMPCPP. 1992, Pubmed
Hyman, Structural changes accompanying GTP hydrolysis in microtubules: information from a slowly hydrolyzable analogue guanylyl-(alpha,beta)-methylene-diphosphonate. 1995, Pubmed
Kops, Lethality to human cancer cells through massive chromosome loss by inhibition of the mitotic checkpoint. 2004, Pubmed
Kops, ZW10 links mitotic checkpoint signaling to the structural kinetochore. 2005, Pubmed , Xenbase
Li, Feedback control of mitosis in budding yeast. 1991, Pubmed
Li, Mitotic forces control a cell-cycle checkpoint. 1995, Pubmed
Li, Identification of a human mitotic checkpoint gene: hsMAD2. 1996, Pubmed
Liao, Mitotic regulation of microtubule cross-linking activity of CENP-E kinetochore protein. 1994, Pubmed
Lombillo, Antibodies to the kinesin motor domain and CENP-E inhibit microtubule depolymerization-dependent motion of chromosomes in vitro. 1995, Pubmed
Maddox, Direct observation of microtubule dynamics at kinetochores in Xenopus extract spindles: implications for spindle mechanics. 2003, Pubmed , Xenbase
Mao, Activating and silencing the mitotic checkpoint through CENP-E-dependent activation/inactivation of BubR1. 2003, Pubmed , Xenbase
McEwen, CENP-E is essential for reliable bioriented spindle attachment, but chromosome alignment can be achieved via redundant mechanisms in mammalian cells. 2001, Pubmed
Meraldi, Timing and checkpoints in the regulation of mitotic progression. 2004, Pubmed
Müller-Reichert, Structural changes at microtubule ends accompanying GTP hydrolysis: information from a slowly hydrolyzable analogue of GTP, guanylyl (alpha,beta)methylenediphosphonate. 1998, Pubmed
Murray, Cell cycle extracts. 1991, Pubmed
Nicklas, Checkpoint signals in grasshopper meiosis are sensitive to microtubule attachment, but tension is still essential. 2001, Pubmed , Xenbase
Putkey, Unstable kinetochore-microtubule capture and chromosomal instability following deletion of CENP-E. 2002, Pubmed
Rieder, The checkpoint delaying anaphase in response to chromosome monoorientation is mediated by an inhibitory signal produced by unattached kinetochores. 1995, Pubmed
Schaar, CENP-E function at kinetochores is essential for chromosome alignment. 1997, Pubmed
Severin, Kinetochores distinguish GTP from GDP forms of the microtubule lattice. 1997, Pubmed
Shah, Dynamics of centromere and kinetochore proteins; implications for checkpoint signaling and silencing. 2004, Pubmed
Skoufias, Mammalian mad2 and bub1/bubR1 recognize distinct spindle-attachment and kinetochore-tension checkpoints. 2001, Pubmed
Sudakin, Checkpoint inhibition of the APC/C in HeLa cells is mediated by a complex of BUBR1, BUB3, CDC20, and MAD2. 2001, Pubmed
Tang, Mad2-Independent inhibition of APCCdc20 by the mitotic checkpoint protein BubR1. 2001, Pubmed , Xenbase
Taylor, The human homologue of Bub3 is required for kinetochore localization of Bub1 and a Mad3/Bub1-related protein kinase. 1998, Pubmed
Taylor, Kinetochore localization of murine Bub1 is required for normal mitotic timing and checkpoint response to spindle damage. 1997, Pubmed
Vale, The design plan of kinesin motors. 1997, Pubmed
Vale, Tubulin GTP hydrolysis influences the structure, mechanical properties, and kinesin-driven transport of microtubules. 1994, Pubmed
Vale, The way things move: looking under the hood of molecular motor proteins. 2000, Pubmed
Wang, Nucleotide-dependent bending flexibility of tubulin regulates microtubule assembly. 2005, Pubmed
Waters, Localization of Mad2 to kinetochores depends on microtubule attachment, not tension. 1998, Pubmed
Weaver, Centromere-associated protein-E is essential for the mammalian mitotic checkpoint to prevent aneuploidy due to single chromosome loss. 2003, Pubmed
Weisenberg, Tubulin-nucleotide interactions during the polymerization and depolymerization of microtubules. 1976, Pubmed
Weiss, The Saccharomyces cerevisiae spindle pole body duplication gene MPS1 is part of a mitotic checkpoint. 1996, Pubmed
Wood, CENP-E is a plus end-directed kinetochore motor required for metaphase chromosome alignment. 1997, Pubmed , Xenbase
Yao, CENP-E forms a link between attachment of spindle microtubules to kinetochores and the mitotic checkpoint. 2000, Pubmed
Zhou, Attachment and tension in the spindle assembly checkpoint. 2002, Pubmed
