Click here to close
Hello! We notice that you are using Internet Explorer, which is not supported by Xenbase and may cause the site to display incorrectly.
We suggest using a current version of Chrome,
FireFox, or Safari.
Proc Natl Acad Sci U S A
2006 Jul 25;10330:11195-200. doi: 10.1073/pnas.0601257103.
Show Gene links
Show Anatomy links
Molecular evidence for deep evolutionary roots of bilaterality in animal development.
Matus DQ, Pang K, Marlow H, Dunn CW, Thomsen GH, Martindale MQ.
???displayArticle.abstract???
Nearly all metazoans show signs of bilaterality, yet it is believed the bilaterians arose from radially symmetric forms hundreds of millions of years ago. Cnidarians (corals, sea anemones, and "jellyfish") diverged from other animals before the radiation of the Bilateria. They are diploblastic and are often characterized as being radially symmetrical around their longitudinal (oral-aboral) axis. We have studied the deployment of orthologs of a number of family members of developmental regulatory genes that are expressed asymmetrically during bilaterian embryogenesis from the sea anemone, Nematostella vectensis. The secreted TGF-beta genes Nv-dpp, Nv-BMP5-8, six TGF-beta antagonists (NvChordin, NvNoggin1, NvNoggin2, NvGremlin, NvFollistatin, and NvFollistatin-like), the homeodomain proteins NvGoosecoid (NvGsc) and NvGbx, and the secreted guidance factor, NvNetrin, were studied. NvDpp, NvChordin, NvNoggin1, NvGsc, and NvNetrin are expressed asymmetrically along the axis perpendicular to the oral-aboral axis, the directive axis. Furthermore, NvGbx, and NvChordin are expressed in restricted domains on the left and right sides of the body, suggesting that the directive axis is homologous with the bilaterian dorsal-ventral axis. The asymmetric expression of NvNoggin1 and NvGsc appear to be maintained by the canonical Wnt signaling pathway. The asymmetric expression of NvNoggin1, NvNetrin, and Hox orthologs NvAnthox7, NvAnthox8, NvAnthox1a, and NvAnthox6, in conjunction with the observation that NvNoggin1 is able to induce a secondary axis in Xenopus embryos argues that N. vectensis could possess antecedents of the organization of the bilaterian central nervous system.
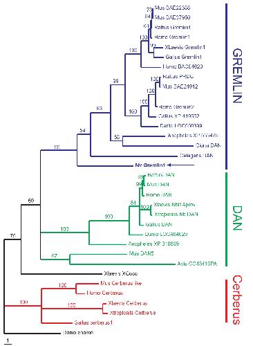
Fig. 12. Bayesian consensus tree showing orthology of N. vectensis NvGremlin to Cerberus/DAN/Gremlin metazoan genes. A Bayesian phylogenetic analysis was conducted by using the DAN domain of metazoan Cerberus, DAN, and gremlin metazoan orthologs, using the wag amino acid model option in MRBAYES with 1,000,000 generations sampled every 100 generations and four chains, with four independent runs. A consenus tree was produced with PAUP*4.0B10 from the last 9,500 trees of each run, representing 3,800,000 stationary generations. Numbers above branches represent posterior probabilities, calculated from this consensus. N. vectensis possesses one member of this gene family that shows a sister group relationship to the gremlin metazoan genes.
Fig. 13. Bayesian consensus tree showing orthology of NvNetrin to other metazoan netrin genes. A Bayesian phylogenetic analysis was conducted by using near-full-length amino acid sequence of metazoan netrins, using the wag amino acid model option in MRBAYES with 1,000,000 generations sampled every 100 generations and four chains, with four independent runs. A consenus tree was produced with PAUP*4.0B10 from the last 9,500 trees of each run, representing 3,800,000 stationary generations. Numbers above branches represent posterior probabilities, calculated from this consensus. N. vectensis possesses one member of this gene family that shows a sister group relationship to the cephalochordate netrin gene, Amphinetrin, and appears to be more closely related to chordate netrin genes than protostome netrins.
Fig. 14. Bayesian phylogenetic analysis of metazoan noggin genes. A Bayesian phylogenetic analysis was conducted by using near-full-length amino acid sequences of metazoan noggin orthologs, using the wag amino acid model option in MRBAYES with 1,000,000 generations sampled every 100 generations and four chains. A consenus tree was produced with PAUP*4.0B10 from the last 9,500 trees representing 950,000 stationary generations. Numbers above branches represent posterior probabilities, calculated from this consensus. The two N. vectensis noggin genes (NvNoggin1 and NvNoggin2) show definitive orthology to other metazoan, protostome, and deuterostome noggin orthologs. NvNoggin1 appears to be more closely related to the vertebrate noggin genes.
Fig. 15. Bayesian consensus tree showing orthology of N. vectensis Follistatin genes.
A Bayesian phylogenetic analysis was conducted by using near-full-length amino acid sequences of metazoan follistatin orthologs, using the wag amino acid model option in MRBAYES with 1,000,000 generations sampled every 100 generations and four chains, with four independent runs. A consenus tree was produced with PAUP*4.0B10 from the last 9,500 trees of each run, representing 3,800,000 stationary generations. Numbers above branches represent posterior probabilities, calculated from this consensus. The two N. vectensis follistatin genes (NvFollistatin and NvFollistatin-like) show definitive orthology to other metazoan, protostome, and deuterostome follistatin orthologs.
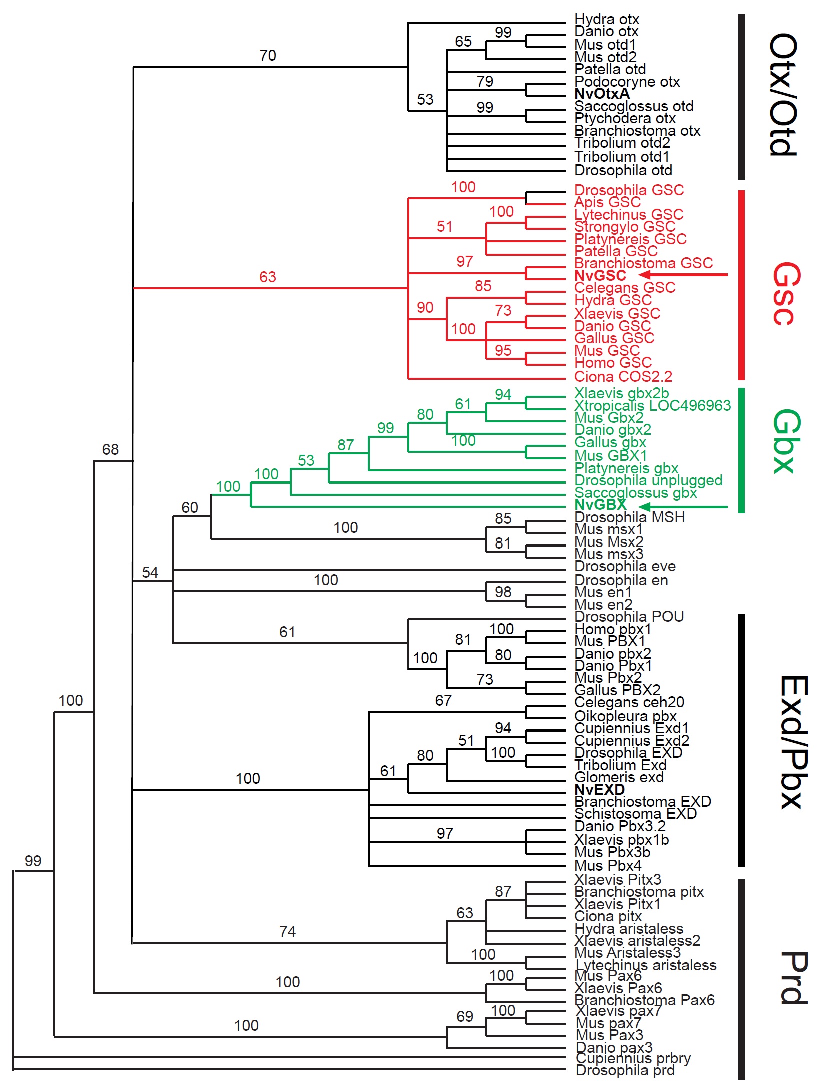
Fig. 16. Bayesian consensus tree showing orthology of N. vectensis homeodomain genes.
A Bayesian phylogenetic analysis of the 60-aa homeodomain plus alignable flanking regions was conducted by using the wag amino acid model option with 1,000,000 generations sampled every 100 generations and four chains, using MRBAYES . A consensus tree was produced with PAUP*4.0B10 from the last 9,500 trees representing 950,000 stationary generations. Numbers above branches represent posterior probabilities, calculated from this consensus. The Bayesian analysis recovers distinct homeodomain gene subclasses (Otx/Otd, Gsc, Gbx, Exd/Pbx, and Prd classes) and shows clear orthology for the N. vectensis homeodomain genes, NvOtxA, NvGsc, NvGbx, and NvExd, with metazoan representative genes of the same homeodomain subclass. Colors represent homeodomain gene subclasses, and arrows denote N. vectensis representative genes. Nexus alignment files and accession numbers are available on request.
Fig. 17. Conserved dorsalizing activity of cnidarian and vertebrate Noggins. Xenopus embryos at the 16-cell stage were injected into one ventral, vegetal blastomere with synthetic mRNA encoding pGEM-7 vector (Control, 0.5 ng), Xenopus Noggin (XNoggin, 100 pg), or N. vectensis Noggin1 (NvNoggin1, 100 pg) as indicated. Arrows point to ectopic axes characteristic of Noggin-mediated BMP inhibition (1). Representative examples of ectopic axial structures are shown, and ectopic axes or otherwise dorsalized ventro-posterior tissues were generated in 0% of pGEM-7 (n =34), 67% of XNoggin (n = 17), and 74% of NvNoggin1 (n =27)-injected embryos.
Aisemberg,
Netrin signal is produced in leech embryos by segmentally iterated sets of central neurons and longitudinal muscle cells.
2001, Pubmed
Aisemberg,
Netrin signal is produced in leech embryos by segmentally iterated sets of central neurons and longitudinal muscle cells.
2001,
Pubmed Altmann,
Neural patterning in the vertebrate embryo.
2001,
Pubmed Angerer,
Sea urchin goosecoid function links fate specification along the animal-vegetal and oral-aboral embryonic axes.
2001,
Pubmed Arendt,
Evolution of the bilaterian larval foregut.
2001,
Pubmed Bertrand,
Neural tissue in ascidian embryos is induced by FGF9/16/20, acting via a combination of maternal GATA and Ets transcription factors.
2003,
Pubmed Broun,
Cngsc, a homologue of goosecoid, participates in the patterning of the head, and is expressed in the organizer region of Hydra.
1999,
Pubmed
,
Xenbase Collins,
Phylogenetic context and Basal metazoan model systems.
2005,
Pubmed Culotti,
DCC and netrins.
1998,
Pubmed David,
Formation of a primitive nervous system: nerve cell differentiation in the polyp hydra.
1994,
Pubmed Delaune,
Neural induction in Xenopus requires early FGF signalling in addition to BMP inhibition.
2005,
Pubmed
,
Xenbase De Robertis,
A common plan for dorsoventral patterning in Bilateria.
1996,
Pubmed
,
Xenbase De Robertis,
Molecular mechanisms of cell-cell signaling by the Spemann-Mangold organizer.
2001,
Pubmed
,
Xenbase De Robertis,
Dorsal-ventral patterning and neural induction in Xenopus embryos.
2004,
Pubmed
,
Xenbase Dunn,
Complex colony-level organization of the deep-sea siphonophore Bargmannia elongata (Cnidaria, Hydrozoa) is directionally asymmetric and arises by the subdivision of pro-buds.
2005,
Pubmed Finnerty,
Origins of bilateral symmetry: Hox and dpp expression in a sea anemone.
2004,
Pubmed Fritzenwanker,
Analysis of forkhead and snail expression reveals epithelial-mesenchymal transitions during embryonic and larval development of Nematostella vectensis.
2004,
Pubmed Fürthauer,
Fgf signalling controls the dorsoventral patterning of the zebrafish embryo.
2004,
Pubmed Gan,
Cellular expression of a leech netrin suggests roles in the formation of longitudinal nerve tracts and in regional innervation of peripheral targets.
1999,
Pubmed Gerhart,
Inversion of the chordate body axis: are there alternatives?
2000,
Pubmed Goriely,
A functional homologue of goosecoid in Drosophila.
1996,
Pubmed
,
Xenbase Grimmelikhuijzen,
The nervous systems of cnidarians.
1995,
Pubmed Hansen,
A new case of neuropeptide coexpression (RGamide and LWamides) in Hydra, found by whole-mount, two-color double-labeling in situ hybridization.
2002,
Pubmed Harland,
Neural induction.
2000,
Pubmed
,
Xenbase Hemmati-Brivanlou,
Follistatin, an antagonist of activin, is expressed in the Spemann organizer and displays direct neuralizing activity.
1994,
Pubmed
,
Xenbase Hsu,
The Xenopus dorsalizing factor Gremlin identifies a novel family of secreted proteins that antagonize BMP activities.
1998,
Pubmed
,
Xenbase Izpisúa-Belmonte,
The homeobox gene goosecoid and the origin of organizer cells in the early chick blastoderm.
1993,
Pubmed
,
Xenbase Kao,
The legacy of lithium effects on development.
1998,
Pubmed Kao,
Lithium-induced respecification of pattern in Xenopus laevis embryos.
,
Pubmed
,
Xenbase Khokha,
Depletion of three BMP antagonists from Spemann's organizer leads to a catastrophic loss of dorsal structures.
2005,
Pubmed
,
Xenbase Kitazawa,
LiCl inhibits the establishment of left-right asymmetry in larvae of the direct-developing echinoid Peronella japonica.
2004,
Pubmed Kortschak,
EST analysis of the cnidarian Acropora millepora reveals extensive gene loss and rapid sequence divergence in the model invertebrates.
2003,
Pubmed Kuroda,
Neural induction in Xenopus: requirement for ectodermal and endomesodermal signals via Chordin, Noggin, beta-Catenin, and Cerberus.
2004,
Pubmed
,
Xenbase Kusserow,
Unexpected complexity of the Wnt gene family in a sea anemone.
2005,
Pubmed Lander,
Genomic mapping by fingerprinting random clones: a mathematical analysis.
1988,
Pubmed Lartillot,
Expression patterns of fork head and goosecoid homologues in the mollusc Patella vulgata supports the ancestry of the anterior mesendoderm across Bilateria.
2002,
Pubmed Londin,
Chordin, FGF signaling, and mesodermal factors cooperate in zebrafish neural induction.
2005,
Pubmed Magie,
Genomic inventory and expression of Sox and Fox genes in the cnidarian Nematostella vectensis.
2005,
Pubmed Martindale,
The evolution of metazoan axial properties.
2005,
Pubmed Martindale,
Investigating the origins of triploblasty: 'mesodermal' gene expression in a diploblastic animal, the sea anemone Nematostella vectensis (phylum, Cnidaria; class, Anthozoa).
2004,
Pubmed Matus,
Dorso/ventral genes are asymmetrically expressed and involved in germ-layer demarcation during cnidarian gastrulation.
2006,
Pubmed
,
Xenbase Miljkovic-Licina,
Neuronal evolution: analysis of regulatory genes in a first-evolved nervous system, the hydra nervous system.
2004,
Pubmed Mineta,
Origin and evolutionary process of the CNS elucidated by comparative genomics analysis of planarian ESTs.
2003,
Pubmed Mitchell,
Genetic analysis of Netrin genes in Drosophila: Netrins guide CNS commissural axons and peripheral motor axons.
1996,
Pubmed Nielsen,
Larval and adult brains.
2005,
Pubmed Odorico,
Internal and external relationships of the Cnidaria: implications of primary and predicted secondary structure of the 5'-end of the 23S-like rDNA.
1997,
Pubmed Osada,
Xenopus nodal-related signaling is essential for mesendodermal patterning during early embryogenesis.
1999,
Pubmed
,
Xenbase Pang,
The ancestral role of COE genes may have been in chemoreception: evidence from the development of the sea anemone, Nematostella vectensis (Phylum Cnidaria; Class Anthozoa).
2004,
Pubmed Reinhardt,
HyBMP5-8b, a BMP5-8 orthologue, acts during axial patterning and tentacle formation in hydra.
2004,
Pubmed Rhinn,
Cloning, expression and relationship of zebrafish gbx1 and gbx2 genes to Fgf signaling.
2003,
Pubmed Rhinn,
Global and local mechanisms of forebrain and midbrain patterning.
2006,
Pubmed Robinson,
Inhibins and activins regulate mammary epithelial cell differentiation through mesenchymal-epithelial interactions.
1997,
Pubmed Schier,
Nodal signaling in vertebrate development.
2003,
Pubmed Schneider,
Beta-catenin translocation into nuclei demarcates the dorsalizing centers in frog and fish embryos.
1996,
Pubmed
,
Xenbase Serafini,
The netrins define a family of axon outgrowth-promoting proteins homologous to C. elegans UNC-6.
1994,
Pubmed Shimeld,
An amphioxus netrin gene is expressed in midline structures during embryonic and larval development.
2000,
Pubmed Skeath,
The Drosophila EGF receptor controls the formation and specification of neuroblasts along the dorsal-ventral axis of the Drosophila embryo.
1998,
Pubmed Smith,
Secreted noggin protein mimics the Spemann organizer in dorsalizing Xenopus mesoderm.
1993,
Pubmed
,
Xenbase Stathopoulos,
Dorsal gradient networks in the Drosophila embryo.
2002,
Pubmed Steinbeisser,
The role of gsc and BMP-4 in dorsal-ventral patterning of the marginal zone in Xenopus: a loss-of-function study using antisense RNA.
1995,
Pubmed
,
Xenbase Streit,
Neural induction. A bird's eye view.
1999,
Pubmed
,
Xenbase Technau,
Maintenance of ancestral complexity and non-metazoan genes in two basal cnidarians.
2005,
Pubmed von Bubnoff,
The Xenopus laevis homeobox gene Xgbx-2 is an early marker of anteroposterior patterning in the ectoderm.
1996,
Pubmed
,
Xenbase von Ohlen,
Convergence of dorsal, dpp, and egfr signaling pathways subdivides the drosophila neuroectoderm into three dorsal-ventral columns.
2000,
Pubmed Wainright,
Monophyletic origins of the metazoa: an evolutionary link with fungi.
1993,
Pubmed Wallberg,
The phylogenetic position of the comb jellies (Ctenophora) and the importance of taxonomic sampling.
2004,
Pubmed Wawersik,
Conditional BMP inhibition in Xenopus reveals stage-specific roles for BMPs in neural and neural crest induction.
2005,
Pubmed
,
Xenbase Yagi,
Interaction between Drosophila EGF receptor and vnd determines three dorsoventral domains of the neuroectoderm.
1998,
Pubmed