Click here to close
Hello! We notice that you are using Internet Explorer, which is not supported by Xenbase and may cause the site to display incorrectly.
We suggest using a current version of Chrome,
FireFox, or Safari.
???displayArticle.abstract???
BACKGROUND: Apoptosis is a common and essential aspect of development. It is particularly prevalent in the central nervous system and during remodelling processes such as formation of the digits and in amphibian metamorphosis. Apoptosis, which is dependent upon a balance between pro- and anti-apoptotic factors, also enables the embryo to rid itself of cells damaged by gamma irradiation. In this study, the roles of the anti-apoptotic factor Bcl-xL in protecting cells from apoptosis were examined in Xenopus laevis embryos using transgenesis to overexpress the XR11 gene, which encodes Bcl-xL. The effects on developmental, thyroid hormone-induced and gamma-radiation-induced apoptosis in embryos were examined in these transgenic animals.
RESULTS: Apoptosis was abrogated in XR11 transgenic embryos. However, the transgene did not prevent the apoptotic response of tadpoles to thyroid hormone during metamorphosis. Post-metamorphic XR11 frogs were reared to sexual maturity, thus allowing us to produce second-generation embryos and enabling us to distinguish between the maternal and zygotic contributions of Bcl-xL to the gamma-radiation apoptotic response. Wild-type embryos irradiated before the mid-blastula transition (MBT) underwent normal cell division until reaching the MBT, after which they underwent massive, catastrophic apoptosis. Over-expression of Bcl-xL derived from XR11 females, but not males, provided partial protection from apoptosis. Maternal expression of XR11 was also sufficient to abrogate apoptosis triggered by post-MBT gamma-radiation. Tolerance to post-MBT gamma-radiation from zygotically-derived XR11 was acquired gradually after the MBT in spite of abundant XR11 protein synthesis.
CONCLUSION: Our data suggest that Bcl-xL is an effective counterbalance to proapoptotic factors during embryonic development but has no apparent effect on the thyroid hormone-induced apoptosis that occurs during metamorphosis. Furthermore, post-MBT apoptosis triggered by irradiation before the MBT could only be restrained by maternal expression of Bcl-xL. Although maternal expression of XR11 was sufficient to abrogate apoptosis triggered by post-MBT gamma-radiation, radiation tolerance from zygotically-derived XR11 was acquired gradually, indicating that synthesis of XR11 protein is not sufficient to prevent apoptosis. Thus, repression of radiation-induced apoptosis by overexpression of Bcl-xL during embryonic development depends upon the timing of its expression and post-translational events that enable the protein to become effective.
Figure 1. TUNEL assays on whole-mount tailbud-stage embryos at stages 28(A, B) and 33/34 (C, D). A, C: GFP transgenic embryos B, D: XR11 transgenic embryos.
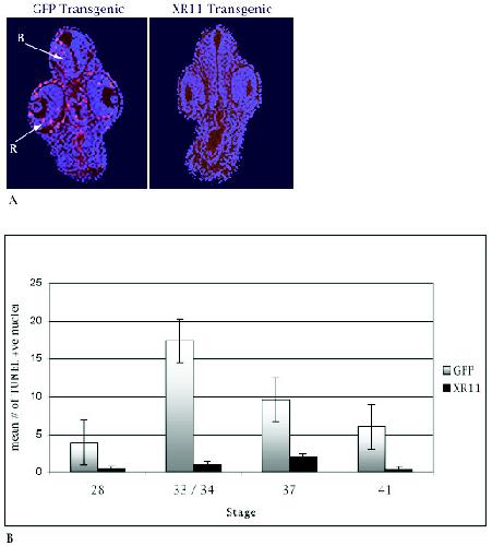
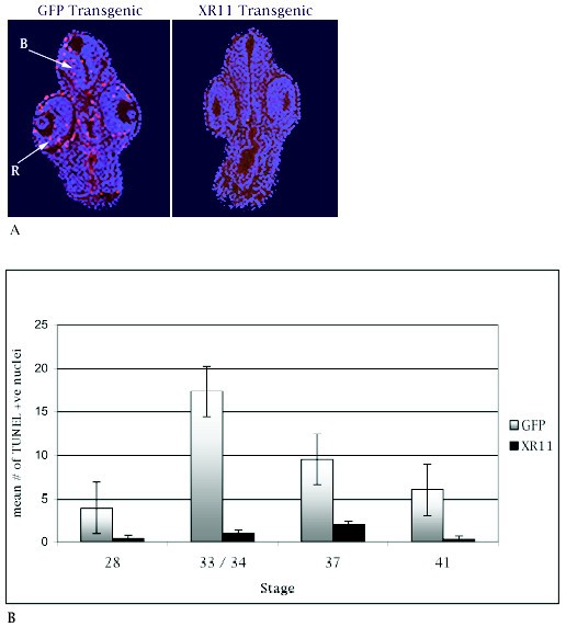
Figure 2. Comparisons of TUNEL-positive nuclei between GFP and XR11 transgenic embryos during embryonic development. A. Cross-sections of embryos showing the distribution of TUNEL-positive nuclei at the level of the eye at stage 33. DAPI (blue) and TUNEL (red) images have been superimposed. Left: GFP transgenic embryo. R, retina; B, brain. Right: XR11 transgenic embryo. Dorsal is at the top. B. Mean numbers of TUNEL-positive nuclei in sections at stages 28, 33/34, 37/38 and 41. Error bars indicate standard error of the mean. Means were obtained by examining between 14 and 18 embryos for each category. A minimum of 4 and a maximum of 14 sections were examined for each embryo. Pooled data from multiple experiments.
Figure 3. Metamorphosis of XR11 transgenic tadpoles and responses to exogenous thyroid hormone (T3). A, B. An XR11 transgenic froglet undergoing metamorphosis. C-J. Responses of one-week old (approximately stage 45) transgenic tadpoles to thyroid hormone (T3). XR11 transgenic tadpoles (G-J;) display the same gross responses to 5 days exposure to as do GFP transgenics (C-F). C, E, G and I are live tadpoles, whereas D, F, H and J are fixed tadpoles stained with Alcian blue to reveal the skeleton and the gill apparatus. K-R. The apoptotic response of one-week old transgenic tadpoles (approximately stage 45) to T3 was assessed in cross-sections through the velum. DAPI staining (K, M, O and Q) reveals nuclei, whereas the TUNEL assay (L, N, P and R) distinguishes apoptotic nuclei. The velum of the GFP transgenic tadpole (M, N) has begun dissociating in response to T3 treatment. S. Demonstration of XR11 over-expression in tadpoles by immunoprecipitation. This experiment was repeated once.
Figure 4. Maternal and paternal expression of the XR11 transgene. A-F. Maternal expression of the XR11 transgene reduces the extent of apoptosis in embryos exposed to γ-radiation at stage 6.5 and examined 12 hours after irradiation by whole-mount TUNEL assays. A-C, Wild-type embryos. A, Representative control embryos. Arrow indicates the blastopore lip. No evidence of apoptosis is apparent. Embryos that had been exposed to 10 Gy are shown in B. More extensive damage is seen after exposure to 20 Gy (C). D-F, TUNEL assays of progeny of fertilization of XR11 eggs by wild-type sperm after exposure to either 10 Gy (E) or 20 Gy (F). This experiment was conducted three times using eggs from four XR11 females. G-L. Paternal expression of the XR11 transgene does not protect embryos from apoptosis induced by γ-radiation before the MBT. Representative whole-mount TUNEL assays comparing the effects of γ-radiation at stage 6.5 on wild-type embryos (G-I) and progeny of fertilization of wild-type eggs by XR11sperm (J-L). Embryos were fixed for TUNEL assay 12 hours after irradiation. G, J. Controls. H, K. 10 Gy. I, L. 20 Gy. This experiment was conducted twice using sperm from two XR11 males.
Figure 5. Representative TUNEL assays showing (A-F) the sustained radiation tolerance of early post-MBT embryos and (G-R) the effects of zygotic transgene expression in late post-MBT embryos derived from eggs of XR11 females. (A-F). Embryos were irradiated at stage 11.5 and fixed for TUNEL assay 12 hours later. A-C. GFP-negative embryos (lacking the XR11 transgene). A, Control. B, 10 Gy. C, 20 Gy. D-F. GFP-positive embryos (containing the XR11 transgene). D, Control. E, 10 Gy. F, 20 Gy. This experiment was conducted four times using eggs from six XR11 females. G-R. Embryos were irradiated in the mid-30 stages and fixed for TUNEL assay 12 hours later. G, H, K, L, O, P. GFP-negative embryos (lacking the XR11 transgene). G, H. Control. Small numbers of TUNEL-positive nuclei are evidence of spontaneous developmental apoptosis. K, L. 10 Gy. O, P. 20 Gy. I, J, M, N, Q, R. GFP-positive embryos (containing the XR11 transgene). I, J. Control. M, N. 10 Gy. The ventral pigmentation in M is not due to TUNEL-positive nuclei. Q, R. 20 Gy. This experiment was conducted once using eggs from two XR11 females.
Figure 6. Representative TUNEL assays showing the effects of zygotic XR11 expression on radiation tolerance of (A-F) early post-MBT embryos and (G-L) late post-MBT embryos derived from eggs of wild-type females. A-F. Embryos were irradiated at stage 11.5 and fixed for TUNEL assay 12 hours later. A-C. GFP-negative embryos. A. Control. B. 10 Gy. C. 20 Gy. D-F. GFP-positive embryos (containing the XR11 transgene). D. Control. E, 10 Gy. F. 20 Gy. This experiment was conducted three times using sperm from five XR11 males. G-L. Embryos were irradiated in the mid-30 stages and fixed for TUNEL assay 12 hours later. G-I. GFP-negative embryos. G. Control. H. 10 Gy. I. 20 Gy. J-L. GFP-positive embryos (containing the XR11 transgene). J. Control. K. 10 Gy. L. 20 Gy. This experiment was conducted once using sperm from two XR11 males. The experiment could not be repeated due to the unavailability of additional XR11 males.
Figure 7. Maternal and zygotic XR11 RNA expression and protein levels. A. Over-expression of XR11 at the RNA level. RT-PCR of the constitutively expressed elongation factor 1-alpha (EF1α) was conducted in parallel as a control. This experiment was conducted once. B. XR11 protein levels in pre- and post-MBT embryos were demonstrated by Western blot analysis. Because the XR11 protein is membrane-bound, it is difficult to separate it from yolk, which is abundant in embryos. The presence of yolk during electrophoresis results in wavy bands in the gel. This experiment was repeated once.
Adams,
Life-or-death decisions by the Bcl-2 protein family.
2001, Pubmed
Adams,
Life-or-death decisions by the Bcl-2 protein family.
2001,
Pubmed Alnemri,
Mammalian cell death proteases: a family of highly conserved aspartate specific cysteine proteases.
1997,
Pubmed Alnemri,
Human ICE/CED-3 protease nomenclature.
1996,
Pubmed Anderson,
Ionizing radiation induces apoptosis and elevates cyclin A1-Cdk2 activity before but not after the midblastula transition in Xenopus.
1997,
Pubmed
,
Xenbase Baehrecke,
How death shapes life during development.
2002,
Pubmed Bartel,
Regression of blood vessels in the ventral velum of Xenopus laevis Daudin during metamorphosis: light microscopic and transmission electron microscopic study.
2000,
Pubmed
,
Xenbase Boise,
bcl-x, a bcl-2-related gene that functions as a dominant regulator of apoptotic cell death.
1993,
Pubmed Burek,
Programmed cell death in the developing nervous system.
1996,
Pubmed Coen,
Xenopus Bcl-X(L) selectively protects Rohon-Beard neurons from metamorphic degeneration.
2001,
Pubmed
,
Xenbase Cory,
The Bcl2 family: regulators of the cellular life-or-death switch.
2002,
Pubmed Cowan,
Regressive events in neurogenesis.
1984,
Pubmed Cruz-Reyes,
Cloning, characterization and expression of two Xenopus bcl-2-like cell-survival genes.
1995,
Pubmed
,
Xenbase Domen,
Systemic overexpression of BCL-2 in the hematopoietic system protects transgenic mice from the consequences of lethal irradiation.
1998,
Pubmed Ellis,
Mechanisms and functions of cell death.
1991,
Pubmed Fadeel,
All along the watchtower: on the regulation of apoptosis regulators.
1999,
Pubmed Farrow,
New members of the Bcl-2 family and their protein partners.
1996,
Pubmed Finkielstein,
The midblastula transition in Xenopus embryos activates multiple pathways to prevent apoptosis in response to DNA damage.
2001,
Pubmed
,
Xenbase GLUCKSMANN,
Cell deaths in normal vertebrate ontogeny.
1951,
Pubmed González-García,
bcl-x is expressed in embryonic and postnatal neural tissues and functions to prevent neuronal cell death.
1995,
Pubmed Green,
The pathophysiology of mitochondrial cell death.
2004,
Pubmed Greenwood,
Responses to DNA damage in Xenopus: cell death or cell cycle arrest.
2001,
Pubmed
,
Xenbase Hensey,
A developmental timer that regulates apoptosis at the onset of gastrulation.
1997,
Pubmed
,
Xenbase Hensey,
Programmed cell death during Xenopus development: a spatio-temporal analysis.
1998,
Pubmed
,
Xenbase Huang,
Bcl-2, Bcl-XL and adenovirus protein E1B19kD are functionally equivalent in their ability to inhibit cell death.
1997,
Pubmed Huang,
Metamorphosis is inhibited in transgenic Xenopus laevis tadpoles that overexpress type III deiodinase.
1999,
Pubmed
,
Xenbase Hutson,
Expression and function of Xenopus laevis p75(NTR) suggest evolution of developmental regulatory mechanisms.
2001,
Pubmed
,
Xenbase Jacobson,
Programmed cell death in animal development.
1997,
Pubmed Kerr,
Apoptosis: a basic biological phenomenon with wide-ranging implications in tissue kinetics.
1972,
Pubmed Klymkowsky,
Whole-mount staining of Xenopus and other vertebrates.
1991,
Pubmed
,
Xenbase Kroll,
Transgenic Xenopus embryos from sperm nuclear transplantations reveal FGF signaling requirements during gastrulation.
1996,
Pubmed
,
Xenbase Kuan,
Mechanisms of programmed cell death in the developing brain.
2000,
Pubmed Lee,
Chemotherapy response and resistance.
2003,
Pubmed LOCKSHIN,
PROGRAMMED CELL DEATH--I. CYTOLOGY OF DEGENERATION IN THE INTERSEGMENTAL MUSCLES OF THE PERNYI SILKMOTH.
1965,
Pubmed Marsh-Armstrong,
Germ-line transmission of transgenes in Xenopus laevis.
1999,
Pubmed
,
Xenbase Middleton,
Bax promotes neuronal survival and antagonises the survival effects of neurotrophic factors.
1996,
Pubmed Middleton,
Reciprocal developmental changes in the roles of Bcl-w and Bcl-x(L) in regulating sensory neuron survival.
2001,
Pubmed Motoyama,
Massive cell death of immature hematopoietic cells and neurons in Bcl-x-deficient mice.
1995,
Pubmed Nakayama,
Disappearance of the lymphoid system in Bcl-2 homozygous mutant chimeric mice.
1993,
Pubmed Oppenheim,
Cell death during development of the nervous system.
1991,
Pubmed Parsadanian,
Bcl-xL is an antiapoptotic regulator for postnatal CNS neurons.
1998,
Pubmed Sanders,
Programmed cell death in development.
1995,
Pubmed Schmitt,
Genetic analysis of chemoresistance in primary murine lymphomas.
2000,
Pubmed Sible,
Zygotic transcription is required to block a maternal program of apoptosis in Xenopus embryos.
1997,
Pubmed
,
Xenbase Simonian,
Bcl-2 and Bcl-XL can differentially block chemotherapy-induced cell death.
1997,
Pubmed Sparrow,
A simplified method of generating transgenic Xenopus.
2000,
Pubmed
,
Xenbase Stack,
Developmentally regulated activation of apoptosis early in Xenopus gastrulation results in cyclin A degradation during interphase of the cell cycle.
1997,
Pubmed
,
Xenbase Strasser,
DNA damage can induce apoptosis in proliferating lymphoid cells via p53-independent mechanisms inhibitable by Bcl-2.
1994,
Pubmed Tata,
Gene expression during metamorphosis: an ideal model for post-embryonic development.
1993,
Pubmed Tata,
Early metamorphic competence of Xenopus larvae.
1968,
Pubmed
,
Xenbase Vander Heiden,
Bcl-2 proteins: regulators of apoptosis or of mitochondrial homeostasis?
1999,
Pubmed Veis,
Bcl-2-deficient mice demonstrate fulminant lymphoid apoptosis, polycystic kidneys, and hypopigmented hair.
1993,
Pubmed Voyvodic,
Cell death in cortical development: How much? Why? So what?
1996,
Pubmed Wang,
VEGF-induced phosphorylation of Bcl-2 influences B lineage leukemic cell response to apoptotic stimuli.
2005,
Pubmed Yeo,
A role for programmed cell death during early neurogenesis in xenopus.
2003,
Pubmed
,
Xenbase