Click here to close
Hello! We notice that you are using Internet Explorer, which is not supported by Xenbase and may cause the site to display incorrectly.
We suggest using a current version of Chrome,
FireFox, or Safari.
???displayArticle.abstract???
In this paper, we investigate the function of Smicl, a zinc-finger Smad-interacting protein that is expressed maternally in the Xenopus embryo. Inhibition of Smicl function by means of antisense morpholino oligonucleotides causes the specific downregulation of Chordin, a dorsally expressed gene encoding a secreted BMP inhibitor that is involved in mesodermal patterning and neural induction. Chordin is activated by Nodal-related signalling in an indirect manner, and we show here that Smicl is involved in a two-step process that is necessary for this activation. In the first, Smad3 (but not Smad2) activates expression of Xlim1 in a direct fashion. In the second, a complex containing Smicl and the newly induced Xlim1 induces expression of Chordin. As well as revealing the function of Smicl in the early embryo, our work yields important new insight in the regulation of Chordin and identifies functional differences between the activities of Smad2 and Smad3 in the Xenopus embryo.
Fig. 1. Smicl is a Smad-interacting protein that is expressed maternally and then zygotically during Xenopus development. (A) Amino acid sequence of XtSmicl, a novel Smad interacting protein. Conserved cysteines and histidines in the zinc fingers are underlined. (B) Smicl interacts with Smad3 and Smad4. HA-tagged XtSmicl was expressed in HEK293T cells with plasmids encoding Myc-tagged Smad1, Smad2, Smad3, Smad4 or Smad5 in the presence or absence of the appropriate constitutively active type I receptor. Samples were immunoprecipitated (IP) using an anti-Myc antibody and the presence of HA-XtSmicl was analysed by western blotting (W). (C) Smicl interacts with endogenous Smad3. HA-tagged XtSmicl was expressed in HEK293T cells in the presence or absence of caALK4. Samples were immunoprecipitated with anti-HA coupled beads and the presence of endogenous Smad3 was analysed by western blotting. (D) Expression pattern of Xenopus tropicalis Smicl studied by whole-mount in situ hybridisation. Stages (st) are indicated. a, animal; v, vegetal; D, dorsal; V, ventral; A, anterior; P, posterior; mes, mesoderm; ect, ectoderm. Smicl is expressed maternally and transcripts are particularly abundant in the animal hemisphere of the fertilised egg. These results were confirmed by in situ hybridisation experiments carried out on bisected embryos to facilitate penetration of the probe in the vegetal hemisphere of the embryo. In situ hybridisation using a sense probe revealed no background staining (data not shown). (E) Quantitative RT-PCR confirms the presence of high levels of Smicl RNA in the fertilised egg of Xenopus tropicalis. Significant zygotic expression of Smicl begins at tadpole stage 32.
Fig. 3. Inhibition of Smicl function causes down regulation of Chordin expression, but not of other mesodermal and endodermal markers. (A-E) Expression levels, normalised to that of ornithine decarboxylase, of Xbra (A), Sox17 (B), Xnr3 (C), Goosecoid (D) and Chordin (E) in uninjected embryos, embryos injected with morpholino oligonucleotide coMO (80 ng), or embryos injected with morpholino oligonucleotide XlMO (80 ng). RNA was extracted at the indicated stages, and RNA levels were analysed by quantitative RT-PCR. (F,G) Inhibition of Smicl function by means of morpholino oligonucleotide XtMO1 (5 ng; F) or XtMO2 (30 ng; G) also causes downregulation of Chordin expression in Xenopus tropicalis. Embryos were assayed at stages 9, 9.5, 10 and 10.5 (F), or at stage 10.5 (G). (H) Injection of RNA encoding mouse Smicl causes the upregulation of Chordin in embryos injected with morpholino oligonucleotide coMO and rescues the downregulation of Chordin caused by morpholino oligonucleotide XlMO. Embryos were injected with the indicated RNAs (1 ng) or morpholino oligonucleotides (50 ng). RNA was extracted at stage 10.5 and expression of Chordin and ornithine decarboxylase was assayed by quantitative RT-PCR. (I) In situ hybridisation of Xenopus laevis embryos at the early gastrula stage confirms that inhibition of Smicl function causes the downregulation of Chordin. The embryo on the left was injected with coMO (80 ng; n=15) and the one on the right with XlMO (80 ng; n=15). (J) Injection of Chordin mRNA can partially rescue the phenotype caused by XlMO. Numbers indicate how many embryos out of 50 display this phenotype.
Fig. 2. Analysis of Smicl function in Xenopus laevis and Xenopus tropicalis. (A) The antisense morpholino oligonucleotides used in this study are aligned with their Xenopus tropicalis (Xt) and Xenopus laevis (Xl) target sequences. (B) XtMO1 inhibits translation of RNA encoding HA-tagged XtSmicl in a dose-dependent fashion. This is not observed with coMO. XtMO1 and coMO were injected in Xenopus embryos at the one-cell stage at the indicated concentrations, followed by RNA encoding HA-tagged XtSmicl. Embryos were cultured to early gastrula stage 10 and subjected to western blotting using an anti-HA antibody and an anti-Gapdh antibody as a loading control. (C) Injection of the morpholino oligonucleotides described in A disrupts gastrulation and axis formation in both Xenopus laevis and Xenopus tropicalis. Dbl, dorsal blastopore lip; A, anterior; P, posterior; D, dorsal; V, ventral. (D) Injection of mRNA encoding mouse Smicl into embryos of Xenopus laevis can escuethe phenotype caused by XlMO. Overexpression of mouse Smicl alone causes a pina bifidaphenotype. Quantitation of morpholino defects and rescues are indicated on the figure. (E) Injection of antisense morpholino oligonucleotide XtMO1 causes upregulation of Smicl mRNA. RNA was extracted at stage 10.5 from embryos injected with 5 ng XtMO1 or coMO and analysed by quantitative RT-PCR.
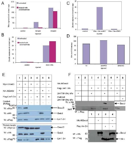
Fig. 7. Smad3 induces expression of Xlim1 in a direct manner; induction of Chordin by Xlim1-3m requires Smicl. (A) Smad3 but not Smad2 is a direct inducer of Xlim1. The experimental regime was identical to that described in Fig. 6A, except that expression of Xlim1 and not Chordin was analysed by quantitative RT-PCR. (B) Xlim1/3m is a direct inducer of Chordin. RNA encoding Xlim1/3m (400 pg) was injected into embryos of Xenopus laevis at the one-cell stage. Animal caps were dissected from such embryos and cultured in control medium or medium containing cycloheximide, as described in Fig. 6A. Induction of Chordin is not inhibited by cycloheximide. (C) Smicl is required for Xlim1/3-mediated induction of Chordin. RNA encoding Xlim1/3m (400 pg) was injected into embryos at the one-cell stage in the presence of 80 ng morpholino oligonucleotide coMO or XlMO. Animal pole regions were dissected from such embryos at mid blastula stage 8 and cultured until control embryos reached stage 11. (D) Smicl is not required for expression of Xlim1 in Xenopus laevis. Morpholino oligonucleotides XlMO or coMO (80 ng) were injected into Xenopus laevis embryos at the one-cell stage and RNA was extracted at early gastrula stage 10.5. Expression of Xlim1 is not inhibited by XlMO. (E) Smicl and Xlim1/3 can interact. The indicated combinations of expression constructs encoding HA tagged XtSmicl, Flag tagged Xlim1/3m, Myc tagged Smad3 and caALK4 were co-transfected into HEK 293T cells. Extracts were subjected to immunoprecipitation using an anti-Flag antibody and the presence of HA XtSmicl was analysed by western blotting by using an anti-HA antibody. Smad3 can bind Xlim1/3 in a Smic1-dependent fashion as shown by western analysis of Xlim1/3 immunoprecipitates using an anti-Myc antibody. (F) Binding of Flag-tagged Xlim and HA-tagged Smicl to Chordin promoter sequences containing Xlim-binding sites. Extracts of HEK293T cells transfected with Xlim and/or Smicl expression constructs were incubated with streptavidin-agarose beads and biotinylated double-stranded oligonucleotides. Upper panel: precipitated complexes were subjected to western blotting using anti-Flag and anti-HA antibodies. Xlim1, but not Smicl, interacts with this region of the Chordin promoter, but Smicl can form part of a ternary complex with the Chordin promoter region and Xlim1. Xlim does not bind to Chordin promoter oligonucleotides with mutations in the Xlim-binding sites (see Materials and methods). Lower panel: western blotting of whole extracts shows similar expression levels of Flag-tagged Xlim and HA-tagged Smicl.