|
FIG. 1. Xenopus rod arrestin genomic and cDNA clones. A, restriction map of partial genomic clone gXArrA. The exons 1, 2, 3, and 4 are indicated by solid boxes. Restriction sites shown are BamHI (B), EcoRI (E), NotI (No), HindIII (H), PstI (P), SmaI (S9, additional SmaI sites exist in the fragment but were not mapped), AvaI (A), KpnI (K), and NcoI (N). B, structure of the 1978-bp transcribed product with the coding region (solid box) and the UTR (open boxes) indicated. The positions of first four introns are indicated. cDNA clones (Xarr10, 9, and 11) (C) and a 250-bp RACE product used in sequence determination (D) are shown. Probes used for genomic screening and Northern analysis (Probe 1) and Southern analysis (Probe 2) (see âExperimental Proceduresâ) are indicated by hatched boxes. |
|
FIG. 2. Arrestin transcript analysis. A, primer extension of total RNA (15 mg) of retinal (R), brain (B) RNA, or no RNA (2). A sequencing ladder using the same primer is shown. The major transcription start site is indicated by 1, and the corresponding nucleotides are represented in capital letters. 2 represents minor extension products. B, Northern analysis. 0.2 mg of Xenopus adult retinal poly(A)1 RNA (R) and 10 mg each of total RNA from brain (B), liver (L), and olfactory bulb (O) were resolved on a 1% denaturing agarose gel, and hybridization was performed using probe 1. Molecular markers corresponding to ribosomal RNA are indicated. C, localization of rod arrestin mRNA by in situ hybridization. Fixed sections of adult Xenopus retina were hybridized with a digoxigenin-labeled antisense (top) or sense (bottom) Xenopus rod arrestin probe under high stringency conditions. Bound probe was visualized using anti-digoxigenin antibody. Staining with the antisense probe was detected exclusively in rods (large arrows, A). No staining was detected in cones (small arrow, A) or with the sense probe (bottom). RPE, retinal pigment epithelium; ONL, outer nuclear layer. |
|
FIG. 3. Xenopus arrestin alleles. A, Southern blot of Xenopus genomic DNA (15 mg) digested with PstI (lane 1), HindIII (lane 2), EcoRI (lane 3), or BamHI (lane 4), hybridized with the BamHI-AvaI cDNA probe (probe 2), and washed at high stringency. B, PCR of intron 2 using Xenopus genomic DNA (200 ng, lane 5) or genomic clone gXArrA (40 pg, lane 6) was carried out using exon-specific primers. Lanes 1â4 are controls in which no primers (lane 1), forward primer alone (lane 2), P2 alone (lane 3), and forward primer and P2 but no genomic DNA (lane 4) are shown. The molecular size markers in kbp are indicated on the left. |
|
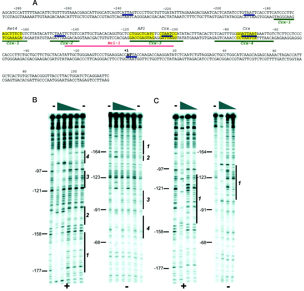
FIG. 4. Analysis of the Xenopus rod arrestin proximal promoter. A, the nucleotide sequence of the proximal promoter (2287/1113, pXAR7) is shown with the major transcriptional start site numbered 11 (bold). Potential transcriptional regulatory sequences (Crx, Ret4, and AP1) identified by sequence comparisons are shaded, and the homeobox core sequences (ATTA) are underlined. B, DNase I footprinting analysis using purified GST-CrxHD. Both top (1) and bottom (2) strand of the proximal promoter were footprinted in the absence (2) and presence of 100, 10, 1, and 0.1 ng of protein. C, DNase I footprinting analysis using purified His-Nrl. Both the top (1) and bottom (2) strand of the proximal promoter were footprinted in the absence (2) and presence of 140, 1.4, 0.14 ng of protein. The major protected areas from both B and C are indicated by numbered lines, and the corresponding regions are underlined below the sequence in A. Nucleotide positions were determined by comparing to a sequencing ladder adjacent to the DNase-treated samples and representative size markers shown. |
|
FIG. 5. Transient transfections of Xenopus embryos with arrestin constructs. A, transfection constructs. The 59 end of genomic clone (gXArrA) showing the positions of exons 1 and 2 (solid boxes) and direction of transcription (arrow) is shown. Luciferase reporter constructs are shown above and below (pXAR1â7). The translational initiation codon encoded by exon 2 is indicated (atg). Restriction sites used in the generation of reporter constructs are BamHI (B), EcoRI (E), NcoI (Nc), PstI (P), SmaI (S), XbaI (X). Additional NcoI sites in this fragment have not been mapped. B, transient transfection of Xenopus embryos. Luciferase activity (relative light units (RLU)/embryo) from transfections in heads (solid bars) or trunks (open bars) using XOP (Xenopus opsin promoter, 2508/141), XAR (Xenopus arrestin promoter, 21287/ 1130, in 1/3324, 1131/1155), or GL2 (promoterless control) were determined in 6 independent experiments. The activity measured from GL2 was not significantly different from controls without luciferase. Luciferase activity measured from heads transfected with XOP and XAR were 125- and 94-fold higher compared with activity measured from GL2 transfected heads. C, luciferase activities in heads (solid bars) or trunks (open bars) from various arrestin reporter constructs, normalized to XAR, were determined in 6â8 independent experiments. The sequence of pXAR7 is shown in Fig. 4A. Error bars represent S.E., and asterisks indicate values not statistically different (ANOVA, p , 0.05) from the promoterless control. |
|
FIG. 6. Arrestin upstream/intron I sequences direct rod-specific expression of GFP in transgenic Xenopus tadpoles. A, bright field image of a radial cross-section through the central retina of a stage 56 transgenic tadpole generated using pXAR1gfp. The retinal pigment epithelium (RPE), photoreceptors (PR), ganglion cell (GC) layers, and lenses (L) are indicated, and cone cells in the PR layer are indicated by arrows. B, fluorescence image of the same section showing GFP expression limited to the rods. C, bright field and fluorescent lighting conditions showing no GFP expression in cone cells. GFP-positive rods are seen alongside GFP-negative cone cells (indicated by arrows). D, differential interference contrast image of a tangential cross-section near the peripheral retina of a stage-52 transgenic tadpole generated using pXAR7gfp. The darkly pigmented retinal pigment epithelium can be seen surrounding the rod outer segments; inner segments and photoreceptor cell bodies are in central portion of the section. E, fluorescence image of the same section. GFP expression can be seen in the rod outer segments and in the inner segments/soma of the rod cell mosaic. F, bright field and fluorescent images (D and E) were merged following acquisition of the same section. Nonexpressing photoreceptors can be observed adjacent to fluorescent rod cells. |
|
sag (S-antigen; retina and pineal gland (arrestin)) gene expression in Xenopus laevis embryonic retina, assayed via in situ hybridization, adult frog stage, transverse section. |