Click here to close
Hello! We notice that you are using Internet Explorer, which is not supported by Xenbase and may cause the site to display incorrectly.
We suggest using a current version of Chrome,
FireFox, or Safari.
???displayArticle.abstract???
We have previously shown that an increase in intracellular Ca2+ is both necessary and sufficient to commit ectoderm to a neural fate in Xenopus embryos. However, the relationship between this Ca2+ increase and the expression of early neural genes has yet to be defined. Using a subtractive cDNA library between untreated and caffeine-treated animal caps, i.e., control ectoderm and ectoderm induced toward a neural fate by a release of Ca2+, we have isolated the arginine N-methyltransferase, xPRMT1b, a Ca2+-induced target gene, which plays a pivotal role in this process. First, we show in embryo and in animal cap that xPRMT1b expression is Ca2+-regulated. Second, overexpression of xPRMT1b induces the expression of early neural genes such as Zic3. Finally, in the whole embryo, antisense approach with morpholino oligonucleotide against xPRMT1b impairs neural development and in animal caps blocks the expression of neural markers induced by a release of internal Ca2+. Our results implicate an instructive role of an enzyme, an arginine methyltransferase protein, in the embryonic choice of determination between epidermal and neural fate. The results presented provide insights by which a Ca2+ increase induces neural fate.
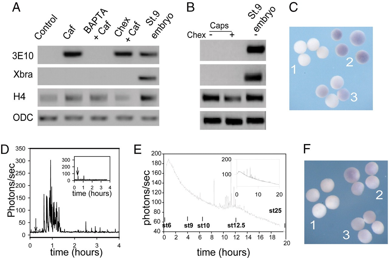
Fig. 1. xPRMT1b expression is induced by Ca2+ increase and by BMP inhibition. (A) ACs excised at stage 8 and treated with 10 mM caffeine for 30 min (Caf) were preincubated for 30 min with BAPTA-AM (20 μM) (Bapta+Caf), or in the presence of cycloheximide (chex+Caf). All ACs were cultured to stage 9. Expression of xPRMT1b, histone H4, and Xbra was analyzed by RT-PCR. Control, untreated AC. RNA from stage 9 embryo was used as positive control. The ubiquitous enzyme, ODC (ornithine decarboxylase), was used as loading control. (B) ACs were treated with cycloheximide (10 μg/ml) for 30 min. Neither xPRMT1b nor Xbra are induced. (C) ACs from stage 8 embryos were either treated with conditioned medium containing noggin protein (2) or preincubated for 30 min with BAPTA-AM (20 μM) before addition of noggin (3); control AC is also shown (1). ISH was performed with xPRMT1b probe. All ACs were cultured to stage 9. (D) Light emission within three ACs dissected at stage 8. Aequorin was injected at two-cell stage in each blastomere. An increase in light emission, reflecting an increasein[Ca2+]i, was recorded. (Inset) The ACs were preincubated for 30 min with 300 μM nifedipine. No significant variation of [Ca2+]i was recorded. Arrows indicate the addition of noggin (1 μg/ml). (E) Light emission within a typical embryo injected with tBR (1 ng total) and aequorin in the two ventral blastomeres at four-cell stage. Recording starts at stage 6. An increase in light emission reflecting an increase in [Ca2+]i was recorded. (Inset) tBR-injected embryo treated with 20 μM BAPTA during the whole recording. (F) Whole-mount ISH of AC with xPRMT1b probe. ACs were dissected at stage 8 from embryos injected with tBR RNA and cultured to stage 10.5. tBR-injected AC (2), tBR-injected AC treated with 20 μM BAPTA-AM (3), and control AC (1) are shown.
Fig. 2. Temporal and spatial distribution of xPRMT1b RNA expression during embryogenesis. (A) RT-PCR analysis of RNA extracted from oocyte (ovo) and embryos at the indicated stages. (B) Whole-mount ISH analysis of the tissue distribution of xPRMT1b transcripts (1). Stage 10.5, vegetal view (2). Corresponding sagittal section (animal side up, dorsal side to the left) (3). Stage 20, dorsal view (4). Corresponding cross section of the trunk region (dorsal side up) (5). Tailbudembryo, dorsal view (6). Corresponding anterior transverse section. a, anterior; ba, branchial arches; cg, cement gland; d, dorsal; hb, hindbrain; il, inner layer; mb, midbrain; nc, notochord; nt, neural tube; ol, outer layer; ov, optic vesicle; p, posterior; *, dorsal blastopore lip. (C) LTC antagonist represses the expression of xPRMT1b. Embryos were treated from stage 8 to 10 with 300 μM nifedipine. xPRMT1b expression was revealed by ISH (dorsal views, blastopore to the top) at stage 10.5 (Left) and stage 12.5 (Right).
Fig. 3. xPRMT1b induces neural markers in AC and in the whole embryo. (A and B) RT-PCR analysis of xPRMT1b-injected AC. Two-cell stage embryos were injected with xPRMT1b RNA (2 ng total). (A) ACs were excised at stage 8 and cultured to stage 23. Zic3, En2, Neurogenin (Ng), N-CAM, and N-tubulin were induced, whereas MyoD was not. (B) ACs were cultured to stage 10 in the presence or absence of cycloheximide (10 μg/ml). The expression of Zic3 was still detected in the presence of cycloheximide (xPRMT1b+chex), whereas En2 was not. Note that Xbra is not expressed. RNA from whole embryos of stages 10 and 23 and the corresponding ACs were used as controls. (C) One cell of two-cell-stage embryo was injected with xPRMT1b RNA (2 ng total). ISH was performed on neurula for Zic3 (Left) and N-tubulin (Right) (1 and 3), and control uninjected embryos are shown (2 and 4). Zic3 and N-tubulin expressions are expanded on the injected side. Arrowheads indicate the position of sections on D.(D) Three typical cross sections from the anterior to the posterior part of the embryos displayed in C (dorsal side up). These sections confirm the expansion of the expression domains. Notochord is encircled; is, injected side.
Fig. 4. xPRMT1b loss of function by Mo antisense. (A) Mo1b blocks the ability of caffeine to induce an epidermal to neural switch. ACs were excised at stage 8 from embryos injected into two cells at the two-cell stage with either Mo1b or MoC (6.25 ng total) and cultured to stage 9. RT-PCR gene analysis was performed for Zic3, BMP4, Xbra, and ODC (loading control). ACs were treated for 30 min with 10 mM caffeine (+) or untreated (â). (B) Whole-mount ISH of AC with Zic3 probe. ACs were dissected at stage 9 from embryos injected with 6.25 ng of either Mo1b (3) or MoC (2), treated with noggin (1 μg/ml), and cultured to stage 12.5â13. Control AC was treated with noggin (4) or untreated (1). (C) Expression of Zic3, En2, and N-tubulin at neurula stage of embryos injected into one cell at the two-cell stage with 6.25 ng of MoC (Upper) or Mo1b (Lower). The injected sides are on the right (is) in these dorsal views (anterior to the top). Mo1b reduces the expression of Zic3 and abolishes En2 and N-tubulin. (D) Late gastrula embryos (stage 12â12.5) injected at the two-cell stage with either MoC (Upper) or Mo1b (Lower) (6.25 ng total) and probed for the expression of Zic3. Mo1b strongly reduces Zic3 expression. (E) Late gastrula embryos injected at the two-cell stage with Mo1b (Upper) (6.25 ng total) and probed for the expression of Xbra. Mo1b does not affect Xbra expression. (Lower) Control embryos. (F) Whole-mount ISH of open-face Keller explants with Xbra probe. Explants were dissected at stage 10 from either Mo1b (Upper) or MoC (Lower) injected embryo and cultured until stage 12.5.
Fig. 6. Specificity of xPRMT1b Mo using r-xPRMT1b mRNA in vivo. One-cell stage embryos were either injected with Mo1b (6.25 ng) and GFP RNA (50 pg) or coinjected with Mo1b (6.25 ng), GFP RNA (50 pg), and the resistant form of xPRMT1b (r-xPRMT1b) (2 ng). Embryos were later screened for hemilateral expression of GFP. (A) The resulting phenotypes were observed at stage 10.5 (Left) or at stage 19 (Right). Coinjection of Mo1b and r-xPRMT1b significantly reduced the phenotypes observed at both stages. (B) Whole-mount in situ hybridization of stage 19 embryos using N-tubulin (Left) or SoxD (Right) probes. (Top) MoC-injected embryo (6.25 ng). (Middle) Mo1b-injected embryo (6.25 ng). (Bottom) Rescue embryo coinjected with Mo1b (6.25 ng) and r-xPRMT1b (2 ng). is, This side corresponds to GFP expression. N-tubulin and SoxD expression patterns are partially restored in rescue embryos.
Fig.7. Specificity of xPRMT1b Mo using r-xPRMT-GFP mRNA in vivo. (A). Neurula stage embryos injected into two cells at the two-cell stage with 3.2 ng of capped mRNA (Left) or along with either 12.5 ng of Mo1b (Center) or MoC (Right). Mo1b totally abolishes GFP translation (Lower Center), whereas MoC has no effect (Lower Right). (B) Embryos (stage 13) injected into two cells at the two-cell stage with 3.2 ng of capped mRNA with either 6.25 ng of MoC or Mo1b. Mo1b (Right) totally abolishes GFP translation while MoC (Left) has no effect.
prmt1 (protein arginine methyltransferase 1) gene expression in Xenopus laevis embryos, NF stage 20, as assayed by in situ hybridization, dorsal view, anterior up
prmt1 (protein arginine methyltransferase 1) gene expression in Xenopus laevis embryos, NF stage 26, assayed by in situ hybridization, dorsal view, anterior left
Aoki,
Methylation of Xenopus CIRP2 regulates its arginine- and glycine-rich region-mediated nucleocytoplasmic distribution.
2002, Pubmed,
Xenbase
Aoki,
Methylation of Xenopus CIRP2 regulates its arginine- and glycine-rich region-mediated nucleocytoplasmic distribution.
2002,
Pubmed
,
Xenbase Batut,
[xMLP is an early response calcium target gene in neural determination in Xenopus laevis].
2003,
Pubmed
,
Xenbase Cascio,
The initiation of new gene transcription during Xenopus gastrulation requires immediately preceding protein synthesis.
1987,
Pubmed
,
Xenbase Chalmers,
Intrinsic differences between the superficial and deep layers of the Xenopus ectoderm control primary neuronal differentiation.
2002,
Pubmed
,
Xenbase Chang,
Cell fate determination in embryonic ectoderm.
1998,
Pubmed
,
Xenbase Chen,
Regulation of transcription by a protein methyltransferase.
1999,
Pubmed Chevillard-Briet,
Control of CBP co-activating activity by arginine methylation.
2002,
Pubmed Gilbert,
Spemann's organizer: models and molecules.
1993,
Pubmed Harland,
In situ hybridization: an improved whole-mount method for Xenopus embryos.
1991,
Pubmed
,
Xenbase Hemmati-Brivanlou,
Cephalic expression and molecular characterization of Xenopus En-2.
1991,
Pubmed
,
Xenbase Keller,
Regional expression, pattern and timing of convergence and extension during gastrulation of Xenopus laevis.
1988,
Pubmed
,
Xenbase Kitaguchi,
Zic3 is involved in the left-right specification of the Xenopus embryo.
2000,
Pubmed
,
Xenbase Kitaguchi,
Xenopus Brachyury regulates mesodermal expression of Zic3, a gene controlling left-right asymmetry.
2002,
Pubmed
,
Xenbase Kwan,
Xbra functions as a switch between cell migration and convergent extension in the Xenopus gastrula.
2003,
Pubmed
,
Xenbase Lamb,
Neural induction by the secreted polypeptide noggin.
1993,
Pubmed
,
Xenbase Leclerc,
L-type calcium channel activation controls the in vivo transduction of the neuralizing signal in the amphibian embryos.
1997,
Pubmed Leclerc,
Imaging patterns of calcium transients during neural induction in Xenopus laevis embryos.
2000,
Pubmed
,
Xenbase Leclerc,
Calcium transients triggered by planar signals induce the expression of ZIC3 gene during neural induction in Xenopus.
2003,
Pubmed
,
Xenbase Lemaire,
Expression cloning of Siamois, a Xenopus homeobox gene expressed in dorsal-vegetal cells of blastulae and able to induce a complete secondary axis.
1995,
Pubmed
,
Xenbase Lin,
The mammalian immediate-early TIS21 protein and the leukemia-associated BTG1 protein interact with a protein-arginine N-methyltransferase.
1996,
Pubmed McBride,
State of the arg: protein methylation at arginine comes of age.
2001,
Pubmed Moreau,
The choice between epidermal and neural fate: a matter of calcium.
2004,
Pubmed Moreau,
Increased internal Ca2+ mediates neural induction in the amphibian embryo.
1994,
Pubmed Nakata,
Xenopus Zic3, a primary regulator both in neural and neural crest development.
1997,
Pubmed
,
Xenbase Niehrs,
Mesodermal patterning by a gradient of the vertebrate homeobox gene goosecoid.
1994,
Pubmed
,
Xenbase Pawlak,
Arginine N-methyltransferase 1 is required for early postimplantation mouse development, but cells deficient in the enzyme are viable.
2000,
Pubmed Rezai-Zadeh,
Targeted recruitment of a histone H4-specific methyltransferase by the transcription factor YY1.
2003,
Pubmed Richter,
Gene expression in the embryonic nervous system of Xenopus laevis.
1988,
Pubmed
,
Xenbase Smith,
Expression of a Xenopus homolog of Brachyury (T) is an immediate-early response to mesoderm induction.
1991,
Pubmed
,
Xenbase Strahl,
Methylation of histone H4 at arginine 3 occurs in vivo and is mediated by the nuclear receptor coactivator PRMT1.
2001,
Pubmed Suzuki,
A truncated bone morphogenetic protein receptor affects dorsal-ventral patterning in the early Xenopus embryo.
1994,
Pubmed
,
Xenbase Tang,
PRMT1 is the predominant type I protein arginine methyltransferase in mammalian cells.
2000,
Pubmed Wang,
Methylation of histone H4 at arginine 3 facilitating transcriptional activation by nuclear hormone receptor.
2001,
Pubmed
,
Xenbase Weber,
Identification of a phylogenetically conserved activin-responsive enhancer in the Zic3 gene.
2003,
Pubmed Weinstein,
Neural induction.
1999,
Pubmed
,
Xenbase Wilson,
Induction of epidermis and inhibition of neural fate by Bmp-4.
1995,
Pubmed
,
Xenbase