Click here to close
Hello! We notice that you are using Internet Explorer, which is not supported by Xenbase and may cause the site to display incorrectly.
We suggest using a current version of Chrome,
FireFox, or Safari.
Biochem Biophys Res Commun
1999 Aug 11;2613:756-65. doi: 10.1006/bbrc.1999.1039.
Show Gene links
Show Anatomy links
Characterization of a novel member of the FGF family, XFGF-20, in Xenopus laevis.
Koga C, Adati N, Nakata K, Mikoshiba K, Furuhata Y, Sato S, Tei H, Sakaki Y, Kurokawa T, Shiokawa K, Yokoyama KK.
???displayArticle.abstract???
The cDNA for a novel member of the FGF family (XFGF-20) was isolated from a Xenopus cDNA library prepared at the tailbud stage using as a probe the product of degenerate PCR performed with primers based on mammalian FGF-9s. This cDNA was 1860 bp long, and contained a single open reading frame that encoded 208 amino acid residues. The deduced amino acid sequence contained a motif characteristic of the FGF family and it was similar (73.1% overall homology) to XFGF-9 but differed from XFGF-9 in its amino-terminal region (33.3% homology). XFGF-20 mRNA was expressed only zygotically in embryos at and after the blastula stage, but it was also specifically expressed in the stomach and testis of adults. By contrast, XFGF-9 mRNA was expressed maternally in eggs and in many adult tissues. When XFGF-20 mRNA was overexpressed in early embryos, gastrulation was abnormal and development of anterior structures was suppressed. In such embryos, the expression of the Xbra transcript was suppressed during gastrulation while the expression of the transcripts of cerberus, Siamois, dkk-1, chordin, and Xotx-2 genes was normal. These results suggest that correct expression of XFGF-20 during gastrulation is required for the formation of normal head structures in Xenopus laevis during embryogenesis and that expression of the Xbra gene mediates this phenomenon.
FIG. 1. Nucleotide sequence of the cDNA for Xenopus FGF-20
and the deduced amino acid sequence. The coding sequence is in
capital letters and untranslated regions are in small letters. Amino
acid residues are shown under the nucleotide sequence. The positions
of nucleotides and amino acid residues are indicated on the
right. An upstream in-frame initiation codon (TGA) is boxed. The
termination codon (TGA) is indicated by an asterisk. A motif found in
all members of the FGF family is shaded.
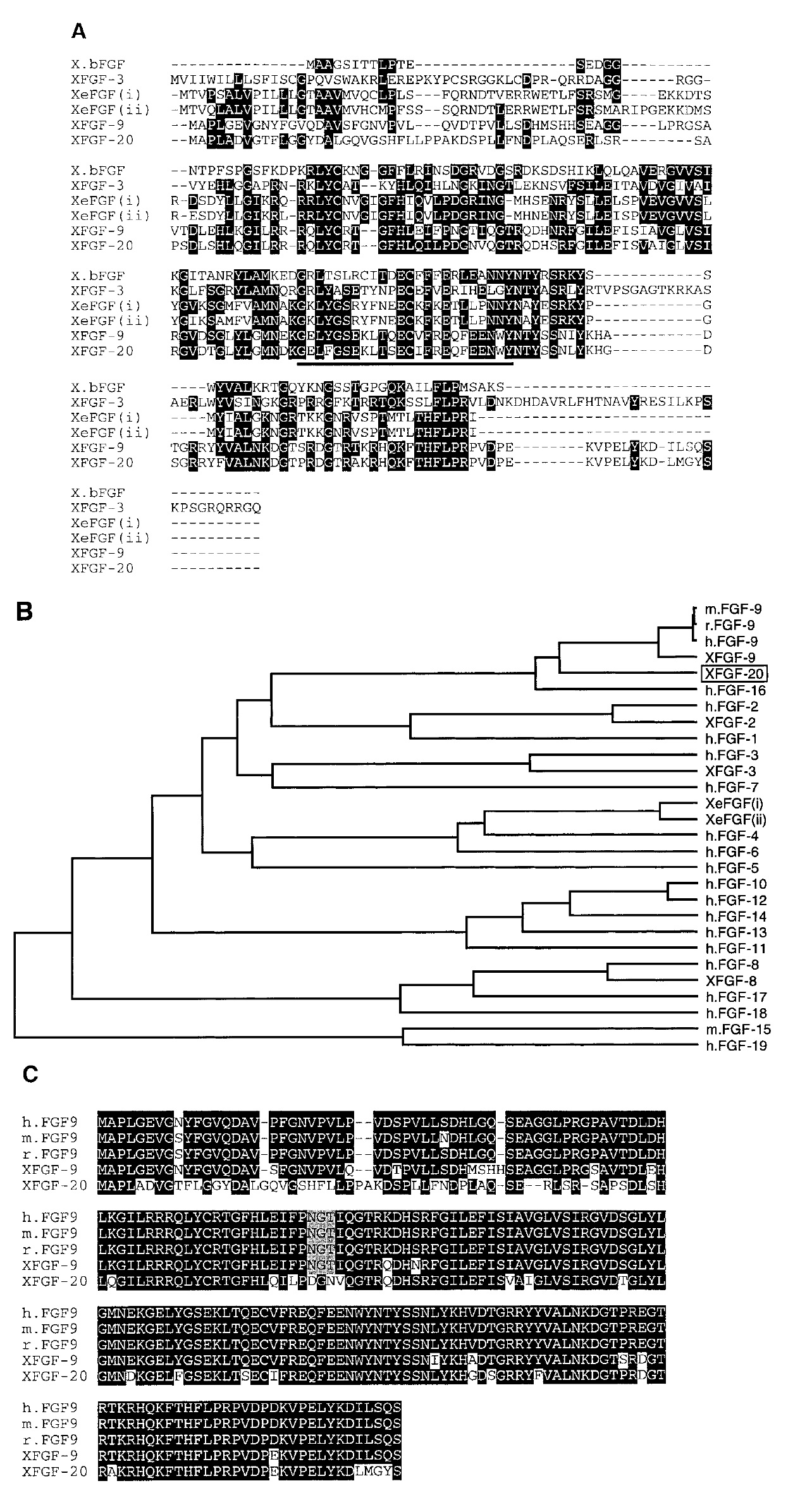
FIG. 2. Comparison of XFGF-20 with other members of the FGF family. (A) An alignment of deduced amino acid sequences of FGFs in
Xenopus. Identical residues are shaded in black. A motif found in all members of the FGF family is indicated by the heavy line. (B)
Relationships among representative members of the FGF family. A phylogenic tree was constructed from full-length amino acid sequences
of all known forms of FGF-9 and representative members of the FGF family. The length of each horizontal line is proportional to the extent
of divergence of the amino acid sequence. Abbreviations of source of protein sequences are as follows; h., human; m., mouse; r., rat; X,
Xenopus; Xe, Xenopus embryonic. (C) An alignment of the deduced amino acid sequence of XFGF-20 with those of various FGF-9. Identical
residues are shaded in black. Potential sites of N-linked glycosylation (NGT) are shaded in gray. Bars indicate the positions of gaps that were
introduced to maximize alignment scores. Abbreviations of source of amino acid sequences are as follows; h., human; m., mouse; r., rat; c.,
chicken; X, Xenopus.
FIG. 3. Expression of XFGF-20 and XFGF-9 mRNAs in adult
tissues. In each case, 25 ng of total RNA obtained from tissues of
adult speciments of Xenopus laevis were examined by RT-PCR. Upper
panel, XFGF-20; lower panel, XFGF-9.
FIG. 4. Expression of XFGF-20 and XFGF-9 in embryos. (A)
Expression of mRNAs for XFGF-20 and XFGF-9 during early development.
In each case, 20 ng of total RNA were assayed by RT-PCR.
C, Cleavage stage (stage 3); B, blastula stage (stage 9); G, gastrula
stage (stage 11); N, neurula stage (stage 18); T, tailbud stage (stage
29–31). (B) Distribution of mRNAs for XFGF-20 and XFGF-9 at the
neurula and tailbud stages. In each case, 20 ng of total RNA were
used for RT-PCR. Neurulae (stage 18–19) and embryos at the tailbud
stage were dissected as shown below the photographs. Neurulae: X,
dorsal half; Y, ventral half. Tailbuds: A, head; B, trunk; C, tail; a,
head; b, dorsal posterior region; c, ventral posterior region.
FIG. 5. Examination by whole-mount in situ hybridization of the
expression of XFGF-20 mRNA in embryos. (A) Hybridization with a
sense probe at the neurula stage. (B) Hybridization with an antisense
probe at the neurula stage. (C) Hybridization with an antisense
probe at the tailbud stage. Scale bars in A for A and B, 500 mm;
in C, 500 mm.
FIG. 6. Overexpression of FGF-20 mRNA produced anterior truncations in embryos at the tailbud stage. (A, B, C) Embryos in which
XFGF-20 mRNA had been injected into two blastomeres at the two-cell stage. (D) Control uninjected embryos. (E) Embryos injected with
XFGF-20 mRNA at the two-cell stage, photographed when control sibling embryos had reached two stage shown in (F). Scale bars in A for
A–D, 1 mm; in E for E and F, 1 mm.
FIG. 7. Horizontal sections of embryos that had been injected with XFGF-20 mRNA at the two-cell stage. (A, B, C, D) Sections of embryos
that had been injected with XFGF-20 mRNA. (E) A control uninjected embryo. BV, brainventricle; E, eye. Scale bar, 500 mm.
FIG. 8. Gastrulation in embryos that had been injected with
XFGF-20 mRNA. (A) An embryo that had been injected with
XFGF-20 mRNA at the two-cell stage, viewed from the vegetal side
when control siblings had reached stage 11.5. (B) A control uninjected
embryo at stage 11.5. Scale bar, 500 mm.
FIG. 9. Changes in the expression of various genes upon overexpression of XFGF-20 mRNA. (A) Changes in gene expression were
studied at the early tailbud stage. XFGF-20 mRNA was injected into both blastomeres at the two-cell stage. Embryos were sampled at
stage 25 and total RNA was examined by RT-PCR. The same results were obtained from samples pooled in duplicate. U, uninjected
embryos; I, injected embryos. (B) Changes in gene expression were studied at the gastrula stage. XFGF-20 mRNA (15 pg/blastomere)
was injected into both blastomeres at the two-cell stage; embryos were sampled at stages 8, 9, 10, 11, and 12; and total RNA was
examined by RT-PCR.