|
Figure 1.
Sequence and Structure of Xenopus Optx2
(A) Xenopus Optx2 nucleotide and predicted amino acid sequence. In-frame stop codons are shown in boldface. The double underlined nucleotide sequence is a putative polyadenylation signal. The Six and homeobox domains are underlined and double underlined, respectively. The Xenopus Optx2 nucleotide sequence has been deposited into the GenBank database under accession number AF081352.
(B) Schematic comparison of the predicted amino acid sequences for Xenopus Optx2 (XOptx2), chicken Optx2 (COptx2), mouse Optx2 (MOptx2), Drosophila Optix, chicken Six3 (CSix3), mouse Six3 (MSix3), and Drosophila (so) proteins. The percent similarity of the Six domains and homeodomains to the corresponding regions in the Xenopus protein is shown. Overall sequence similarity with the Xenopus protein is shown to the right of the sequence name.
(C) Expanded view of homeobox domain comparing the primary amino acid sequence of the six/sine oculis family members. Alpha helixes, conserved residues thought to contact the phosphate DNA backbone (filled circles), and the conserved lysine at position 50 (asterisk) are noted. GenBank accession numbers are AF050131 (COptx2), AF050130 (MOptx2), AF050132 (Optix), Y15106 (CSix3), X90871 (MSix3), L31626 (so), X80339 (MSix1), D83147 (MSix2), D50416 (MSix4), and D83146 (MSix5). |
|
Figure 2.
Expression Patterns of XOptx2 during Eye and Embryonic Development
(AâC), (F), and (G) are anterior views with dorsal (d) to the top, while (D) and (E) are lateral and dorsal views of the same embryo with anterior (a) to the right. In (F), XOptx2 is detected in the pineal gland primordia (arrowhead) and the ventral forebrain (arrow) as well as the eyes. In (G), the brown area is the pigmented cement gland.
(HâM) Expression patterns on sections of XOptx2 during eye development. (HâK) XOptx2 is expressed in the ventral forebrain/diencephalon (Dien), optic vesicle (ov), optic cup (oc), neural retina (nr), and the optic stalk (os) but is undetectable in the ectoderm (ect), the lens placode (lp), and the lens vesicle (lv). Sections of stage 41 eyes (L and M) were costained to detect XOptx2 (blue) and rhodopsin (red) expression. XOptx2 is detected in the ganglion cell (gcl) and inner nuclear cell (inl) layers but is absent from the photoreceptor (pr) layer. In (L) and (M), both the immature section of the ventral retina (arrowhead) and the ciliary marginal zone (cmz) express XOptx2. The nonspecific signal in stage 41 section (M) is autofluorescence of the lens (l). Additional abbreviations: anr, anterior neural ridge; p, posterior; v, ventral; ef, eye field; mid, midline; ppe, primordial pigment epithelium; pe, pigment epithelium. Scale bars = 300 μm (AâC, F, H, and I), 600 μm (D and E), 500 μm (G), and 100 μm (JâM). |
|
Figure 3.
XOptx2 and XOptx2HD-EnR Induce Eye Enlargement, while XOptx2HD-VP16 Reduces Eye Size
(A and B) Lateral views of an XOptx2-injected embryo. The injected side is revealed by β-galactosidase activity in light blue. The eye on the injected side (A) is enlarged.
(C and D) Transverse mideye sections of the injected (C) and control (D) side of an XOptx2-injected embryo. Note the ectopic pigment (ep).
(E–H) XOptx2-induced retinal folding and expansion. In methylene blue–stained plastic sections (E), mild retinal folding is illustrated by following the inner plexiform layer (ipl). Severe folding can also be observed by the staining pattern of photoreceptors visualized by rhodopsin immunocytochemistry (F). (G and H) In more severely affected animals, the optic fissure sometimes did not close and the retina appeared fused with the forebrain (G, arrow). Rhodopsin was also detected in the ventral forebrain region as well as within the retina itself (H).
(I and J) Lateral views of an XOptx2HD-VP16-injected embryo.
(K and L) Transverse sections of XOptx2HD-EnR- and XOptx2HD-VP16-injected embryos. Nuclei were visualized with Hoechst dye. The eye in the XOptx2HD-EnR-injected side is enlarged, while reduced in the XOptx2HD-VP16-injected side. Scale bars = 400 μm (A, B, G, and H) and 200 μm (C–F, K, and L). |
|
Figure 4.
XOptx2-Induced Brain Enlargement and Extra Proliferation
Low doses of XOptx2 induced mild brain enlargement anterior (A) and posterior (B) to the central retina. The retina was often expanded into the optic stalk area (A), and ectopic pigment (ep) was sometimes observed (B). At high dose, XOptx2 induced brain enlargement (C). The enlarged side of the embryo expressed both the tracer, GFP (D), and the neural marker, β-tubulin (E). The eye was often rotated out of its normal position by the extra neural tissue (E, arrow).
(F and G) Transverse section of an embryo injected at the 2-cell stage with XOptx2 RNA and then injected at stage 34 with BrdU. (F) Nuclei were visualized with Hoechst dye. (G) BrdU uptake is visualized in green. More BrdU-positive cells are seen on the injected side of the neural tube than on the control side (arrows).
(H and I) Transverse sections of tailbud embryos injected with 2 ng GFP/1 ng of β-gal RNA (H) or 1 ng of cyclin A2 RNA/1 ng of CDK2 RNA and 1 ng of β-gal RNA (I). The injected region is revealed by detection of β-galactosidase activity in blue. Arrow denotes region of epidermal thickening. Scale bars = 200 μm (A, C–E), 65 μm (B), 100 μm (F and G), and 150 μm (H and I). |
|
Figure 5.
Effect of XOptx2, XOptx2HD-EnR, and XOptx2HD-VP16 on the Expression of Transcription Factors Involved in Eye Formation and Neural Differentiation
Embryos were coinjected with XOptx2 (BâF), XOptx2HD-EnR (G), or XOptx2HD-VP16 (H) and the tracer β-gal. After staining with X-gal to visualize the domain of expression, in situ hybridization was used to detect Rx1 (A, B, D, G, and H), Pax6 (C), ET (F), and β-tubulin (E) expressions. β-gal had no effect on Rx1 expression (A). The domain of Rx1 expression was expanded in XOptx2-injected embryos (B and D). XOptx2 induced the expression of Rx1 across the midline (arrow) into the optic stalk/ventral forebrain region (D). XOptx2 enlarged the boundary of Pax6 expression (C, arrows). XOptx2 simultaneously induces ET expression in the eye field (F, arrows) and inhibits it in the developing cement gland (F, arrowhead). XOptx2 delays the expression of β-tubulin (E, stage 22). The domain of Rx1 expression was expanded in XOptx2HD-EnR-injected embryos (G) and decreased in XOptx2HD-VP16-injected embryos (H). Scale bar = 300 μm. Additional abbreviations: sc, spinal cord; tg, trigeminal ganglia.
(I and J) The percent of embryos with an increase (%â), decrease (%â), or no change (% nc) in expression is shown. (I) XOptx2 and XOptx2HD-EnR increased the domain of Rx1 expression, while XOptx2HD-VP16 reduced it. (J) Overexpression of XOptx2 caused an increase in the expression domain of Pax6 and ET. The majority of embryos injected with Pax6 had no change in XOptx2 or ET expression. Overexpression of XOptx2 also delays the expression of β-tubulin in early-stage (prior to stage 33/34) embryos. At later stages, an increase in β-tubulin expression is observed. Embryos analyzed: a, 196; b, 53; c, 36; d, 11; e, 7; f, 23; g, 28; h, 56; i, 55; j, 44; k, 14; l, 43; and m, 54. |
|
Figure 6.
Pax6 Potentiates the Effect of XOptx2 on Eye and Brain Enlargement
Embryos were injected with increasing amounts of Pax6, XOptx2, or both at a 1:1 ratio. Pax6 had no effect on eye (A) or brain (B) size at any amount tested (up to 60 pg; not shown). XOptx2 induced maximal eye enlargement at approximately 5 pg (A) and maximal brain enlargement at approximately 20 pg (B). Coinjection of Pax6 with XOptx2 potentiates the XOptx2-induced increase in both eye and brain size. Asterisks in (A) indicate significance: p < 0.005 (Student's one-tailed t test). |
|
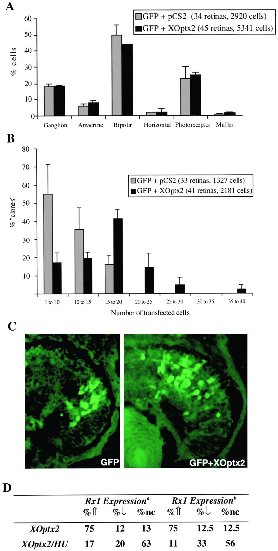
Figure 7.
XOptx2 Promotes Cell Proliferation in Retinal Lipofection Experiments and Eye Field Enlargement Is Dependent on Cellular Proliferation
(A) Percentage of retinal cell types observed in eyes lipofected with GFP/pCS2 or GFP/XOptx2. We combined here the data from two independent experiments. XOptx2 transfection produced no significant change in cell type distribution. The percentage of each cell type was calculated as a weighted average per retina.
(B) Histogram showing the percentage of clones according to the number of transfected cells per section in GFP/pCS2- and GFP/XOptx2-transfected retina. The number of cells per clone was calculated as a weighted average per retina. Again, we combined the data from two independent experiments. XOptx2 (average of 16.1 cells per section) produced significantly larger clones than control constructs (10.4 cells per section).
(C) Representative retinal sections from GFP/pCS2 (left, 10 cells) and GFP/XOptx2 (right, 20 cells) transfected retina. Scale bar = 50 μm.
(D) XOptx2 induced an eye field expansion. HU treatment inhibited the XOptx2-induced expansion. Embryos analyzed: a, 53; b, 75. |