Click here to close
Hello! We notice that you are using Internet Explorer, which is not supported by Xenbase and may cause the site to display incorrectly.
We suggest using a current version of Chrome,
FireFox, or Safari.
???displayArticle.abstract???
We previously showed that FGF was capable of inducing Xenopus gastrulaectoderm cells in culture to express position-specific neural markers along the anteroposterior axis in a dose-dependent manner. However, conflicting results have been obtained concerning involvement of FGF signaling in the anterior neural induction in vivo using the same dominant-negative construct of Xenopus FGF receptor type-1 (delta XFGFR-1 or XFD). We explored this issue by employing a similar construct of receptor type-4a (XFGFR-4a) in addition, since expression of XFGFR-4a was seen to peak between gastrula and neurula stages, when the neural induction and patterning take place, whereas expression of XFGFR-1 had not a distinct peak during that period. Further, these two FGFRs are most distantly related in amino acid sequence in the Xenopus FGFR family. When we injected mRNA of a dominant-negative version of XFGFR-4a (delta XFGFR-4a) into eight animal pole blastomeres at 32-cell stage, anterior defects including loss of normal structure in telencephalon and eye regions became prominent as examined morphologically or by in situ hybridization. Overexpression of delta XFGFR-1 appeared far less effective than that of delta XFGFR-4a. Requirement of FGF signaling in ectoderm for anterior neural development was further confirmed in culture: when ectoderm cells that were overexpressing delta XFGFR-4a were cocultured with intact organizer cells from either early or late gastrula embryos, expression of anterior and posterior neural markers was inhibited, respectively. We also showed that autonomous neuralization of the anterior-type observed in ectoderm cells that were subjected to prolonged dissociation was strongly suppressed by delta XFGFR-4a, but not as much by delta XFGFR-1. It is thus indicated that FGF signaling in ectoderm, mainly through XFGFR-4, is required for the anterior neural induction by organizer. We may reconcile our data to the current "neural default model," which features the central roles of BMP4 signaling in ectoderm and BMP4 antagonists from organizer, simply postulating that the neural default pathway in ectoderm includes constitutive FGF signaling step.
FIG. 3. Whole-mount in situ hybridization analysis of expression of XFGFR-1 (A), XFGFR-2 (B), XFGFR-3 (C), and XFGFR-4 (D) in stage
19 embryos. (Top panels) Anterior view; (bottom panels) dorsal view with the anterior downward.
FIG. 9. Suppression of early neural markers in embryos injected with delta XFGFR-4a mRNA. In each panel, a pair of uninjected (left) and injected (right) embryos at stage 20 is shown. (A) Expression of Nrp-1. (B) Expression of BF-1. (C) Expression of Rx-1. (D) Expression of En-2. White arrows in (B) and (D) point to the respective site of marker expression in uninjected embryos.
FIG. 1. Alignment of the deduced amino acid sequences of five XFGFR cDNAs cloned from Xenopus embryos. Schematic structure of a
prototype FGF receptor is shown at the top. The sequences were aligned using GeneWorks software (Intelligenetics). Gaps in the sequence
are positioned with dashes and are introduced to maximize alignment. Amino acids are numbered at the right. Characteristic structural
domains are indicated by double-headed arrows. These include signal peptide (SP); immunoglobulin-like domain (Ig domain) I, II, and III;
acid box; transmembrane region (TM); and tyrosine kinase domain (TK domain) I and II. References and accession numbers to
GenBank/EMBL/DDBJ database for each XFGFR are as follows: XFGFR-1 (Friesel and Dawid, 1991), M55163; XFGFR-2 (Friesel and Brown,
1992), X65943; XFGFR-3 (this report), AB007035; XFGFR-4a (this report), AB007036; XFGFR-4b (this report), AB007037.
FIG. 2. Sequence similarity analysis of XFGFRs. (A) The percentage
of amino acid identity between XFGFRs and human FGFRs. (B)
Dendrogram of relatedness between XFGFRs. This was constructed
using the UPGMA program of GeneWorks package.
FIG. 3. Whole-mount in situ hybridization analysis of expression of XFGFR-1 (A), XFGFR-2 (B), XFGFR-3 (C), and XFGFR-4 (D) in stage
19 embryos. (Top panels) Anterior view; (bottom panels) dorsal view with the anterior downward.
FIG. 4. Probes for RNase protection assay. The NotI site in XFGFR-1 is derived from a cloning site in a truncated XFGFR-1 cDNA. The
PvuII site in XFGFR-2 and the BamHI site in XFGFR-4b are in the untranslated regions of the respective cDNAs.
FIG. 5. Expression of XFGFR transcripts at different developmental
stages. (A) RNase protections of the five XFGFR probes and
ODC probe (an internal standard). (B) A quantitative comparison of
the temporal expression profiles for transcript levels of five XFGFRs.
The intensity of photostimulated luminescence (PSL) of each
protected probe in (A) was measured with a laser image analyzer.
The ratio of the intensity of the probe for each XFGFR to the
intensity of the ODC probe was calculated from the respective PSL
value and plotted against developmental stages. The percentage of
the maximum value of the ratio is presented in each profile.
FIG. 6. Regional distribution of XFGFR transcripts. (A) Schematic illustration of dissected regions from ectoderm (Ec), dorsal marginal
zone (DMZ), ventral marginal zone (VMZ), and endoderm (En) at an early gastrula stage. (B) Autoradiographs of RT-PCR products of XFGFR
transcripts in the four regions defined in (A) coamplified with EF 1a transcript (an internal standard). (C) A quantitative comparison of the
spatial expression profiles for transcript levels of five XFGFRs. The intensity of PSL of each RT-PCR product in (B) was measured with a
laser image analyzer. The ratio of the intensity of the RT-PCR product for each XFGFR to the intensity of the RT-PCR product for EF1a
was calculated from the respective PSL value and illustrated as histograms. The percentage of the maximum values of the ratio is presented
in each histogram.
FIG. 7. Suppression of FGF signaling in ectoderm cells by a truncated XFGFR-4a (DXFGFR-4a). (A) Effects of overexpression of DXFGFR-4a
in ectoderm cells on neural induction and epidermal inhibition by bFGF. DXFGFR-4a mRNA was injected into four animal blastomeres at
the eight-cell stage (150 or 300 pg/blastomere). The injected or uninjected embryos were incubated until stage 10 when ectoderm cells were
isolated and cultured in the presence of a low (0.25 ng/ml) or high (5.0 ng/ml) dose of bFGF in microculture wells. The transcription levels
of two anterior neural markers, XeNK-2 and En-2, and an epidermal marker, Keratin, in these cultures were analyzed by quantitative
RT-PCR assay as described (Kengaku and Okamoto, 1995). Autoradiographs are shown of RT-PCR products of the marker transcripts
coamplified with EF1a transcript (an internal standard) in uninjected ectoderm cells (left panels) and injected ectoderm cells (middle and
right panels). (B) Quantitative assessment of effects of injected DXFGFR-4a mRNA. Each RT-PCR product shown in (A) was quantified as
in Fig. 5B. Values were normalized to EF1a expression as in Fig. 6B and presented as percentages of the maximum values of the ratio in each
histogram for XeNK-2 (top), En-2 (middle), and Keratin (bottom).
FIG. 8. Suppression of anterior neural development in vivo by blocking FGF signaling in animal blastomeres with DXFGFR-4a. Increasing
amounts of DXFGFR-4a or DXFGFR-1 mRNA (80 (F, G), 120 (D, E), and 300 (B, C) pg/blastomere, respectively) were injected into eight
animal pole blastomeres at the 32-cell stage as illustrated in the top left schema. The injected (B to G) and uninjected (A) embryos were
reared until stage 35/36 and photographed. The expanded region of cement gland is indicated by white arrows in (D).
FIG. 9. Suppression of early neural markers in embryos injected with DXFGFR-4a mRNA. In each panel, a pair of uninjected (left) and
injected (right) embryos at stage 20 is shown. (A) Expression of Nrp-1. (B) Expression of BF-1. (C) Expression of Rx-1. (D) Expression of En-2.
White arrows in (B) and (D) point to the respective site of marker expression in uninjected embryos.
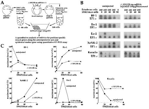
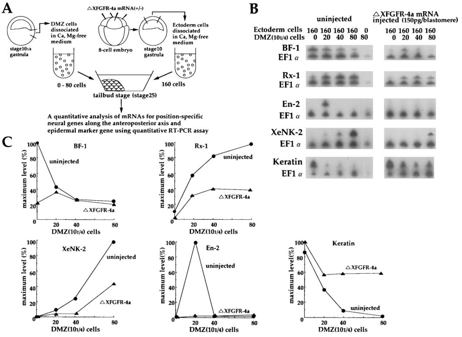
FIG. 10. Suppression of the anterior neural development in cocultures of ectoderm and early DMZ cells by blocking FGF signaling in
ectoderm cells with DXFGFR-4a. (A) Schematic illustration of the experimental design. DXFGFR-4a mRNA was injected into four animal
blastomeres at the eight-cell stage (150 pg/blastomere). The injected and uninjected embryos were incubated until stage 10, when ectoderm
cells were isolated. A fixed number of these (160 cells/well) were cocultured in microculture wells with increasing number of DMZ cells
(0 to 80 cells) prepared from intact early gastrula (stage 101/4). The transcription levels of four anterior neural markers, BF-1, Rx-1, XeNK-2,
and En-2, and an epidermal marker, Keratin, in these cultures were analyzed as in Fig. 7. (B) Suppression of the neural-inducing and
epidermal-inhibiting action of early gastrula DMZ (organizer) cells by overexpression of DXFGFR-4a in ectoderm cells. Autoradiographs are
shown of RT-PCR products of the marker transcripts coamplified with EF1a transcript in cocultures including uninjected (left panels) and
injected (right panels) ectoderm cells. The data from cultures of ectoderm cells (160 cells/well) or DMZ cells (80 cells/well) alone are also
included. (C) Quantitative assessment of the effects of overexpressing DXFGFR-4a. Each RT-PCR product shown in (B) was quantified as
in Fig. 5B. Values are normalized as in Fig. 7B and plotted against cocultured DMZ cell numbers (0 to 80 cells).
FIG. 11. Suppression of the posterior neural development in cocultures of ectoderm and late DMZ cells by blocking FGF signaling in ectoderm
cells with DXFGFR-4a. The experimental design was the same as described in Fig. 10A except that DMZ cells were prepared from intact late
gastrula embryos (stage 11.5) instead of early gastrula embryos (stage 101/4). The transcription levels of four posterior neural markers, Krox-20,
XlHbox1, XlHbox6, and Xcad-3, and an epidermal marker, Keratin, in these cultures were analyzed as in Fig. 7. (A) Suppression of the
neural-inducing and epidermal-inhibiting action of late gastrula DMZ cells by overexpression of DXFGFR-4a. Autoradiographs are shown of
RT-PCR products of the marker transcripts coamplified with EF1a transcript in cocultures including uninjected (left panels) and injected (right
panels) ectoderm cells. The data from cultures of ectoderm cells (160 cells/well) or DMZ cells (80 cells/well) alone are also included. (B)
Quantitative assessment of the effects of overexpressing DXFGFR-4a. Each RT-PCR product shown in (A) was quantified as in Fig. 5B. Values are
normalized as in Fig. 7B and plotted against cocultured DMZ cell numbers (0 to 80 cells).
FIG. 12. Suppression of autonomous neuralization in dissociated ectoderm cells by blocking FGF signaling with DXFGFR-4a. (A) Effects of
overexpression of DXFGFR-4a and DXFGFR-1 in ectoderm cells on their neuralization by prolonged dissociation. DXFGFR-4a or DXFGFR-1
mRNA was injected into four animal blastomeres at the eight-cell stage (300 pg/blastomere). The injected or uninjected embryos were incubated
until stage 10 when ectoderm cells were isolated and subjected to dissociation for 30 or 90 min before reaggregation and culture. The transcription
levels of panneural markers NCAM and Nrp-1 (left panels), anterior neural markersBF-1 and Rx-1 (middle panels), epidermal marker Keratin (top
right panels), and cement gland marker XAG-1 (bottom right panels) in these cultures were analyzed by quantitative RT-PCR assay as in Fig. 7.
Autoradiographs are shown of RT-PCR products of the marker transcripts coamplified with EF1a transcript. (B) Quantitative assessment of
effects of injected DXFGFR-4a and DXFGFR-4a mRNAs. Each RT-PCR product shown in (A) was quantified as in Fig. 5B. Values were normalized
to EF1a expression as in Fig. 7B and presented as percentages of the maximum values of the ratio in each histogram for NCAM (top left), Nrp-1
(bottom left), BF-1 (top middle), Rx-1 (bottom middle), Keratin (top right), and XAG-1 (bottom right).