Click here to close
Hello! We notice that you are using Internet Explorer, which is not supported by Xenbase and may cause the site to display incorrectly.
We suggest using a current version of Chrome,
FireFox, or Safari.
???displayArticle.abstract???
In response to extracellular stimuli, mitogen-activated protein kinase (MAPK, also known as ERK), which localizes to the cytoplasm in quiescent cells, translocates to the nucleus and then relocalizes to the cytoplasm again. The relocalization of nuclear MAPK to the cytoplasm was not inhibited by cycloheximide, confirming that the relocalization is achieved by nuclear export, but not synthesis, of MAPK. The nuclear export of MAPK was inhibited by leptomycin B (LMB), a specific inhibitor of the nuclear export signal (NES)-dependent transport. We have then shown that MAP kinase kinase (MAPKK, also known as MEK), which mostly localizes to the cytoplasm because of its having NES, is able to shuttle between the cytoplasm and the nucleus constantly. MAPK, when injected into the nucleus, was rapidly exported from the nucleus by coinjected wild-type MAPKK, but not by the NES-disrupted MAPKK. In addition, injection of the fragment corresponding to the MAPK-binding site of MAPKK into the nucleus, which would disrupt the binding of MAPK to MAPKK in the nucleus, significantly inhibited the nuclear export of endogenous MAPK. Taken together, these results suggest that the relocalization of nuclear MAPK to the cytoplasm involves a MAPKK-dependent, active transport mechanism.
Figure 1. Relocalization of nuclear MAPK to the cytoplasm is mediated by nuclear export. Staining images of cells with anti-Xenopus MAPK antibody (a–e) or DAPI (f–j) are shown. A6 cells were serum starved for 36 h (a and f), and then stimulated with 10% FCS for 4 h (b and g). Then cells were treated with CHX (50 μg/ml) for 10 min, followed by deprivation of serum for 10 min in the presence of CHX (d and i), or cells were treated with control buffer for 10 min and then deprived of serum for 10 min in the presence of the buffer (c and h). Incubation of cells with CHX or buffer for 10 min alone did not change subcellular distribution of MAPK (data not shown). In agreement with the result of Lenormand et al. 1998, stimulation of cells with 10% FCS for 4 h in the presence of CHX (50 μg/ml) did not induce nuclear accumulation of MAPK (e and j), indicating that CHX at this concentration is effective. Experiments were performed twice with similar results.
Figure 2. LMB inhibits the nuclear export of MAPK. 3Y1 cells were serum starved for 36 h. Then, the cells were stimulated with TPA alone (500 ng/ml, upper panels in A, circles in B). LMB (0.4 ng/ml) was added 5 min after the addition of TPA (middle panels in A, squares in B), or only LMB without TPA treatment was added (lower panels in A, triangles in B). Cells were fixed, and then stained with anti-ERK1 antibody. The representative images are shown in A. (B) Quantification of the data from a representative experiment. The percentages of cells in which nuclear MAPK staining was stronger than, or equal to, cytoplasmic MAPK staining are shown in each condition. 86â116 cells were examined in each condition. Experiments were performed four times with similar results.
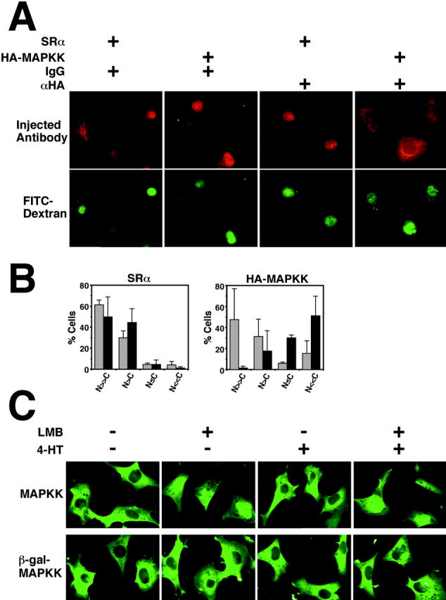
Figure 3. MAPKK shuttles between the cytoplasm and the nucleus. (A and B) 3Y1 cells were serum starved for 48 h. Then, the nuclei were injected with anti-HA antibody (αHA, 20.0 mg/ml) or control IgG (IgG, 20.4 mg/ml) together with the plasmid harboring HA-tagged MAPKK (HA-MAPKK, 150 μg/ml) or the corresponding amount of an empty vector (SRα), all together with FITC-labeled dextran (FITC-Dextran, 800 μg/ml). 5 or 16 h after injection, cells were fixed and stained with Cy3-labeled anti–mouse IgG. The typical images at 16 h after injection are shown in A. (B) Quantification of the data from two independent experiments for nuclear injection of anti-HA antibody (αHA) with SRα or the HA-MAPKK plasmid. The cells were classified into four categories in terms of location of the injected αHA antibody (= Cy3 staining intensity): N >> C, staining intensity in the nucleus (N) is much stronger than that in the cytoplasm (C); N > C, N is stronger than C; N ≤ C, C is equal to or stronger than N; N << C, C is much stronger than N (the αHA is almost completely exported from the nucleus). 56–295 cells were examined in each condition in one experiment. Grey bars, 5 h after injection; black bars, 16 h after injection. Under the conditions used, expression of HA-MAPKK, which was revealed by anti-HA staining in another series of experiments, occurred in almost all the plasmid-injected cells within 4 h. The export of the nuclear injected αHA from the nucleus was clearly detected even 5 h after the nuclear injection of the HA-MAPKK plasmid (see this figure), so the shuttling of HA-MAPKK may occur frequently. (C) ΔB-Raf:ER cells (Pritchard et al. 1995) were transfected with either SRαHA-MAPKK or SRαHA-β-gal-MAPKK together with pCDNA3 MAPK. 16 h later cells were treated with LMB (LMB, 20 ng/ml) and/or 4-hydroxytamoxifen (4-HT, 1 μM), which activates ΔB-Raf, for 5 h. Cells were then fixed and stained with anti-HA antibody. Experiments were performed twice with similar results.
Figure 4. Nuclear export of MAPK protein is induced by nuclear coinjection of wild-type MAPKK, but not by that of NES-disrupted MAPKK. The nuclei of 3Y1 cells were injected with TRITC-BSA and His-tagged MAPK protein (5.0 mg/ml) without (Control) or with His-tagged wild-type MAPKK protein (5.0 mg/ml; His-WT MAPKK) or His-tagged, NES-disrupted MAPKK protein (5.0 mg/ml; His-LA MAPKK). 5 min after injection, cells were fixed and stained with anti-MAPK antibody. The representative images are shown in A. (B) Quantification of the data from three independent experiments. The percentages of cells which showed stronger MAPK fluorescence intensity in the cytoplasm than in the nucleus are shown in each condition. 76–272 cells were examined in each condition in one experiment.
Figure 5. Nuclear export of MAPK is significantly inhibited by inhibiting its binding to MAPKK in the nucleus. A6 cells were serum starved for 36 h, and stimulated with 10% FCS for 4 h. Then, the nuclei were injected with GST (15.0 mg/ml) or the GST fusion protein of the NH2-terminal 1–60 residues of MAPKK with a disrupted NES (GST-KK 1-60 LA, 16.0 mg/ml) together with TRITC-BSA. Then, the culture medium was replaced by the serum-free medium. 10 min after the serum removal, cells were fixed and stained with anti-MAPK antibody. The typical images are shown in A. (B) Quantification of the data from three independent experiments. The percentages of cells which showed stronger MAPK staining in the nucleus than in the cytoplasm are shown in each condition. 133–262 cells were examined in each condition in one experiment.
Adachi,
Two co-existing mechanisms for nuclear import of MAP kinase: passive diffusion of a monomer and active transport of a dimer.
1999, Pubmed,
Xenbase
Adachi,
Two co-existing mechanisms for nuclear import of MAP kinase: passive diffusion of a monomer and active transport of a dimer.
1999,
Pubmed
,
Xenbase Bardwell,
Signaling in the yeast pheromone response pathway: specific and high-affinity interaction of the mitogen-activated protein (MAP) kinases Kss1 and Fus3 with the upstream MAP kinase kinase Ste7.
1996,
Pubmed Blenis,
Signal transduction via the MAP kinases: proceed at your own RSK.
1993,
Pubmed Chen,
Nuclear localization and regulation of erk- and rsk-encoded protein kinases.
1992,
Pubmed Davis,
The mitogen-activated protein kinase signal transduction pathway.
1993,
Pubmed Fornerod,
CRM1 is an export receptor for leucine-rich nuclear export signals.
1997,
Pubmed
,
Xenbase Fukuda,
Interaction of MAP kinase with MAP kinase kinase: its possible role in the control of nucleocytoplasmic transport of MAP kinase.
1997,
Pubmed Fukuda,
Cytoplasmic localization of mitogen-activated protein kinase kinase directed by its NH2-terminal, leucine-rich short amino acid sequence, which acts as a nuclear export signal.
1996,
Pubmed
,
Xenbase Fukuda,
CRM1 is responsible for intracellular transport mediated by the nuclear export signal.
1997,
Pubmed
,
Xenbase Gonzalez,
Serum-induced translocation of mitogen-activated protein kinase to the cell surface ruffling membrane and the nucleus.
1993,
Pubmed Gotoh,
Characterization of recombinant Xenopus MAP kinase kinases mutated at potential phosphorylation sites.
1994,
Pubmed
,
Xenbase Jaaro,
Nuclear translocation of mitogen-activated protein kinase kinase (MEK1) in response to mitogenic stimulation.
1997,
Pubmed Khokhlatchev,
Phosphorylation of the MAP kinase ERK2 promotes its homodimerization and nuclear translocation.
1998,
Pubmed Lenormand,
Growth factors induce nuclear translocation of MAP kinases (p42mapk and p44mapk) but not of their activator MAP kinase kinase (p45mapkk) in fibroblasts.
1993,
Pubmed Lenormand,
Growth factor-induced p42/p44 MAPK nuclear translocation and retention requires both MAPK activation and neosynthesis of nuclear anchoring proteins.
1998,
Pubmed Lewis,
Signal transduction through MAP kinase cascades.
1998,
Pubmed Marshall,
MAP kinase kinase kinase, MAP kinase kinase and MAP kinase.
1994,
Pubmed Moriguchi,
Activation of two isoforms of mitogen-activated protein kinase kinase in response to epidermal growth factor and nerve growth factor.
1995,
Pubmed Nishida,
The MAP kinase cascade is essential for diverse signal transduction pathways.
1993,
Pubmed
,
Xenbase Ossareh-Nazari,
Evidence for a role of CRM1 in signal-mediated nuclear protein export.
1997,
Pubmed Pritchard,
Conditionally oncogenic forms of the A-Raf and B-Raf protein kinases display different biological and biochemical properties in NIH 3T3 cells.
1995,
Pubmed Robinson,
Mitogen-activated protein kinase pathways.
1997,
Pubmed Sturgill,
Recent progress in characterization of protein kinase cascades for phosphorylation of ribosomal protein S6.
1991,
Pubmed Thomas,
MAP kinase by any other name smells just as sweet.
1992,
Pubmed Tolwinski,
Nuclear localization of mitogen-activated protein kinase kinase 1 (MKK1) is promoted by serum stimulation and G2-M progression. Requirement for phosphorylation at the activation lip and signaling downstream of MKK.
1999,
Pubmed Wolff,
Leptomycin B is an inhibitor of nuclear export: inhibition of nucleo-cytoplasmic translocation of the human immunodeficiency virus type 1 (HIV-1) Rev protein and Rev-dependent mRNA.
1997,
Pubmed Zheng,
Cytoplasmic localization of the mitogen-activated protein kinase activator MEK.
1994,
Pubmed