Click here to close
Hello! We notice that you are using Internet Explorer, which is not supported by Xenbase and may cause the site to display incorrectly.
We suggest using a current version of Chrome,
FireFox, or Safari.
Mol Cell
2000 Jan 01;51:35-47. doi: 10.1016/s1097-2765(00)80401-3.
Show Gene links
Show Anatomy links
Left-right asymmetric expression of lefty2 and nodal is induced by a signaling pathway that includes the transcription factor FAST2.
Saijoh Y, Adachi H, Sakuma R, Yeo CY, Yashiro K, Watanabe M, Hashiguchi H, Mochida K, Ohishi S, Kawabata M, Miyazono K, Whitman M, Hamada H.
???displayArticle.abstract???
The left-right (L-R) asymmetric expression of lefty2 and nodal is controlled by a left side-specific enhancer (ASE). The transcription factor FAST2, which can mediate signaling by TGF beta and activin, has now been identified as a protein that binds to a conserved sequence in ASE. These FAST2 binding sites were both essential and sufficient for L-R asymmetric gene expression. The Fast2 gene is bilaterally expressed when nodal and lefty2 are expressed on the left side. TGF beta and activin can activate the ASE activity in a FAST2-dependent manner, while Nodal can do so in the presence of an EGF-CFC protein. These results suggest that the asymmetric expression of lefty2 and nodal is induced by a left side-specific TGF beta-related factor, which is most likely Nodal itself.
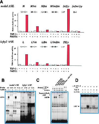
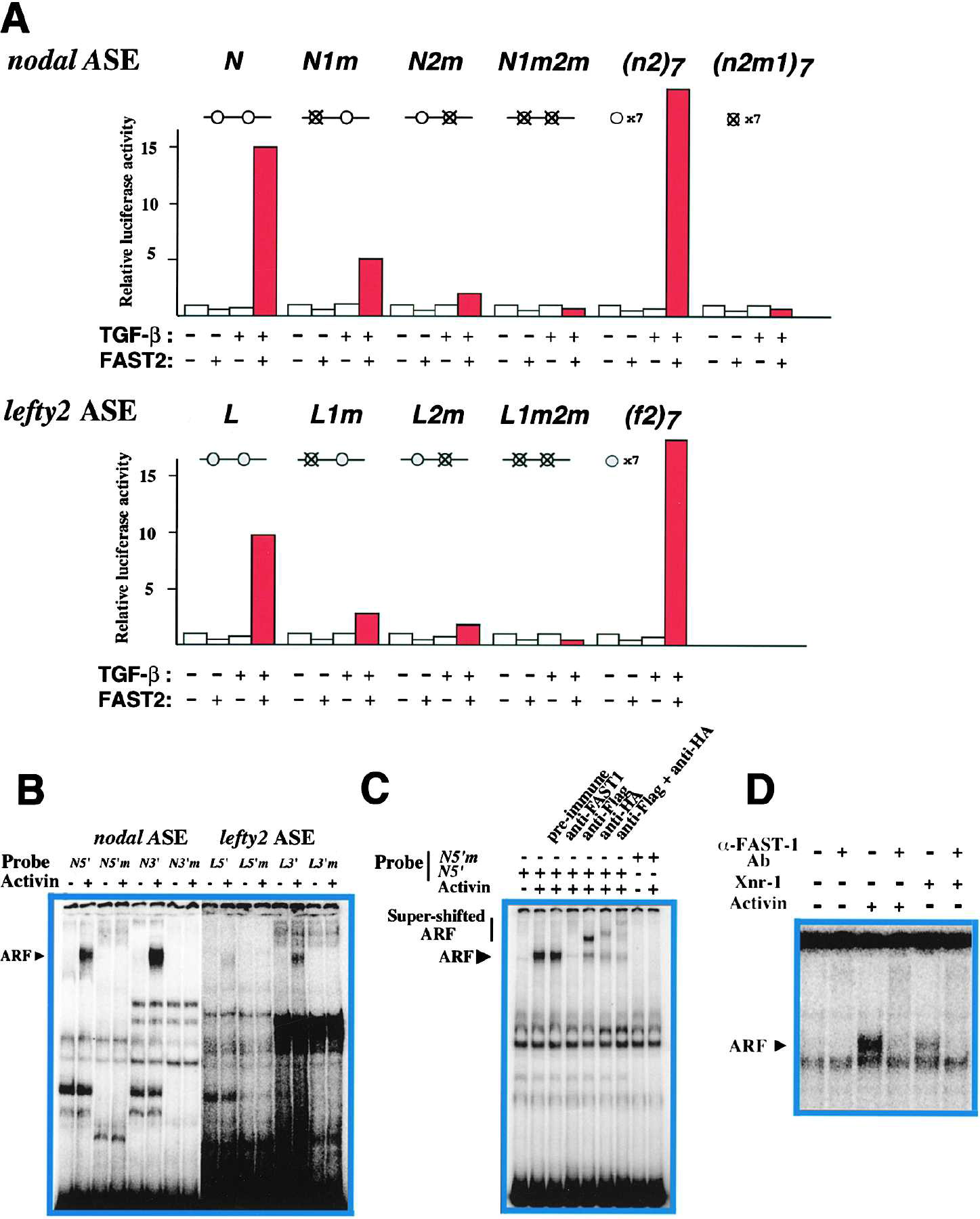
Figure 5.
Activation of nodal and lefty2 ASE Elements by FAST2 and TGFβ or by Activin
(A) Luciferase reporter assay of the effects of TGFβ and FAST2 on ASE activity. Luciferase reporter plasmids containing the indicated wild-type or mutant fragments of nodal (upper panel) or lefty2 (lower panel) ASE elements were introduced into MV1-Lu cells in the absence or presence of a FAST2 expression vector. The transfected cells were incubated in the absence or presence of TGFβ, after which luciferase activity was measured in cell lysates.
(B) EMSA analysis of ARF binding to fragments of nodal and lefty2 ASE elements. EMSA analysis was performed with the indicated probes and with extracts of either Xenopus embryos that had been injected with RNA encoding activin B or of sibling uninjected embryos as a control. N5′, 5′ half of the nodal ASE fragment (containing the 5′ FAST binding site); N3′, 3′ half of the nodal ASE fragment (containing the 3′ FAST binding site); L5′, 5′ half of the lefty2 ASE fragment (containing the 5′ FAST binding site); N3′, 3′ half of the lefty2 ASE fragment (containing the 3′ FAST binding site). N5′m, N3′m, L5′m, and L3′m are the same fragments except that the FAST binding sites are mutated. The position of the ARF–probe complexes is indicated.
(C) Supershift analysis of ARF binding to the N5′ wild-type fragment of nodal ASE. Supershift assays were performed with N5′ as probe and with extracts of Xenopus embryos that had been injected with RNAs encoding Flag epitope–tagged Smad2 and HA epitope–tagged Smad4, in the absence or presence of RNA encoding activin B. The effects of preimmune serum, antibodies to FAST-1, and monoclonal antibodies to either the Flag or HA epitopes on the electrophoretic mobility of the DNA–protein complex are indicated. EMSA analysis was also performed with N5′m as probe as a control.
(D) Stimulation of ARF formation by Xnr-1. Xenopus embryos were injected with RNA encoding activin B (50 pg/embryo) or Xnr-1 (500 pg/embryo) at stage 2. RNA-injected embryos and sibling embryos were harvested at stage 9.5. Extracts were used for EMSA with the ARE probe ( Chen et al. 1996), and anti-FAST-1 antibody was coincubated in the indicated lanes.
Figure 6.
Activation of nodal and lefty2 ASE Elements by Nodal and an EGF–CFC Protein
The (n2)7-luc (A) or (f2)7-luc (B) reporter plasmids were injected into Xenopus embryos in the absence or presence of mRNAs encoding the indicated proteins. Luciferase activity was subsequently measured in animal caps. Data are expressed as fold induction relative to the activity observed with the reporter constructs alone.