|
Fig. 1. Crescent inhibits CEMs without affecting mesodermal or neural specification in whole embryos. (A) Lineage tracer analysis of CEMs after overexpression of Crescent or Frzb1. (B) Analysis with FLAG-tagged proteins, Crescent-FLAG (Cres-F) and Frzb1-FLAG (Frzb1-F). (a) Comparison of expression levels of Cres-F and Frzb1-F in injected embryos by Western blot analysis. Homogenates from embryos injected with cres-F or frzb1-F mRNA (100 pg/embryo) were electrophoresed (0.5 embryo equivalent per lane), FLAG-tagged proteins were detected with an anti-FLAG antibody. α and δ non-specific bands; β, Cres-F band overlapping a non-specific band; γ, Frzb1-F band. (aâ²) Intensities of bands were quantified with an image analyzer. The net volume of Cres-F band (βâα) is equivalent to that of Frzb1-F band (γ). Vertical axis, band intensity in arbitrary units. (bâd) FLAG-tagged proteins, Cres-F and Frzb1-F show activities similar to the wild type (see A). (eâm) Embryos at neurula stages 16â17 were stained for β-gal (red), and subjected to whole-mount in situ hybridization for XmyoDa (eâg), XPA26 (hâj), or sox2 (kâm). Dorsal view; anterior is upwards. (C) and (D) Expression of early marker genes in injected embryos. Four-cell-stage embryos were injected with mRNA, as indicated, with nβ-gal mRNA on the left (C) or both sides (D) of the dorsal equatorial region. Embryos at the gastrula (stage 10.5 or 11) or mid neurula stage (stage 14), as indicated, were stained for β-gal and subjected to whole-mount in situ hybridization for goosecoid (gsc) and Xotx2 (C), or for Xbra (D). An arrowhead indicates the spot-like expression of Xbra. (E) Crescent inhibits axis-inducing activity of Xwnt8. Four-cell-stage embryos were injected into the ventral equatorial region with mRNA as indicated. Embryos at the tailbud stage (stage 40) are shown. Numbers in each panel indicate the frequency of the represented phenotype. Amounts of injected mRNAs (pg/embryo): β-globin, 100 (A,Ba,D,E) or 25 (Be,h,k,C); crescent, 100; frzb1, 100; cres-F, 100 (Bb), 25 (Bf,i,l,C); frzb1-F, 100 (Bc), 25 (Bg,j,m); Xwnt8, 2; dkk1, 50. |
|
Fig. 2. Crescent affects the elongation of animal caps induced by activin treatment or XBF2 overexpression without inhibiting mesodermal or neural specification. (A) Crescent but not Frzb1 inhibits animal cap elongation. (B) Neither Crescent nor Xwnt11 abolish notochord specification as assayed by expression of the notochord marker XPA26. Two-cell-stage embryos were injected with mRNA, as indicated above each panel, in the animal pole region of both blastomeres. Animal caps were dissected and treated with or without activin as indicated. (C) Crescent and Xwnt11 inhibit the animal cap elongation elicited by XBF2, but do not interfere with expression of the pan-neural marker nrp1. Two-cell-stage embryos were injected with mRNA, as indicated, together with or without XBF2 mRNA in the animal pole region of both blastomeres. XPA26 and nrp1 mRNA expression was visualised by whole-mount in situ hybridization. (D) Crescent but not Xwnt11 acts over a long distance. Two-cell-stage embryos were injected with mRNA for animal cap conjugation assays. Animal caps from embryos injected with globin, crescent, or Xwnt11 mRNA were conjugated with those from embryos injected with mRNAs for XBF2 plus nβ-gal, and the conjugates were cultured until sibling stage 19. Amounts of injected mRNAs (pg/embryo): β-globin, 100 (A), 1000 (B) and (D), 500 (C); crescent, 50 (A) and (B), 100 (C), 20 (D); frzb1, 100; Xwnt11, 1000 (B) and (D), 500 (C); XBF2, 200. |
|
Fig. 3. Crescent exerts its effect on CEMs via the CRD. (A) Cres-FZδ1-F does not elicit embryos with dorsal flexure. mRNA was injected, as indicated, into the dorsal region at the four-cell stage. Injected embryos were observed at the tailbud stage (stage 42). (B) Cres-FZδ1-F does not inhibit the elongation of animal caps induced by activin treatment. Amounts of injected mRNAs (pg/embryo): β-globin, 50 (A) and (B), cres-F, 50 (A) and (B); cres-FZδ1-F, 50 (A) and (B). |
|
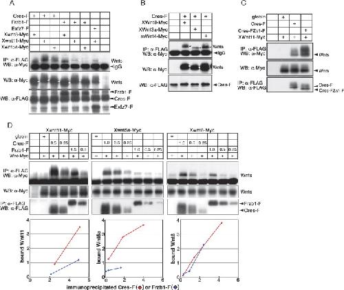
Fig. 4. Physical interactions between Crescent and Wnts as assayed by coimmunoprecipitation. Experimental procedures are described in Materials and Methods. (A) and (B) Crescent interacts with Wnts that transduce non-canonical Wnt signaling (Xwnt11, Xwnt5a, and mouse Wnt4) as well as those that transduce canonical signaling (Xwnt8 and Xwnt3a). Xwnt11-Myc, Xwnt5a-Myc, or Xwnt8-Myc (A) or Xwnt8-Myc, Xwnt3a-Myc, or mouse Wnt4-Myc (B) was coimmunoprecipitated with either Cres-F (A) and (B) or Frzb1-F (A). As a positive control, Xwnt11-Myc was coimmunoprecipitated with the FLAG-tagged ectodomain of Xfz7 (Exfz7-F). (C) Cres-FZδ1-F forms a complex with Xwnt11-Myc. (D) Comparison of complex formation between Crescent and Frzb1 for Xwnt11, Xwnt5a, and Xwnt8. Cres-F shows a higher activity to form a complex with Xwnt11-Myc and Xwnt5a-Myc than does Frzb1-F, whereas Cres-F and Frzb1-F show similar activities for Xwnt8-Myc. Numbers in the panels indicate the amounts of cres-F or frzb1-F mRNA (ng/embryo) injected. Note that frzb1-F mRNA was injected at higher doses than cres-F mRNA to immunoprecipitate equivalent amounts of proteins. The horizontal axes indicate the amounts of Cres-F or Frzb1-F protein immunoprecipitated with anti-FLAG antibody, in arbitrary units. The vertical axes indicate the amounts of Myc-tagged Wnt proteins coimmunoprecipitated with either Cres-F (red line) or Frzb1-F (blue line), in arbitrary units. The amount of Wnt mRNAs injected was fixed at 500 pg/embryo in all experiments. |
|
Fig. 5. Comparison of the expression domain of crescent with those of Xwnt11 and Xwnt5a at early gastrula to mid neurula stages. (A) Dorsal view of early gastrula (animal pole is upwards). Expression domains of crescent (cyan) and Xwnt11 (purple) are situated close to each other at this stage. (B) An early-gastrula-stage embryo was bisected sagittally into halves, which were then hybridized for crescent (left panel) or Xwnt11 (right panel; flipped horizontally for comparison). The expression domains of crescent and Xwnt11 do not overlap but are adjacent. Dotted lines indicate the dorsal border of crescent expression. (C,D) Hemisections of early-neurula- (C) or mid-neurula-stage (D) embryos. The expression domains of crescent (cyan) and Xwnt11 (purple) progressively separate into the anterior endomesoderm and the surface layer of the circumblastoporal tissue, respectively. Anterior is to the left. (E) and (F) Hemisections of late gastrula (E) or mid neurula (F). The expression domains of crescent (cyan) and Xwnt5a (purple, indicated by arrows) progressively separate into the anterior endomesoderm and the surface layer of the circumblastoporal tissue, respectively. Anterior is to the left. Arrowheads, blastopores. Photographs of the hemisections stained for Xwnt5a were flipped horizontally for comparison. |
|
Fig. 6. Crescent antagonizes the action of Xwnt11 on CEMs in the neural plate, but enhances it in the dorsal mesoderm. (A) and (B) Coexpression of Crescent and Xwnt11 cancels out their action on CEMs in the neural plate. (A) Morphological appearance. Four-cell-stage embryos were injected in the dorsal animal pole region with mRNAs, as indicated, together with nβ-gal mRNA. Embryos at the tailbud stage (stage 28) are shown. (B) Summary of the phenotypes shown in (A). (C) and (D) Dorsal flexure elicited by Crescent or Xwnt11 is enhanced by coexpression of these proteins in the dorsal mesoderm. (C) Morphological appearance. Four-cell-stage embryos were injected with mRNA, as indicated, in the dorsal equatorial region. Embryos at the tailbud stages (stages 33â34) are shown. (D) Summary of the phenotypes shown in (C). The extent of dorsal flexure elicited by dorsal animal pole or equatorial injection was classified by blind scoring as follows: â, normal; +, weak; ++ moderate; +++, severe; s.a, short axis without dorsal flexure. Amounts of injected mRNAs (pg/embryo): β-globin, 100 (A), 600 (C); crescent, 100 (A), 50 (C); Xwnt11, 500 (A), 20 (C). |
|
Fig. 7. Effects of Crescent on the activity of Xwnt11 in neuralized and mesodermalized animal caps. (A) and (B) Crescent and Xwnt11 antagonize each other in the inhibition of XBF2-induced elongation of animal caps. (A) Morphological appearance of animal caps. (B) Summary of the animal cap elongation assays shown in (A). (C) and (D) The inhibitory action on activin-induced elongation of animal caps by Crescent and Xwnt11 is enhanced when the proteins are coexpressed. (C) Morphological appearance of animal caps. (D) Summary of animal cap elongation assays shown in (C). See Fig. 2 for the experimental procedures. The extent of animal cap elongation induced by activin treatment or overexpression of XBF2 was classified by blind scoring as follows: â, no elongation; +, weak elongation; ++ moderate elongation; +++, strong elongation. Amounts of injected mRNAs (pg/embryo): β-globin, 600 (A), 100 (C); crescent, 20 (A), 5 (C); Xwnt11, 500 (A), 100 (C); XBF2, 250. |
|
Fig. 8. (A) Physical interactions of Cres-F and Xwnt11-Myc are similar in activin-treated and XBF2-expressing animal caps. Coimmunoprecipitation assays with Xwnt11-Myc and Cres-F were performed using activin-treated and XBF2-expressing animal caps. (B) Hyperphosphorylation of Dsh by Xwnt11 is downregulated by Crescent in both activin-treated and XBF2-expressing animal caps (upper band). (C) and (D) Inhibition of animal cap elongation by Crescent was rescued by coexpression of Cdc42T17N, a dominant-negative construct of Cdc42, in the activin-treated, but not in XBF2-expressing caps. (D) Summary of animal cap elongation assays. The extent of animal cap elongation induced by activin treatment or XBF2 overexpression was classified by blind scoring as follows: â, no elongation; +, weak elongation; ++ moderate elongation; +++, strong elongation. Amounts of injected mRNAs (pg/embryo): β-globin, 250 (A), 2,000 (B); Xwnt11-Myc, 500; Xwnt11, 1000 (B), 500 (D); cres-F, 250; crescent, 500 (B), 10 (C), 50 or 10 (D); Myc-Dsh, 250; XBF2, 250; Xror2, 200; Cdc42T17N, 600. |
|
Fig. 9. Morpholino-mediated knockdown of Crescent. Four-cell-stage embryos were injected into the dorsal equatorial region with MOs as indicated on the left side of panels. (A) Efficacy of cresMO to block the splicing of crescent transcript. (a) RT-PCR showing aberrant splicing in MO-injected embryos. RTâ, RT minus. (b) Normal and cryptic splice donor sites in exon 1 (indicated by arrowheads). (B) Morphological appearances of injected embryos at the tailbud stage (stage 33/34). Compared to normal embryos (a), the morphants showed short body axis and small head with small eyes (b), whereas these phenotypes were weakened by co-injection with crescent mRNA (c). Anterior is to left. (C) Anterior development and neurulation are affected at the neurula stage. The expression of Rx2A (aâc,g) at stage 17, or that of Dlx3 (dâf,dâ²âfâ²,h) and Xhairy2a (iâk) at stage 15 was examined. Anterior view; dorsal is upwards in (aâc). Dorsal view, anterior is upwards in (dâf,iâk). Cross sections at the position indicated by dashed lines in (dâf) are shown in (dâ²âfâ²), respectively. DAPI staining revealed that wider neural plate and notochord. Notochord was indicated by white dots. (g,h) Width of Rx2A domain (indicated in (aâc) and the width per length ratio of the Dlx3-negative region (neural plate) were measured. The vertical axes in (g) and (h) indicate arbitrary units and the width per length ratio, respectively. The width and length of the Dlx3-negative region were defined as indicated in the bottom panel (h). Because similar results were obtained from at least two independent experiments, a representative experiment is shown. The number of samples (no) was indicated below the bar graph. Arrows indicate floor plate expression (iâk). (D) cresMO does not affect on the expression of the mesoderm and neural markers. The expression of Xbra (a,b), XmyoDa (c,d), and chordin at stage 11 (e,f), goosecoid at stage 10.5 (g,h), and sox2 at stage 14 (i,j) were examined. nβ-gal mRNA was coinjected as a lineage tracer (C)â(E), but distributions of nβ-Gal activity does not necessarily correspond to those of MOs because MOs could be more diffusible than mRNAs. crescent mRNA was coinjected for rescue experiments (B) and (C). Amounts of MOs (ng/embryo), or mRNAs (pg/embryo): standard MO (stdMO), 200 (Ca,d,i; D) or 400 (A); cresMO, 200 (A; B; Cb,c,e,f,j,k; E) or 400 (A); 5 mm MO, 400 (A): crescent mRNA, 5â10; nβ-gal mRNA, 30. Numbers in each panel indicate the frequency of the represented phenotype from 1 (D), 2 (B, Ck), or 3 (Ci,j) experiments. |
|
sesn1 (sestrin 1) gene expression in Xenopus laevis embryos, NF stage 16 and 17, as assayed by in situ hybridization, dorsal view, anterior up. |