Click here to close
Hello! We notice that you are using Internet Explorer, which is not supported by Xenbase and may cause the site to display incorrectly.
We suggest using a current version of Chrome,
FireFox, or Safari.
A kinase-anchoring protein (AKAP)95 recruits human chromosome-associated protein (hCAP)-D2/Eg7 for chromosome condensation in mitotic extract.
Steen RL, Cubizolles F, Le Guellec K, Collas P.
???displayArticle.abstract???
Association of the condensin multiprotein complex with chromatin is required for chromosome condensation at mitosis. What regulates condensin targeting to chromatin is largely unknown. We previously showed that the nuclear A kinase-anchoring protein, AKAP95, is implicated in chromosome condensation. We demonstrate here that AKAP95 acts as a targeting protein for human chromosome-associated protein (hCAP)-D2/Eg7, a component of the human condensin complex, to chromosomes. In HeLa cell mitotic extract, AKAP95 redistributes from the nuclear matrix to chromatin. When association of AKAP95 with chromatin is prevented, the chromatin does not condense. Condensation is rescued by a recombinant AKAP95 peptide containing the 306 COOH-terminal amino acids of AKAP95. Recombinant AKAP95 binds chromatin and elicits recruitment of Eg7 to chromosomes in a concentration-dependent manner. Amount of Eg7 recruited correlates with extent of chromosome condensation: resolution into distinct chromosomes is obtained only when near-endogenous levels of Eg7 are recruited. Eg7 and AKAP95 immunofluorescently colocalize to the central region of methanol-fixed metaphase chromosomes. GST pull-down data also suggest that AKAP95 recruits several condensin subunits. The results implicate AKAP95 as a receptor that assists condensin targeting to chromosomes.
Figure 1. Dissociation of AKAP95 from the nuclear matrix upon nuclear breakdown in mitotic extract. (a) Purified HeLa nuclei were disassembled in mitotic HeLa cell extract and nuclear envelope breakdown and chromatin condensation were monitored by phase contrast microscopy. Proportions of nuclei or chromatin masses exhibiting the morphology shown are indicated (mean of three replicates). (b) Redistribution of AKAP95 was examined by immunoblotting of nuclear matrix (Mtx) and chromatin (Chr) fractions prepared at indicated time points of nuclear disassembly. (c) Nuclear matrices were prepared from HeLa nuclei (Input matrices) and exposed to mitotic (M extract) or interphase (I extract) extract for 1 h. Resulting matrices were sedimented and AKAP95 detected by immunoblotting in pellet (P) and supernatant (S) fractions. Bar, 10 μm.
Figure 2. Association of AKAP95 with chromatin is required for chromosome condensation. (a) Production of chromatin mostly devoid of AKAP95. Purified HeLa nuclei were loaded with either anti-NuMA antibodies (+α-NuMA, Input) or preimmune mouse IgGs and exposed to mitotic extract for 2 h (M extract, 2 h). Chromatin morphology was examined after DNA staining with Hoechst 33342 (DNA). Chromatin was also sedimented through sucrose and immunoblotted using AKAP95 antibodies. Note the lack of condensation of chromatin devoid of AKAP95. (b) AKAP95-free chromatin was produced as in a and exposed for 1.5 h to mitotic extract containing 500 ng/ml GST (−) or GST-AKAP95Δ1-386 (+). GST-AKAP95Δ1-386 binding to chromatin was assessed on anti-AKAP95 immunoblot of purified chromatin at the end of incubation. The 95-kD band represents remaining endogenous AKAP95 while the 67-kD band represents GST-AKAP95Δ1-386. (c) Morphology of AKAP95-free chromatin was visualized by DNA staining with Hoechst 33342 after exposure to mitotic extract containing 500 ng/ml GST-AKAP95Δ1-386 or GST. Bars, 10 μm.
Figure 3. Subcellular distribution of hCAP-D2/Eg7 during the HeLa cell cycle. (a) Unsynchronized cells were fixed with methanol and distribution of Eg7 examined by immunofluorescence using affinity-purified anti-human Eg7 antibodies and FITC-conjugated secondary antibodies. DNA was stained with Hoechst 33342 (insets). (b) Interphase and mitotic cells were fractionated into nuclei or chromatin, cytosol, and cytoplasmic membranes, and each fraction was immunoblotted using anti-Eg7 antibodies. (c) Spreads of HeLa metaphase chromosomes were immunofluorescently labeled with anti-Eg7 and anti-AKAP95 antibodies. Anti-Eg7 antibodies decorate only the central core of chromosomes. DNA was stained with Hoechst. Bars: (a) 10 μm; (c) 5 μm.
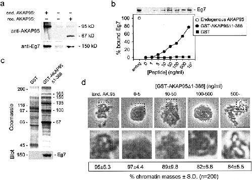
Figure 4. Association of AKAP95 with chromatin is necessary for recruitment of Eg7 to chromatin. Chromatin harboring endogenous AKAP95, no AKAP95, or GST-AKAP95Δ1-386 was produced as described in the text. (a) After a 1.5-h incubation in mitotic extracts, the chromatin was sedimented and immunoblotted using anti-AKAP95 antibodies (top). Recruitment of Eg7 to chromatin was assessed using anti-Eg7 antibodies (bottom). (b) AKAP95-free chromatin produced as in (a) was exposed for 1.5 h to mitotic extract containing increasing concentrations of GST (▪) or GST-AKAP95Δ1-386 (•). Relative amounts of Eg7 recruited to chromatin were determined by immunoblotting and densitometric analysis of purified chromatin. Reference value (100%) was set using chromatin from untreated control nuclei harboring endogenous levels of AKAP95 (○). (c) Pull-down of GST-AKAP95Δ1-386 or control GST from chromatin condensed in extract containing 500 ng/ml GST-AKAP95Δ1-386. Pulled-down proteins were resolved by SDS-PAGE and stained with Coomassie blue (top) or immunoblotted using anti-Eg7 antibodies (bottom). (d) Phase contrast assessment of AKAP95-free chromatin after a 1.5-h exposure to indicated concentrations of GST-AKAP95Δ1-386 in mitotic extract. End. AK.95, endogenous AKAP95 (corresponding to control nuclei incubated in mitotic extract). Lower panels represent enlargements of areas framed in the upper panels. Proportions of chromatin masses displaying the morphology shown are indicated (mean of three replicates). Bar, 10 μm.
Figure 5. A model for AKAP95-mediated recruitment of Eg7 and condensins to chromatin at mitosis. In interphase, Eg7 is cytoplasmic and presumably associated with other subunits of the condensin complex, whereas AKAP95 resides primarily in the nuclear matrix. Upon mitosis entry, AKAP95 is readily released from the nuclear matrix and associates with chromatin. As nuclear membranes break down and the nuclear matrix solubilizes at mitosis, AKAP95 recruits Eg7/condensins to chromatin for chromosome condensation.
Coghlan,
Cloning and characterization of AKAP 95, a nuclear protein that associates with the regulatory subunit of type II cAMP-dependent protein kinase.
1994, Pubmed
Coghlan,
Cloning and characterization of AKAP 95, a nuclear protein that associates with the regulatory subunit of type II cAMP-dependent protein kinase.
1994,
Pubmed Collas,
The A-kinase-anchoring protein AKAP95 is a multivalent protein with a key role in chromatin condensation at mitosis.
1999,
Pubmed
,
Xenbase Cubizolles,
pEg7, a new Xenopus protein required for mitotic chromosome condensation in egg extracts.
1998,
Pubmed
,
Xenbase Eide,
Molecular cloning, chromosomal localization, and cell cycle-dependent subcellular distribution of the A-kinase anchoring protein, AKAP95.
1998,
Pubmed Hirano,
A heterodimeric coiled-coil protein required for mitotic chromosome condensation in vitro.
1994,
Pubmed
,
Xenbase Hirano,
Condensins, chromosome condensation protein complexes containing XCAP-C, XCAP-E and a Xenopus homolog of the Drosophila Barren protein.
1997,
Pubmed
,
Xenbase Kimura,
Phosphorylation and activation of 13S condensin by Cdc2 in vitro.
1998,
Pubmed
,
Xenbase Minc,
Localization and phosphorylation of HP1 proteins during the cell cycle in mammalian cells.
1999,
Pubmed Reyes,
Components of the human SWI/SNF complex are enriched in active chromatin and are associated with the nuclear matrix.
1997,
Pubmed Schmiesing,
Identification of two distinct human SMC protein complexes involved in mitotic chromosome dynamics.
1998,
Pubmed
,
Xenbase Strunnikov,
Structural maintenance of chromosomes (SMC) proteins: conserved molecular properties for multiple biological functions.
1999,
Pubmed