XB-ART-10945
J Gen Physiol
2000 Jun 01;1156:673-84. doi: 10.1085/jgp.115.6.673.
Show Gene links
Show Anatomy links
Localization and molecular determinants of the Hanatoxin receptors on the voltage-sensing domains of a K(+) channel.
Li-Smerin Y, Swartz KJ.
???displayArticle.abstract???
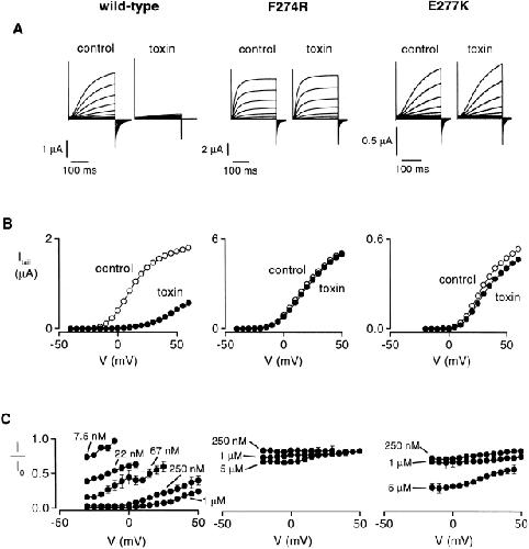
Hanatoxin inhibits voltage-gated K(+) channels by modifying the energetics of activation. We studied the molecular determinants and physical location of the Hanatoxin receptors on the drk1 voltage-gated K(+) channel. First, we made multiple substitutions at three previously identified positions in the COOH terminus of S3 to examine whether these residues interact intimately with the toxin. We also examined a region encompassing S1-S3 using alanine-scanning mutagenesis to identify additional determinants of the toxin receptors. Finally, guided by the structure of the KcsA K(+) channel, we explored whether the toxin interacts with the peripheral extracellular surface of the pore domain in the drk1 K(+) channel. Our results argue for an intimate interaction between the toxin and the COOH terminus of S3 and suggest that the Hanatoxin receptors are confined within the voltage-sensing domains of the channel, at least 20-25 A away from the central pore axis.
???displayArticle.pubmedLink??? 10828242
???displayArticle.pmcLink??? PMC2232886
???displayArticle.link??? J Gen Physiol
???displayArticle.grants??? [+]
ZIA NS002945-13 NINDS NIH HHS , ZIA NS002945-13 Intramural NIH HHS
Species referenced: Xenopus laevis
Genes referenced: kcnb1 tbx2
???attribute.lit??? ???displayArticles.show???
References [+] :
Aggarwal,
Contribution of the S4 segment to gating charge in the Shaker K+ channel.
1996, Pubmed,
Xenbase
Aggarwal, Contribution of the S4 segment to gating charge in the Shaker K+ channel. 1996, Pubmed , Xenbase
Bogan, Anatomy of hot spots in protein interfaces. 1998, Pubmed
Cha, Characterizing voltage-dependent conformational changes in the Shaker K+ channel with fluorescence. 1997, Pubmed , Xenbase
Chuang, Inhibition of T-type voltage-gated calcium channels by a new scorpion toxin. 1998, Pubmed , Xenbase
Clackson, Structural and functional analysis of the 1:1 growth hormone:receptor complex reveals the molecular basis for receptor affinity. 1998, Pubmed
Clackson, A hot spot of binding energy in a hormone-receptor interface. 1995, Pubmed
Doyle, Crystal structures of a complexed and peptide-free membrane protein-binding domain: molecular basis of peptide recognition by PDZ. 1996, Pubmed
Doyle, The structure of the potassium channel: molecular basis of K+ conduction and selectivity. 1998, Pubmed
Frech, A novel potassium channel with delayed rectifier properties isolated from rat brain by expression cloning. 1989, Pubmed , Xenbase
Garcia, Purification and characterization of three inhibitors of voltage-dependent K+ channels from Leiurus quinquestriatus var. hebraeus venom. 1994, Pubmed , Xenbase
Goldstein, The charybdotoxin receptor of a Shaker K+ channel: peptide and channel residues mediating molecular recognition. 1994, Pubmed , Xenbase
Goldstein, Mechanism of charybdotoxin block of a voltage-gated K+ channel. 1993, Pubmed , Xenbase
Heginbotham, Single streptomyces lividans K(+) channels: functional asymmetries and sidedness of proton activation. 1999, Pubmed
Hidalgo, Revealing the architecture of a K+ channel pore through mutant cycles with a peptide inhibitor. 1995, Pubmed , Xenbase
Hong, The lipid-protein interface of a Shaker K(+) channel. 2000, Pubmed , Xenbase
Hurst, Identification of amino acid residues involved in dendrotoxin block of rat voltage-dependent potassium channels. 1991, Pubmed , Xenbase
Imredy, A snake toxin inhibitor of inward rectifier potassium channel ROMK1. 1998, Pubmed , Xenbase
Jin, A novel high-affinity inhibitor for inward-rectifier K+ channels. 1998, Pubmed , Xenbase
Krezel, Solution structure of the potassium channel inhibitor agitoxin 2: caliper for probing channel geometry. 1995, Pubmed
Kyte, A simple method for displaying the hydropathic character of a protein. 1982, Pubmed
Larsson, Transmembrane movement of the shaker K+ channel S4. 1996, Pubmed , Xenbase
Ledwell, Mutations in the S4 region isolate the final voltage-dependent cooperative step in potassium channel activation. 1999, Pubmed , Xenbase
Li, Images of purified Shaker potassium channels. 1994, Pubmed , Xenbase
Liman, Voltage-sensing residues in the S4 region of a mammalian K+ channel. 1991, Pubmed , Xenbase
Li-Smerin, Gating modifier toxins reveal a conserved structural motif in voltage-gated Ca2+ and K+ channels. 1998, Pubmed , Xenbase
Li-Smerin, alpha-helical structural elements within the voltage-sensing domains of a K(+) channel. 2000, Pubmed , Xenbase
Li-Smerin, A localized interaction surface for voltage-sensing domains on the pore domain of a K+ channel. 2000, Pubmed , Xenbase
Lo Conte, The atomic structure of protein-protein recognition sites. 1999, Pubmed
Lu, Purification, characterization, and synthesis of an inward-rectifier K+ channel inhibitor from scorpion venom. 1997, Pubmed , Xenbase
MacKinnon, Mechanism of charybdotoxin block of the high-conductance, Ca2+-activated K+ channel. 1988, Pubmed
MacKinnon, Structural conservation in prokaryotic and eukaryotic potassium channels. 1998, Pubmed
MacKinnon, Mutant potassium channels with altered binding of charybdotoxin, a pore-blocking peptide inhibitor. 1989, Pubmed , Xenbase
Mannuzzu, Direct physical measure of conformational rearrangement underlying potassium channel gating. 1996, Pubmed , Xenbase
McDonough, Alteration of P-type calcium channel gating by the spider toxin omega-Aga-IVA. 1997, Pubmed
Miller, Competition for block of a Ca2(+)-activated K+ channel by charybdotoxin and tetraethylammonium. 1988, Pubmed
Miller, The charybdotoxin family of K+ channel-blocking peptides. 1995, Pubmed
Monks, Helical structure and packing orientation of the S2 segment in the Shaker K+ channel. 1999, Pubmed , Xenbase
Naranjo, A strongly interacting pair of residues on the contact surface of charybdotoxin and a Shaker K+ channel. 1996, Pubmed , Xenbase
Papazian, Electrostatic interactions of S4 voltage sensor in Shaker K+ channel. 1995, Pubmed , Xenbase
Papazian, Alteration of voltage-dependence of Shaker potassium channel by mutations in the S4 sequence. 1991, Pubmed , Xenbase
Park, Interaction of charybdotoxin with permeant ions inside the pore of a K+ channel. 1992, Pubmed
Park, Mapping function to structure in a channel-blocking peptide: electrostatic mutants of charybdotoxin. 1992, Pubmed
Perozo, S4 mutations alter gating currents of Shaker K channels. 1994, Pubmed , Xenbase
Planells-Cases, Mutation of conserved negatively charged residues in the S2 and S3 transmembrane segments of a mammalian K+ channel selectively modulates channel gating. 1995, Pubmed , Xenbase
Ranganathan, Spatial localization of the K+ channel selectivity filter by mutant cycle-based structure analysis. 1996, Pubmed
Rogers, Molecular determinants of high affinity binding of alpha-scorpion toxin and sea anemone toxin in the S3-S4 extracellular loop in domain IV of the Na+ channel alpha subunit. 1996, Pubmed
Sanger, DNA sequencing with chain-terminating inhibitors. 1977, Pubmed
Schreiber, Energetics of protein-protein interactions: analysis of the barnase-barstar interface by single mutations and double mutant cycles. 1995, Pubmed
Schrempf, A prokaryotic potassium ion channel with two predicted transmembrane segments from Streptomyces lividans. 1995, Pubmed
Seoh, Voltage-sensing residues in the S2 and S4 segments of the Shaker K+ channel. 1996, Pubmed , Xenbase
Smith-Maxwell, Uncharged S4 residues and cooperativity in voltage-dependent potassium channel activation. 1998, Pubmed , Xenbase
Smith-Maxwell, Role of the S4 in cooperativity of voltage-dependent potassium channel activation. 1998, Pubmed , Xenbase
Stampe, Intimations of K+ channel structure from a complete functional map of the molecular surface of charybdotoxin. 1994, Pubmed
Stocker, Swapping of functional domains in voltage-gated K+ channels. 1991, Pubmed , Xenbase
Stocker, Electrostatic distance geometry in a K+ channel vestibule. 1994, Pubmed , Xenbase
Swartz, An inhibitor of the Kv2.1 potassium channel isolated from the venom of a Chilean tarantula. 1995, Pubmed
Swartz, Hanatoxin modifies the gating of a voltage-dependent K+ channel through multiple binding sites. 1997, Pubmed , Xenbase
Swartz, Mapping the receptor site for hanatoxin, a gating modifier of voltage-dependent K+ channels. 1997, Pubmed
Takahashi, Solution structure of hanatoxin1, a gating modifier of voltage-dependent K(+) channels: common surface features of gating modifier toxins. 2000, Pubmed , Xenbase
Tiwari-Woodruff, Electrostatic interactions between transmembrane segments mediate folding of Shaker K+ channel subunits. 1997, Pubmed , Xenbase
Yang, Molecular basis of charge movement in voltage-gated sodium channels. 1996, Pubmed
Yusaf, Measurement of the movement of the S4 segment during the activation of a voltage-gated potassium channel. 1996, Pubmed , Xenbase
