Click here to close
Hello! We notice that you are using Internet Explorer, which is not supported by Xenbase and may cause the site to display incorrectly.
We suggest using a current version of Chrome,
FireFox, or Safari.
???displayArticle.abstract???
Xenopus Vg 1, a transforming growth factor beta (Tgfbeta) family member, was one of the first maternally localized mRNAs identified in vertebrates. Its restriction to the vegetal pole of the egg made it the ideal candidate to be the mesoderm-inducing signal released by vegetal cells, but its function in vivo has never been resolved. We show that Vg 1 is essential for Xenopus embryonic development, and is required for mesoderm induction and for the expression of several key Bmp antagonists. Although the original Vg 1 transcript does not rescue Vg 1-depleted embryos, we report that a second allele is effective. This work resolves the mystery of Vg 1 function, and shows it to be an essential maternal regulator of embryonic patterning.
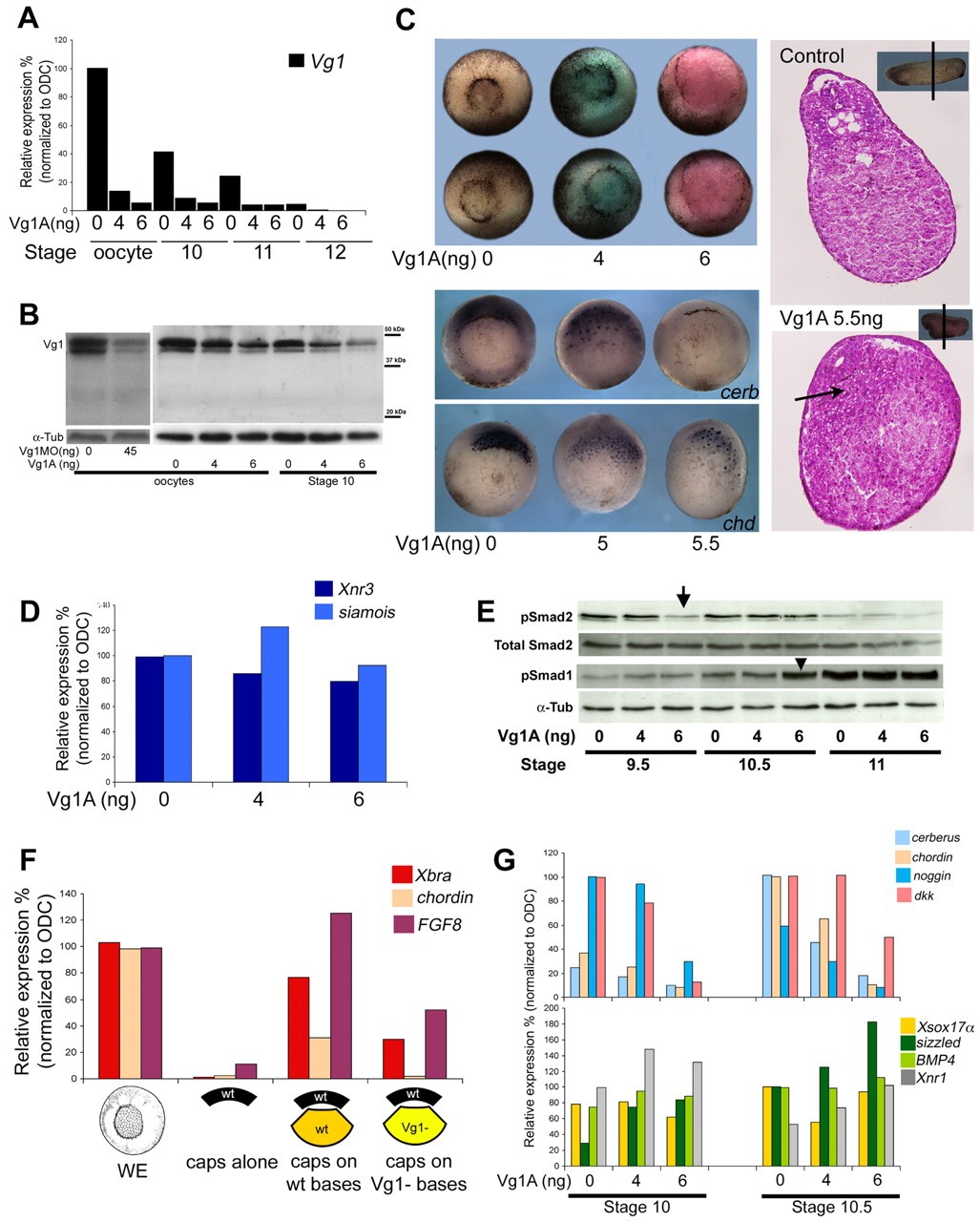
Fig. 1. Vg1 is required for initiation of Smad2 phosphorylation and head induction. (A) Real-time RT-PCR analysis of oocytes and gastrula-stage embryos shows that maternal Vg1 mRNA is efficiently depleted by the Vg1A oligo (4 ng oligo, 12% of control levels; 6 ng oligo, 5% of control levels) and that no zygotic transcription of Vg1 is detected during gastrulation. (B) Vg1 protein is depleted in a dose-dependent manner by the Vg1A oligo. Oocytes injected with 45 ng of morpholino (Vg1MO; 50% of control levels), and 4 ng or 6 ng of antisense oligo (Vg1A; 70% and 58% of control levels in oocytes, and 61% and 45% of controls at stage 10, respectively) have reduced levels of Vg1 protein. α-Tub,α -tubulin. (C) Vg1-depleted embryos show a delay in gastrulation in a dose-dependent manner. Whole-mount in situ hybridization with probes specific for cerberus (cerb) and chordin (chd) shows that the expression of cerb and chd is reduced at mid-gastrula stage in a dose-dependent manner. In histological sections of tailbud stages, Vg1-depleted embryos show an absence of notochord and fusion of somites in the midline (arrow). (D) Real-time RT-PCR analysis of stage 10 embryos shows that expression of the β-catenin/Xtcf3 target genes Xnr3 and siamois is unaffected by Vg1 depletion. (E) Vg1 depletion reduces the phosphorylation of Smad2 (arrow; 34% of control level at stage 9.5) and increases the phosphorylation of Smad1 (arrowhead; 140% of controls at stage 10.5), as analyzed by western blots. (F) Mesoderm-induction activity of Vg1-depleted vegetal masses (Vg1-), from 6 ng Vg1A-injected oocytes, is decreased compared with controls (wt), as determined by Nieuwkoop assays. Real-time RT-PCR analysis shows that Vg1 depletion reduces the induction of Xbra, Fgf8 and chordin in wild-type animal caps. One whole embryo at stage 11 (WE) was used for quantification. (G) Real-time RT-PCR analysis of embryos during gastrula stages shows that Vg1 depletion causes a downregulation of dorsally expressed cerberus, chordin, noggin and dickkopf (dkk), and an upregulation of dorsal marker Xnr1 and ventral marker sizzled, without affecting the levels of Xsox17α and Bmp4.
Fig. 2. Active Vg1(S) allele rescues the Vg1 depletion phenotype. (A) Alignment of the N-terminal 39 amino acids of the sequences of Vg1 homologs from different Xenopus species. X. laevis, Xl Vg1(S) AY838794 and Xl Vg1(P) BC090232; X. tropicalis, Xt Vg1 AL849026; X. borealis, Xbo Vg1 AF041844. Asterisk indicates serine (S) versus proline (P) residues at position 20. Alignment of antisense oligo (Vg1A) sequence with Xl Vg1(S) and Xl Vg1(P) shows that it recognizes both forms. (B) A comparison of the profiles of Vg1(P) and Vg1(S) in western blots of oocytes and embryos (stage 10) injected with 300 pg of Vg1(P) or Vg1(S) mRNA and probed with the anti-Vg1 antibody D5, showing that the serine allele of Vg1 is more efficiently translated and processed than the proline allele. α-Tub, α-tubulin. (C) Vg1 depletion (Vg1-) causes a gastrulation delay, which is partially rescued by the re-introduction of Vg1(S) mRNA (200 pg) into Vg1-depleted oocytes. Un, uninjected; Vg1-, 6 ng Vg1A injected. At mid-gastrulation, Smad2 phosphorylation is also partially rescued by Vg1(S) mRNA.α -Tub, α-tubulin. (D) Vg1 depletion causes axial defects at tailbud stages and this phenotype can be partially rescued by Vg1(S) mRNA (200 pg). Un, uninjected; Vg1-, 6ng Vg1A injected. (E,F) Real-time RT-PCR shows that dorsal [chordin, cerberus, noggin and dickkopf (dkk)] and ventral marker expression (sizzled) can be partially rescued by Vg1(S) mRNA (200 pg). (G) Vegetal injection of Vg1 (200 pg) mRNA into fertilized eggs causes the upregulation of Xnr1 and Fgf8 to levels similar to those observed with Xnr5 (40 pg), and upregulation of Xsox17α and chordin to a lesser extent, during gastrulation. (H) Vg1 mRNA and protein are more abundant dorsally than ventrally at the 32-cell stage. Real-time RT-PCR analysis of wild-type embryos hemisected into dorsal and ventral halves at the 32-cell stage indicates that Vg1 mRNA is enriched in the dorsal halves while levels of VegT mRNA are equal. Western blot analysis of the dorsal and ventral halves at the 32-cell stage from the same experiment shows that Vg1 protein is more abundant in the dorsal halves (88% of control level) than in the ventral halves (64% of control level). mRNA from two whole embryos (WE), four dorsal (D) and four ventral (V) wild-type half embryos was used in the RT-PCR analysis. Four whole embryos (WE), eight dorsal (D) or eight ventral (V) wild-type half embryos were used for western blot analysis. The results were repeated in three separate experiments and a representative set is shown. α-Tubulin (α-Tub) was used as a loading control.