Click here to close
Hello! We notice that you are using Internet Explorer, which is not supported by Xenbase and may cause the site to display incorrectly.
We suggest using a current version of Chrome,
FireFox, or Safari.
MinK subdomains that mediate modulation of and association with KvLQT1.
Tapper AR, George AL.
???displayArticle.abstract??? KvLQT1 is a voltage-gated potassium channel expressed in cardiac cells that is critical for myocardial repolarization. When expressed alone in heterologous expression systems, KvLQT1 channels exhibit a rapidly activating potassium current that slowly deactivates. MinK, a 129 amino acid protein containing one transmembrane-spanning domain modulates KvLQT1, greatly slowing activation, increasing current amplitude, and removing inactivation. Using deletion and chimeric analysis, we have examined the structural determinants of MinK effects on gating modulation and subunit association. Coexpression of KvLQT1 with a MinK COOH-terminus deletion mutant (MinK DeltaCterm) in Xenopus oocytes resulted in a rapidly activated potassium current closely resembling currents recorded from oocytes expressing KvLQT1 alone, indicating that this region is necessary for modulation. To determine whether MinK DeltaCterm was associated with KvLQT1, a functional tag (G55C) that confers susceptibility to partial block by external cadmium was engineered into the transmembrane domain of MinK DeltaCterm. Currents derived from coexpression of KvLQT1 with MinK DeltaCterm were cadmium sensitive, suggesting that MinK DeltaCterm does associate with KvLQT1, but does not modulate gating. To determine which MinK regions are sufficient for KvLQT1 association and modulation, chimeras were generated between MinK and the Na(+) channel beta1 subunit. Chimeras between MinK and beta1 could only modulate KvLQT1 if they contained both the MinK transmembrane domain and COOH terminus, suggesting that the MinK COOH terminus alone is not sufficient for KvLQT1 modulation, and requires an additional, possibly associative interaction between the MinK transmembrane domain and KvLQT1. To identify the MinK subdomains necessary for gating modulation, deletion mutants were designed and coexpressed with KvLQT1. A MinK construct with amino acid residues 94-129 deleted retained the ability to modulate KvLQT1 gating, identifying the COOH-terminal region critical for gating modulation. Finally, MinK/MiRP1 (MinK related protein-1) chimeras were generated to investigate the difference between these two closely related subunits in their ability to modulate KvLQT1. The results from this analysis indicate that MiRP1 cannot modulate KvLQT1 due to differences within the transmembrane domain. Our results allow us to identify the MinK subdomains that mediate KvLQT1 association and modulation.
Figure 1. MinK Modulation of KvLQT1. (A) Two-electrode voltage-clamp recordings from Xenopus oocytes expressing either KvLQT1 (left) or KvLQT1+MinK (right). From a holding potential of −80 mV, oocytes were depolarized for 2 s to test potentials between +60 and −50 mV in 10-mV steps, followed by repolarization to −70 mV for 1 s. (B) Tail currents from oocytes expressing either KvLQT1 (left) or KvLQT1+MinK (right). Tail currents were elicited by a 4-s +40-mV prepulse, followed by repolarization to potentials between −40 and −100 mV in 10-mV steps. (C) Current–voltage relationship for KvLQT1 or KvLQT1+MinK. Currents were recorded after 2-s pulses at the given test potential. Error bars represent SEM (n = 5). (D) Normalized isochronal (t = 2 s) activation curve for five oocytes expressing either KvLQT1 or KvLQT1+MinK. The activation curves were derived from currents elicited by the activation protocol described in A. Experimental data points were fit with the equation 1/[1 + exp(V − V1/2)/k], which gave the following apparent V1/2 and slope factors: for KvLQT1: V1/2 = −27.4 ± 1.1 mV, k = 14.7 ± 0.66; and for KvLQT1+MinK: V1/2app = 29.4 ± 1.7 mV, k = 16.4 ± 1.6. Error bars represent SEM.
Figure 2. Coexpression of KvLQT1 and G55C MinK ΔCterm. (A) Two-electrode voltage-clamp recordings from Xenopus oocytes expressing either KvLQT1 alone (left) or KvLQT1+G55C MinK ΔCterm. Currents were elicited as in Fig. 1 A. (B) Oocytes expressing KvLQT1 (left) or KvLQT1+G55C MinK ΔCterm (right) were exposed externally to 0.5 mM Cd2+ in ND-96 bathing solution for 15 min during repetitive 10-s pulsing to +20 mV every 20 s. Representative tracings are from the same oocyte before and after Cd2+ exposure. (C) Time of onset and reversibility of Cd2+ block. Representative data from a typical experiment, as described in B. Each data point represents steady state current at the end of a 10-s pulse to +20 mV. The oocyte was continuously perfused with Cd2+ bathing solution beginning at the time indicated by the arrow. Washout of Cd2+ was performed by continuous perfusion of the oocyte with ND-96 beginning at the time indicated by the arrow. (D) Percentage of Cd2+-induced current block. Bar graph representation of the percentage of current remaining after oocytes expressing either KvLQT1 alone (left) or KvLQT1 and G55C MinK ΔCterm (right) were exposed to 0.5 mM Cd2+ for 15 min. Data is averaged for five experiments.
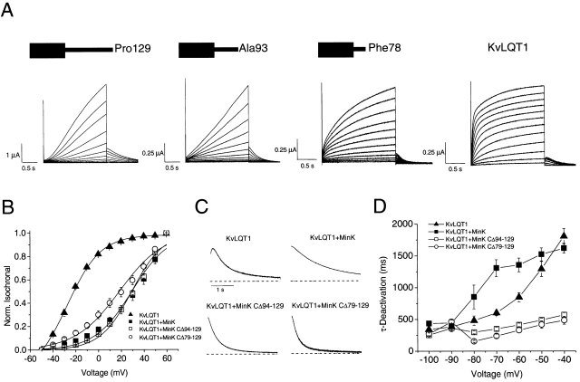
Figure 4. Effects of MinK deletion mutants on KvLQT1. (A) Voltage-clamp recordings of Xenopus oocytes expressing (from left to right) KvLQT1+MinK, KvLQT1+MinK CΔ94–129, KvLQT1+MinK CΔ79–129, or KvLQT1 alone. Activation protocol was the same as in Fig. 1. Icons represent MinK with the last amino acid indicated. (B) Normalized isochronal (t = 2 s) activation curve for KvLQT1, KvLQT1+MinK, KvLQT1+MinKCΔ94–129, and KvLQT+MinK CΔ79–129. Experimental data points were fit with the function 1/[1 + exp(V − V1/2)/k], which gave the following apparent V1/2 and slope factors: KvLQT1+MinK: V1/2app = 29.4 ± 1.6 mV, k = 16.4 ± 1.6; KvLQT1+MinK CΔ94–129: V1/2app = 29.3 ± 1.2 mV, k = 14.0 ± 1.1; KvLQT1+MinK CΔ79–129: V1/2app = 18.4 ± 1.5 mV, k = 19.5 ± 1.4 (n = 5). Error bars represent SEM. (C) Representative tail current tracings from oocytes expressing KvLQT1 (top, left), KvLQT1+MinK (top right), KvLQT1+MinK CΔ94–129 (bottom left), and KvLQT1+MinK CΔ79–129 (bottom right). Tail currents were elicited by a 4-s +40-mV prepulse, followed by repolarization to −70 mV. (D) Voltage dependence of deactivation time constants for KvLQT1, KvLQT1+MinK, KvLQT1+MinK CΔ94–129, and KvLQT1+MinK CΔ79–129. Time constants were determined from a monoexponential fit of tail currents elicited via the deactivation protocol used in Fig. 1. For KvLQT1+MinK and KvLQT1+MinK deletion mutants, tail currents were fit over a 2-s interval immediately after repolarization. For KvLQT1, tail currents were fit starting at the peak of the tail current hook (n = 5). Error bars represent SEM.
Figure 3. Effects of β/MinK chimeras on KvLQT1 and hSkM1. (A) Two-electrode voltage-clamp recordings from Xenopus oocytes expressing either KvLQT1 (left) or hSkM1 (right) and β/MinK1. Currents from oocytes coexpressing the chimera and KvLQT1 were elicited by a 1-s pulse to potentials between +60 and −50 mV in 10-mV steps, followed by repolarization to −70 mV for 1 s. Oocytes were held at −80 mV. Currents recorded from oocytes coexpressing hSkM1 and the chimera were elicited by 30-ms pulses to voltages between −80 and +10 mV from a holding potential of −120 mV. (B) Oocytes coexpressing KvLQT1 or hSkM1 and β/MinK2. The activation protocol used was the same as in A. (C) Oocytes coexpressing KvLQT1 or hSkM1 and β/MinK3. The KvLQT1 activation protocol was the same as the protocol used in A, except depolarizing pulses were 2 s. The hSKM1 activation protocol was the same as in A. (D) Oocytes coexpressing KvLQT1 or hSkM1 and MinK. Activation protocols were the same as in C. Icons represent the proposed membrane topology of MinK and the chimeras. Filled boxes and lines represent MinK regions; open boxes and lines represent β1 regions.
Figure 5. Effects of MinK/MiRP1 chimeras on KvLQT1. (A) Whole-cell voltage-clamp recording of Xenopus oocyte expressing either KvLQT1 (left) or HERG (right). For oocytes expressing KvLQT1, currents were elicited by the activation protocol described in Fig. 1 A. Oocytes were bathed in ND-96. For oocytes expressing HERG, currents were elicited by 3-s depolarizing pulses from +40 to −70 mV in 10-mV steps, followed by repolarization to −80 mV for 6 s. For all HERG experiments, oocytes were bathed in 95 mM KCl. (B) Oocytes expressing either KvLQT1 (left) or HERG (right) with MiRP1. Activation protocols were the same as in A. (C) Oocytes expressing either KvLQT1 (left) or HERG (right) with MiRP1/Cterm-MinK. Activation protocols were the same as in A. (D) Oocytes expressing either KvLQT1 (left) or HERG (right) with MinK/Cterm-MiRP1 (right). Activation protocol was the same as in A. Icons represent predicted topology of the chimeras. Filled boxes and lines represent MinK regions; open boxes and lines represent MiRP1 regions.
Abbott,
MiRP1 forms IKr potassium channels with HERG and is associated with cardiac arrhythmia.
1999, Pubmed,
Xenbase
Abbott,
MiRP1 forms IKr potassium channels with HERG and is associated with cardiac arrhythmia.
1999,
Pubmed
,
Xenbase Abitbol,
Stilbenes and fenamates rescue the loss of I(KS) channel function induced by an LQT5 mutation and other IsK mutants.
1999,
Pubmed
,
Xenbase Barhanin,
K(V)LQT1 and lsK (minK) proteins associate to form the I(Ks) cardiac potassium current.
1996,
Pubmed
,
Xenbase Ben-Efraim,
Cytoplasmic and extracellular IsK peptides activate endogenous K+ and Cl- channels in Xenopus oocytes. Evidence for regulatory function.
1996,
Pubmed
,
Xenbase Bianchi,
Cellular dysfunction of LQT5-minK mutants: abnormalities of IKs, IKr and trafficking in long QT syndrome.
1999,
Pubmed
,
Xenbase Duggal,
Mutation of the gene for IsK associated with both Jervell and Lange-Nielsen and Romano-Ward forms of Long-QT syndrome.
1998,
Pubmed Makita,
Molecular determinants of beta 1 subunit-induced gating modulation in voltage-dependent Na+ channels.
1996,
Pubmed
,
Xenbase McCormick,
The extracellular domain of the beta1 subunit is both necessary and sufficient for beta1-like modulation of sodium channel gating.
1999,
Pubmed
,
Xenbase Pusch,
Activation and inactivation of homomeric KvLQT1 potassium channels.
1998,
Pubmed
,
Xenbase Romey,
Molecular mechanism and functional significance of the MinK control of the KvLQT1 channel activity.
1997,
Pubmed Sanguinetti,
Coassembly of K(V)LQT1 and minK (IsK) proteins to form cardiac I(Ks) potassium channel.
1996,
Pubmed
,
Xenbase Sanguinetti,
Two components of cardiac delayed rectifier K+ current. Differential sensitivity to block by class III antiarrhythmic agents.
1990,
Pubmed Schroeder,
A constitutively open potassium channel formed by KCNQ1 and KCNE3.
2000,
Pubmed
,
Xenbase Schulze-Bahr,
KCNE1 mutations cause jervell and Lange-Nielsen syndrome.
1997,
Pubmed Shalaby,
Dominant-negative KvLQT1 mutations underlie the LQT1 form of long QT syndrome.
1997,
Pubmed
,
Xenbase Splawski,
Mutations in the hminK gene cause long QT syndrome and suppress IKs function.
1997,
Pubmed
,
Xenbase Tai,
The conduction pore of a cardiac potassium channel.
1998,
Pubmed
,
Xenbase Takumi,
Cloning of a membrane protein that induces a slow voltage-gated potassium current.
1988,
Pubmed
,
Xenbase Takumi,
Alteration of channel activities and gating by mutations of slow ISK potassium channel.
1991,
Pubmed
,
Xenbase Tristani-Firouzi,
Voltage-dependent inactivation of the human K+ channel KvLQT1 is eliminated by association with minimal K+ channel (minK) subunits.
1998,
Pubmed
,
Xenbase Tyson,
IsK and KvLQT1: mutation in either of the two subunits of the slow component of the delayed rectifier potassium channel can cause Jervell and Lange-Nielsen syndrome.
1997,
Pubmed Wang,
Positional cloning of a novel potassium channel gene: KVLQT1 mutations cause cardiac arrhythmias.
1996,
Pubmed Yang,
KvLQT1, a voltage-gated potassium channel responsible for human cardiac arrhythmias.
1997,
Pubmed
,
Xenbase