XB-ART-10369
J Cell Biol
2000 Sep 04;1505:975-88. doi: 10.1083/jcb.150.5.975.
Show Gene links
Show Anatomy links
Probing spindle assembly mechanisms with monastrol, a small molecule inhibitor of the mitotic kinesin, Eg5.
Kapoor TM, Mayer TU, Coughlin ML, Mitchison TJ.
???displayArticle.abstract???
Monastrol, a cell-permeable small molecule inhibitor of the mitotic kinesin, Eg5, arrests cells in mitosis with monoastral spindles. Here, we use monastrol to probe mitotic mechanisms. We find that monastrol does not inhibit progression through S and G2 phases of the cell cycle or centrosome duplication. The mitotic arrest due to monastrol is also rapidly reversible. Chromosomes in monastrol-treated cells frequently have both sister kinetochores attached to microtubules extending to the center of the monoaster (syntelic orientation). Mitotic arrest-deficient protein 2 (Mad2) localizes to a subset of kinetochores, suggesting the activation of the spindle assembly checkpoint in these cells. Mad2 localizes to some kinetochores that have attached microtubules in monastrol-treated cells, indicating that kinetochore microtubule attachment alone may not satisfy the spindle assembly checkpoint. Monastrol also inhibits bipolar spindle formation in Xenopus egg extracts. However, it does not prevent the targeting of Eg5 to the monoastral spindles that form. Imaging bipolar spindles disassembling in the presence of monastrol allowed direct observations of outward directed forces in the spindle, orthogonal to the pole-to-pole axis. Monastrol is thus a useful tool to study mitotic processes, detection and correction of chromosome malorientation, and contributions of Eg5 to spindle assembly and maintenance.
???displayArticle.pubmedLink??? 10973989
???displayArticle.pmcLink??? PMC2175262
???displayArticle.link??? J Cell Biol
???displayArticle.grants??? [+]
GM 39565 NIGMS NIH HHS
Species referenced: Xenopus laevis
Genes referenced: acta4 btg3 dnai1 kif11 mad2l1 nbn nos1 nos3 numa1 pcnt ptk2
???attribute.lit??? ???displayArticles.show???
|
|
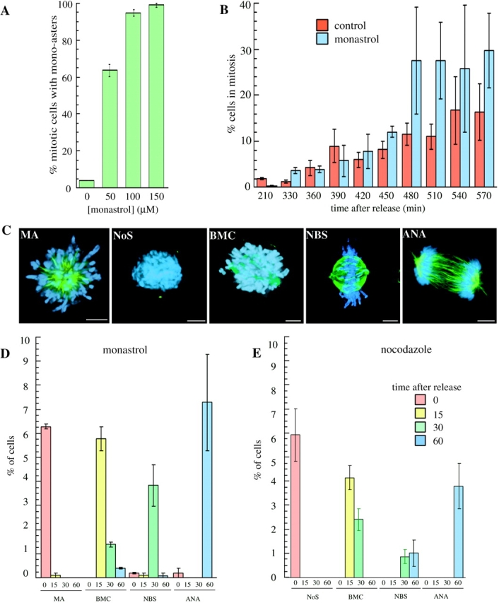
Figure 1. Characterization of the mitotic arrest due to monastrol. (A) Percentage of monoastral spindles in mitotic BS-C-1 cells treated with monastrol for 4 h. (B) Monastrol does not delay the entry of synchronized BS-C-1 cells into mitosis. 100 μM monastrol or DMSO solvent was added to cells at the time of releasing the second thymidine block, and the percentage of cells in M phase at the indicated times after the release was determined by staining fixed cells for chromatin and microtubules. (C) Cytology of cells before and after removal of monastrol and nocodazole. Immunofluorescence staining of α-tubulin (green) and chromatin (blue) in BS-C-1 cells was used to examine cellular structures. Representative structures, including monoastral spindles (MA) in monastrol-treated cells, the no spindles (NoS) phenotype seen in cells treated with nocodazole, misaligned chromosomes on bipolar microtubule arrays (BMC), chromosomes aligned at the metaphase plate in bipolar spindle (NBS), and anaphase (ANA) structures in cells exiting mitosis are shown. (D) Reversibility of the mitotic arrest due to monastrol. The percentage of cells in four structural categories, MA, BMC, NBS, and ANA, was determined at fixed intervals after washout of saturating concentrations of monastrol (100 μM) from the cell culture media. (E) Histogram show the percentage of cells with different structure types (NoS, BMS, NBS, and ANA) that form 15, 30, and 60 min after the release of the mitotic arrest due to nocodazole (2 μM), a microtubule depolymeriser. Data from two independent experiments are shown for A, B, D, and E; for each entry, >200 cells were counted, and the SE is indicated. Bars: (C) 5 μm. |
|
|
Figure 3. Calcium-stable kinetochore microtubules in monastrol-treated cells. Cultured Ptk2 cells were treated with 50 μM monastrol for 4 h, permeabilized for 90 s in the presence of 0.1 mM calcium, then fixed and immunostained. Calcium treatment selectively removes nonkinetochore microtubules. Each chromosome (blue) has two kinetochores (red) that stain with CREST serum (A). In many cases, microtubule bundles (green) emanating from the pole attach to kinetochores. Several examples with both kinetochores of a sister pair attached to microtubules are observed. B and C show higher magnification micrographs for four pairs of kinetochores attached to microtubules. Bars: (A) 5 μm; (B and C) 1 μm. |
|
|
Figure 2. Monastrol does not inhibit centrosome duplication but inhibits centrosome separation. (A) A representative electron micrograph of a Ptk2 cell treated with 50 μM monastrol for 4 h. The monoastral spindle has chromosomes arranged in a ring at the center of which are two centrosomes. Higher magnification electron micrographs are shown in three insets. Two centrioles corresponding to one centrosome are found in a single section, and the two centrioles from the other centrosome are in two adjacent sections. (B) Control cell. The inset shows a high magnification image of one of the four centrioles observed in this cell. Centrioles in untreated cells have sizes and morphologies identical to that of centrioles in monastrol-treated cells. (C) Immunolocalization of a centrosomal marker, pericentrin (red), in Ptk2 cells treated with 50 μM monastrol, shows two dots at the center of the cell. The bottom panel shows chromatin (blue) at the metaphase plate in a control cell with a bipolar spindle. The dots of pericentrin staining on opposite sides of chromosomes are separated by 18 μm. (D) Centrosome separation in mitotic Ptk2 cells treated with different concentrations of monastrol. The distance between the dots of pericentrin staining in light micrographs was measured. Averages of distances measured for 15 cells at each monastrol concentration are shown (±SE). Metaphase cells were chosen in untreated cells (zero monastrol). Bars: (A and B) 0.5 μm; (C) 5 μm. |
|
|
Figure 4. Chromosomes in monastrol-treated cells are attached to microtubules and can show syntelic orientation. (A) A DIC micrograph of a monastrol-treated cell that has been permeabilized, fixed, and embedded in plastic. Note the arrangement of the chromosomes in the monoaster. After this image was taken, the cell was serially sectioned and examined by electron microscopy. For three chromosomes, labeled 1, 2, and 3 in the DIC image, we show three pairs of electron micrographs, labeled C1, C2, and C3. Sister kinetochores for each chromosome are labeled (k1 and k2) and are found in different sections. Both kinetochores in a sister pair are attached to similar numbers of microtubules and have distinct outer plates. (B and C) A monastrol-treated cell permeabilized in the presence of 10 μM taxol also has syntelic oriented chromosomes with several microtubules attached to each kinetochore. Even under these conditions, the two syntelic chromosome in this cell have both kinetochores oriented in the same section and each kinetochore is attached to several microtubules in the monoastral spindle (see Table for a complete analysis). (D) A monotelic chromosome from this cell is shown with one kinetochore (k1) oriented to the center of the monoaster and the other kinetochore (k2) oriented in the opposite direction. One kinetochore (k1) on this chromosome has attached microtubules in an adjacent section. The inset provides a 2.5-fold magnification of the unattached kinetochore labeled k2. (E) Ultrastructural analysis of a control, untreated cell shows bioriented kinetochores on either side of a chromosome attached to microtubules from opposite poles in the bipolar spindle. Bars: (A, DIC image) 1 μm; (A, electron micrographs, and B–E) 200 nm. |
|
|
Figure 5. Monastrol activates the MAD-dependent spindle assembly checkpoint. Immunofluorescence staining was used to localize Mad2 (green) on chromosomes (blue) in fixed Ptk2 cells. Kinetochores are immunolabeled with CREST serum (red). (A) Condensed chromosomes in a prometaphase cell have two kinetochores, one on each replicated sister chromatid. The overlay and the insets show Mad2 localized to each kinetochore. (B) Ptk2 cells treated with 50 μM monastrol show Mad2 localized to only one of the two kinetochores on sister chromatid. The insets show a chromosome with Mad2 localized to a kinetochore further from the center of the monoastral spindle: top, kinetochore alone; middle, Mad2 alone; bottom, overlay. Table provides an analysis of the Mad2 staining for five monastrol-treated cells. Bars: (A and B) 5 μm; (A and B insets) 1 μm. |
|
|
Figure 7. Monastrol inhibits the assembly of bipolar spindles in Xenopus egg extracts. Tetramethyl rhodamine–labeled tubulin and Hoechst 33342 were added to CSF-arrested Xenopus egg extracts to visualize the microtubules (red) and the chromatin (blue). Calcium was added to drive the extract into interphase after which monastrol and CSF-arrested extract were added. (A) The different structures observed around chromatin were categorized as normal bipolar spindles (NBS), spindles with misaligned chromosomes (MAC), monoasters (MA), and miscellaneous (MISC). (B) Monastrol inhibits the formation of bipolar spindles in a dose-dependent manner. The different structures observed in spindles assembled at different concentrations of monastrol are shown. Greater that 200 structures were counted in two independent experiments and the averages are shown (±SE). Bars: 5 μm. |
|
|
Figure 6. Mad2 localized to microtubule-attached kinetochores in monoastral spindles. (A) Monastrol (50 μM) treated Ptk2 cells permeabilized in the presence of 0.1 mM calcium before fixation were stained with Hoechst 33342, antitubulin (mouse), antikinetochore (human CREST serum), and anti-Mad2 (rabbit). A single optical section of a monoastral spindle is shown with DNA (blue), tubulin (green), and kinetochores (red). The insets show two kinetochores on two different chromosomes from the cell showing the tubulin (green), kinetochores (red) (left), tubulin and Mad2 (blue) center, and a three color overlay (right) indicating the presence of Mad2 on two microtubule-attached kinetochores. (B) Four quadruple stained cells were optically sectioned, and chromosomes in these cells were sorted into the following categories: those with both kinetochores attached to microtubules and both kinetochores Mad2 positive; those with both kinetochores attached to microtubules and only one kinetochore Mad2 positive; those with one kinetochore attached to microtubules and Mad2 negative, and the other kinetochore unattached and Mad2 positive; and those with both kinetochores attached to microtubules and both kinetochores Mad2 negative. Bars: 1 μm. |
|
|
Figure 8. Immunolocalization of Eg5 in bipolar and monoastral spindles. At the completion of the cycled spindle assembly reaction, the spindles were diluted, fixed, layered over glycerol cushions, and spun onto coverslips. The samples were then processed for immunofluorescence. (A) An overlay shows the chromatin (blue), tubulin (red), and Eg5 (green) in a bipolar spindle assembled in vitro. (B) Eg5 alone. The protein is localized along microtubules and shows enrichment at the spindle poles. (C) Addition of 50 μM monastrol to assembly reactions results in the formation of monoastral spindles. An overlay of the chromatin (blue), tubulin (red), and Eg5 (green) is shown. (D) Eg5 is immunolocalized along microtubules and is concentrated at the center of the monoaster. Bars: 5 μm. |
|
|
Figure 9. Monastrol concentrations that inhibit bipolar spindle formation do not disrupt the organization of spindle poles. Immunolocalization of NuMA was used to examine the organization of the minus ends of microtubules in structures assembled in Xenopus egg extracts. (A) An overlay shows the chromatin (blue), tubulin (red), and NuMA (green) in a bipolar spindle assembled in cycled extracts. (B) Addition of 50 μM monastrol at the start of assembly reactions results in the formation of monoastral spindles. An overlay of the chromatin, tubulin, and NuMA shows NuMA, and thus microtubule minus ends, focused in the middle of the monoastral structure. (C) 50 μM monastrol was added to a sample of preformed bipolar spindles and the sample was fixed after 20 min, corresponding to the time of significant disassembly (see Fig. 10). The overlay shows a disassembled bipolar spindle that has lost the chromatin from the metaphase plate but has a small bipolar unit with focused poles. NuMA is localized to the focused poles in all intermediates of spindle disassembly that we examined. Bars: 5 μm. |
|
|
Figure 10. Monastrol-induced disassembly of preformed bipolar spindles. 50 μM monastrol was added to bipolar spindles assembled in Xenopus egg extract and the sample was immediately prepared for imaging. The disassembling spindle moved in the sample, and the X, Y, and Z coordinates of the stage were adjusted through the course of the experiment. The time (min) after the addition of monastrol to the extract is indicated. Microtubules (red) and DNA (blue) are shown. (See supplemental video at http://www.jcb.org/cgi/content/full/150/5/975/DC1.) (B) At fixed time points, aliquots from disassembly reactions were removed and processed for imaging. Two parameters, the chromosome dispersion, defined as the diameter of the smallest circle enclosing all the chromosomes in a spindle, and the pole-to-pole distance were measured (n = 10 for each time point). The increase in the chromosome index is completed by 10 min, while the reduction in pole-to-pole distance is only 35% complete. Bar: 5 μm. |
References [+] :
Agard,
Fluorescence microscopy in three dimensions.
1989, Pubmed
Agard, Fluorescence microscopy in three dimensions. 1989, Pubmed
Ault, Chromosome mal-orientation and reorientation during mitosis. 1992, Pubmed
Ault, Tension, microtubule rearrangements, and the proper distribution of chromosomes in mitosis. 1989, Pubmed
Blangy, Phosphorylation by p34cdc2 regulates spindle association of human Eg5, a kinesin-related motor essential for bipolar spindle formation in vivo. 1995, Pubmed , Xenbase
Blangy, Phosphorylation by p34cdc2 protein kinase regulates binding of the kinesin-related motor HsEg5 to the dynactin subunit p150. 1997, Pubmed
Borisy, The mechanism of action of colchicine. Colchicine binding to sea urchin eggs and the mitotic apparatus. 1967, Pubmed
Busson, Dynein and dynactin are localized to astral microtubules and at cortical sites in mitotic epithelial cells. 1998, Pubmed
Chen, Association of spindle assembly checkpoint component XMAD2 with unattached kinetochores. 1996, Pubmed , Xenbase
Church, Kinetochore microtubules and chromosome movement during prometaphase in Drosophila melanogaster spermatocytes studied in life and with the electron microscope. 1985, Pubmed
Cottingham, Novel roles for saccharomyces cerevisiae mitotic spindle motors. 1999, Pubmed
Desai, The use of Xenopus egg extracts to study mitotic spindle assembly and function in vitro. 1999, Pubmed , Xenbase
Enos, Mutation of a gene that encodes a kinesin-like protein blocks nuclear division in A. nidulans. 1990, Pubmed
Gheber, Motile properties of the kinesin-related Cin8p spindle motor extracted from Saccharomyces cerevisiae cells. 1999, Pubmed
Hagan, Novel potential mitotic motor protein encoded by the fission yeast cut7+ gene. 1990, Pubmed
Hagan, Kinesin-related cut7 protein associates with mitotic and meiotic spindles in fission yeast. 1992, Pubmed
Heck, The kinesin-like protein KLP61F is essential for mitosis in Drosophila. 1993, Pubmed
Hildebrandt, Mitotic motors in Saccharomyces cerevisiae. 2000, Pubmed
Hoyt, Two Saccharomyces cerevisiae kinesin-related gene products required for mitotic spindle assembly. 1992, Pubmed
Hoyt, S. cerevisiae genes required for cell cycle arrest in response to loss of microtubule function. 1991, Pubmed
Hyman, Preparation of modified tubulins. 1991, Pubmed
Inoué, Force generation by microtubule assembly/disassembly in mitosis and related movements. 1995, Pubmed
Khodjakov, Centrosome-independent mitotic spindle formation in vertebrates. 2000, Pubmed
Li, Feedback control of mitosis in budding yeast. 1991, Pubmed
Li, Identification of a human mitotic checkpoint gene: hsMAD2. 1996, Pubmed
Mayer, Small molecule inhibitor of mitotic spindle bipolarity identified in a phenotype-based screen. 1999, Pubmed , Xenbase
Merdes, A complex of NuMA and cytoplasmic dynein is essential for mitotic spindle assembly. 1996, Pubmed , Xenbase
Mitchison, Towards a pharmacological genetics. 1994, Pubmed
Mitchison, Sites of microtubule assembly and disassembly in the mitotic spindle. 1986, Pubmed
Mitchison, Polewards microtubule flux in the mitotic spindle: evidence from photoactivation of fluorescence. 1989, Pubmed
Mountain, The kinesin-related protein, HSET, opposes the activity of Eg5 and cross-links microtubules in the mammalian mitotic spindle. 1999, Pubmed , Xenbase
Murray, Real time observation of anaphase in vitro. 1996, Pubmed , Xenbase
Nicklas, Mitosis. 1971, Pubmed
Nicklas, Kinetochore chemistry is sensitive to tension and may link mitotic forces to a cell cycle checkpoint. 1995, Pubmed
Nicklas, Microtubules, chromosome movement, and reorientation after chromosomes are detached from the spindle by micromanipulation. 1985, Pubmed
Nicklas, How cells get the right chromosomes. 1997, Pubmed
Rieder, The formation, structure, and composition of the mammalian kinetochore and kinetochore fiber. 1982, Pubmed
Rieder, Motile kinetochores and polar ejection forces dictate chromosome position on the vertebrate mitotic spindle. 1994, Pubmed
Rieder, Colcemid and the mitotic cycle. 1992, Pubmed
Rieder, The vertebrate cell kinetochore and its roles during mitosis. 1998, Pubmed
Roof, Kinesin-related proteins required for assembly of the mitotic spindle. 1992, Pubmed
Roos, Light and electron microscopy of rat kangaroo cells in mitosis. II. Kinetochore structure and function. 1973, Pubmed
Roos, Light and electron microscopy of rat kangaroo cells in mitosis. III. Patterns of chromosome behavior during prometaphase. 1976, Pubmed
Saunders, Kinesin-related proteins required for structural integrity of the mitotic spindle. 1992, Pubmed
Sawin, Poleward microtubule flux mitotic spindles assembled in vitro. 1991, Pubmed , Xenbase
Sawin, Mitotic spindle organization by a plus-end-directed microtubule motor. 1992, Pubmed , Xenbase
Sharp, Antagonistic microtubule-sliding motors position mitotic centrosomes in Drosophila early embryos. 1999, Pubmed
Shelanski, Isolation of a protein subunit from microtubules. 1967, Pubmed
Sluder, Reproductive capacity of sea urchin centrosomes without centrioles. 1989, Pubmed
Taylor, Kinetochore localization of murine Bub1 is required for normal mitotic timing and checkpoint response to spindle damage. 1997, Pubmed
Walczak, A model for the proposed roles of different microtubule-based motor proteins in establishing spindle bipolarity. , Pubmed , Xenbase
Waters, Localization of Mad2 to kinetochores depends on microtubule attachment, not tension. 1998, Pubmed
Winey, MPS1 and MPS2: novel yeast genes defining distinct steps of spindle pole body duplication. 1991, Pubmed
