Click here to close
Hello! We notice that you are using Internet Explorer, which is not supported by Xenbase and may cause the site to display incorrectly.
We suggest using a current version of Chrome,
FireFox, or Safari.
???displayArticle.abstract???
Through the injection of f-aequorin (a calcium-sensitive bioluminescent reporter) into the dorsal micromeres of 8-cell stage Xenopus laevis embryos, and the use of a Photon Imaging Microscope, distinct patterns of calcium signalling were visualised during the gastrulation period. We present results to show that localised domains of elevated calcium were observed exclusively in the anterior dorsal part of the ectoderm, and that these transients increased in number and amplitude between stages 9 to 11, just prior to the onset of neural induction. During this time, however, no increase in cytosolic free calcium was observed in the ventralectoderm, mesoderm or endoderm. The origin and role of these dorsal calcium-signalling patterns were also investigated. Calcium transients require the presence of functional L-type voltage-sensitive calcium channels. Inhibition of channel activation from stages 8 to 14 with the specific antagonist R(+)BayK 8644 led to a complete inhibition of the calcium transients during gastrulation and resulted in severe defects in the subsequent formation of the anteriornervous system. BayK treatment also led to a reduction in the expression of Zic3 and geminin in whole embryos, and of NCAM in noggin-treated animal caps. The possible role of calcium transients in regulating developmental gene expression is discussed.
Fig. 1. Changes in intracellular calcium that occur in the dorsal ectoderm during gastrulation.
Measurements start at stage 8 (5 hours postfertilisation) and end at the neurula stage (15 hours
postfertilisation). A representative embryo was injected with aequorin in an apical position of the
dorsal micromeres at the 8-cell stage to localise it to the dorsal ectoderm during gastrulation.
(A) Profile of aequorin-generated light over time. Emitted light was recorded with a luminometer and
expressed in arbitrary (arb.) units proportional to the anode current of the photomultiplier. Two
components can be observed, a single slow component and multiple rapid spikes (see text).
(B) Diagram to show the injection site (left) and the subsequent location of the aequorin (right; shaded
zone) during gastrulation. AP, animal pole; VP, vegetal pole; V, ventral; D, dorsal. (C) Schematic
illustration of the developmental time course of this aequorin-injected embryo.
Fig. 2. Luminescence profiles of
[Ca2+]i in embryos injected with
aequorin into different locations at the
8-cell stage. (A) Aequorin injected
into ventral micromeres is located in
the ventralectoderm during
gastrulation. When injected into
equatorial locations of either (B)
ventral or (C) dorsal micromeres, it
becomes located in the ventral and
dorsal mesoderm, respectively.
(D) Aequorin injected into the
macromeres is located in the
endoderm during gastrulation. In each
panel the inset illustrates the location
of the injection site (left) and the
subsequent location of the aequorin
during gastrulation (on the right;
shaded zone). Under all these
injection protocols, no significant
[Ca2+]i increase was detected.
AP, animal pole; VP, vegetal pole;
V, ventral; D, dorsal.
Fig. 3. An example of Ca2+ transients that
occur in the dorsal ectoderm from a
representative embryo at stage 10.5. The
aequorin-generated photon image
represents 120 seconds of accumulated
light and is superimposed on its
corresponding Lucifer Yellow generated
fluorescent image. These images show the
different intensities of two transients
occurring simultaneously but at two
independent positions of the dorsal
ectoderm. A diagram of the whole embryo
shows its orientation and the red box
indicates where the images were obtained
on the embryo. AP, animal pole; VP,
vegetal pole. Colour scale indicates
luminescence flux in photons/pixel. Scale
bar, 0.3 mm.
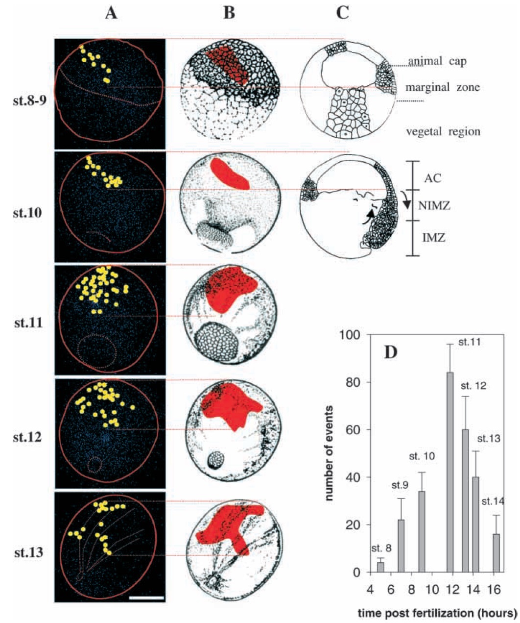
Fig. 4. The changing pattern of localized
[Ca2+]i transients that occur in the dorsal
ectoderm during gastrulation. (A) Images of a
representative embryo at stages 8-9, 10, 11, 12
and 13, on to which are superimposed yellow
spots to mark the position of each localized
Ca2+ transient observed throughout each
stage. (B) Drawings reconstructed from the
corresponding video images of A.
(C) Drawings of animal-vegetal (upper) and
sagittal (lower) sections of embryos at stages
9 and 10, respectively. Superimposing the
images in A on the drawings in B illustrates
the distribution of the positions of the
localized calcium transients relative to the
anteroposterior axis of the dorsal ectoderm
and the blastopore lip observed at each
developmental stage. The approximate extent
of this distribution is illustrated by the red
shaded region in B. AC, animal cap; NIMZ,
noninvoluting marginal zone; IMZ, involuting
marginal zone. Scale bar, 0.5 mm.
(D) Histogram showing the amplitude of the
transients versus developmental stages.
Fig. 5. Distribution of the amplitude of the transient observed during
gastrulation from stage 8 to stage 13, in the dorsal ectoderm.
Integration time, 120 seconds. Two populations of transients can
clearly be distinguished, centred at 25 and 275 photons/second,
respectively.
Fig. 6. A detailed view of a propagating Ca2+ transient that occurred in the dorsal ectoderm of a representative embryo at stage 11.5.
(A) Sequence taken every 20 seconds to show the appearance and subsequent disappearance of a propagating Ca2+ wave. Each panel represents
120 seconds of accumulated light. Wave velocity, calculated from the spread of the wave over successive images, was estimated to be
approximately 10 mm/second. (B) Diagram to illustrate the propagation pathway of the wave, both laterally (red arrows) and from the animal
pole toward the vegetal pole (blue arrows) in a radial manner. (C) Temporal profile of the luminescence output generated by the wave shown in
A. The inset shows the region of the embryo from which the light was collected. Note that after the transient the [Ca2+]i in participating cells
did not return to its original resting level. Levels of calcium (arrows on C) are estimated from photon counting assuming (1) that the resting
level of Ca2+ is 320 nM and (2) that [Ca2+]i varies as the square of the luminescence (Shimomura, 1995). The colour scale indicates
luminescence flux in photons/pixel. Scale bar, 0.3 mm.
Fig. 7. The effect of the L-type Ca2+ channel antagonist, R(+) BayK, on calcium signalling. (A-B) Luminometry profiles of calcium in
embryos, (A) treated with R(+)BayK from stage 8 and (B) untreated (control). Aequorin was injected into the 2 dorsal micromeres at the 8-cell
stage so that it was localised in the dorsal ectoderm during gastrulation. In the presence of R(+)BayK no Ca2+ signal was detected, compared to
the significant Ca2+ activity (both a single slow rising component and multiple rapid transients) observed in the controls. (C) Comparative
morphology of the R(+)BayK-treated embryo and the sibling untreated (control) embryo at stage 25.
Fig. 8. LTC antagonists repress the expression of the neuralising
genes Zic3 and geminin. (A-C) Embryos were treated with
R(+)BayK (10 mM) or nicardipine (500 mM) from stage 8 to stage
12-12.5, and then fixed and in situ hybridisation performed at stages
12 or 24. Zic3 expression is dramatically reduced (A,B) and geminin
expression is lost entirely (C) in these representative embryos, when
compared to the untreated controls. (D) Representative embryos
demonstrating the effect of long-term and short-term nicardipine
treatment on Zic3 expression. Embryos were treated for either 4
hours (from stage 8 to stage 10) or 8 hours (from stage 8 to stage 12-
12.5) with 500 mM nicardipine, and the expression pattern of Zic3
visualised at stage 24. Maximal reduction of Zic3 expression occured
when the LTCs were inhibited for the entire 8 hours of gastrulation.
Bars, 0.5 mm.
Fig. 9. Intracellular
calcium increase is
required for neural
induction mediated by
attenuation of BMP
signals. Expression of the
pan-neural marker
NCAM in the animal
caps was measured by
RT-PCR. Stage 8-9
animal caps treated with
noggin (A) or dissociated
caps (B) differentiated
into neural cells
expressing NCAM,
whereas R(+)BayK
pretreated animal caps
before noggin induction
(R(+)BayK/noggin) and
BAPTA-AM loaded caps before dissociation (Dissociated+BAPTA)
show a dramatic reduction in NCAM expression. Intact cap, animal
caps not treated with noggin or nor dissociated; sibling control
embryos served as positive control (Embryo) and PCR on the same
RNA without reverse transcription was done to check the absence of
genomic DNA (-RT). ODC is a control with ornithine
decarboxylase.