|
FIG.1. Western blot analysis of cross reactivities of Ga polyclonal
antibodies against Xenopus. Xenopus oocyte crude extracts
(20 mg) were loaded onto each lane. Specific affinity-purified
polyclonal antibodies against Gaq/11 (Gq/11), Gas/olf (Gs/olf), and
Gai/o/t/z (Gi/o/t/z) were used. Single bands (marked by an arrowhead)
with strong intensity were detected with antibodies directed
against Gaq/11 or Gas/olf proteins, indicating that these antibodies
reacted specifically with Xenopus Gaq/11 and Gas/olf. Antibody
against Gai/o/t/z also recognized a band with a similar
molecular weight. |
|
FIG. 2. Antibodies against C-termini of Gaq/11, Gai/o/t/z, or Gas/olf all act as inhibitory antibodies in Xenopus embryos. Antibodies were
injected at 8 ng per blastomere. Numbers of embryos examined are shown in parentheses. (A) mAChR1-mediated Ca21 mobilization in animal
caps was significantly inhibited by injection of antibody directed against the C-terminus of Gaq/11 (aGaq/11), but not by normal rabbit IgG
(rIgG). Peak values of intracellular Ca21 concentration ([Ca21]i) in animal caps before (open bars) and after (closed bar, IgG injected; striped bar,
aGaq/11 injected) carbachol application are shown as means 6 standard errors of the mean (SEM). **P , 0.001, as determined by two-tailed,
paired Student’s t test. Numbers of animal caps examined are shown in parentheses. (B) b2AR receptor-mediated adenylyl cyclase activation was
significantly inhibited by injection of antibody directed against the C-terminus of Gas/olf (aGas/olf) but not by normal rabbit IgG. Embryos at
2- to 4-cell stage were injected sequentially with FLCRhR at 20 mM, b2AR RNA, and then normal rabbit IgG or anti-Gas/olf antibody. Animal
caps of blastula stage (stage 8–9) embryos were excised and subjected to cAMP imaging. Increase in cAMP was observed upon ligand, arterenol
application. Time courses of cAMP changes are shown as F520/F580 ratio by calculating the average fluorescence intensity from nearly the entire
area of animal caps. Typical time courses of F520/F580 ratio in a control normal rabbit IgG-injected animal cap (top trace) and in an anti-Gas/olf
antibody-injected animal cap (bottom trace) are shown. The stippled bars show application of 100 mM arterenol. There was no significant
difference between the baseline F520/F580 ratio values of anti-Ga/olf antibody-injected animal caps and those of the control animal caps. P .
0.05, as determined by Mann–Whitney U test. (C) Statistical analysis. Peak amplitudes of changes in [cAMP] (F520/F580 ratio) were compared
between anti-Gas/olf antibody-injected animal caps (n512) and control normal rabbit IgG-injected animal caps (n510). Peak changes in [cAMP]
are shown as % ratio change normalized by baseline values. Values (% ratio) are expressed as means 6 SEM. Compared to an average of 5%
change in peak [cAMP] in control animal caps, animal caps injected with anti-Gas/olf antibody did not show an increase in [cAMP]. ***P ,
0.0001, as determined by Mann–Whitney U test. Numbers of animal caps examined are shown in parentheses. (D) Typical time-course plots of
[cAMP] changes in animal caps injected with anti-Gai/o/t/z antibody (aGai/o/t/z; bottom trace) or control normal rabbit IgG (top trace) are shown
as F520/F580 ratio. Embryos were injected sequentially with FLCRhR, an RNA cocktail of Gai/o/t/z-coupled mAChR2 and Gas-coupled-bAR
RNAs, and then anti-Gai/o/t/z antibody or normal rabbit IgG. Stage 8–9 animal caps were excised and subjected for cAMP imaging. The data
were obtained by calculating the average fluorescence intensity from nearly the entire area of animal caps. [cAMP] level is first elevated by bath
application of b2AR agonist, arterenol (striped bars). After wash, carbachol (mAChR2 agonist) was applied (filled bars) to measure Gai/o activity
(i.e., decrease in [cAMP]). The slope (measured by fitting to a line; gray lines) of the decrease phase of F520/F580 ratio induced by carbachol was
larger in animal caps injected with anti-Gai/o/t/z antibody. There was no significant difference in the baseline F520/F580 ratio values and in the
rising phase slopes between anti-Gai/o/t/z antibody-injected animal caps and the control rabbit IgG-injected animal caps. P.0.05, as determined
by Mann–WhitneyUtest. Gray dotted lines are indicated to clarify the slopes. (E) Statistical analysis. Gai/o-mediated adenylyl cyclase inhibition
was significantly blocked by injection of antibody directed against the C-terminus of Gai/o/t/z (n 5 6) but not by normal rabbit IgG (n 5 5). The
decrease phase of F520/F580 ratio induced by carbachol was fitted to a line and the slope was calculated and compared. Slope amplitudes (ratio/s)
are expressed as means6SEM. *P,0.05, as determined by Mann–WhitneyUtest. Numbers of animal caps examined are shown in parentheses. |
|
FIG. 3. Ventral injection of inhibitory antibodies directed against the C-termini of Gas and Gai/o/t/z, but not that of Gaq/11, showed
ectopic axis-inducing activity, with a potency of anti-Gs/olf @ anti-Gai/o/t/z. (A) Histogram of frequency of axis duplication induced by
injections of different doses of antibodies into two ventral blastomeres at the four-cell stage. Neither anti-Gaq/11 antibodies (aGaq/11) nor
normal rabbit IgG (rIgG) induced an ectopic dorsal axis. Injection of anti-Gas/olf (aGas/olf) or anti-Gai/o/t/z antibodies (aGai/o/t/z) induced an ectopic partial dorsal axis, with a potency of anti-Gas/olf @ anti-Gai/o/t/z. Numbers of embryos examined are shown above
bars. (B) Embryos injected ventrally with 8 ng/blastomere of anti-Gas/olf, anti-Gai/o/t/z, or anti-Gaq/11 antibodies or normal rabbit IgG
are shown. Arrows indicate the ectopic dorsal axis induced by anti-Gas/olf and anti-Gai/o/t/z antibody injection. Embryos at tadpole stage
37/38 are shown. (C) Transverse sections of embryos at stage 37/38 which were previously injected with 8 ng/blastomere of anti-Gas/olf
or anti-Gai/o/t/z antibodies into two ventral blastomeres are shown. Arrows indicate the ectopic neural tube (2nd nt). No ectopic
notochords were observed. Ectopic muscle (m) fused across the midline, as well as unorganized ectopic neural tissues (n), was observed. (D)
Injection of anti-Gas/olf or anti-Gai/o/t/z antibodies respecifies the molecular characteristics of VMZs to those of DMZs. VMZs and DMZs
were explanted from stage 10â10.5 early gastrula embryos which received injections. RNA from the explants was analyzed by RT-PCR for
the presence of chordin, noggin, Xvent1, and EF-1a. EF-1a is a loading control. non, uninjected; aGas/olf, anti-Gas/olf antibody injected;
aGai/o/t/z, anti-Gai/o/t/z antibody injected; rIgG, normal rabbit IgG injected. Lanes: E, whole embryos; D, DMZs; V, VMZs; 2, a negative
control that contains no RT. chordin and noggin were induced in anti-Gas/olf and anti-Gai/o/t/z antibody-injected marginal zone explants.
noggin was induced in anti-Gas/olf but weakly in anti-Gai/o/t/z antibody-injected marginal zone explants. |
|
FIG. 4. Induction of ectopic axis upon inhibition of Gas does not involve signaling through inhibition of adenylyl cyclase. (A) Peak
changes in [cAMP], shown as % ratio normalized by baseline values, are compared among animal caps injected with SQ22536 (200
pmol/blastomere, n 5 13) or MDL12330A (4 pmol/blastomere, n 5 18; 12 pmol/blastomere, n 5 11) and those of the control
no-drug-injected animal caps (n 5 19). Injections were made into each of the four blastomeres at the four-cell stage. Assays were done at
stage 8–9. Injection of adenylyl cyclase inhibitors SQ22536 (200 pmol/blastomere) or MDL12330A (12 pmol/blastomere) significantly
inhibited Gas-mediated activation of adenylyl cyclase upon ligand (arterenol) application in b2AR-overexpressing animal caps (SQ22536,
Mann–Whitney U test, **P , 0.001; MDL12330A, Mann–Whitney U test, *P , 0.01). Values are expressed as means 6 SEM. (B) Ventral
injection of SQ22536 (200 pmol/blastomere) or MDL12330A (12 pmol/blastomere) showed no gross effect on embryonic development. (C)
Histogram of frequency of axis duplication induced by ventral injection of different doses of SQ22536 or MDL12330A. These inhibitors
showed no effect in inducing an ectopic dorsal axis. Numbers of embryos examined are shown above bars. |
|
FIG. 5. Inhibition of Gbg subunits induced an ectopic axis. (A) Overexpression of bARK-CT as low as 1 ng/blastomere can induce a partial
ectopic dorsal axis. Increasing dose of bARK-CT up to 2 ng/blastomere induced a combined posterior truncation with an ectopic axis
formation. Overexpression of bARKNT as a negative control had no effect. Embryos are shown at stage 37/38. (B) Histogram of frequency
of axis duplication induced by ventral injections of different doses of bARK-CT, bARKNT, or b-globin. Numbers above the bars indicate
numbers of embryos examined. (C) Hematoxylin and eosin staining of transverse section of embryo injected with 1 ng/blastomere
bARK-CT RNA. Arrow depicts an induced ectopic neural tube. (D) Injection of bARK-CT, but not bARKNT or b-globin, respecifies the
molecular characteristics of VMZs to those of DMZs. RNA from the explants was analyzed by RT-PCR for the presence of chordin, a-actin,
Xvent-1, and EF-1a. bARK-CT, bARK-CT RNA injected; bARKNT, bARKNT RNA injected; bglobin, b-globin RNA injected. |
|
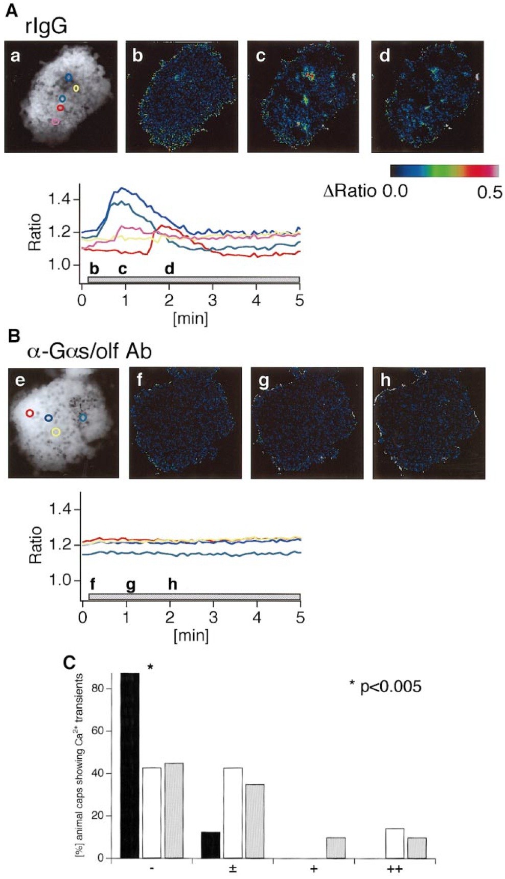
FIG. 6. Gas-coupled b2AR activation elicits IICR that is inhibited by anti-Gas/olf antibodies. (A and B) Normal rabbit IgG- (A) and
anti-Gas/olf antibody- (B) injected Xenopus animal caps. Activation of exogenously expressed Gas-coupled b2AR elicited intracellular Ca21
elevation in a small number of cells in control animal caps (A) but not in animal caps injected with anti-Gas/olf antibody (B). Embryos at
the two-cell stage were injected sequentially with the calcium indicator fura-2 at 20 mM, an RNA cocktail of Gbg and bAR RNAs, and then
normal rabbit IgG or anti-Gas/olf antibody. Animal caps of blastula stage (stage 8–9) embryos were excised and subjected to calcium imaging. Time course of Ca21 changes (F340/F380 ratio) in cells indicated by circles is plotted by the same colors. (a and e) Fura-2
fluorescence images. (b–d and f– h) Ca21 images (F340/F380 ratio) at time points indicated in the plots. The stippled bars show application
of 10 mM arterenol. (C) Ca21 elevation by Gas-coupled b2AR activation was inhibited by anti-Gas/olf antibody. Since only a small portion
of the total animal cap cells showed Ca21 transients, the number of responding cells was counted. Ca21 elevation in animal caps was divided
into four categories according to the number of cells which showed Ca21 transients: 2, no cell; 6, less than 5 cells; 1, 5–10 cells; 11, more
than 10 cells. Filled bars, anti-Gas/olf antibody-injected animal caps; open bars, uninjected animal caps; gray bars, normal rabbit
IgG-injected animal caps. The distribution pattern of anti-Gas/olf antibody-injected animal caps in these categories was significantly
different from that of normal rabbit IgG-injected animal caps (P , 0.05, Mann–Whitney U test) and from that of uninjected animal caps
(P , 0.05). |
|
FIG. 7. Schematic drawing of the signaling pathway for the ventralizing signal. Receptor activation by agonists releases Ga and Gbg
subunits as active forms. Active Gas or Gai/o subunits stimulate or inactivate adenylyl cyclase (AC), respectively. Free Gbg dimer activates
PLCb. PLCb catalyzes the hydrolysis of PIP2 to produce diacylglycerol and IP3. IP3 in turn binds to IP3R and releases Ca21 from its
cytoplasmic storage site, endoplasmic reticulum, to the cytosol. Inhibitory antibodies raised against C-terminal receptor-interacting
portions of G protein a subunits block activation of G proteins and therefore cannot distinguish the effect between Ga subunits and bg
dimer. To test the function of as subunit, adenylyl cyclase inhibitors, MDL 12330A and SQ22536, were used. For blocking the active bg
dimer, bARK was used to titrate out free bg dimers. In this study, we showed that while injection of MDL 12330A and SQ22536 resulted
in no effect in the dorsal–ventral fate, injection of anti-Gas/olf or anti-Gai/o/t/z antibodies and bARK-CT into the ventral part of the early
Xenopus embryos led to respecification of ventral fate to a dorsal one. Although the potency of each inhibitor differs, the phenotype was
similar to that which we previously reported by injection of a functional inhibitory antibody directed against IP3 receptor (anti-IP3R Ab)
(Kume et al., 1997b). Arrows, activation; arrowhead with broken line, inhibition; T-shape bar, block. |