|
Fig. 1. Different effects of Notch and ESR 1 on myogenesis.
(A–C), RNAs as indicated were injected into animal poles of two
cell embryos. Animal caps were explanted at late blastula stage
and cultured to stage 20. RNA was extracted and processed for
RT–PCR assays. Note that while ICD inhibited MyoD function
(A), ESR 1, a downstream effector of Notch signaling (B), did
not (C). Amounts of RNA injected: (A) MyoD, 1 ng; ICD (lanes
6–8), 0.4 ng, 0.8 ng and 1 ng, respectively; (B) ICD, 1 ng; (C)
ESR 1, 0.8 ng; MyoD, 1 ng; ESR 1 (lanes 6–7), 0.8 ng and 1 ng,
respectively. |
|
Fig. 2. Hairy inhibits myogenesis. (A), Embryos were injected
into marginal zone of 2-cell embryos with β-gal, alone or with
Hairy 2. At gastrula stage the embryos were fixed and stained
with Red Gal and MyoD or Xbra, respectively, by in situ
hybridization. (B), Embryos (the anterior is up), injected with Tex
Red Dextran alone or with Hairy 2, were fixed at stage 25 and
stained with the muscle antibody 12/101. (C), RT–PCR analysis
shows Hairy inhibits MA expression induced by MyoD. Amounts
of RNA injected: (A–B) Hairy 2, 0.1–0.2 ng; β-gal, 0.2 ng; Tex
Red Dextran, 10 ng; (C) Hairy 2, 0.2 ng; MyoD, 1 ng; Hairy 2
(lanes 6–8), 0.05 ng, 0.1 ng, and 0.2 ng, respectively. |
|
Fig. 3. Regulation of Hairy by Notch. (A–C) RNA encoding β-
gal alone (A), or together with ICD (B,C), was injected into
embryos at the 2-cell stage, and at stage 20 the embryos were
stained with Red Gal and processed with a Hairy 2 probe. (C),
Close-up of an embryo stained with Red Gal and Hairy 2.
Arrows mark cells with both Red Gal and Hairy 2 stain.
Arrowhead indicates a cell with Red Gal but less Hairy 2
induction. The inset (C′), shows cells with Red Gal alone. The
diffuse blue stain in the upper half of panel (C) was from the
endogenous Hairy 2. (D–E), Animal cap assay, performed as in
Fig. 1, shows induction of Hairy 2 by ICD (D) and Neurogenin
(E). (F–H), Induction of Hairy 2 by Neurogenin. Note the ectopic
stain of Hairy 2 in the Neurogenin injected side (arrow, G) as
compared with the uninjected side (F). (H), Close-up of an
embryo showing induction of Hairy 2 by Neurogenin. The arrow points to a pair of cells with Red Gal and Hairy 2, respectively.
(I), Neurogenin activates the neurogenic pathway, which
includes among others (such as NCAM and Nrp 1, not shown in
the diagram) NeuroD and N-tubulin, in cell 1 (Koyano-
Nakagawa et al. 1999), at the same time, together with NeuroD,
induces expression of Delta (Chitnis & Kintner 1996; Koyano-
Nakagawa et al. 1999) and therefore activates Notch signaling
in cell 2. Consequently, in contrast to Notch, Neurogenin has a
non-cell autonomous effect in inducing Hairy. Embryos face
down in panels A, B, F and G. Amounts of RNA injected: (A–C)
ICD, 0.5 ng; β-gal, 0.2 ng; (D, lanes 6–8) ICD, 0.5 ng; (lanes 9–
11), 1 ng; (E) DeltaStu, 0.2 ng; Ngn, 10 pg; DeltaStu (lanes 6–8),
0.1 ng, 0.2 ng, and 0.4 ng, respectively; (F–H) Ngn, 10 pg. |
|
Fig. 4. Mutual regulation of Hairy and ESR 1. RT–PCR was performed in A, B, D, and E to show that ESR 1 upregulated expression
of Hairy 2 (A), that Hairy inhibited expression of ESR 1 in Neurogenin-injected caps (B), and that HΔW, a deletion mutant form of Hairy
2 (C), rescued the repressed expression of ESR 1 by Hairy 2 in VMZ (D) and de-repressed expression of Delta and ESR 1 in normal
caps (E). (F), Hairy, induced by Neurogenin through Notch signaling, inhibits ESR 1 in cell 2. At the same time Hairy may determine
the fate of cell 1 or other cells surrounding cell 2 by regulating Delta. Amounts of RNA injected: (A) ESR 1 (lanes 4–5), 0.5 ng, 1 ng;
(B) Nog, 10 pg; Hairy 2, 0.2 ng; Ngn/nog (lanes 6–8), 10 pg/10 pg; Hairy 2 (lanes 7–8), 0.1 ng, and 0.2 ng, respectively; (D) HΔW,
0.2 ng; ICD/HΔW, 1 ng/0.2 ng; ICD, 1 ng; ICD/Hairy 2 (lanes 7–9), 1 ng/0.4 ng; HΔW (lanes 8–9), 0.2 ng and 0.4 ng, respectively;
(E) HΔW, 0.2 ng. |
|
Fig. 5. Hairy controls Notch mediated Delta inhibition. (A)
Animal cap or VMZ assay was performed by RT–PCR to test the
effect of modulated levels of Hairy on Delta or ESR 1
expression. In (B), expression of Hairy 2/1, ESR 1 and Delta in
animal caps or VMZ was compared at different stages. (C), A
mid-gastrula stage embryo, as viewed from different directions,
shows Hairy 2 expression. The embryo, in the panels viewed
from the vegetal pole (vegetal) and side (side), was oriented so
that the anterior was to the left. (D), An animal cap assay was
performed showing that ESR 1 upregulated the expression of
Delta. (E), Hairy likely mediates the inhibitory effect of Notch
signaling on Delta. However, how Notch regulates Delta, and
hence the fate of cell 2, and ESR 1 depends on the expression
level of Hairy in cell 1. Question marks indicate possibilities so
that the strength of Notch signaling in cell 2 correlates
negatively with the endogenous Hairy level in cell 1. Note it may
require a higher level of endogenous Hairy for Notch to inhibit
Delta than to inhibit ESR 1 and other genes. Amounts of RNA
injected: (A) HΔW, 0.2 ng; ICD, 1 ng; HΔW (lanes 6–7, 16–17),
0.2 ng and 0.4 ng, respectively; Hairy 2, 0.2 ng; Hairy 2 (lanes
11–12), 0.2 ng and 0.4 ng, respectively; (E) ESR 1, 0.5 ng. |
|
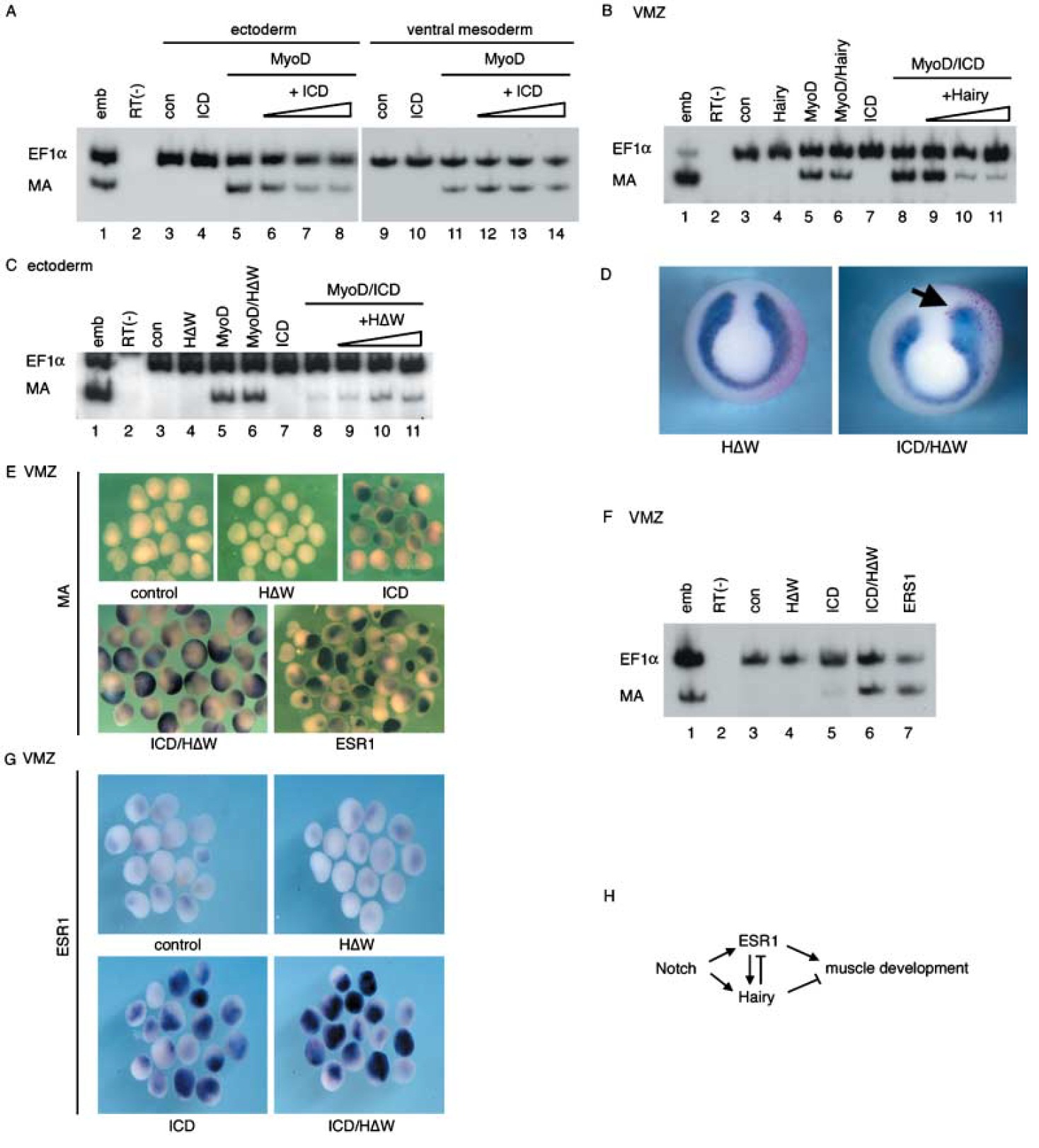
Fig. 6. Hairy regulates Notch activity. RT–PCR was performed to compare Notch signaling on MyoD-induced myogenesis in animal
caps and VMZ (A), and how a modified level of Hairy in these cells affected Notch signaling (B–C). (D), Embryos injected with ICD
(not shown), HΔW or both were stained with a MyoD probe. Arrow indicates enhanced MyoD expression in an ICD/HΔW injected
embryo. (E–F), Isolated VMZ were stained with MA (E) and ESR 1 probes (G), or processed with RT–PCR (F). (H), ESR 1 and Hairy,
both downstream to Notch signaling, have opposite effects on myogenesis. The relative levels of these two mediators may decide
the general effect of Notch. Amounts of RNA injected: (A) ICD, 1 ng; MyoD, 1 ng; ICD (6–8, 12–14), 0.4 ng, 0.8 ng, and 1 ng,
respectively; (B) Hairy 2, 0.4 ng; MyoD, 1 ng; MyoD/Hairy 2, 1 ng/0.2 ng; ICD, 0.8 ng; MyoD/ICD, 1 ng/0.8 ng; Hairy 2 (lanes 9–11),
0.1 ng, 0.2 ng, and 0.4 ng, respectively; (C) HΔW, 0.2 ng; MyoD, 1 ng; MyoD/HΔW, 1 ng/0.2 ng; ICD, 0.8 ng; MyoD/ICD, 1 ng/0.8 ng;
HΔW (lanes 9–11), 0.1 ng, 0.2 ng, and 0.4 ng, respectively; (D) ICD, 0.5 ng; HΔW, 0.2 ng; (E–G) ICD, 1 ng; HΔW, 0.4 ng; ESR 1,
0.5 ng. |
|
Fig. 7. Hairy and Notch on Neurogenesis. (A), An RT–PCR assay was used to test the effect of Hairy on expression of neural genes
induced by Neurogenin in animal caps. (B), Expressions of Nrp 1, Sox2, N-tubulin, NeuroD and ESR 1 were examined in embryos
expressing ICD and Hairy 2 by in situ hybridization. In the NeuroD panel (k), black dots denote the midline of an ICD-expressing
embryo. (C–D), Double-staining in situ hybridization was performed to compare the spatial expression patterns of NeuroD/Hairy 2 (C)
and ESR 1/Hairy 2 (D). In the right panel of (C), the embryo was cut into two parts, which were probed for NeuroD (Red) and Hairy
2 (purple), respectively. (E), Misexpression of HΔW led to an expansion of the endogenous ESR 1 (arrows; the control was not shown
to save the space). Arrows indicate either an ectopic induction or persisted expression of the endogenous gene; arrowheads mark
a loss of the endogenous transcripts. All embryos face down or to the reader except those in the right panels of C and D which are
to the left. Amounts of RNA injected: (A) Nog, 10 pg; Hairy 2, 0.2 ng; Ngn/nog, 10 pg/10 pg; Hairy 2 (lanes 7–8), 0.1 ng and 0.2 ng,
respectively; (B) ICD, 0.3–0.5 ng; Hairy 2, 0.2 ng; (E) HΔW, 0.5 ng. |
|
Fig. 8. Regulation of Notch activity. For a particular target
gene, Notch signaling may be inhibitory, permissive, or
enhancing. A cell context signal, Y, which is inhibitory by itself
and regulated by Notch and other repressive pathway(s) (RP),
plays a critical role in determining what the effect of Notch
signaling is. A high level of Y in the cell represses expression of
both the target gene and X, an enhancing signal from the Notch
pathway and makes Notch inhibitory. X may or may not
upregulate Y. A low level of Y makes Notch permissive or
enhancing for the target gene. However, if Y has a stronger
inhibitory effect than the enhancing effect that X has, Notch
signaling, when highly activated, tends to be inhibitory even
when the endogenous Y is low. Y may also mediate Notchcontrolled
lateral inhibition by regulating Delta. |