Click here to close
Hello! We notice that you are using Internet Explorer, which is not supported by Xenbase and may cause the site to display incorrectly.
We suggest using a current version of Chrome,
FireFox, or Safari.
J Gen Physiol
2005 Dec 01;1266:541-9. doi: 10.1085/jgp.200509380.
Show Gene links
Show Anatomy links
Long polyamines act as cofactors in PIP2 activation of inward rectifier potassium (Kir2.1) channels.
Xie LH, John SA, Ribalet B, Weiss JN.
???displayArticle.abstract???
Phosphatidylinosital-4,5-bisphosphate (PIP2) acts as an essential factor regulating the activity of all Kir channels. In most Kir members, the dependence on PIP2 is modulated by other factors, such as protein kinases (in Kir1), G(betagamma) (in Kir3), and the sulfonylurea receptor (in Kir6). So far, however, no regulator has been identified in Kir2 channels. Here we show that polyamines, which cause inward rectification by selectively blocking outward current, also regulate the interaction of PIP2 with Kir2.1 channels to maintain channel availability. Using spermine and diamines as polyamine analogs, we demonstrate that both spontaneous and PIP2 antibody-induced rundown of Kir2.1 channels in excised inside-out patches was markedly slowed by long polyamines; in contrast, polyamines with shorter chain length were ineffective. In K188Q mutant channels, which have a low PIP2 affinity, application PIP2 (10 microM) was unable to activate channel activity in the absence of polyamines, but markedly activated channels in the presence of long diamines. Using neomycin as a measure of PIP2 affinity, we found that long polyamines were capable of strengthening either the wild type or K188Q channels' interaction with PIP2. The negatively charged D172 residue inside the transmembrane pore region was critical for the shift of channel-PIP2 binding affinity by long polyamines. Sustained pore block by polyamines was neither sufficient nor necessary for this effect. We conclude that long polyamines serve a dual role as both blockers and coactivators (with PIP2) of Kir2.1 channels.
???displayArticle.pubmedLink???
16316973 ???displayArticle.pmcLink???PMC2266595 ???displayArticle.link???J Gen Physiol ???displayArticle.grants???[+]
Figure 1. Stabilization of Kir2.1 channel activity by PIP2. Representative current traces elicited by the ramp pulses between −100 mV and +100 mV from a holding potential of 0 mV are shown. (A) After patch excision into Mg- and polyamine-free bath solution, inward rectification disappeared and current transiently increased before running down. Application of phosphatidylinositol-4,5-bisphosphate (PIP2, 10 μM) after rundown recovered channel activity. (B) Current–voltage (I-V) relationships obtained at times a–d in A. (C) Application of PIP2 (10 μM) immediately after patch excision prevented rundown. (D) MgATP (2 mM), but not K2ATP (2 mM), reactivated current after rundown. (E) After rundown, the PIP2 synthesis inhibitor wortmanin (WMN, 100 μM) prevented reactivation by MgATP (2 mM). The triangle to the right of each trace indicates zero current level. The upward arrow under each trace indicates the patch excision from cell-attached to inside-out configuration. Applications of reagents are indicated by the horizontal bars. The same markings are applicable to subsequent figures.
Figure 2. Stabilization of Kir2.1 channel activity by long diamines. Ramp pulse–elicited current traces showing that spontaneous rundown after patch excision was prevented by (A) spermine (Spm), (B) diamine 12 (DA12), and (C) diamine 10 (DA10), but not (D) putrescine (Put, DA4), all at 100 μM concentration, holding potential between ramps 0 mV. (E). Normalized current (I/I0) 5 min after excising the patch into control solution (ctl), or solution containing 100 μM Spm, DA12, DA10, Put, or 10 μM PIP2. I0 represents current level at −100 mV before rundown. Numbers of patches are indicated in parentheses above each bar. Data are shown and mean ± SEM. **, P < 0.05 compared with ctl.
Figure 3. Long polyamines strengthen the PIP2–channel interaction in wild-type Kir2.1 channels. (A) Channel activity shows minimal rundown after reactivated by treatment with 2 mM MgATP. (B) After exposure to 2 mM MgATP to minimize spontaneous rundown, application of PIP2 antibody (PIP2-Ab) induced rundown with a half-time of ∼4 min. (C) DA12 (100 μM) slowed PIP2-Ab–induced rundown. (D) Average time course of rundown induced by PIP2-Ab under control (ctl) and in the presence of DA12 (100 μM). Currents (I) are normalized to the value before PIP2 was added (I0). (E) Ramp pulse–elicited current traces showing differential inhibitory effect of 100 μM neomycin (Neo) in the absence and presence of 100 μM DA10. (F) Neomycin sensitivities in the absence and presence of 100 μM spermine. (G) Neomycin sensitivities in the absence and presence of 100 μM putrescine (Put). (H) Dose–response curves of normalized current (I/I0) versus neomycin concentration in the absence and presence of 100 μM Put, DA10, or spermine. I0 represents current level at −100 mV before perfusion of neomycin. Numbers of patches and mean IC50 are indicated in the legends.
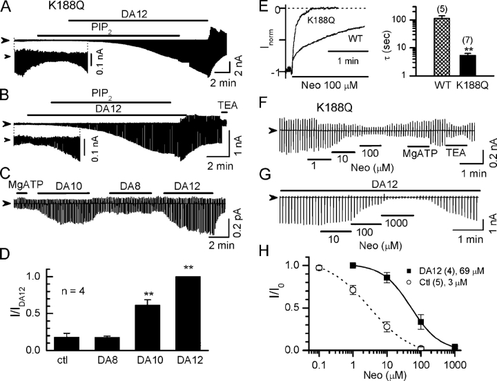
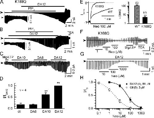
Figure 4. Long polyamines strengthen the PIP2–channel interaction in Kir2.1/K188Q channels. (A and B) Current traces recorded from the K188Q channels, which have reduced PIP2 binding affinity. Strong channel activation was observed only in the presence of both PIP2 (10 μM) and long diamine (100 μM DA12). The inset in each panel shows the current traces with expanded ordinate scale for clarity. (C) Long polyamines (DA12 and DA10) enhanced channel activity after MgATP treatment. Application of 2 mM MgATP and 100 μM diamines of various lengths are indicated by the horizontal bars above the current traces. (D) Summary of the data shown in the C. The currents are normalized to that in the presence of DA12 (IDA12). **, P < 0.05 compared with ctl. (E) Comparison of time course of neomycin (10 μM) inhibition on Kir2.1 wild type (WT) versus K188Q mutation. Currents were recorded at a holding potential of −80 mV. (F and G) Current traces recorded from K188Q channels showing sensitivities to neomycin under control conditions (ctl, in the absence of any polyamine) and in the presence of 100 μM DA12, respectively. (H) Dose–response curve of normalized current (I/I0) versus neomycin concentration in the absence and presence of 100 μM DA12 in K188Q channels. I0 represents current level at −100 mV before perfusion of neomycin. Number of patches and mean IC50 are indicated in the legends.
Figure 5. Negative charges at the D172 position, but not E224/E299, are required for the polyamine-induced stabilization of channel open state. (A) Current traces recorded from E224G/E299S mutant channels showing neomycin (Neo) sensitivities in the presence or absence of 100 μM DA10. (B) Normalized current (I/I0)–concentration relationships for neomycin in the E224G/E299S, in the absence (ctl) and presence of 100 μM DA10. Numbers of patches and mean IC50 are indicated in the legends. (C and D) Same as A and B, except for D172N mutant channels.
Figure 6. Long polyamines do not strengthen the PIP2–channel interaction in Kir1.1 channels. (A) Ramp pulse–elicited current traces were recorded from wild-type Kir1.1 channels. DA10 (100 μM) did not cause any shift in neomycin (Neo) sensitivity. Note the same degree of inhibition by 1 mM neomycin in the absence or presence of 100 μM DA10. (B) Same as A, except for Kir1.1/N171D mutant channels. The extent of inward rectification was enhanced in this mutation. However, DA10 (100 μM) had no effect on neomycin sensitivity. TEA (30 mM) had less effect on the inward currents.
Figure 7. Schematic model of modulation of Kir channels by PIP2 and long polyamines. Only two M2 helices and two cytoplasmic regions of the tetrameric structure are shown for clarity. The channel opens (O state) when the conserved positively charged residues (e.g., K188, R218) in the cytoplasmic region bind to negatively charged heads of PIP2 molecules, and closes (C) when this interaction is lost. The Kir2.1 has a high open probability of >0.9, suggesting a normally high PIP2 binding affinity. When PIP2 is hydrolyzed by PLC or screened by neomycin (Neo), the channel closes (CN state). The absence of new PIP2 to interact causes channel rundown (R state). Long polyamines (PA) interact with D172 in the M2 region to allosterically strengthen the interaction of the cytoplasmic domain with PIP2, thereby locking the channel in the open configuration (OA state) and preventing rundown or inhibition by neomycin. The channel is blocked at positive membrane potential by polyamine plugging the pore near the selectivity filter (BA state).
Arbuzova,
Fluorescently labeled neomycin as a probe of phosphatidylinositol-4, 5-bisphosphate in membranes.
2000, Pubmed
Arbuzova,
Fluorescently labeled neomycin as a probe of phosphatidylinositol-4, 5-bisphosphate in membranes.
2000,
Pubmed Baukrowitz,
PIP2 and PIP as determinants for ATP inhibition of KATP channels.
1998,
Pubmed
,
Xenbase Doupnik,
The inward rectifier potassium channel family.
1995,
Pubmed Doyle,
The structure of the potassium channel: molecular basis of K+ conduction and selectivity.
1998,
Pubmed Fakler,
Strong voltage-dependent inward rectification of inward rectifier K+ channels is caused by intracellular spermine.
1995,
Pubmed
,
Xenbase Fan,
Anionic phospholipids activate ATP-sensitive potassium channels.
1997,
Pubmed Ficker,
Spermine and spermidine as gating molecules for inward rectifier K+ channels.
1994,
Pubmed
,
Xenbase Haruna,
Alpha1-adrenoceptor-mediated breakdown of phosphatidylinositol 4,5-bisphosphate inhibits pinacidil-activated ATP-sensitive K+ currents in rat ventricular myocytes.
2002,
Pubmed Hilgemann,
The complex and intriguing lives of PIP2 with ion channels and transporters.
2001,
Pubmed Ho,
Molecular determinants for sodium-dependent activation of G protein-gated K+ channels.
1999,
Pubmed
,
Xenbase Huang,
Direct activation of inward rectifier potassium channels by PIP2 and its stabilization by Gbetagamma.
1998,
Pubmed
,
Xenbase Kubo,
Control of rectification and permeation by two distinct sites after the second transmembrane region in Kir2.1 K+ channel.
2001,
Pubmed
,
Xenbase Kuo,
Crystal structure of the potassium channel KirBac1.1 in the closed state.
2003,
Pubmed Liou,
Regulation of ROMK1 channel by protein kinase A via a phosphatidylinositol 4,5-bisphosphate-dependent mechanism.
1999,
Pubmed
,
Xenbase Lipsky,
Aminoglycoside inhibition of a renal phosphatidylinositol phospholipase C.
1982,
Pubmed Lopatin,
Potassium channel block by cytoplasmic polyamines as the mechanism of intrinsic rectification.
1994,
Pubmed
,
Xenbase Lopes,
Alterations in conserved Kir channel-PIP2 interactions underlie channelopathies.
2002,
Pubmed
,
Xenbase Lu,
Electrostatic tuning of Mg2+ affinity in an inward-rectifier K+ channel.
1994,
Pubmed
,
Xenbase Matsuda,
Ohmic conductance through the inwardly rectifying K channel and blocking by internal Mg2+.
,
Pubmed Nishida,
Structural basis of inward rectification: cytoplasmic pore of the G protein-gated inward rectifier GIRK1 at 1.8 A resolution.
2002,
Pubmed Pegan,
Cytoplasmic domain structures of Kir2.1 and Kir3.1 show sites for modulating gating and rectification.
2005,
Pubmed
,
Xenbase Ribalet,
Regulation of the ATP-sensitive K channel Kir6.2 by ATP and PIP(2).
2005,
Pubmed Rohács,
Distinct specificities of inwardly rectifying K(+) channels for phosphoinositides.
1999,
Pubmed
,
Xenbase Schulze,
Phosphatidylinositol 4,5-bisphosphate (PIP2) modulation of ATP and pH sensitivity in Kir channels. A tale of an active and a silent PIP2 site in the N terminus.
2003,
Pubmed Shin,
Evidence for sequential ion-binding loci along the inner pore of the IRK1 inward-rectifier K+ channel.
2005,
Pubmed
,
Xenbase Shyng,
Membrane phospholipid control of nucleotide sensitivity of KATP channels.
1998,
Pubmed Shyng,
Structural determinants of PIP(2) regulation of inward rectifier K(ATP) channels.
2000,
Pubmed Slivka,
Phorbol ester and neomycin dissociate bradykinin receptor-mediated arachidonic acid release and polyphosphoinositide hydrolysis in Madin-Darby canine kidney cells. Evidence that bradykinin mediates noninterdependent activation of phospholipases A2 and C.
1988,
Pubmed Song,
ATP modulation of ATP-sensitive potassium channel ATP sensitivity varies with the type of SUR subunit.
2001,
Pubmed
,
Xenbase Soom,
Multiple PIP2 binding sites in Kir2.1 inwardly rectifying potassium channels.
2001,
Pubmed
,
Xenbase Stanfield,
A single aspartate residue is involved in both intrinsic gating and blockage by Mg2+ of the inward rectifier, IRK1.
1994,
Pubmed Vandenberg,
Inward rectification of a potassium channel in cardiac ventricular cells depends on internal magnesium ions.
1987,
Pubmed Wible,
Gating of inwardly rectifying K+ channels localized to a single negatively charged residue.
1994,
Pubmed
,
Xenbase Xiao,
Localization of PIP2 activation gate in inward rectifier K+ channels.
2003,
Pubmed
,
Xenbase Xie,
Phospholipase C-linked receptors regulate the ATP-sensitive potassium channel by means of phosphatidylinositol 4,5-bisphosphate metabolism.
1999,
Pubmed Xie,
Inward rectification by polyamines in mouse Kir2.1 channels: synergy between blocking components.
2003,
Pubmed
,
Xenbase Xie,
Spermine block of the strong inward rectifier potassium channel Kir2.1: dual roles of surface charge screening and pore block.
2002,
Pubmed
,
Xenbase Xie,
Wortmannin, an inhibitor of phosphatidylinositol kinases, blocks the MgATP-dependent recovery of Kir6.2/SUR2A channels.
1999,
Pubmed Yang,
Control of rectification and permeation by residues in two distinct domains in an inward rectifier K+ channel.
1995,
Pubmed
,
Xenbase Yung,
The binding of polyamines to phospholipid bilayers.
1986,
Pubmed Zeng,
Protein kinase C inhibits ROMK1 channel activity via a phosphatidylinositol 4,5-bisphosphate-dependent mechanism.
2003,
Pubmed
,
Xenbase Zhang,
Activation of inwardly rectifying K+ channels by distinct PtdIns(4,5)P2 interactions.
1999,
Pubmed
,
Xenbase