XB-GENEPAGE-919826
Gene Symbol: ctnnd1
Gene Name: catenin delta 1
| RNA-Seq and EST Transcriptome profiles | ???displayGene.tropicalis??? | ???displayGene.laevis???.L | ???displayGene.laevis???.S |
| RNA-Seq stage profile | Data from Owens et al. 2016 | Data from Session et al. 2016 | Data from Session et al. 2016 |
| ???displayGene.geoData??? | ctnnd1.L | ctnnd1.S | |
| Microarray Data | Data from Yanai et al. 2011 | Data from Yanai et al. 2011 | Data from Yanai et al. 2011 |
| Stage and Tissue Profiles | ||||||||
|
|
|
||||||
| Experimental Regulation (via RNA-seq) | ||
|
| ||
|
Source: Ding et al. 2017 (laevis) |
||
| Literature Images | Sort by: |
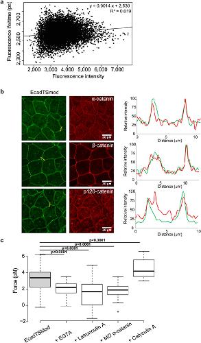
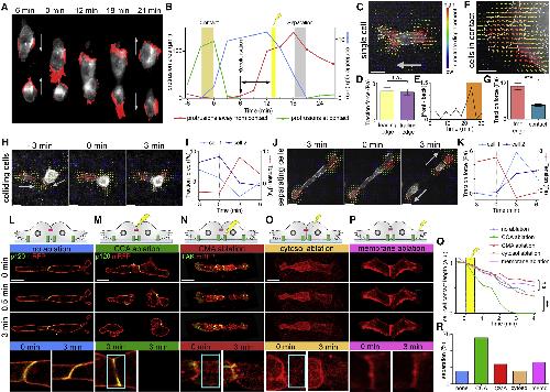
NF stage 11 Herbomel, et al. 2017 | NF stage 11 Alharatani, et al. 2020 | NF stage 20 Moore, et al. 2013 | NF stage 26 Theveneau, et al. 2010 | NF stage 18 to NF stage 26 Roycroft, et al. 2018 | 3 more [+] |
