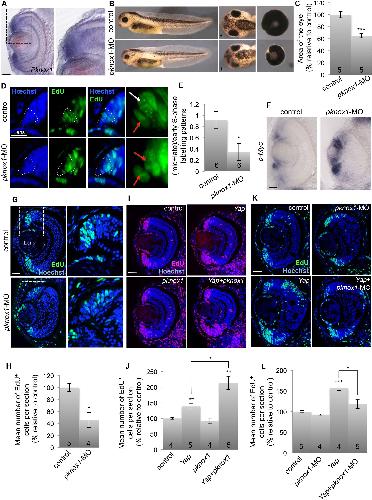
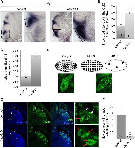
XB-GENEPAGE-6052813
Gene Symbol: myc
Gene Name: MYC proto-oncogene, bHLH transcription factor
| RNA-Seq and EST Transcriptome profiles | ???displayGene.tropicalis??? | ???displayGene.laevis???.L | ???displayGene.laevis???.S |
| RNA-Seq stage profile | Data from Owens et al. 2016 | Data from Session et al. 2016 | Data from Session et al. 2016 |
| ???displayGene.geoData??? | myc.L | myc.S | |
| Microarray Data | Data from Yanai et al. 2011 | Data from Yanai et al. 2011 | Data from Yanai et al. 2011 |
| Stage and Tissue Profiles | ||||||||
|
|
|
||||||
| Experimental Regulation (via RNA-seq) | ||
|
| ||
|
Source: Ding et al. 2017 (laevis) |
||
| Community Submitted Images | Sort by: |
NF stage 10 | NF stage 10 | NF stage 10 | NF stage 10 | NF stage 10 | 41 more [+] |
| Literature Images | Sort by: |
unfertilized egg stage Méchali, et al. 1988 | NF stage 10 Taverner, et al. 2005 | NF stage 11 Etard, et al. 2005 | NF stage 11 Revinski, et al. 2010 | NF stage 11 to NF stage 12.5 Panousopoulou, et al. 2013 | 44 more [+] |
