XB-GENEPAGE-490683
Gene Symbol: tjp1
Gene Name: tight junction protein 1
|
Anatomy stages
|
| unfertilized egg stage to NF stage 64 |
| RNA-Seq and EST Transcriptome profiles | ???displayGene.tropicalis??? | ???displayGene.laevis???.L | ???displayGene.laevis???.S |
| RNA-Seq stage profile | Data from Owens et al. 2016 | Data from Session et al. 2016 | Data from Session et al. 2016 |
| ???displayGene.geoData??? | tjp1.L | tjp1.S | |
| Microarray Data | Data from Yanai et al. 2011 | Data from Yanai et al. 2011 | Data from Yanai et al. 2011 |
| Stage and Tissue Profiles | ||||||||
|
|
|
||||||
| Experimental Regulation (via RNA-seq) | ||
|
| ||
|
Source: Ding et al. 2017 (laevis) |
||
| Literature Images | Sort by: |
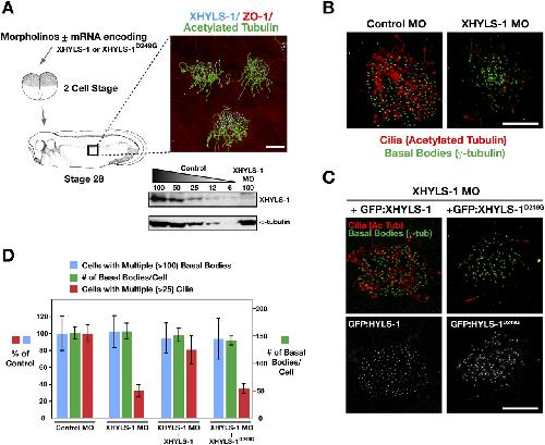
NF stage 14 to NF stage 15 Chuykin, et al. 2018 | NF stage 15 to NF stage 16 Suzuki, et al. 2010 | NF stage 14 to NF stage 16 Sokol, et al. 2015 | NF stage 28 Jackson, et al. 2017 | NF stage 28 Dammermann, et al. 2009 | 4 more [+] |
