Click here to close Hello! We notice that you are using Internet Explorer, which is not supported by Xenbase and may cause the site to display incorrectly. We suggest using a current version of Chrome, FireFox, or Safari.

XB-GENEPAGE-486770

Gene Symbol: gsc

Gene Name: goosecoid homeobox

Anatomy terms
anterior archenteron axial mesoderm blastopore lip branchial arch cartilage element cartilage tissue cement gland cranial neural crest dorsal dorsal involuting marginal zone dorsal marginal zone ectoderm endoderm ... [+]
RNA-Seq and EST Transcriptome profiles ???displayGene.tropicalis??? ???displayGene.laevis???.L ???displayGene.laevis???.S
RNA-Seq stage profile Data from Owens et al. 2016 Data from Session et al. 2016 Data from Session et al. 2016
???displayGene.geoData??? gsc.L gsc.S
Microarray Data Data from Yanai et al. 2011 Data from Yanai et al. 2011 Data from Yanai et al. 2011
Stage and Tissue Profiles
                   
Source: Owens et al. 2016 (tropicalis)
                    Source: Session et al. 2016 (laevis)
          Source: Session et al. 2016 (laevis)
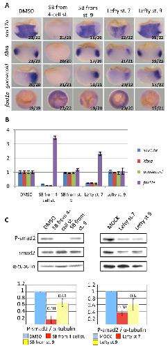
Experimental Regulation (via RNA-seq)


                                                            Source: Ding et al. 2017 (laevis)

Summary ImagesSort by:
Expression Image
NF stage 9
Expression Image
NF stage 10 to NF stage 10.5
Expression Image
NF stage 10.5
Expression Image
NF stage 13
Expression Image
NF stage 28
1 more [+]
      
Community Submitted ImagesSort by:
Expression Image
NF stage 7 to NF stage 9
Expression Image
NF stage 7 to NF stage 9
Expression Image
NF stage 7 to NF stage 9
Expression Image
NF stage 7 to NF stage 9
Expression Image
NF stage 9
22 more [+]
      
Literature ImagesSort by:
Expression Image
NF stage 9
Sudou, et al. 2012
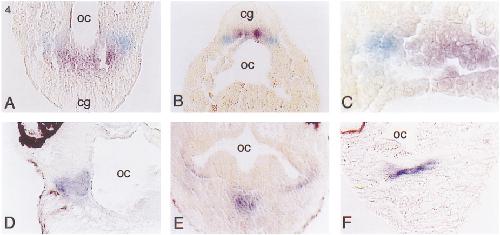
Expression Image
NF stage 10
Zoltewicz, et al. 1997
Expression Image
NF stage 10
Sempou, et al. 2022
Expression Image
NF stage 10
Vonica, et al. 2007
Expression Image
NF stage 9 to NF stage 10
Kurth, et al. 2005
190 more [+]