XB-GENEPAGE-485897
Gene Symbol: mix1
Gene Name: Mix paired homeobox
| RNA-Seq and EST Transcriptome profiles | ???displayGene.tropicalis??? | ???displayGene.laevis???.L | ???displayGene.laevis???.S |
| RNA-Seq stage profile | Data from Owens et al. 2016 | Data from Session et al. 2016 | Data from Session et al. 2016 |
| ???displayGene.geoData??? | mix1.L | mix1.S | |
| Microarray Data | Data from Yanai et al. 2011 | Data from Yanai et al. 2011 | Data from Yanai et al. 2011 |
| Stage and Tissue Profiles | ||||||||
|
|
|
||||||
| Experimental Regulation (via RNA-seq) | ||
|
| ||
|
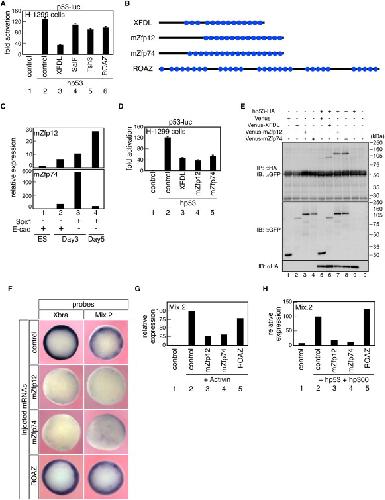
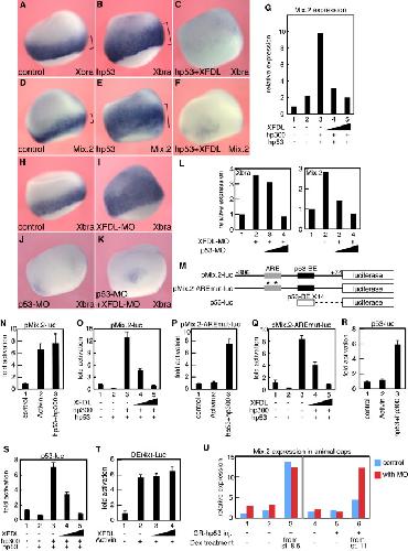
Source: Ding et al. 2017 (laevis) |
||
| Community Submitted Images | Sort by: |
NF stage 9 | NF stage 9 | NF stage 9 | NF stage 10.25 | NF stage 10.25 to NF stage 10.5 | 3 more [+] |
| Literature Images | Sort by: |
unspecified stage Sasai, et al. 2008 | NF stage 10 Sasai, et al. 2008 | NF stage 10.25 Ecochard, et al. 1998 | NF stage 8 to NF stage 10.5 Sudou, et al. 2012 | NF stage 10.5 Sasai, et al. 2008 | 11 more [+] |
