XB-GENEPAGE-485062
Gene Symbol: gata6
Gene Name: GATA binding protein 6
| RNA-Seq and EST Transcriptome profiles | ???displayGene.tropicalis??? | ???displayGene.laevis???.L | ???displayGene.laevis???.S |
| RNA-Seq stage profile | Data from Owens et al. 2016 | Data from Session et al. 2016 | Data from Session et al. 2016 |
| ???displayGene.geoData??? | gata6.L | gata6.S | |
| Microarray Data | Data from Yanai et al. 2011 | Data from Yanai et al. 2011 | Data from Yanai et al. 2011 |
| Stage and Tissue Profiles | ||||||||
|
|
|
||||||
| Experimental Regulation (via RNA-seq) | ||
|
| ||
|
Source: Ding et al. 2017 (laevis) |
||
| Summary Images | Sort by: |
NF stage 10.5 | NF stage 10 to NF stage 12.5 | NF stage 16 | NF stage 19 to NF stage 21 | NF stage 10 to NF stage 32 | 1 more [+] |
| Community Submitted Images | Sort by: |
NF stage 7 to NF stage 9 | NF stage 7 to NF stage 9 | NF stage 7 to NF stage 9 | NF stage 7 to NF stage 9 | NF stage 7 to NF stage 9 | 56 more [+] |
| Literature Images | Sort by: |
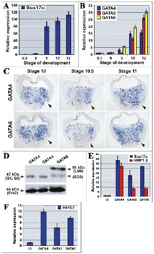
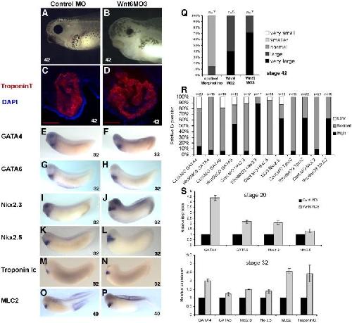
NF stage 10 to NF stage 11 Afouda, et al. 2005 | NF stage 9 to NF stage 13 Fletcher, et al. 2006 | NF stage 13 Guo, et al. 2019 | NF stage 13 Gessert, et al. 2009 | NF stage 23 Deconinck, et al. 2000 | 15 more [+] |
