XB-GENEPAGE-484021
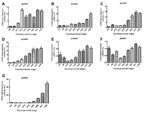
Gene Symbol: prmt1
Gene Name: protein arginine methyltransferase 1
| RNA-Seq and EST Transcriptome profiles | ???displayGene.tropicalis??? | ???displayGene.laevis???.L | ???displayGene.laevis???.S |
| RNA-Seq stage profile | Data from Owens et al. 2016 | Data from Session et al. 2016 | Data from Session et al. 2016 |
| ???displayGene.geoData??? | prmt1.L | prmt1.S | |
| Microarray Data | Data from Yanai et al. 2011 | Data from Yanai et al. 2011 | Data from Yanai et al. 2011 |
| Stage and Tissue Profiles | ||||||||
|
|
|
||||||
| Experimental Regulation (via RNA-seq) | ||
|
| ||
|
Source: Ding et al. 2017 (laevis) |
||
| Literature Images | Sort by: |
NF stage 9 Batut, et al. 2005 | NF stage 10.5 Gawantka, et al. 1998 | NF stage 13 Wessely, et al. 2004 | NF stage 18 Néant, et al. 2015 | NF stage 20 Batut, et al. 2005 | 6 more [+] |
