XB-GENEPAGE-483330
Gene Symbol: pdx1
Gene Name: pancreatic and duodenal homeobox 1
|
Anatomy stages
|
| NF stage 13 to adult frog stage |
| RNA-Seq and EST Transcriptome profiles | ???displayGene.tropicalis??? | ???displayGene.laevis???.L | ???displayGene.laevis???.S |
| RNA-Seq stage profile | Data from Session et al. 2016 | Data from Session et al. 2016 | |
| ???displayGene.geoData??? | pdx1.L | pdx1.S |
| Stage and Tissue Profiles | ||||||||
|
|
|
||||||
| Experimental Regulation (via RNA-seq) | ||
|
| ||
|
Source: Ding et al. 2017 (laevis) |
||
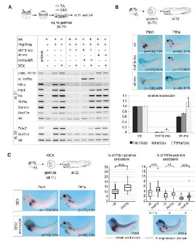
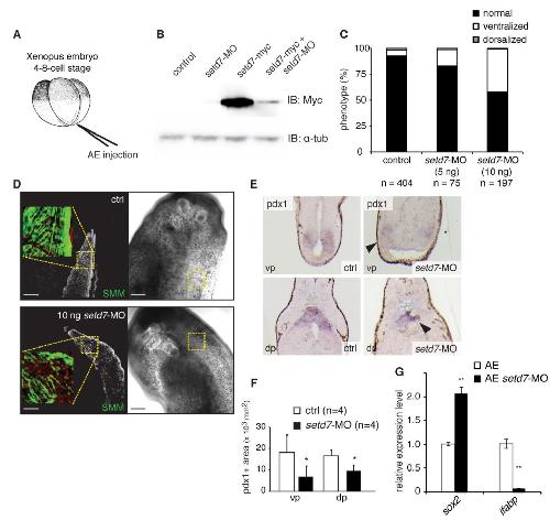
| Literature Images | Sort by: |
NF stage 29 and 30 Illes, et al. 2009 | NF stage 29 and 30 Kofent, et al. 2016 | NF stage 29 and 30 Yuan, et al. 2014 | NF stage 32 Kofent, et al. 2016 | NF stage 32 Gere-Becker, et al. 2018 | 40 more [+] |
