XB-GENEPAGE-12531593
Gene Symbol: cdh1
Gene Name: cadherin 1, type 1
| RNA-Seq and EST Transcriptome profiles | ???displayGene.tropicalis??? | ???displayGene.laevis???.L | ???displayGene.laevis???.S |
| RNA-Seq stage profile | Data from Owens et al. 2016 | Data from Session et al. 2016 | Data from Session et al. 2016 |
| ???displayGene.geoData??? | cdh1.L | cdh1.S | |
| Microarray Data | Data from Yanai et al. 2011 | Data from Yanai et al. 2011 | Data from Yanai et al. 2011 |
| Stage and Tissue Profiles | ||||||||
|
|
|
||||||
| Experimental Regulation (via RNA-seq) | ||
|
| ||
|
Source: Ding et al. 2017 (laevis) |
||
| Literature Images | Sort by: |
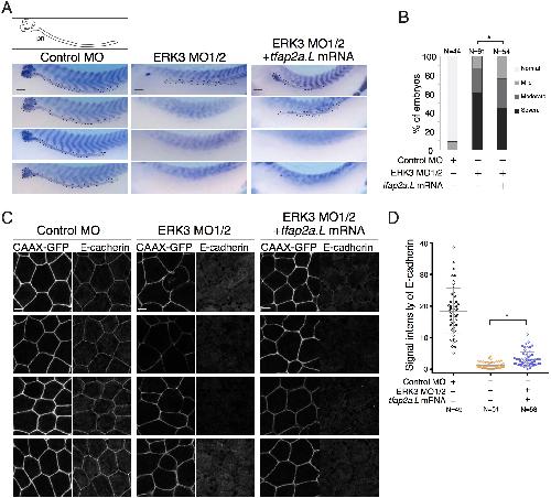
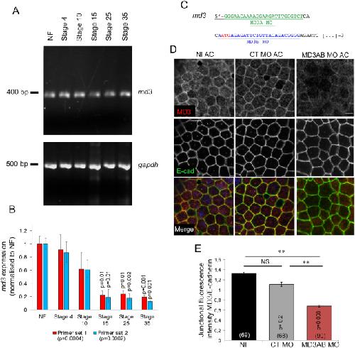
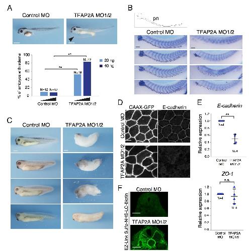
NF stage 8 Vacca, et al. 2018 | NF stage 10 Nandadasa, et al. 2009 | NF stage 10.5 Nagel, et al. 2021 | NF stage 10.5 Nagel, et al. 2021 | NF stage 11 Levi, et al. 1991 | 37 more [+] |
